沈主任:每天都见到非常多的病例,以及我们公共卫生的问题,那么今天我相信大为老师讲这个精彩的内容,将对我们对这个脓毒症的理解会有一个明显的提高,好下面有请大为老师。
刘大为老师:谢谢沈主任的介绍。今天是咱们这个整个一个项目的一部分的开始,说真的,我真是从心里觉得,我只是一个抛砖引玉的过程。另外呢,实际上周主任跟沈主任给我这个题目,这个题目我觉得是巨大无比,而且呢,我想咱们只要是从事重症的同道们,早就在这里头耕耘了好多年了,而且呢我不觉得我能够把脓毒症的病理生理整个跟大家都讲下来,因为这个事情有点太大了。而且呢我最近准备这一套幻灯片的时候,我还专门去查了查,实际上人家有一张非常特别复杂的图,连我都趴在电脑边上也看不清楚,里头那个小字写的是从 1500 年文艺复兴时期就开始有人做研究,一直研究到今天,那么你说咱咋讲这件事儿。
说到这儿,咱们临床大夫又回避不了,怎么办呢?实际上刚才周祥主任也在说,我们这个项目实际上是想让这样的一个东西落到地下、落到我们的临床实践中。那么这些里边呢,正由于它的复杂,正由于它牵涉到的方方面面,可能会有些层面上给我们带来一些困扰,当然肯定是帮助更多一点。我们必须得面对,首先这件事情是重症必须要面对的。所以呢我先把我自己的思路捋一下,我准备按照这样的逻辑来讲:首先我们得认识脓毒症,脓毒症我们把它叫做一个综合症也好,或者以后这种概念也会改变,比方说更倾向于把疾病跟综合征之间的概念逐渐发展。但我个人一直理解,脓毒症对于重症医学来讲,它的核心理念跟重症医学的核心理念是完全一致的,当然,重症医学不仅仅是脓毒症,但是一个脓毒症,完全可以从核心的理念体会出重症医学是干嘛的、重症医学的位点是怎么回事。
好了,我们从这样的一个综合征说到我们整个这个学科,再把这件事情落到临床上。临床上我们要干嘛?牵涉到那么多的事情,因为它牵扯的面一多,我们临床大夫就有的时候做什么也对、做什么也不对,那问题出在哪?我怎么去理解它?或者说我下一步要做临床研究该怎么做?我这么说都是一些概念性的东西,说个具体的,你们说脓毒症的时候要做 CRRT 吗?那做 CRRT 干嘛?做 CRRT 你有非常强烈的理由 —— 清除炎症介质,我要把炎症介质弄掉。那第一个问题,你真的能弄掉吗?好像肯定行,因为滤输液里头确实能检出相关物质,真的对血浓度有影响吗?那一定会有影响,但是你影响的那点,离脓毒症因子产生的速度和量来说,效果如何?那这些因子到底是哪个是好的、哪个是坏的、哪个是促炎的、哪个是抗炎的,您能选择出来吗?您是不是把它都弄出来?这就出问题了吧。那还有,这些炎症介质也许有的时候不在血液循环的位点上,那你这时候给它滤掉了,反而不一定会起好作用。
好了,这时候我们马上就出来一个新的概念叫 “炎症风暴”,我相信大家都听说过。最后又回到临床上,咱们心里头医学的金标准就是循证医学了,我们得用循证医学的东西来证实这个东西,这就落实了吧?但是循证医学到现在对这类问题有一定的难度,证明不出来,你想的挺好,回到临床上就不行了。那我觉得如果你想到了这一切,你下回碰到一个脓毒症的病人,如果常规的 CRRT、血液净化的指征不存在或者不强的话,比方说液体不是过负荷的,电解质也都是好的,肌酐、BUN 也没到那么危急的状态,您真的要第一时间给他做 CRRT 吗?或者说您给它吸附,您吸附什么东西呢?大家就会想到,我说的这不是个临床的死结,毕竟病理生理在这有指导作用,那您要观察什么呢?你就说我就想治好脓毒症,那这件事情落不下来,您做科研也做不下去。
就我刚才举的 CRRT 的例子,这是大家都面对的。咱先说这病人的肾功能,目前甭管他尿闭还是不尿,我刚才说了容量是好的,血的电解质是好的,肌酐、体温也许稍高一点,但是没那么急迫,您非得因为他是脓毒症就做 CRRT 吗?这就跟临床上密切相关了。
说到这儿呢,跟大家一块儿复习一下,毕竟咱们这么走过来,我今天主要是来抛砖,后边还有专家们一个一个位点的去讲,我们可以看一下跟临床相关的东西,咱不说文艺复兴那个时候,那个时候我也说不清楚,跟我们临床相关的大家就都知道了。我记得 1991 年最开始读到全身炎症反应综合征(SIRS)的时候,我们实际上面临着非常重要的挑战,那也是最开始提出 SIRS、提出炎症反应综合征的时间,我记得当年这个概念受到了外科大夫非常强烈的攻击:你们说是自己的身体把自己给弄成器官衰竭了,那感染呢?你们就认为感染就没关系了吗?这些问题在当时都是很严峻的问题。当然你今天说,好像我们有 1 万句话来回怼回去,但是那个时候这个概念确实有很大的冲击力。
这个概念一直发展到现在,到后边就更具体了,比方说从 2016 年之前就开始,有了专门的工作组,从国际上形成了专门的团队来做相关研究,甚至做成了一个运动来往前推,而后边就变成一些指南性质的东西了。而且我理解,关于脓毒症和感染性休克的这个指南,是我们目前来讲权威性明确的指南,包括我们读的时候,除了读推荐意见之外,我建议大家每条推荐意见下边的依据一定要好好去读读,尤其是你对这个推荐意见心存疑虑的时候,你一定得看看它下边是怎么说的。比方说液体复苏,指南告诉你一个很具体的值,他凭什么这么说呀?大家看看它是怎么落到临床上的,所以大家一定得知道有这样的一个发展过程。
在这样的一个过程中,我们再讨论脓毒症。前面我刚才说沈峰教授开的咱们贵州省的年会,从同质化的角度来讲,我们也反复的讨论过,同质化是我们最基础的东西。那么说到病理生理的东西呢,实际上带有很大的前沿性,所以作为一个学科,一定是这两块都得抓住。换句话来讲,咱们从今天讨论病理生理的角度来讲,这两个东西实际上是一回事,只不过是你站到什么角度来解释。比方说同质化,是我希望一群人都按照同一个标准治疗一群病人,这个是最好操作的;而科研的东西呢,可能我们会面对好多的情况,就像我跟大家举 CRRT 包括血液吸附,也就是血液净化清理血液里头的炎症介质,它有病理生理基础,那你得把它变成一个临床的东西,而临床的东西,前面要没有这个病理生理基础,回过头来说我就要做这么个研究,连基础的理论东西都没有,那我觉得这至少不在可考虑的范围之内,你至少从理论上得联系起来。
好了,我今天主要来跟大家讨论一下,把这么复杂的东西画条线,把它跟临床联系起来。刚才说我们说到重症感染,重症感染就是感染很重了,但是我还是建议大家想到重症感染的时候,一定把脓毒症单独来考虑。我们老在说一个炎症风暴,特别是 SARS 的时候,当然新冠的时候也同样是,那段时间好多人都在说炎症风暴,那炎症风暴怎么了?炎症风暴实际上不是现在才说的,如果从源头说起,人家 1991 年就在说炎症风暴了,我们现在出个新冠就说炎症风暴,好像我们就又退回去了,就是你一定得把这个概念的位点说清楚,那你现在能落实下来吗?
那炎症风暴我们做了那么多的东西,而在这个位点里头,它跟我们通常说的感染有不一样的地方,就是中间的这个炎症风暴的环节。所以这样几个概念,我觉得我为什么来跟大家说,从 SIRS 这个概念说起,全身炎症反应综合症,实际上千万不要小看 SIRS 这个概念,它是一个非常非常重要的概念,它实际上使临床的行为转向了一个新的方向,而在理论上对于这种机体的损伤、对于器官的损伤,产生了一个完全新的认识,非常大的进步,所以它在很多的情况下改变了我们临床医务人员的临床行为,这样的临床行为是一步一步产生的。
比如说,原来大家还记得最早说的那个两个大圈的理论,现在呢我宁愿把它画成针对脓毒症的样子,因为咱今天就说的是脓毒症,咱没说到后边,因为脓毒症一定要有感染、一定要有致病微生物,如果把病毒也算是微生物的话,就是任何的外来的东西对机体的损伤,所以它一定在这个范围里边。
说到这我们又说到好像最普遍最普通的问题了,但是实际上我们真的能回避这件事情吗?说到感染,咱先不说严重感染,感染和脓毒症有啥区别?我给大家汇报一段病例:我们收了一个病人,肺里边的感染很严重,现在体温也高,能到 39 ℃,昨天在另外那个科就反复 39 ℃,然后还出现了寒颤,然后血压就开始下降,然后身上出了花斑,氧合也开始往下掉,所以呢他们就转到我们科来了。进来了之后呢,我们就认为他是一个脓毒症,是个感染,所以呢我们就抗休克治疗、气管插管、呼吸机全上去了,然后呢我们就去做痰培养、痰涂片,然后先经验的用抗生素,然后呢又根据痰涂片调整抗生素,痰培养的结果出来了之后,我们再调整。我们治疗了一个星期,现在的病人体温下来了,终于血压也好了,神志也好了,我们现在能够脱水利尿了。我给你汇报了这个病例,你们觉得怎么回事?我相信你们周围的人也许会听到类似这样的报告,那你觉得我这样的报告,我真的是在治疗一个脓毒症吗?我还是就是在治疗感染、治疗肺部感染?那脓毒症相关的休克怎么好的呢?反正人家有规范的治疗流程 12345,那我呼吸衰竭上呼吸机,反正我有规范,我没有必要去汇报,因为那个东西不用说,我们所有的病人都是按照那样做的,而我就是用了抗生素,用着用着病人就好了。
所以这个里边有一些潜移默化的东西,但是换一个病人呢,你那抗生素还没起效的时候,病人就死了,病人很快就死了,死在你那个抗生素的药效还没上来的时候。那这个里边实际上咱们把话说到这,就是那个 SIRS 这东西就在这有用了,是吧?那回过头来我们这么多人,包括基础研究的都在研究能不能管住这个炎症反应,实际上越研究越深,就像沈主任刚才说,我们面对的困难太多了,我们不知道从哪下手,这一步一步的困难真是太多了。
原来就说是 SIRS 全身的炎症反应是核心,后来又发现有促炎反应还有抗炎反应,那到底说炎症嘛,你总是觉得促炎反应是坏的、抗炎反应是好的,是吧?但是实际上这张图,我相信大家都看过好几百遍了,好多专家都讲过,那这个图告诉你,抗炎反应太强了也糟糕,抗炎反应太强了叫免疫抑制,那免疫抑制就回到病人的抵抗力低下了,是吧?那你说病人的抵抗力低下好呢,还是病人的抵抗力高好呢?你看这又把之前的认知推翻了,这实际上都是我们一步一步的进步,原来理解不到,这不是我们走到这儿发现没有最终解决方案就错了,实际上是我们一直在接近真理。我一直这么理解,就像咱们讨论思维的时候,有的时候跟大家举过第一性原理的概念,真理是我们现在想拿到真正的真理实际上挺难的,只能是无限的去接近它,那你最后发现这件事情还没接近,实际上你还可以往前走,所以这就有一个时机的问题了,在哪个时机上会是这样,而且促炎跟抗炎这两个东西我怎么去管理?
所以你看这一来,就使我们原来想的挺简单的事情变复杂了,说到 SIRS 已经很复杂了,那我把炎症介质都清除出去,那这件事情就解决了,后来发现清除出去仍然还不行。好了,那现在大家最近这些年讨论的是什么呢?就是说整个这个炎症反应,从分子的角度、从细胞这个层面,它的类型是由病原菌直接引起的,还是由于机体损伤和病原菌损伤了之后导致的分子学机制引起的,想办法把这个分开。大家说现在干嘛要干这事呢?实际上还是因为炎症反应这块太复杂了,牵扯的问题太多了,那一定得把它落到临床上来讲,那这一块的东西,我相信现在仍然是在这个层面上在研究。
好了,说这些事情的话,是为了给我们临床上一个落脚点,那落脚点我们现在怎么办?这也是我刚开始跟大家举血液净化那个例子来让大家思考的,我不反对大家用血液净化,但是你我们现在真有统一的指南吗?好像没有这么强的推荐意见。另外一个,我真的不知道我这时候做了血液净化,对炎症介质到底是怎么样的影响。当然我前面还没做那个幻灯片,就是说我们还不光是学理的,现在炎症介质,也许人家说这种远隔的炎症介质是次要的,自分泌跟旁分泌的那些炎症介质可能起的作用会更大,那如果那些炎症介质起的作用是血液净化所干涉不到的,当然你也可以说像脱水似的,我把循环里的水给他脱干了,组织里的水也就都能回来,我说是脱干了,说的极致一点哈。但是从这样的一个角度上,你看我们在这个位点上就又有新的东西可考虑。
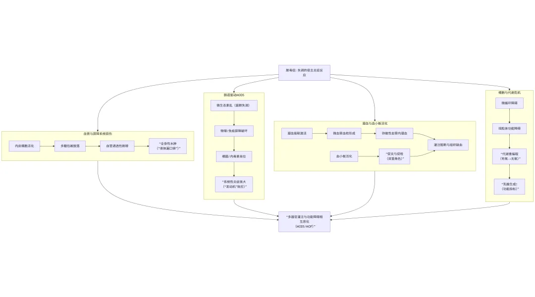
所以我如果我们要想到这样的一个层面,回到我们说到脓毒症、说到 sepsis 的定义,那我们就比较好理解了,它有这么几块的东西,当然最后说到这个器官的功能障碍,一定是由机体的反应所引起的,而不是那个感染直接导致的损伤。就像我们说肺炎导致 ARDS 似的,这个话是不错的,但是 ARDS 应该是机体的炎症反应导致的,而不是肺部感染直接那些致病菌在肺里损伤、把肺都吃掉了,我们实际上从概念上不把那东西叫做 ARDS。所以你要是敢诊断 ARDS,你就得有另外的一方面的治疗,是吧?你光把那个直接损伤的外来性的损伤源拿掉,可能这就远远的不够了。
所以在这样的一个位点上,就一定要心里头想着,我现在如果诊断这病人脓毒症,你要干嘛、你要面对的问题是什么。好了举了这样的一个例子,回过头来刚才说我怎么理解重症医学,重症医学实际上是面临、是要处理重症的,那重症我刚才说了,你也许把它当成一个综合征也好,它也许是个疾病也好,它一定有重症的病因,是吧?我们老在说病因病因,那实际上用刚才那样的一个逻辑,我为什么说用脓毒症这个核心理念来解释重症医学是完全一致的、它是一个非常好的例子呢?我们老是在说那个原发病,那个病因要是不处理,重症怎么会好?所以现在人家别的学科在批评咱们的时候,也通常会这么说。这个没关系,你不要要求人家别的学科的同道们跟你一样能理解重症,是吧?但是我们自己得能说得清,实际上这个问题还牵涉到我们现在跟那些专科的监护室的相关性。
所以你的原发病因、你的重症的原因是有原发病的,那这样的话也能解释说,不是病人住了医院就都是重症,人家好多病人不用到 ICU 来,就包括新冠也是这样,我们重症在里头起了很重要的作用,把最后那一块重症的给他管住,但是不是所有的新冠的病人都需要到 ICU 来,人家有好多新冠的病人自己在家里头发两天汗就好了,好吧?那是事实。所以说到这才是我们在临床上常说的那个病因,那这是跟这样的一个位点,我们也能划清楚跟别的兄弟学科是个什么关系、而我们是什么关系。
所以为什么大家老能听到说重症医学包括了这个重症发生发展的全过程,从最开始到远期的预后,我们一定要考虑这个问题,但是从临床干预的角度,也许人家前边那点事情,在那个病因的处理上,人家别的学科的专家们比咱们处理的好,但是正由于他不知道这个怎么能够转到重症来,所以这一块要我们去参与,告诉他那些东西应该要做得更到位。比如说我在咱们上次会上也提过,就是脑外伤的病人,影响预后的将近一半的原因是在手术之后的管理,那你老想着这个后边的生活质量啊什么的,你的灌注、你的血流到后边什么都不是了,你当然手术做得漂亮是第一步,是吧?那你最后你得走过整个这样的一个过程,新冠也同样是这样。所以大概这样的一个思维的位点,你的学科的独立的位点就都在这了。
那这样的一个位点会给我们带来什么东西呢?比如说就这个东西都写临床的例子,随地都是了,所以大家一定要在意这些事儿。比如说大家看了这张图,觉得至少这个左心现在功能好像实在太差了,只是这个基底部这收缩强一点,上边好像都没有收缩的动作,心肩部好像更没有,那这种的情况叫个什么呢?实际上如果要想到他是个应激性的心肌病的话,那你这个时候恰恰是他自己的反应东西太强了,那你的治疗怎么办呢?别去让他再应激了,不要给他用那些应激相关的激素、儿茶酚胺类的药物,那些东西全都不要用。好了,那他这个原则放这儿了,那你说那我不强心升血压,我怎么治啊?那是你后边的事儿,是吧?你临床大夫你能想想你不应激,你还有啥办法能保证流量的吗?那当然今天这一块不是我要展开跟大家讨论的,是吧?
所以现在这样的病人在咱重症 ICU 里头,我觉得已经死亡率会非常非常低了,几乎全能活,而且他活下来之后,对生活质量的影响非常小,可以做到几乎看不出来,包括我们有同事也出现过这种情况,现在活蹦乱跳的非常非常好。那包括刚才说到新冠,新冠实际上一个大问题是一开始出来,大家对 ARDS 都在挑战了,因为什么呢?因为有学者说,典型 ARDS 的特点就是小肺,而新冠他们发现一大堆的病人是个大肺,那它不是 ARDS 是个什么呢?实际上当然说到后边,就是一个肺的气血分流的事,那气血分流的事情实际上我们说到什么问题呢?实际上说到从病理生理上,它也就是肺泡上皮和毛细血管肺血管内皮之间的那点地方出了事了,那这个地方出了事了,那我们在治疗上怎么办呢?也许这个东西可能更多的是对血管的影响,或者是另外的一个角度,也许目前它让我们看到了真正的 ARDS 最早期的那样的一个位点。

好了,那最近大家可能注意到这几个方面,从脓毒症对内皮的研究,实际上现在越来越多,因为内皮细胞在全身的血管里头几乎都有,或者是这么说,身体里头几乎所有的部位都会有内皮细胞,在这里头起到的作用是方方面面的,包括我们看到的水肿、炎症介质的释放等,那对内皮细胞的这些研究,大家会看到现在是铺天盖地的,干嘛要研究这个呢?实际上就是想找我们临床的一个干预点,那这个干预点在某些位点上,那为什么感染性分布性休克的时候,病人不光是低血压,渗出又那么强呢?那我这时候能去管住他吗?包括在这里头大家就会说到这种多糖包被,甚至多糖包被对这个液体移动的过程当中的基本的理念,都在逐渐的受到挑战,然后回过头来说我们临床上应该去怎么办。
当然大家也许会想着,这个东西你们光做研究了,我们现在临床上好像还没用到,但是它在潜移默化的往前再走,是吧?就是我还是我说的,我们是在进步,我们是在跟那个真理越来越接近,我们会出来新的东西。而正因为这个样子,正因为我刚才说到有这个内皮细胞的问题,又说到你比方说这种细菌的微生态的环境,这种环境呢会带来什么?比方说肠道的怎么能够恢复它的屏障功能,所以这样的东西回来了。因为脓毒症的多器官功能衰竭,实际上大家知道最早就提出来肠道可能是个发动机,那这个发动机是怎么回事呢?实际上说到肠道的细菌是肯定存在的,特别是结肠里边,那么但是在这里头屏障的功能,那这屏障的功能怎么去帮助他恢复呢?那当然这也是肠绒毛的上皮了,这个不用多说,它下边才是血管的内皮。
那从这样的一个角度,这种微生物的生态会在起什么作用呢?所以大家会想到说,为什么有很多人在使劲在做这样的事情,能够恢复这样的状态,包括咱们在临床上再去做的这样的一些工作。比如说重症胰腺炎的病人,您的肠黏膜的滋养能早期做吗?也就是说即便是重症胰腺炎,那么肠内营养也应该早点开始。那当然我觉得我们现在大家能接受的是,淀粉酶得下来,体温也得好转,那个脂肪酶可以稍微偏高一点,但是不能蹭蹭的往上涨,那这个时候我就可以开始灌点东西了。甚至大家我不知道大家注意过没有,最近有些研究实际上已经做的非常我都觉得有点极端了,说不用非得等淀粉酶下来,也不用等着有肠鸣音,肠内营养就应该早做,但是你要把量、温度控制好了就行。然后他也观察了一大组,发现这两组后边实际上并没有发现很明显的不良影响。我现在这么说,并不是说大家应该常规这么做,因为咱现在是在讲病理生理。
甚至还有人在讲说,咱们不是说这个时候都说要下空肠管嘛,那空肠管还必须得下到特定位置,人家也有人做这个比较说,直接胃内营养还是经空肠营养,对重症胰腺炎没区别。就是干嘛要做这些东西?背后的原因,我理解回到咱们脓毒症上来讲,回到多器官功能衰竭来讲,实际上是想通过一个刺激的东西,使肠道的功能能够早点恢复,而早点恢复的话,肠黏膜的血运在这个里头,实际上是等于起到了一个改善肠黏膜的微循环的作用。所以这些概念进来之后,实际上那个重症胰腺炎,早期主要死于 ARDS、主要是死于分布性休克,这个就看咱们 ICU 的同道们能管住吗?但是做了肠内营养这件事情之后,后期主要死于合并性的感染,这种发生率很明显的下降,所以在这个里边呢,我们是能够看到这样的情况的。
那包括这种内环境,不仅仅是肠道的菌群的问题,脓毒症是方方面面的,包括对血液系统的影响。那么脓毒症的病人,实际上病人没有活动性的出血、没有实际上的红细胞的丢失,那在这个里头它也是会有贫血的,那还有出凝血的问题,那出凝血的问题,我觉得是非常有意思的事情。实际上我出凝血的那个级联式的反应,我们在做学生的时候学病理生理、学生理的时候,老师就在讲,那实际上今天我觉得他应该是我们说的这种机体反应、包括 SIRS 这个整个过程的其中的一部分,或者说是其中的一个分支。那在这个里边去考虑整体的问题,比方说凝血功能障碍,然后甚至发展到 DIC,实际上是当成这样一个病来在学习、来讨论了,是吧?但是把它放到炎症反应的这个层面里来,是完全能够讲得通的,所以从这个里头,包括这个里头跟组织灌注都是非常非常相关的。
还有血小板,咱们把血小板跟出凝血那个问题分开说,就是因为说到这,因为咱不是在讲出凝血的时候,咱把血小板这个东西拿出来专门来说的话,即便他不在出凝血那边出事的话,大家注意到它在炎症方面也是起到非常重要的作用的。
好了说到这儿,一直如果顺着灌注这个角度来说,说到最后是说到线粒体那去了,都走到细胞里边去了、都走到细胞器里边了。大家真别觉得线粒体离我们很远,那么我们现在用的乳酸,已经是个临床上非常常规的指标了,那乳酸这个指标实际上就是跟线粒体相关的这样一个指标,严格的来讲,乳酸是个功能指标,它并不是一个跟灌注直接相关的指标。讲临床的时候,我跟大家说 ICU 的思维的一个特点:乳酸升高唯一的理由,ICU 里的病人急性乳酸升高,唯一的理由就是灌注相关的乳酸升高。但是咱要是想到病理生理的这块,实际上乳酸是个功能指标,是因为没有氧,那些东西进不到三羧酸循环了,在外头形成了乳酸,让乳酸能够给你提供点热卡。
所以从这样的一个角度上,这是从基础的层面,但是临床上,我们为什么非得要把它当成灌注相关呢?关键是我们把它连不上,我们不知道我们中间没有指标能说出来把它分开。就是实际上我们老在说细胞中毒、细胞毒性的休克,好像最近这几年说的少了,是吧?就是理论在哪?理论在我们前面离我们太远,我们现在只是说从科研往那走,科研现在都很难跟临床结合,但是这个方向毕竟是个方向。如果我们能够把微循环的每一个位点的流量都能够定量地说清楚了的话,那么后边乳酸在临床上应用的概念是要改变的,但是这个改变不是因为他有这样的一个问题,今天就去批评他、说他不能这么用,你现在我觉着你这个话不是个临床大夫应该说的话,你得把它变成临床语言,我现在变不成,那变不成怎么办呢?这就变成了临床科研,临床科研我们能走到哪儿、我们能做到哪。
所以我在想为什么对微循环的这个东西,甚至现在有很多指南在还没有形成那么强烈的共识的时候,就已经把他推出来,告诉大家得赶快想想这点事,他就是为了从研究方向上来走到这块上来。
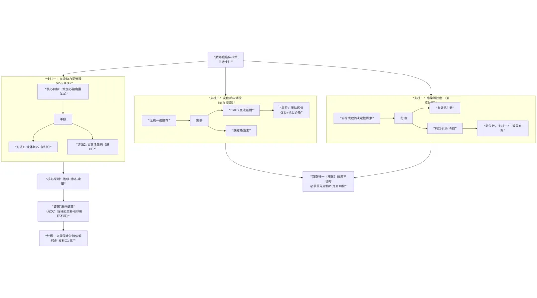
好了,举了刚才那么多的病理生理的例子,咱得回到临床上来,脓毒症应该怎么治?那实际上有很多的专家,尤其是以路易温桑为代表的这样一个专家,你说复杂是很复杂,说回来说到基本的关键的梗概上,分成这样三个方面:这边是血流动力学的管理,因为灌注、循环、流量这样的东西是我们区分不了的,正因为有刚才这样的问题,我们目前来讲,分不开灌注和器官功能,你一说到器官功能要回到临床上,它一定是跟灌注是捆绑在一起的,所以我很不敢说我改善这个功能,我只敢说我想办法去改善它的灌注,就像我刚才在说乳酸似的,乳酸实际上我认为它是个功能指标,但是你要把它变成临床语言,它就是跟灌注相关的。然后还有一个是我们刚才说的这一套炎症反应,因为器官功能改变是因为它导致的。当然你要想搞定这感染源的控制,因为感染源的控制是临床上这么多年全在做,当然最近也在进展,而且其他的兄弟学科也在做,甚至人家有的兄弟学科可能比咱们还做得好,那当然这块,我觉得我们不应该能够输给别的学科,但是这一块他为什么把它放到后边呢?我理解是因为这块的东西呢,我们能够去借鉴人家的东西可能会更多。
还包括比方说刚才说到内皮,那说到这一块,我们临床上有可能的操作位点吗?实际上大家都在拼命的在做这块的东西,都希望能够把它回到临床上。比方说从分成这样几个方面,那么出凝血、炎症反应等。
所以回过头来说,我们说到精准医疗,精准的重症是啥呢?那你得一定得说到,我能够给我一个位点,我就打那个地方,就像肿瘤似的,给一个靶向的药物,那我这个靶向的点在哪儿呢?所以脓毒症我们实际上说的是这样的一个东西,但是这一块呢,我觉着现在大家注意到研究实际上越来越倾向于我们可以去做,包括比方说我们刚才说的应激反应,应激反应是个概念,那这个概念实际上就包括了下面有很多的机体的反应,那在不同的阶段上,我们应该怎么做?那大家注意到有那么多的指标,那那些指标我们用来干嘛?因为指标太多了,所以现在大家会用到大数据、计算机的模型了,为什么呢?是想把它一个一个找到这样的位点、找到我们这个靶向。
我们老说要分成亚组、亚学科,你这亚学科的位点在哪?我觉得这是个最关键的,你不能说我就会用这个呼吸机,我们就把肺就当成一个亚学科,那在重症的角度上,那肺跟心脏跟其他器官在这个层面是一样的,那你说我要是把它精准治疗的话,你的位点在哪?我做的这东西跟人家别的学科能有什么区别?所以这就出来这样的一个问题,为什么要找刚才的那些指标,那刚才那个指标就是想去,无论是内表型啦、外表型啦,干嘛要说这些东西,实际上还是要做精准治疗。
那说到这样的一个亚学科也好、亚专科也好,我觉着临床操作上,实际上就是我们现在大家都在常规说的这个富集性的这种研究方法或者是个策略,我不在这展开讲了,他实际上说的是什么呢?比方说我们脓毒症有这么一堆的病人,大家说这个脓毒症他是一个多因素的、牵涉到方方面面的,那你能够找出来它的关键的点,把它分开一部分吗?那无论你是按预后、你还是按照危险的程度,那你能够区分吗?然后你逐渐逐渐的区分出来了之后,那你可能就变成这个样子了,那如果你要真能分成这样的一个纯粹的这样一组,想到过我们现在会面临什么问题吗?个体化治疗跟群体化治疗就一样了,你的指南才真正说我的循证医学就是个个体化,因为你这些病人完全都是相同的,是吧?
当这件事情是在做,当然我跟大家举的这个例子会稍微超前一点,所以包括你要分这个东西要干嘛,所以大家一定得知道这个里头要做什么,实际上现在这方面的治疗的研究已经非常多了,我现在不再展开来说,比方说说到维生素 C,现在也在开始有指南性的工作、大规模的工作,再说维生素 C 在这里头起的作用。有一个问题是激素,国际上我知道专门有几组专家拼命的在研究,已经研究了几十年了,不是说你按照诊断,你一诊断脓毒症就给病人上激素,咱这件事情就行了,而是什么样的病人得用激素呢?那这件问题你的激素的靶点在哪呢?不是它有炎症反应就该去抑制的。
所以包括还包括他汀类的药物、包括阿司匹林,当然还有种种,包括 NO 啊,像这类的东西,那这类的研究都是挺多的。那所以回过头来说到这样,那个怎么把这样的一个概念用到我们的病人身上,那一定这是相关的。我今天讲的跟上次跟大家讨论的同质化,那个正好占的位点特别不一样,是站到那个位点上去看我们现在的同质化,我宁可说我们以后做大了之后,我们同质化就能所有的病人全能治了,但是这也是给我们前进的这样的一个方向,但是我们哪是我们工作的底线、哪是我现在临床上的个体化应该做的、哪是后头这种炎症反应能告诉我的。
所以说还回到刚才的那句话,重症医学的核心治疗原则,一定是连续、动态、目标导向的定量的治疗,这是无论你从研究还是你从临床上,现在应该去靠的,都是应该往这样的一个方向上来走。
沈主任:谢谢大为老师,那么从这个脓毒症的病理生理的角度,给我们上了一场非常非常生动的课,确实挺复杂的啊。复杂呢一个是本身它是这个疾病本身很复杂,那么其实脓毒症我们谈的非常非常多,但是永远似乎都谈不清楚。那今天大为老师从病理生理角度,从我们最初 1991 年我们那个 SIRS 开始,我们从他的这个动态的演变,从促炎抗炎开始,谈到我们的损伤机制,把一个病原损伤的机制和我们病原相关的这个分子模式,以及我们损伤相关的分子模式,其实最后讲到了这个病理生理它是一个全身的改变,是吧?不管有我们的肺、我们的心脏、还有我们的血管内皮、还有我们的凝血免疫等等,非常非常的复杂,那么讲的也还有我们的胃肠道、这个微生态。应该说我们身体里面的所有系统,都被我们的这个脓毒症所牵连,所以它是个很复杂的东西。
那么最后讲到了这个脓毒症它是一个很大很大的一个异质性,这就导致了我们临床上没有一个统一的标准,确实真真正的做到这个同质化的处理是不可能的,那我们要进行分层精准化的处理。那么要做到这一点呢,我觉得应该是一个是从临床的角度、还有从科研的角度去分层去管理,但是我们离这个目标还很远,也是我们不断的奋斗的一个方向。所以呢我觉得今天大老师给我们讲的,又重新给我们捋了一遍,这脓毒症确实它是牵连到全身每一个器官、每一个系统、无处不在的这么一个东西。那么一旦确诊,它又回到了就是在临床上,不管是感染也好、或者其他的任何一个病因,只要它引起了我们相关的病理生理改变,它都成为我们的重症病人,那么重症病人又会出现重症相关的器官功能障碍,这是又又回到了就是涉及到所有的进入 ICU 的病人,他前面那些病理的问题不仅仅是原发病的问题,所以就是也确实我们 ICU 的一些主要的学习内容,就是病人的病理生理改变,呃其实讲的这个讲的非常的复杂、讲的非常的生动,那么我这个总结不好,刘大为老师的这个讲课,接下来我想来就是这个机会难得哈,我们看一下有什么问题请教这个刘大为老师。
现场问答环节
问题 1:脓毒症休克液体复苏的 “液体蠕变” 与晶胶液使用时机(张老师提问)
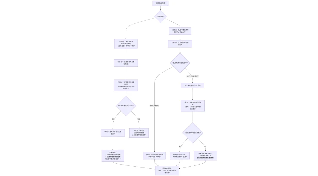
张老师:继续免疫方面,其实大为老师,其实我我想问一个问题是临床遇到的,就是我在临床上曾经遇到过这样的一个病人,他来的时候是感染性休克,然后我们根据大量的补液才能维持循环,结果在他的疾病整个发展过程当中,我们就是越补他越水肿,然后他越需要更多的液体去维持他这个容量以及血压,但是最终这个病人在我们的救治下最后没有活过来,反而是全身水肿非常的明显。就我当时就觉得这个问题是血管通透性的原因,但最近我在阅读烧伤的一些文献,他们里面有一个英文单词就是 fluid creep,就是说叫液体蠕变,反正就是说烧伤的患者,这不是有个烧伤的补液公式吗,比如这个病人烧伤 10% 到 30%,大概是 4ml 每千克每烧伤面积去补液,但是往往在烧伤面积 80% 到 90% 的患者,他以这样的一个补液量,同等的烧伤程度,但他烧的面积越大,按这个公式补液就不够,他要超过我们的公式,他们就会说这个可能是一个 fluid creep 叫液体蠕变。
但我发现其实是在我们感染性休克的患者当中,它也存在这种现象,但是好像没有相关的文献在说这件事情。但是我又刚刚给你讲的就是血管通透性,以前我是这样理解,就是说在感染性休克的话当中,在早期的话呢,我们的比如说血管内皮细胞间连接消失了,它那个渗透性增加了,我们补补液以后都流到外面去了,所以说你补的液体越多的话,到组织间隙的越多了,然后就漏的越多了,这样的话呢就会形成一个恶性循环。但是我也在想啊,我们怎么去终止这个恶性循环呢?
在烧伤的这类病人中,我大概看了文献,就是说在早期就像我们在本科学习的时候,是先晶体后胶体,那就说在早期 18 个小时之前的话,尽量用晶体液去做这件事情,然后在后面如果还需要大量的液体的话,再用胶体去做这件事情,这样的话呢,你可以有效的去减少我们的输注的液体量、去减少它这种液体蠕变的现象。反正我也还不是特别懂哈,所以我这样的提问,我不知道我能不能够表述清楚,反正就是说在早期,你不能用太多的胶体液去补,在烧伤的患者的话呢,你反而会渗入更多,这样的话逐渐系统,比如说用白蛋白吧,一个人在休克短期之内,它存在休克了,但是白蛋白又会到组织间隙去,这样的话呢组织间隙的白蛋白水平更高,它的胶体渗透压更高,反而你在后期去补的话,他可能渗漏更明显。
我就想问的问题就是说在感染性休克当中啊,咱们是不是也是说去先晶体液然后去胶体液,这第一个;第二就是这个时机怎么把握,比如说他们烧伤的讲的就是 18 小时,或者甚至 12 小时前的话,尽量大量用晶体去补,如果说你考虑到了后期需要超出预想的液体量之后呢,你再用大量的比如说白蛋白,甚至他们有提到有血浆的去做液体复苏,因为他说可以改变这种液体蠕变的现象。我我不知道在感染性休克当中的话呢,怎么去理解这个事情,然后怎么去做这个事情啊。
刘大为老师:老师那个非常好的问题哈,非常实际的问题啊,我觉得你已经描述的非常非常清楚了,而且把背后的这个机制也都讲的很清楚了,就我就不再讲基础机制的东西了,那这也确确实实是临床大夫会碰到的问题。我相信咱们的 ICU 大夫应该有非常足够的把握把这件事情做好,那怎么说,我就从临床的角度来说啊。
您举的烧伤的例子没有问题啊,我也知道烧伤那个公式,但是呢用到现在我已经记不得了,因为我临床上我不会去用啊,为什么这么想呢?当然你说这一个烧伤的病人,人家烧伤的大夫总结了这样的一个东西,我觉得很重要很重要,但是呢我心里都会记着烧伤一个方面它液体是创面大量的渗液,这是液体的绝对的丢失,还有一个烧伤是导致机体炎症反应的一个非常非常强烈的因素。那我为什么说用脓毒症似乎可以完全来讲咱重症的这点事呢?我就把你刚才说那个套到我的脓毒症治疗上,我有错误吗?没有错误,当然也许不一定人家烧伤的就有感染,是吧?但是说到机体的炎症反应,这个完全我可以认为是在一条路上。
好了,我尊重烧伤科大夫那个经验,那烧伤科大夫那经验呢,当然我也可以把它当成跟我们脓毒症那个美国指南三个小时给 30 毫升每公斤体重,我理解跟那个是一样的,你要尊重他,你要真是就照他那个公式算,我也建议你把它当那个 30ml 来用,所以我不反对他。
好了,回过头来说,那你说你背后的这个机制都知道了,实际上我们说到分布性休克,那无论是感染导致的,还是由于炎症反应导致的分布性休克,实际上都有通透性的问题的。那所以我们说到基本的概念,实际上这个里头有一个调节的东西,就是说我们严格的从那个最基础的概念上在讲,分布性休克它实际上是液体的相对性的不够,但是他一渗出去,可就是变成绝对性的不够了,是吧?
那么回到临床上应该做的,你干嘛要给病人做液体复苏呢?你干嘛要给他补液呢?这么说我问大家,就问咱现在现场的,你们干嘛要给病人进行液体复苏?是想让乳酸下来吗?这个话我上次在咱们这开会的时候讲过,我给病人做液体复苏,我们就得有个液体复苏的目标,是吧?我的目标,我绝对要变成个体化治疗的时候,我一定不会再按照 30ml 了,因为那个 30ml 是基础,我得占到 30ml 以后了,也许我要把那个烧伤科大夫那个公式也把它当成基础的话,我就完全按照他那个来做的话,我先按照公式输入,输了之后我就得后头再说,我现在复苏到位了吗?如果不到位,我还要做液体复苏的话,那我要液体复苏干嘛?
如果我在这跟大家说的绝对的来讲的话,我只是要增加心输出量,这个对别的学科的大夫可能做起来很难,ICU 大夫,这是我们的看家本领,是吧?如果要是看家本事的话,你能知道你的液体输到多少,心输出量的增加就稳住了嘛?也许还不够,但是呢不再因为我输液,心输出量还在往上涨,无论这时候心输出量是多少,哪怕是原来是一点几,你输完了之后,心输出量就到二,离着四五还差得远呢,那到二我输液不能再往上涨了,那我这点就够了,你认是吧?
好了说到这,你觉着我说了这半天没回答您的问题,那在这,您要想,我为什么老说,重症的治疗必须是一步一步一步一步这么往前走呢?你不要把最远端那个目标一下就放到这儿来,就跟我说的 CRRT 治疗脓毒症,我就是要把炎症介质弄出来,您做的时候您知道这件事吗?做的时候我不知道,只是教科书上是这样。
回到这儿来,它同样也是这样,那你怎么知道毛细血管通透性增加呢?是因为它肿了是吧?可能人家毛细血管是正常的,就是因为你输液输的净水压太高了,你能回答我这些、你能反驳我这句话吗?你能用临床语言来站到床旁说你说的不对、你说这个是你拍脑袋说出来的、你说这个话是对我的侮辱?
实际上你能说出来的,因为你现在已经知道一个相应的心脏前负荷的指标了,那这个心脏前负荷的指标你零平衡你维持不住,对吧?我老得给他正平衡,一个小时得正好几百,但是 CVP 老也维持不住,好像哗的一下液体冲击了,正好上去了,我稍微的给它输慢一点,它就又下来了,是吧?这是你看到的,是吧?这是你看到的、这是你知道的,你得有这样的判断,所以咱这个我为什么说一步一步走到这儿来呢,所以我为什么这是我们看家的东西呢。
好了,走到这儿来了之后,你就知道了你的液体的困难是什么,你后边就没有必要非得拼命的再去输了。当然这个病人你要是不输液,后边一直维持不住,但是你发现我这话说到这儿,你在临床上见到这么严重的感染的病人就占的比例就越来越少了吧,你就会筛掉一大部分病人,好了也不至于像我说的,你稍微输慢点,那个病人就血压就到零了,会给你点时间。那这个时候你就知道病人主要的问题,不是我要继续补液能解决的问题,而后边解决的问题是要改善毛细血管的通透性,是这样吧?
那你就基本上知道,我前负荷的指标我只要稳定到哪儿,他就我就只能干到这了,我就不往大量里头输,当然我得想办法,也许在天天在评估、每个小时评估。那我那边是什么呢?如果是真是要死要活的,我现在也不说你这病人是怎么回事、也不是说感染、体温也不高、白细胞什么的我都不知道、感染灶也没有,我临床上用咱们的经验体会来讲,一定是感染控制的不到位,先把这个放到最前边:感染灶没引流、抗生素用的不对,要么现在血里头还哗嗒哗嗒再往里头打菌,能拿掉吗?
你看你的治疗的策略就是说,我的液体复苏告一段落了,我知道我的液体复苏的量是固定的,但是另外那块就变成我的治疗的主项了,是吧?我不再依赖液体复苏了,液体复苏我就稳住,然后我去干别的。那这个时候你也知道我们跟别的大夫、别的科的大夫怎么去说了,就那个肾后边有那么一块小脓肿,其他地方都没有,人家大夫说这可没事,回家养两天就行了,那要是这种情况,我觉着你会跟那个说这话的大夫玩命的,他不给我弄出来,你今天就别想走,你看你的信心是在这儿呢,是吧?
要是你输点液就挺好的,然后今天又挺稳定,腹腔内压虽然也高,但是病人呢乳酸也在往下掉,现在腹腔内压挺高,外科大夫撸着袖子说我得给你开腹,你会怎么办?等等等,你别开腹,你回家睡觉去吧,我脱脱水,明天你再来,是吧?是有点不一样了吧。
所以 ICU 在临床上我个人的体会,为什么老是是我有的时候跟大家在讨论,一定在某一个时间点上,只有一件事情做的最重要,我说的这个话,我在另外一个地方有人跟有人反驳,我说我也不是大咖,我怎么知道那件事情最最重要?实际上你当临床大夫,这是你的必须选择,你必须要知道现在给病人干这件事情,哪个是最重要的,不要一股脑的呼啦一下子全上去了。
所以你要一步一步这么走的话呢,当然我这么回答,我也没办法每一步都给你把这个思路理清楚,因为后头炎症就是炎症的反应跟那个通透性的这件事情,实际上我现在真拿不出来一个直接的指标来说,但是我觉得从临床经验上这么做呢,90% 可能都有帮助,不至于让你拼命的老去补液。当然你后边还有一个用血管收缩药的这样的一个事,那那个时候我不要再输液了,我就多给他用点药,那这是另外的事,就是临床上你会找到别的选择,不会老去依赖这一件事情,因为这件事情你做到头了、你够了。
实际上我们在用去甲肾上腺素跟刚才输液这道理是一模一样的,我们也能找到一个用这个药的量的上限,然后再去做别的、然后再去做别的。所以您说的这种情况,多半情况我个人的解释都是感染灶控制的不到位,要么就什么过敏反应啊、说有个什么异常的东西啊、或者什么吃了什么毒了,多半会有另外的一个因素,在这把治疗的主要方向转到另外一个方向上去,那一多半会给你临床的一些新的一些契机、一些提示,让你往前走。当然感染肯定都控制不住了、没办法了,那你说光靠咱们这边,我觉得这也是没有办法的事。我不知道回答了你刚才的问题了没有。
张老师:学习很多了,其实这就是咱们好像就是特别是我还有日历那段就是会说,不能就是一根筋,我的体会就是这样的,就是咱们就是说现在时间完成到了一个就是像您既然讲到的位点,你完成到这个位点液体复苏的话,咱们可能就是说如果还没有做好,那可能就存在其他的问题了,比如说就像你讲的感染是不是没控制好,咱们给给个外围自己商量,或者是心脏功能这个时候是不是也有一些问题需要去处理。谢谢谢谢张老师。
刘大为老师:不用谢谢谢谢张老师哎。
问题 2:脓毒症休克患者乳酸下降停滞的处理与乳酸的临床价值(沈主任提问)
沈主任:我我这有个问题,大老师就是刚才你讲的时候,那个脓毒症它牵扯到一个就是讲那个线粒体的时候讲到的乳酸,那我想就是乳酸这个问题,我也有些就是在临床上带我们的那个住院大夫在查房也是遇到一些问题,就是脓毒症休克病人,他来乳酸是非常高的,那我们如果确实这个时候我们以乳酸为指导来去液体复苏啊,我们看到了乳酸蹭蹭的往下走,正常了,其实我们的医生认为这个病人很好,我现在已经把乳酸降到了正常,现在这个循环已经稳定了,我试过我就这边这一体术非常成功。
但问题是有些病人他乳酸刚开始的时候,我们说去去做的时候,他确实下来了,但下到一定时候他就不动了,然后这个时候呢我们再去液体复苏,是否和我们的液体灌进去的量,它的下降是否没有任何关系,那么从我想这个时候我们可能要问,我们到底这个时候该怎么办,这个乳酸到底对我们还有多大的作用,那么从今天大为老师您讲的病理生理角度,怎么去解释这个问题,我们如何去看待、在这个时候我们怎么去看待这个问题。好谢谢大老师啊。
刘大为老师:这个也是关于乳酸的这个东西,我觉得这个问题是非常具有代表性,不光是乳酸,实际上我们想想所有的指标都可以这么想,都可以这么想,但是乳酸呢好像因为我们有点儿现在我甚至觉得这包括指南,有点对乳酸有点太崇拜了,他一定是我们的奋斗目标似的,所以我心里头是绝对不能接受,我们的病人乳酸不下来,尤其是不能下来了之后在 ICU 里头再升高。
那么最近有一篇我忘了在哪了,我下回再做幻灯的时候,我应当把那篇文章引用出来,就是做了一个综述,把所有的最近这些年乳酸来指导液体复苏的,它最后的结果是效果不好,建议大家他没直说建议大家不能用,因为现在指南在这么用哈,说用完了之后呢,一大批很多的病人都会液体过负荷,这个实际上就是我们在说的那个,我觉着这就是它中间缺了一个目标指标,这就是我们为什么我老跟大家一块说目标与目的。
所以目前我还没想到什么时候乳酸可以当成目标指标,只能当成目的指标,目的指标是只是定性的、而不是定量的,而目标指标是定量的。就是我液体复苏要复苏到多少、我给病人用去甲肾上腺素,血压要上到多少,那么刚才还拿液体复苏来说的这件事情,我液体复苏只希望心输出量能升高,心输出量如果不升高了,乳酸再高,我也不液体复苏了。
就是如果心脏的前负荷指标是偏低的,我们看起来是偏低的,但是乳酸现在是正常的,不要给病人去补液,所以这就是目的指标管个定性,没有必要去补液。那么而乳酸要是高的,它是灌注相关的,咱们咱先说,如果乳酸是高的,但是容量的负荷指标都是低的,那我这时候就有必要给病人去补液,但是补液的前提一定是要找一个我补完液之后,心输出量是不是增加,心输出量增加跟乳酸下降是不是有相关性,它一定是得有这样的一套的东西,才叫目标与目的,是吧?这个咱们原来都讲过的。
好了,所以回到这样的一个层面上,说到乳酸的话,说真的,如果讲临床课,我绝对不说乳酸可以是灌注不相关,因为讲临床课的话,咱们今天是讲病理生理,我不敢说乳酸不是个功能指标,完全就是,但是呢对于 ICU 来讲,实际上咱们回过头去从生理学上、病生上看看乳酸升高的原因非常非常多。
那你说我们刚开始把它降下来,咱先说刚开始,为什么刚开始的时候,我一定把乳酸当成灌注相关的乳酸升高,而且我认为对于 ICU 大夫来讲,乳酸升高可能有好几十个原因,是我们医学的背景,但是 ICU 把乳酸升高当成一个知识点的话,它急性的乳酸升高唯一的原因就是灌注相关。所以这个位点是讲临床的话、不是讲病生的话,为什么?因为咱们的病人如果是乳酸升高的话,它最严重的、最要命的是灌注不够,那而且灌注要是早期被纠正的话,这是我们临床上现在我们能干的最有力的、能挽救器官功能的东西。
那如果这样的话,又回到我刚才说在一个时间点上只有一件事情最重要的话,那您这时候您有时间却想着它还有什么别的那些指标吗、别的原因的乳酸升高吗?没有。所以这就是我们跟医学的基础不一样的,不能说不一样哈,是我们的特征特点的地方。
好了,这个是最前边为什么先说复苏,在这回过头来说,我治疗了一段时间,他还会再反跳啊、还会翻一翻跳,这个我们也有好多理由,比如说我们现在用的理由最多的是那个 wash out,就是你把原来组织中积存的那些乳酸,你改善了灌注了之后,把它从组织里头冲出来了,是吧?这个很典型、很典型,没问题,你心里头想着这件事情,但是如果这时候乳酸升高,我觉得你还得按照刚才的那个思路说。
真的跟咱们讨论之前一个小时,我刚会诊了一个病人,就是发生了这样的一个情况,然后我说我对你们前面乳酸下来的慢,比方说你用三天的时间乳酸才下来,咱不说几个小时的液体复苏,那你说现在今天乳酸又上来了,我说我作为一个 ICU 大夫,我首先我先是不能接受的,那你们说说到底是怎么回事,我说你们去查查是怎么回事。他们去查了,查了之后,那个时候正平衡突然正平衡了很多,下腔静脉宽到 2.3、2.5,变异度一点都没有,你看这不又回到刚才那个位点了吗。
所以这个时候我建议咱们 ICU 操作的时候,一定把乳酸当成一个重要参考,但也要结合血流动力学指标。这就是我刚才讲课的时候也跟大家讨论,我现在很难把功能跟灌注分开,那这里头为什么呢?我们现在没办法,就是乳酸作为一个指标,我上次讲了每个指标它有它的解剖位点、还有它的功能位点,那乳酸作为一个指标,它说的是细胞代谢的事,但是作为临床的意义来讲,我现在只能把它当成跟灌注相关的,尤其是在前期。
而到后头,如果我建议咱们 ICU 的大夫,我不否定还有别的原因哈,那如果真有别的原因的话,你能够用血流的指标、微循环的相应的指标来把乳酸跟组织灌注分开嘛?这是我们要想的,临床上不是没有位点、我们有这样的方法,可不是没有操作的方法、我们有这样的操作的方法,那这些的操作的方法熟悉的程度、普及的程度,大家还需要大家进一步的工作,但是我们的重视程度应该考虑。
恰恰在这个位点上,我就是建议不要轻易的把乳酸升高跟灌注分开,如果要分开,我建议 ICU 大夫从心里头一定得找到一个能说服你的灌注现在没问题的指标。所以这也是为什么比如说我们超声现在越看越细、越看越细,能够看到每个器官去了,就像乳酸都正常了,你不一定所有的器官都灌注是恢复了,是吧?那当然得到器官化了。
还有一个,你比方说现在为什么指南把这个毛细血管床再充盈的这个东西都提到上边来了,所以我不反对你想着乳酸还有包括那个 washout,即便是 washout,它不会维持很长时间的,因为你的灌注好了,他冲出来那点也很快就会被代谢掉的。所以如果要是真是别的原因,那你也得找到别的相应的指标,你比方说像刚才把刚才那个谁问的那个问题,把我前头液体复苏那点都弄出来了,神智也很好、着急着要拔管子骂人,那你说乳酸高,那你就得找别的原因了。
脓毒症的病理生理
一、核心概念梳理
1. 脓毒症与重症医学的关系
核心结论:脓毒症的核心理念与重症医学完全一致,是理解重症医学的核心范例,脓毒症为机体对感染的异常反应导致的器官功能障碍综合征,并非感染直接导致器官损伤。
概念 | 关键内涵 |
SIRS(全身炎症反应综合征) | 1991 年提出,是脓毒症研究的核心起点,改变了临床对器官损伤的认知(由感染直接损伤→机体炎症反应损伤) |
炎症风暴 | 并非新冠 / SARS 新提出,1991 年已关联 SIRS,是机体促炎反应过度激活的表现 |
液体蠕变(fluid creep) | 烧伤 / 感染性休克中均存在,指补液量远超公式推荐量仍无法维持循环,与血管通透性增加、液体渗漏相关 |
Wash out 现象 | 乳酸下降后复升的常见原因,指组织中积存的乳酸因灌注改善被 “冲” 入血液循环,并非灌注再次恶化 |
2. 关键病理生理认知转变

二、脓毒症的病理生理机制(全身多系统受累)
1. 整体机制框架
核心:感染触发机体异常炎症反应,进而引发血管内皮、微循环、肠道屏障、凝血、线粒体等多层面损伤,最终导致器官功能障碍。
2. 各系统关键病理生理要点
受累系统 / 靶点 | 关键损伤表现 | 临床关联 |
血管内皮 | 连接消失、通透性增加、多糖包被破坏 | 感染性休克、液体渗漏、全身水肿 |
肠道 | 屏障功能受损、微生态紊乱 | 多器官功能衰竭的 “发动机”,重症胰腺炎需早期肠内营养修复 |
血液 / 凝血 | 贫血(无出血)、DIC、血小板参与炎症 | 凝血异常是 SIRS 的分支,与组织灌注密切相关 |
线粒体 | 功能异常→三羧酸循环受阻 | 乳酸生成的核心原因,乳酸是线粒体功能指标(非直接灌注指标) |
微循环 | 灌注不均、流量无法定量评估 | 目前临床研究的核心方向,是精准治疗的关键靶点 |
三、临床治疗核心策略
1. 脓毒症治疗三大核心方向(路易温桑分型)
•血流动力学管理:临床核心为增加心输出量,而非单纯补液,补液仅为基础手段,需结合前负荷指标(CVP、下腔静脉变异度)判断终点。
•炎症反应调控:尚无统一指南,CRRT / 血液吸附仅为辅助,因无法区分促炎 / 抗炎介质,且自分泌 / 旁分泌炎症介质无法被血液净化清除。
•感染源控制:是根本,若感染灶未引流、抗生素无效,其他治疗均为治标,为临床治疗首要排查点。
2. 液体复苏的核心原则(感染性休克 / 烧伤通用)
1.基础补液:参考公式(脓毒症 30ml/kg、烧伤 4ml/kg/% 面积),仅为初始剂量,非最终剂量;
2.晶胶液使用:先晶体后胶体,烧伤推荐 12-18 小时内仅用晶体,感染性休克同理,避免早期胶体加重液体渗漏;
3.补液终点:以心输出量不再增加为核心,而非单纯维持血压 / 乳酸,若补液后前负荷指标升高但循环仍不稳定,需停止补液,转向改善血管通透性 + 使用血管活性药;
4.避免液体过负荷:若出现 “液体蠕变”,优先排查感染源控制不佳,而非盲目补液。
3. 乳酸的临床应用原则(ICU 核心思维)
(1)病理生理属性:功能指标(线粒体代谢)≠ 直接灌注指标;
(2)ICU 临床实操(分阶段):
阶段 | 乳酸的临床价值 | 处理原则 |
早期(入院 / 休克初发) | 急性乳酸升高唯一归因于灌注不足 | 以乳酸为定性目标,补液改善灌注,直至乳酸下降 |
中期(乳酸下降后停滞) | 乳酸与补液无相关性,提示灌注已达临界值 | 停止补液,结合血流动力学指标(CVP、心输出量、下腔静脉变异度)评估,排查感染源 / 血管通透性问题 |
后期(乳酸复升) | 先考虑 Wash out 现象,再排查灌注恶化 | 结合超声 / 前负荷指标,若灌注指标正常,无需补液;若灌注指标异常,针对性处理(如抗感染、用血管活性药) |
(3)关键禁忌:不可将乳酸作为定量目标(如强行将乳酸降至正常),易导致液体过负荷。
四、现场问答核心要点(临床高频问题)
1. 感染性休克的液体蠕变与晶胶液使用
问题 | 核心答案 |
感染性休克是否存在液体蠕变? | 是,与烧伤机制一致(血管通透性增加),无专门文献但临床普遍存在 |
晶胶液使用时机? | 先晶体后胶体,早期(12-18h)禁用胶体,避免加重液体渗漏;后期需大量补液时加用胶体 / 白蛋白 |
如何终止补液 - 水肿的恶性循环? | 1. 补液至心输出量不再增加即停止;2. 优先排查感染源控制不佳;3. 加用血管活性药,减少补液依赖 |
2. 乳酸下降停滞 / 复升的处理
1.乳酸下降停滞:补液已达终点,无需继续补液,转向改善血管通透性 + 抗感染;
2.乳酸复升:先判断是否为 Wash out(灌注改善的表现),再通过超声 / 前负荷指标排查灌注恶化,不可盲目补液;
3.指南提醒:乳酸指导补液易导致液体过负荷,需结合血流动力学指标综合判断。
五、重症医学的核心治疗原则
最终结论:脓毒症 / 重症疾病的治疗需遵循连续、动态、目标导向的定量治疗,核心要点:
1.个体化:摒弃 “公式化治疗”,补液 / 用药均以患者实际血流动力学指标为终点;
2.抓重点:某一时间点仅聚焦一件最核心的事(如早期补液、后期抗感染),避免多措施同时盲目使用;
3.精准化:未来研究方向为微循环定量评估+炎症靶点分型,实现 “靶向治疗”;
4.同质化 + 前沿性:重症学科需兼顾基础同质化治疗(统一标准)与病理生理前沿研究(精准化)。