当前位置:首页>学习笔记>2.2日学习笔记——中国细菌性角膜炎诊断与治疗专家共识(2025年)

2.2日学习笔记——中国细菌性角膜炎诊断与治疗专家共识(2025年)

  • 2026-05-14 12:56:18
2.2日学习笔记——中国细菌性角膜炎诊断与治疗专家共识(2025年)

注:如果图片放大后还是看不清楚,可以私信,我把原图发给你。

1.22日:

原文:细菌性角膜炎是由致病细菌引起的角膜感染性疾病,为常见的感染性角膜炎之一

什么是细菌?

什么是角膜炎?

什么是致病细菌?

1.23日:

原文:多数细菌引起的角膜炎起病快速,进展迅猛,严重者可造成永久性视力丧失

什么是永久性视力丧失
原文:虽然细菌性角膜炎的整体诊治水平已有大幅提升,但在部分地区,患者人数仍有增多趋势,是威胁视力的重要病
哪些地区?

1.24日:

原文:近年的研究结果显示,随着环境因素、生活方式变化,细菌性角膜炎的致病菌谱以及耐药均发生了改变尤其与角膜接触镜慢病相关比例呈上升趋势。
问:致病菌谱以及耐药均发生了哪些改变?
问:与角膜接触镜有什么关系?
问:与慢病有什么关系?

1.25日:

原文:因此,中国医师协会眼科医师分会眼感染学组汇集国内眼部感染和角膜病专家,以国内外相关最新研究结果为基础,参考国内相关专家的临床经,经过充分讨论,针对细菌性角膜炎的临床诊疗形成共识性意见,以期为临床工作提供参考和指导。

一、流行病学
问:什么是流行病学?

原文:

1.发病率:多数研究常将感染性角膜炎、角膜盲作为诊断条目进行流行病学统计,因此难以准确估计细菌性角膜炎的流行病学数据。笔记:多数流行病学调查关注整体感染性角膜炎或角膜盲,而非细分病因细菌性角膜炎属于感染性角膜炎,因此说难以估算)

原文:

部分研究结果显示,培养阳性的细菌性角膜炎约占感染性角膜炎的 51%~54%。笔记:这说明细菌性角膜炎在所有感染性角膜炎中占据了略高于一半的比例,是感染性角膜炎中最主要的类型之一。

原文:

在发达国家,因角膜接触镜被广泛使用,感染性角膜炎的发病率从 20 世纪50 年 代 的 2.5/万 显 著 上 升 到 近 20 年 的 27.6/万 ~ 40.3/万。需要注意的是,该数据中包括了部分真菌性角膜炎。笔记:这说明经济发展的一定阶段后,细菌性角膜炎发病率会维持稳定,但因不良生活习惯的改变而升高。)

原文:

在我国不同地区的发病率存在差别21 世纪初中国香港地区感染性角膜炎的发病率约为0.63/万,21 世纪 10 年代中国内地的感染性角膜炎患病率为 14.8/万 ~ 19.2/万,其中细菌性角膜炎的发病率约为 6.8/万。笔记:这说明细菌性角膜炎的发病与经济发展与医疗条件环境与职业因素植物性角膜损伤,农业人口比例)存在密切关系一般来说经济约发达、医疗条件越好,城市化率越高,野外职业减少等会显著降低感染性角膜炎的发生。

1.26日:

原文:

2. 致病菌谱:细菌性角膜炎致病菌种类较为多样,常见的致病菌包括表皮葡萄球菌、铜绿假单胞菌、金黄色葡萄球菌以及肺炎链球菌等,不同危险因素导致角膜炎的致病菌有所不同,不同地区的致病菌比例存在差异。

问:哪些危险因素?危险因素与细菌性角膜炎之间的关系?

问:不同地区致病菌有何不同?

1.27日:

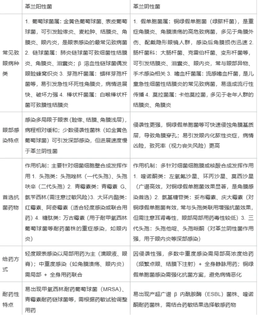
原文:从全球范围看,近半个世纪细菌性角膜炎的主要致病菌发生变迁革兰阳性球菌的检出率总体呈上升趋势,于 21 世纪初超过革兰阴性杆菌,成为主要致病菌,后者的检出率显著下降 。我国细菌性角膜炎致病菌谱的变迁规律类似,不同地区存在微小差别。近10年以金黄色葡萄球菌为主的革兰阳性球菌检出率略有下降,革兰阳性球菌中的凝固酶阴性葡萄球菌的检出率显著增加,以铜绿假单胞菌为主的革兰阴性杆菌检出率则稍有上升。

问:全球近半个世纪细菌性角膜炎的主要致病菌发生怎么样的变迁?以及原因是什么?

问:什么是革兰染色?

(笔记:革兰氏染色法,由丹麦细菌学家汉斯·克里 斯蒂安·革兰(Hans Christian Gram,1853—1938)于 1884 年创建。革兰氏染色法是将标本固定后,先 用碱性染料结晶紫初染,再加碘液媒染,然后用 95% 乙醇脱色,最后用稀释复红复染,染成紫色的细菌为革兰氏阳性菌,染成红色者为革兰氏阴性菌。革兰染色法在鉴别细菌、了解细菌致病性和指导选择抗菌药物等方面具有重要的意义

1.28日:

原文:3.危险因素:细菌性角膜炎常见的危险因素分为局部因素和全身因素。主要局部因素包括配戴角膜接触镜、眼外伤、手术及眼表疾病等,其他局部因素包括干眼倒睫睑内翻眼睑闭合不全疱疹病毒性角膜炎泪囊炎等。主要全身因素包括糖尿病使用免疫抑制剂以及免疫缺陷性疾病等。(笔记:细菌性角膜炎的发病有三个重要因素:特定的侵入途径、足够的菌量、宿主的免疫低下。我们从这三个角度逐个分析这些危险因素对细菌性角膜炎的影响)

1.29日:

原文:

二、发病机制

眼表的防御系统包括眼睑泪膜角膜上皮眼部正常菌群
问:这里的眼睑泪膜角膜上皮眼部正常菌群是如何防御的?

1.31日:

专家原文:

角膜上皮细胞损伤后,细菌的黏附分子、菌毛与眼表的糖蛋白受体相互作用,使细菌黏附在受损的角膜上皮细胞边缘、基底膜和裸露的角膜基质。极少数细菌可借助特定的酶毒力因子穿入正常的角膜上皮。在抗生素未介入时,细菌繁殖并继续侵入角膜基质,释放毒素、水解酶、蛋白酶胶原酶该过程不仅加剧了角膜组织破坏还为细菌在角膜内进一步繁殖提供了条件。在细菌入侵后数小时内急性炎症细胞聚集,中性粒细胞在感染部位释放细胞因子,如白三烯和补体,并吸引白细胞浸润。随后巨噬细胞进入角膜,吞噬入侵的细菌并降解中性粒细胞,同时释放蛋白水解酶,导致角膜基质降解,使角膜产生液化性坏死。

笔记:这里特定的酶是什么?毒力因子又是什么?

问:这段文字比较难懂,通俗概括细菌性角膜炎的发病过程:

2.1日:

专家原文:

三、临床表现

细菌性角膜炎多为单眼发病,病情严重程度不一。大部分有明确诱因,且起病急,发展迅速。

症状:常见症状包括眼睑肿胀、眼红、眼痛、畏光、流泪、视力减退、分泌物增多。
问:眼睑肿胀、眼红、眼痛、畏光、流泪、视力减退、分泌物增多这些症状在细菌性角膜炎中发生的机制和临床意义是什么?

2.2日:

专家原文:

2. 眼部体征

1)早期溃疡为与正常组织边界清晰的病灶。

2)病灶表面可有融解坏死组织或黏脓性分泌物。

3)伴有角膜基质水肿浸润,随病情进展可迅速发展至角膜深基质层,形成脓疡,甚至侵犯角膜后弹力层和内皮层,导致角膜穿孔。

(4)可伴有不同程度前房反应或前房积脓

问:细菌性角膜炎发病过程中,角膜水肿、浸润、溃疡、脓疡、前房反应或前房积脓的发生机制和影响?

最新文章

随机文章

基本 文件 流程 错误 SQL 调试
  1. 请求信息 : 2026-05-20 22:25:12 HTTP/2.0 GET : https://67808.cn/a/465161.html
  2. 运行时间 : 0.080080s [ 吞吐率:12.49req/s ] 内存消耗:4,618.29kb 文件加载:140
  3. 缓存信息 : 0 reads,0 writes
  4. 会话信息 : SESSION_ID=e93a860011be4a4dc40ca72cdb3d2a29
  1. /yingpanguazai/ssd/ssd1/www/no.67808.cn/public/index.php ( 0.79 KB )
  2. /yingpanguazai/ssd/ssd1/www/no.67808.cn/vendor/autoload.php ( 0.17 KB )
  3. /yingpanguazai/ssd/ssd1/www/no.67808.cn/vendor/composer/autoload_real.php ( 2.49 KB )
  4. /yingpanguazai/ssd/ssd1/www/no.67808.cn/vendor/composer/platform_check.php ( 0.90 KB )
  5. /yingpanguazai/ssd/ssd1/www/no.67808.cn/vendor/composer/ClassLoader.php ( 14.03 KB )
  6. /yingpanguazai/ssd/ssd1/www/no.67808.cn/vendor/composer/autoload_static.php ( 4.90 KB )
  7. /yingpanguazai/ssd/ssd1/www/no.67808.cn/vendor/topthink/think-helper/src/helper.php ( 8.34 KB )
  8. /yingpanguazai/ssd/ssd1/www/no.67808.cn/vendor/topthink/think-validate/src/helper.php ( 2.19 KB )
  9. /yingpanguazai/ssd/ssd1/www/no.67808.cn/vendor/topthink/think-orm/src/helper.php ( 1.47 KB )
  10. /yingpanguazai/ssd/ssd1/www/no.67808.cn/vendor/topthink/think-orm/stubs/load_stubs.php ( 0.16 KB )
  11. /yingpanguazai/ssd/ssd1/www/no.67808.cn/vendor/topthink/framework/src/think/Exception.php ( 1.69 KB )
  12. /yingpanguazai/ssd/ssd1/www/no.67808.cn/vendor/topthink/think-container/src/Facade.php ( 2.71 KB )
  13. /yingpanguazai/ssd/ssd1/www/no.67808.cn/vendor/symfony/deprecation-contracts/function.php ( 0.99 KB )
  14. /yingpanguazai/ssd/ssd1/www/no.67808.cn/vendor/symfony/polyfill-mbstring/bootstrap.php ( 8.26 KB )
  15. /yingpanguazai/ssd/ssd1/www/no.67808.cn/vendor/symfony/polyfill-mbstring/bootstrap80.php ( 9.78 KB )
  16. /yingpanguazai/ssd/ssd1/www/no.67808.cn/vendor/symfony/var-dumper/Resources/functions/dump.php ( 1.49 KB )
  17. /yingpanguazai/ssd/ssd1/www/no.67808.cn/vendor/topthink/think-dumper/src/helper.php ( 0.18 KB )
  18. /yingpanguazai/ssd/ssd1/www/no.67808.cn/vendor/symfony/var-dumper/VarDumper.php ( 4.30 KB )
  19. /yingpanguazai/ssd/ssd1/www/no.67808.cn/vendor/topthink/framework/src/think/App.php ( 15.30 KB )
  20. /yingpanguazai/ssd/ssd1/www/no.67808.cn/vendor/topthink/think-container/src/Container.php ( 15.76 KB )
  21. /yingpanguazai/ssd/ssd1/www/no.67808.cn/vendor/psr/container/src/ContainerInterface.php ( 1.02 KB )
  22. /yingpanguazai/ssd/ssd1/www/no.67808.cn/app/provider.php ( 0.19 KB )
  23. /yingpanguazai/ssd/ssd1/www/no.67808.cn/vendor/topthink/framework/src/think/Http.php ( 6.04 KB )
  24. /yingpanguazai/ssd/ssd1/www/no.67808.cn/vendor/topthink/think-helper/src/helper/Str.php ( 7.29 KB )
  25. /yingpanguazai/ssd/ssd1/www/no.67808.cn/vendor/topthink/framework/src/think/Env.php ( 4.68 KB )
  26. /yingpanguazai/ssd/ssd1/www/no.67808.cn/app/common.php ( 0.03 KB )
  27. /yingpanguazai/ssd/ssd1/www/no.67808.cn/vendor/topthink/framework/src/helper.php ( 18.78 KB )
  28. /yingpanguazai/ssd/ssd1/www/no.67808.cn/vendor/topthink/framework/src/think/Config.php ( 5.54 KB )
  29. /yingpanguazai/ssd/ssd1/www/no.67808.cn/config/app.php ( 0.95 KB )
  30. /yingpanguazai/ssd/ssd1/www/no.67808.cn/config/cache.php ( 0.78 KB )
  31. /yingpanguazai/ssd/ssd1/www/no.67808.cn/config/console.php ( 0.23 KB )
  32. /yingpanguazai/ssd/ssd1/www/no.67808.cn/config/cookie.php ( 0.56 KB )
  33. /yingpanguazai/ssd/ssd1/www/no.67808.cn/config/database.php ( 2.48 KB )
  34. /yingpanguazai/ssd/ssd1/www/no.67808.cn/vendor/topthink/framework/src/think/facade/Env.php ( 1.67 KB )
  35. /yingpanguazai/ssd/ssd1/www/no.67808.cn/config/filesystem.php ( 0.61 KB )
  36. /yingpanguazai/ssd/ssd1/www/no.67808.cn/config/lang.php ( 0.91 KB )
  37. /yingpanguazai/ssd/ssd1/www/no.67808.cn/config/log.php ( 1.35 KB )
  38. /yingpanguazai/ssd/ssd1/www/no.67808.cn/config/middleware.php ( 0.19 KB )
  39. /yingpanguazai/ssd/ssd1/www/no.67808.cn/config/route.php ( 1.89 KB )
  40. /yingpanguazai/ssd/ssd1/www/no.67808.cn/config/session.php ( 0.57 KB )
  41. /yingpanguazai/ssd/ssd1/www/no.67808.cn/config/trace.php ( 0.34 KB )
  42. /yingpanguazai/ssd/ssd1/www/no.67808.cn/config/view.php ( 0.82 KB )
  43. /yingpanguazai/ssd/ssd1/www/no.67808.cn/app/event.php ( 0.25 KB )
  44. /yingpanguazai/ssd/ssd1/www/no.67808.cn/vendor/topthink/framework/src/think/Event.php ( 7.67 KB )
  45. /yingpanguazai/ssd/ssd1/www/no.67808.cn/app/service.php ( 0.13 KB )
  46. /yingpanguazai/ssd/ssd1/www/no.67808.cn/app/AppService.php ( 0.26 KB )
  47. /yingpanguazai/ssd/ssd1/www/no.67808.cn/vendor/topthink/framework/src/think/Service.php ( 1.64 KB )
  48. /yingpanguazai/ssd/ssd1/www/no.67808.cn/vendor/topthink/framework/src/think/Lang.php ( 7.35 KB )
  49. /yingpanguazai/ssd/ssd1/www/no.67808.cn/vendor/topthink/framework/src/lang/zh-cn.php ( 13.70 KB )
  50. /yingpanguazai/ssd/ssd1/www/no.67808.cn/vendor/topthink/framework/src/think/initializer/Error.php ( 3.31 KB )
  51. /yingpanguazai/ssd/ssd1/www/no.67808.cn/vendor/topthink/framework/src/think/initializer/RegisterService.php ( 1.33 KB )
  52. /yingpanguazai/ssd/ssd1/www/no.67808.cn/vendor/services.php ( 0.14 KB )
  53. /yingpanguazai/ssd/ssd1/www/no.67808.cn/vendor/topthink/framework/src/think/service/PaginatorService.php ( 1.52 KB )
  54. /yingpanguazai/ssd/ssd1/www/no.67808.cn/vendor/topthink/framework/src/think/service/ValidateService.php ( 0.99 KB )
  55. /yingpanguazai/ssd/ssd1/www/no.67808.cn/vendor/topthink/framework/src/think/service/ModelService.php ( 2.04 KB )
  56. /yingpanguazai/ssd/ssd1/www/no.67808.cn/vendor/topthink/think-trace/src/Service.php ( 0.77 KB )
  57. /yingpanguazai/ssd/ssd1/www/no.67808.cn/vendor/topthink/framework/src/think/Middleware.php ( 6.72 KB )
  58. /yingpanguazai/ssd/ssd1/www/no.67808.cn/vendor/topthink/framework/src/think/initializer/BootService.php ( 0.77 KB )
  59. /yingpanguazai/ssd/ssd1/www/no.67808.cn/vendor/topthink/think-orm/src/Paginator.php ( 11.86 KB )
  60. /yingpanguazai/ssd/ssd1/www/no.67808.cn/vendor/topthink/think-validate/src/Validate.php ( 63.20 KB )
  61. /yingpanguazai/ssd/ssd1/www/no.67808.cn/vendor/topthink/think-orm/src/Model.php ( 23.55 KB )
  62. /yingpanguazai/ssd/ssd1/www/no.67808.cn/vendor/topthink/think-orm/src/model/concern/Attribute.php ( 21.05 KB )
  63. /yingpanguazai/ssd/ssd1/www/no.67808.cn/vendor/topthink/think-orm/src/model/concern/AutoWriteData.php ( 4.21 KB )
  64. /yingpanguazai/ssd/ssd1/www/no.67808.cn/vendor/topthink/think-orm/src/model/concern/Conversion.php ( 6.44 KB )
  65. /yingpanguazai/ssd/ssd1/www/no.67808.cn/vendor/topthink/think-orm/src/model/concern/DbConnect.php ( 5.16 KB )
  66. /yingpanguazai/ssd/ssd1/www/no.67808.cn/vendor/topthink/think-orm/src/model/concern/ModelEvent.php ( 2.33 KB )
  67. /yingpanguazai/ssd/ssd1/www/no.67808.cn/vendor/topthink/think-orm/src/model/concern/RelationShip.php ( 28.29 KB )
  68. /yingpanguazai/ssd/ssd1/www/no.67808.cn/vendor/topthink/think-helper/src/contract/Arrayable.php ( 0.09 KB )
  69. /yingpanguazai/ssd/ssd1/www/no.67808.cn/vendor/topthink/think-helper/src/contract/Jsonable.php ( 0.13 KB )
  70. /yingpanguazai/ssd/ssd1/www/no.67808.cn/vendor/topthink/think-orm/src/model/contract/Modelable.php ( 0.09 KB )
  71. /yingpanguazai/ssd/ssd1/www/no.67808.cn/vendor/topthink/framework/src/think/Db.php ( 2.88 KB )
  72. /yingpanguazai/ssd/ssd1/www/no.67808.cn/vendor/topthink/think-orm/src/DbManager.php ( 8.52 KB )
  73. /yingpanguazai/ssd/ssd1/www/no.67808.cn/vendor/topthink/framework/src/think/Log.php ( 6.28 KB )
  74. /yingpanguazai/ssd/ssd1/www/no.67808.cn/vendor/topthink/framework/src/think/Manager.php ( 3.92 KB )
  75. /yingpanguazai/ssd/ssd1/www/no.67808.cn/vendor/psr/log/src/LoggerTrait.php ( 2.69 KB )
  76. /yingpanguazai/ssd/ssd1/www/no.67808.cn/vendor/psr/log/src/LoggerInterface.php ( 2.71 KB )
  77. /yingpanguazai/ssd/ssd1/www/no.67808.cn/vendor/topthink/framework/src/think/Cache.php ( 4.92 KB )
  78. /yingpanguazai/ssd/ssd1/www/no.67808.cn/vendor/psr/simple-cache/src/CacheInterface.php ( 4.71 KB )
  79. /yingpanguazai/ssd/ssd1/www/no.67808.cn/vendor/topthink/think-helper/src/helper/Arr.php ( 16.63 KB )
  80. /yingpanguazai/ssd/ssd1/www/no.67808.cn/vendor/topthink/framework/src/think/cache/driver/File.php ( 7.84 KB )
  81. /yingpanguazai/ssd/ssd1/www/no.67808.cn/vendor/topthink/framework/src/think/cache/Driver.php ( 9.03 KB )
  82. /yingpanguazai/ssd/ssd1/www/no.67808.cn/vendor/topthink/framework/src/think/contract/CacheHandlerInterface.php ( 1.99 KB )
  83. /yingpanguazai/ssd/ssd1/www/no.67808.cn/app/Request.php ( 0.09 KB )
  84. /yingpanguazai/ssd/ssd1/www/no.67808.cn/vendor/topthink/framework/src/think/Request.php ( 55.78 KB )
  85. /yingpanguazai/ssd/ssd1/www/no.67808.cn/app/middleware.php ( 0.25 KB )
  86. /yingpanguazai/ssd/ssd1/www/no.67808.cn/vendor/topthink/framework/src/think/Pipeline.php ( 2.61 KB )
  87. /yingpanguazai/ssd/ssd1/www/no.67808.cn/vendor/topthink/think-trace/src/TraceDebug.php ( 3.40 KB )
  88. /yingpanguazai/ssd/ssd1/www/no.67808.cn/vendor/topthink/framework/src/think/middleware/SessionInit.php ( 1.94 KB )
  89. /yingpanguazai/ssd/ssd1/www/no.67808.cn/vendor/topthink/framework/src/think/Session.php ( 1.80 KB )
  90. /yingpanguazai/ssd/ssd1/www/no.67808.cn/vendor/topthink/framework/src/think/session/driver/File.php ( 6.27 KB )
  91. /yingpanguazai/ssd/ssd1/www/no.67808.cn/vendor/topthink/framework/src/think/contract/SessionHandlerInterface.php ( 0.87 KB )
  92. /yingpanguazai/ssd/ssd1/www/no.67808.cn/vendor/topthink/framework/src/think/session/Store.php ( 7.12 KB )
  93. /yingpanguazai/ssd/ssd1/www/no.67808.cn/vendor/topthink/framework/src/think/Route.php ( 23.73 KB )
  94. /yingpanguazai/ssd/ssd1/www/no.67808.cn/vendor/topthink/framework/src/think/route/RuleName.php ( 5.75 KB )
  95. /yingpanguazai/ssd/ssd1/www/no.67808.cn/vendor/topthink/framework/src/think/route/Domain.php ( 2.53 KB )
  96. /yingpanguazai/ssd/ssd1/www/no.67808.cn/vendor/topthink/framework/src/think/route/RuleGroup.php ( 22.43 KB )
  97. /yingpanguazai/ssd/ssd1/www/no.67808.cn/vendor/topthink/framework/src/think/route/Rule.php ( 26.95 KB )
  98. /yingpanguazai/ssd/ssd1/www/no.67808.cn/vendor/topthink/framework/src/think/route/RuleItem.php ( 9.78 KB )
  99. /yingpanguazai/ssd/ssd1/www/no.67808.cn/route/app.php ( 1.72 KB )
  100. /yingpanguazai/ssd/ssd1/www/no.67808.cn/vendor/topthink/framework/src/think/facade/Route.php ( 4.70 KB )
  101. /yingpanguazai/ssd/ssd1/www/no.67808.cn/vendor/topthink/framework/src/think/route/dispatch/Controller.php ( 4.74 KB )
  102. /yingpanguazai/ssd/ssd1/www/no.67808.cn/vendor/topthink/framework/src/think/route/Dispatch.php ( 10.44 KB )
  103. /yingpanguazai/ssd/ssd1/www/no.67808.cn/app/controller/Index.php ( 4.81 KB )
  104. /yingpanguazai/ssd/ssd1/www/no.67808.cn/app/BaseController.php ( 2.05 KB )
  105. /yingpanguazai/ssd/ssd1/www/no.67808.cn/vendor/topthink/think-orm/src/facade/Db.php ( 0.93 KB )
  106. /yingpanguazai/ssd/ssd1/www/no.67808.cn/vendor/topthink/think-orm/src/db/connector/Mysql.php ( 5.44 KB )
  107. /yingpanguazai/ssd/ssd1/www/no.67808.cn/vendor/topthink/think-orm/src/db/PDOConnection.php ( 52.47 KB )
  108. /yingpanguazai/ssd/ssd1/www/no.67808.cn/vendor/topthink/think-orm/src/db/Connection.php ( 8.39 KB )
  109. /yingpanguazai/ssd/ssd1/www/no.67808.cn/vendor/topthink/think-orm/src/db/ConnectionInterface.php ( 4.57 KB )
  110. /yingpanguazai/ssd/ssd1/www/no.67808.cn/vendor/topthink/think-orm/src/db/builder/Mysql.php ( 16.58 KB )
  111. /yingpanguazai/ssd/ssd1/www/no.67808.cn/vendor/topthink/think-orm/src/db/Builder.php ( 24.06 KB )
  112. /yingpanguazai/ssd/ssd1/www/no.67808.cn/vendor/topthink/think-orm/src/db/BaseBuilder.php ( 27.50 KB )
  113. /yingpanguazai/ssd/ssd1/www/no.67808.cn/vendor/topthink/think-orm/src/db/Query.php ( 15.71 KB )
  114. /yingpanguazai/ssd/ssd1/www/no.67808.cn/vendor/topthink/think-orm/src/db/BaseQuery.php ( 45.13 KB )
  115. /yingpanguazai/ssd/ssd1/www/no.67808.cn/vendor/topthink/think-orm/src/db/concern/TimeFieldQuery.php ( 7.43 KB )
  116. /yingpanguazai/ssd/ssd1/www/no.67808.cn/vendor/topthink/think-orm/src/db/concern/AggregateQuery.php ( 3.26 KB )
  117. /yingpanguazai/ssd/ssd1/www/no.67808.cn/vendor/topthink/think-orm/src/db/concern/ModelRelationQuery.php ( 20.07 KB )
  118. /yingpanguazai/ssd/ssd1/www/no.67808.cn/vendor/topthink/think-orm/src/db/concern/ParamsBind.php ( 3.66 KB )
  119. /yingpanguazai/ssd/ssd1/www/no.67808.cn/vendor/topthink/think-orm/src/db/concern/ResultOperation.php ( 7.01 KB )
  120. /yingpanguazai/ssd/ssd1/www/no.67808.cn/vendor/topthink/think-orm/src/db/concern/WhereQuery.php ( 19.37 KB )
  121. /yingpanguazai/ssd/ssd1/www/no.67808.cn/vendor/topthink/think-orm/src/db/concern/JoinAndViewQuery.php ( 7.11 KB )
  122. /yingpanguazai/ssd/ssd1/www/no.67808.cn/vendor/topthink/think-orm/src/db/concern/TableFieldInfo.php ( 2.63 KB )
  123. /yingpanguazai/ssd/ssd1/www/no.67808.cn/vendor/topthink/think-orm/src/db/concern/Transaction.php ( 2.77 KB )
  124. /yingpanguazai/ssd/ssd1/www/no.67808.cn/vendor/topthink/framework/src/think/log/driver/File.php ( 5.96 KB )
  125. /yingpanguazai/ssd/ssd1/www/no.67808.cn/vendor/topthink/framework/src/think/contract/LogHandlerInterface.php ( 0.86 KB )
  126. /yingpanguazai/ssd/ssd1/www/no.67808.cn/vendor/topthink/framework/src/think/log/Channel.php ( 3.89 KB )
  127. /yingpanguazai/ssd/ssd1/www/no.67808.cn/vendor/topthink/framework/src/think/event/LogRecord.php ( 1.02 KB )
  128. /yingpanguazai/ssd/ssd1/www/no.67808.cn/vendor/topthink/think-helper/src/Collection.php ( 16.47 KB )
  129. /yingpanguazai/ssd/ssd1/www/no.67808.cn/vendor/topthink/framework/src/think/facade/View.php ( 1.70 KB )
  130. /yingpanguazai/ssd/ssd1/www/no.67808.cn/vendor/topthink/framework/src/think/View.php ( 4.39 KB )
  131. /yingpanguazai/ssd/ssd1/www/no.67808.cn/vendor/topthink/framework/src/think/Response.php ( 8.81 KB )
  132. /yingpanguazai/ssd/ssd1/www/no.67808.cn/vendor/topthink/framework/src/think/response/View.php ( 3.29 KB )
  133. /yingpanguazai/ssd/ssd1/www/no.67808.cn/vendor/topthink/framework/src/think/Cookie.php ( 6.06 KB )
  134. /yingpanguazai/ssd/ssd1/www/no.67808.cn/vendor/topthink/think-view/src/Think.php ( 8.38 KB )
  135. /yingpanguazai/ssd/ssd1/www/no.67808.cn/vendor/topthink/framework/src/think/contract/TemplateHandlerInterface.php ( 1.60 KB )
  136. /yingpanguazai/ssd/ssd1/www/no.67808.cn/vendor/topthink/think-template/src/Template.php ( 46.61 KB )
  137. /yingpanguazai/ssd/ssd1/www/no.67808.cn/vendor/topthink/think-template/src/template/driver/File.php ( 2.41 KB )
  138. /yingpanguazai/ssd/ssd1/www/no.67808.cn/vendor/topthink/think-template/src/template/contract/DriverInterface.php ( 0.86 KB )
  139. /yingpanguazai/ssd/ssd1/www/no.67808.cn/runtime/temp/6df755f970a38e704c5414acbc6e8bcd.php ( 12.06 KB )
  140. /yingpanguazai/ssd/ssd1/www/no.67808.cn/vendor/topthink/think-trace/src/Html.php ( 4.42 KB )
  1. CONNECT:[ UseTime:0.000410s ] mysql:host=127.0.0.1;port=3306;dbname=no_67808;charset=utf8mb4
  2. SHOW FULL COLUMNS FROM `fenlei` [ RunTime:0.000649s ]
  3. SELECT * FROM `fenlei` WHERE `fid` = 0 [ RunTime:0.000288s ]
  4. SELECT * FROM `fenlei` WHERE `fid` = 63 [ RunTime:0.000248s ]
  5. SHOW FULL COLUMNS FROM `set` [ RunTime:0.000479s ]
  6. SELECT * FROM `set` [ RunTime:0.000192s ]
  7. SHOW FULL COLUMNS FROM `article` [ RunTime:0.000480s ]
  8. SELECT * FROM `article` WHERE `id` = 465161 LIMIT 1 [ RunTime:0.000423s ]
  9. UPDATE `article` SET `lasttime` = 1779287112 WHERE `id` = 465161 [ RunTime:0.001603s ]
  10. SELECT * FROM `fenlei` WHERE `id` = 65 LIMIT 1 [ RunTime:0.000214s ]
  11. SELECT * FROM `article` WHERE `id` < 465161 ORDER BY `id` DESC LIMIT 1 [ RunTime:0.000528s ]
  12. SELECT * FROM `article` WHERE `id` > 465161 ORDER BY `id` ASC LIMIT 1 [ RunTime:0.000362s ]
  13. SELECT * FROM `article` WHERE `id` < 465161 ORDER BY `id` DESC LIMIT 10 [ RunTime:0.000617s ]
  14. SELECT * FROM `article` WHERE `id` < 465161 ORDER BY `id` DESC LIMIT 10,10 [ RunTime:0.001350s ]
  15. SELECT * FROM `article` WHERE `id` < 465161 ORDER BY `id` DESC LIMIT 20,10 [ RunTime:0.001175s ]
0.082594s