当前位置:首页>学习笔记>我的学习笔记(4)——固定资产

我的学习笔记(4)——固定资产

  • 2026-05-20 13:30:02
我的学习笔记(4)——固定资产
固定资产的概念及内容

固定资产是企业为生产商品、提供劳务、出租或经营管理而持有的,使用年限超过一个会计年度的有形资产。会计中的固定资产主要包括确认条件、初始计量、折旧处理、后续支出、减值准备、处置处理以及信息披露等核心内容。以下是具体要点汇总。

核心内容板块
关键要点
确认条件

- 为生产商品、提供劳务、出租或经营管理而持有

- 使用年限超过一年

- 单位价值较高

- 与该资产相关的经济利益很可能流入企业

- 成本能够可靠计量

初始计量

固定资产通常按成本入账,具体构成因取得方式而异:

外购:包括买价、相关税费(如增值税、关税),以及运输费、装卸费、安装费等直接归属支出。

自行建造:按建造该项资产达到预定可使用状态前所发生的全部必要支出入账。

其他方式:投资者投入、非货币性资产交换、债务重组、接受捐赠和盘盈等途径取得的固定资产,其入账价值依据相关具体准则或规定确定。

折旧处理

计提范围:除已提足折旧仍继续使用的固定资产和按规定单独估价作为固定资产入账的土地外,企业应对所有固定资产计提折旧。

时间规则:当月增加的固定资产,当月不提折旧,从下月起计提;当月减少的固定资产,当月仍提折旧,从下月起停止计提。

折旧方法:包括年限平均法、工作量法、双倍余额递减法、年数总和法等。方法一经选定,不得随意变更。

后续支出

资本化条件:如果后续支出使流入企业的经济利益超过了原先的估计(如延长使用寿命、实质性提高产品质量或降低成本),且增计金额不超过可收回金额,则应计入固定资产账面价值。

费用化处理:不符合资本化条件的后续支出,应当在发生时确认为当期费用。

减值准备

减值迹象:当固定资产的可收回金额(销售净价与未来现金流量现值两者中的较高者)低于其账面价值时,表明资产已发生减值。

会计处理:按差额计提减值准备,计入当期损益。已计提减值准备的固定资产,应按账面价值和尚可使用寿命重新计算折旧。

处置处理

企业发生固定资产出售、转让、报废或毁损时,应将处置收入扣除其账面价值和相关税费后的差额计入当期损益。

信息披露

企业应在财务报告中披露与固定资产相关的多项信息,例如:固定资产的分类、计价方法和折旧方法;各类固定资产的使用寿命、预计净残值和折旧率;固定资产增减变动情况;当期确认的减值损失等。

固定资产的折旧

固定资产的价值会随着使用而损耗,这部分损耗通过折旧系统分摊到各期。计算折旧前,需确定资产的使用寿命预计净残值,并选择合理的折旧方法。

下表列出了四种常用的折旧方法及其特点。

折旧方法
计算原理
适用场景
年限平均法(直线法)

将应计折旧额在预计使用年限内平均分摊

各期使用程度均衡的资产

工作量法

根据实际工作量计算每期折旧额

使用不均衡、损耗与工作量密切相关的资产(如运输设备)

双倍余额递减法

早期折旧率高,逐年递减,属加速折旧

技术进步快、产品更新换代快的资产

年数总和法

折旧率逐年递减,但折旧基数固定,也属加速折旧

技术进步快、产品更新换代快的资产

企业应当根据与固定资产有关的经济利益的预期实现方式,合理选择折旧方法。方法一经确定,不得随意变更。税法通常要求采用直线法,但符合条件(如由于技术进步、产品更新换代较快,或常年处于强震动、高腐蚀状态)的固定资产,可申请加速折旧。

折旧与减值的对比

折旧和减值虽然都降低了固定资产的账面价值,也都体现了会计的谨慎性原则,但它们在本质、目的和发生规律上有着根本的不同。

比较维度
折旧减值
本质与目的成本的分摊过程

:将固定资产成本系统性地在其使用寿命内分摊,以实现收入与费用的配比。

资产的计价调整

:当资产可收回金额低于账面价值时,对账面价值进行直接减记,以反映其真实价值。

发生规律定期、系统性

。通常按月计提,是规律性、可预测的经常性事件。

不定期、非系统性

。通常在期末(如年末)进行测试,根据结果决定,是非经常性事件,具有不确定性。

计提原因

主要由于正常使用时间推移引起的价值损耗(物理磨损、技术过时)。

主要由于外部环境或内部因素的重大不利变化(市价暴跌、技术淘汰、资产闲置、损坏等)。

计算方法

有多种系统方法,如年限平均法工作量法双倍余额递减法等。

方法单一:账面价值与可收回金额孰低。可收回金额是公允价值减去处置费用后的净额与资产未来现金流量现值两者中的较高者。

对税款的影响

按规定计提的折旧费用一般可以在企业所得税前扣除

计提的减值准备在计算应纳税所得额时不得扣除,需要进行纳税调整。

二者如何相互影响

折旧和减值并非完全独立,它们之间存在重要的联动关系:

  1. 减值对后续折旧的影响:这是最直接的关联。一旦固定资产计提了减值准备,其账面价值就会降低(账面价值 = 固定资产原值 - 累计折旧 - 减值准备)。企业需要以这个新的账面价值为基础,扣除预计净残值后,再根据资产的剩余使用寿命,重新计算以后每期的折旧额。这意味着,计提减值后,未来每年的折旧费用通常会减少。

  2. 协同反映资产价值:在资产负债表上,它们共同作用,揭示固定资产的“净值”。其关系可以表示为:固定资产账面价值 = 原值 - 累计折旧 - 固定资产减值准备。你可以把折旧理解为对资产价值缓慢、平稳的消耗,而减值则是对资产价值突然、大幅下降的“紧急修正”。减值准备正是在折旧已无法准确反映资产实际价值时的一种补充和修正机制。

📊对财务报表的总体影响

折旧和减值作为重要的财务估价修正,都会影响企业的财务报表。折旧会计入成本费用,减少当期利润,同时通过累计折旧减少固定资产账面价值。减值则直接确认资产减值损失,同样减少当期利润,并通过减值准备直接降低资产账面价值。这些处理都旨在使财务报表更真实、公允地反映企业的财务状况和经营成果。

固定资产后续支出的资本化/费用化

固定资产后续支出的资本化处理,关键在于判断支出是增强了资产效能,还是仅仅维持其正常运转。

能否资本化,主要看这项支出是否同时满足以下两个条件:

  • 经济利益很可能流入企业:支出能够带来实实在在的好处,比如显著提升资产性能增加产能延长使用寿命,或降低运营成本

  • 成本能够可靠计量:支出的金额可以准确核算。

具体来说:

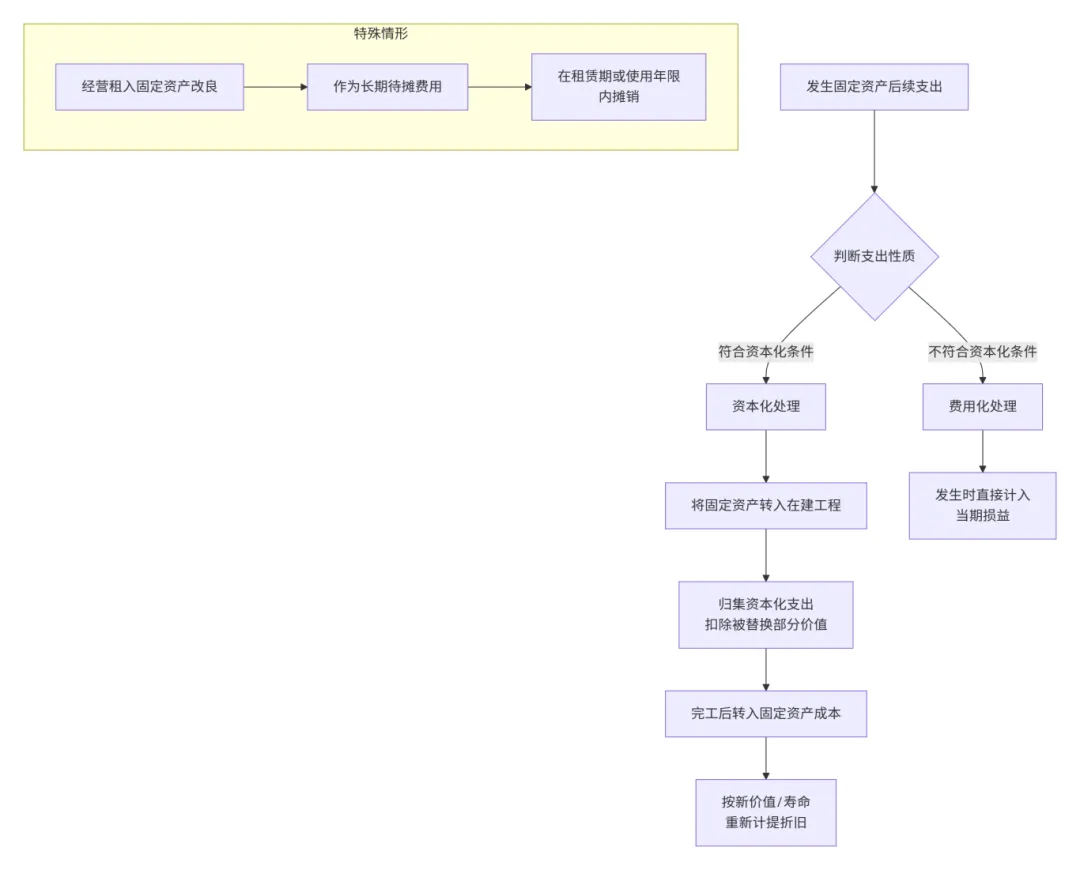
  • 通常资本化的支出:固定资产的改建、扩建、技术改造(如生产线自动化升级)、大型维修改造(如厂房结构加固延长使用年限)等。这些支出能显著提升资产未来的经济效益。

  • 通常费用化的支出日常维护、保养、小修理(如设备零件更换、房屋墙面粉刷)。这些支出旨在恢复或维持资产的原有性能,不产生新的经济利益。如图:

会计处理步骤

一旦判断支出符合资本化条件,具体的会计处理如下:

  1. 转入在建工程:停止计提该资产的折旧,将其账面价值(原值减去累计折旧和减值准备)转入“在建工程”科目。

  2. 归集资本化支出:将后续支出(如材料、人工、相关税费)也计入“在建工程”。如果改造中有被替换掉的旧部件(如旧生产线),需要估算并扣除其账面价值

  3. 完工转固:工程完工达到预定可使用状态时,将“在建工程”的全部成本转入“固定资产”科目。

  4. 重新计提折旧:基于新的固定资产价值重新评估的剩余使用寿命,开始计提折旧。

重要注意事项

税会差异:税务处理上,某些会计上费用化的大修理支出,若达到一定标准(如修理支出超过取得固定资产时计税基础的50%,且修理后资产使用寿命延长2年以上),在税法上可能需作为“长期待摊费用”分期扣除,而不能在当期一次性税前扣除。反之,一些会计上资本化的支出,若不符合税法规定的条件,也可能需要在当期一次性计入损益。进行企业所得税申报时需进行纳税调整。

租入固定资产改良:对经营租赁的资产进行符合资本化条件的改良(如装修租用的办公室),支出应计入“长期待摊费用”,在租赁期和资产剩余使用寿命中较短的期间内合理摊销。

资本化上限:资本化后的固定资产账面价值总额,不应超过其可收回金额,防止资产价值高估。

固定资产后续支出对企业现金流的影响

固定资产后续支出选择资本化还是费用化,会通过不同的路径影响企业的现金流,尤其是在现金流分类关键财务指标上。下面这个流程图清晰地展示了两种处理方式对现金流的影响路径。

正如上图所示,两种处理方式对现金流的影响路径截然不同。下面我们来具体看看图中的关键环节。

现金流分类的直接影响

  • 资本化和费用化处理最直接的差异体现在现金流量表的分类上:

  • 资本化支出:当支出被资本化,相关的现金支付在现金流量表中被归类为 “投资活动产生的现金流出”,通常体现在购建固定资产、无形资产和其他长期资产支付的现金这一项目里。这意味着它不会减少当期“经营活动产生的现金流量净额”

  • 费用化支出:当支出被费用化,相关的现金支付则被视为 “经营活动产生的现金流出” 。这会直接降低当期的“经营活动产生的现金流量净额”

    对关键现金流指标的影响

  • 由于现金流出被归入不同的类别,这会进一步影响一些重要的财务分析指标:

  • 经营活动现金流量净额:在发生支出的当期,资本化处理会使得这个指标显得更高,因为支出被“移出”了经营活动的范畴。而费用化处理则会直接拉低该指标。

  • 自由现金流(FCF):自由现金流通常的计算公式是“经营活动产生的现金流量净额”减去“资本性支出”。

    • 采用资本化处理时,这部分支出本身已经计入“资本性支出”,因此会直接从经营活动现金流中扣除,计算出自由现金流。

    • 采用费用化处理时,由于支出并未体现在“资本性支出”中,在计算自由现金流时,需要特别注意。如果企业将本应资本化的支出进行了费用化,其自由现金流指标可能会被“虚增”。

  • 长期与间接影响

  • 现金流的影响并不局限于发生支出的当期:

  • 资本化支出的后续影响:资本化的支出会转化为固定资产成本的增加,在后续使用年限内通过计提折旧逐步计入利润表。折旧是一项非付现成本,它会减少当期净利润,但不影响现金流出。因此,资本化处理将一次性的现金大额流出,转化为未来多年的折旧费用,起到了平滑各期利润和现金流波动的效果。

  • 费用化的一次性影响:费用化处理则是在支出发生时一次性、全额地影响当期净利润和经营活动现金流,可能导致当期业绩出现较大波动。

    决策与分析的启示

    理解这些差异对于管理和分析至关重要:对于管理层:决策需基于经济实质。将一项能够带来长期经济效益的改进支出进行资本化,更符合权责发生制原则,能更准确地匹配成本与收益。但需避免过度资本化,即把日常维护费用也计入资产,这会虚增短期利润和资产,并导致未来现金流因折旧和维修压力而承压。对于分析师和投资者:在评估公司财务状况时,应关注固定资产后续支出的会计政策是否激进。一个重要的分析技巧是,可以将利润表中“固定资产折旧”的变化与现金流量表附注中“固定资产折旧”的本期发生额进行比对,以判断公司资本化支出政策的稳健性。稳定的资本化支出通常意味着企业正处于扩张或技术升级期。总而言之,固定资产后续支出资本化与费用化对现金流的影响,核心在于现金流出在现金流量表中的归类不同,从而影响当期经营活动现金流和关键估值指标。资本化处理在短期内可能使相关指标(如经营活动现金流)看起来更“健康”,但费用化处理通常更为谨慎,能一次性地反映企业的实际现金流出情况。

日拱一卒,不期而至

最新文章

随机文章

基本 文件 流程 错误 SQL 调试
  1. 请求信息 : 2026-05-22 15:23:01 HTTP/2.0 GET : https://67808.cn/a/458524.html
  2. 运行时间 : 0.149452s [ 吞吐率:6.69req/s ] 内存消耗:4,498.24kb 文件加载:140
  3. 缓存信息 : 0 reads,0 writes
  4. 会话信息 : SESSION_ID=2c029c95535161db3915a952ae66a848
  1. /yingpanguazai/ssd/ssd1/www/no.67808.cn/public/index.php ( 0.79 KB )
  2. /yingpanguazai/ssd/ssd1/www/no.67808.cn/vendor/autoload.php ( 0.17 KB )
  3. /yingpanguazai/ssd/ssd1/www/no.67808.cn/vendor/composer/autoload_real.php ( 2.49 KB )
  4. /yingpanguazai/ssd/ssd1/www/no.67808.cn/vendor/composer/platform_check.php ( 0.90 KB )
  5. /yingpanguazai/ssd/ssd1/www/no.67808.cn/vendor/composer/ClassLoader.php ( 14.03 KB )
  6. /yingpanguazai/ssd/ssd1/www/no.67808.cn/vendor/composer/autoload_static.php ( 4.90 KB )
  7. /yingpanguazai/ssd/ssd1/www/no.67808.cn/vendor/topthink/think-helper/src/helper.php ( 8.34 KB )
  8. /yingpanguazai/ssd/ssd1/www/no.67808.cn/vendor/topthink/think-validate/src/helper.php ( 2.19 KB )
  9. /yingpanguazai/ssd/ssd1/www/no.67808.cn/vendor/topthink/think-orm/src/helper.php ( 1.47 KB )
  10. /yingpanguazai/ssd/ssd1/www/no.67808.cn/vendor/topthink/think-orm/stubs/load_stubs.php ( 0.16 KB )
  11. /yingpanguazai/ssd/ssd1/www/no.67808.cn/vendor/topthink/framework/src/think/Exception.php ( 1.69 KB )
  12. /yingpanguazai/ssd/ssd1/www/no.67808.cn/vendor/topthink/think-container/src/Facade.php ( 2.71 KB )
  13. /yingpanguazai/ssd/ssd1/www/no.67808.cn/vendor/symfony/deprecation-contracts/function.php ( 0.99 KB )
  14. /yingpanguazai/ssd/ssd1/www/no.67808.cn/vendor/symfony/polyfill-mbstring/bootstrap.php ( 8.26 KB )
  15. /yingpanguazai/ssd/ssd1/www/no.67808.cn/vendor/symfony/polyfill-mbstring/bootstrap80.php ( 9.78 KB )
  16. /yingpanguazai/ssd/ssd1/www/no.67808.cn/vendor/symfony/var-dumper/Resources/functions/dump.php ( 1.49 KB )
  17. /yingpanguazai/ssd/ssd1/www/no.67808.cn/vendor/topthink/think-dumper/src/helper.php ( 0.18 KB )
  18. /yingpanguazai/ssd/ssd1/www/no.67808.cn/vendor/symfony/var-dumper/VarDumper.php ( 4.30 KB )
  19. /yingpanguazai/ssd/ssd1/www/no.67808.cn/vendor/topthink/framework/src/think/App.php ( 15.30 KB )
  20. /yingpanguazai/ssd/ssd1/www/no.67808.cn/vendor/topthink/think-container/src/Container.php ( 15.76 KB )
  21. /yingpanguazai/ssd/ssd1/www/no.67808.cn/vendor/psr/container/src/ContainerInterface.php ( 1.02 KB )
  22. /yingpanguazai/ssd/ssd1/www/no.67808.cn/app/provider.php ( 0.19 KB )
  23. /yingpanguazai/ssd/ssd1/www/no.67808.cn/vendor/topthink/framework/src/think/Http.php ( 6.04 KB )
  24. /yingpanguazai/ssd/ssd1/www/no.67808.cn/vendor/topthink/think-helper/src/helper/Str.php ( 7.29 KB )
  25. /yingpanguazai/ssd/ssd1/www/no.67808.cn/vendor/topthink/framework/src/think/Env.php ( 4.68 KB )
  26. /yingpanguazai/ssd/ssd1/www/no.67808.cn/app/common.php ( 0.03 KB )
  27. /yingpanguazai/ssd/ssd1/www/no.67808.cn/vendor/topthink/framework/src/helper.php ( 18.78 KB )
  28. /yingpanguazai/ssd/ssd1/www/no.67808.cn/vendor/topthink/framework/src/think/Config.php ( 5.54 KB )
  29. /yingpanguazai/ssd/ssd1/www/no.67808.cn/config/app.php ( 0.95 KB )
  30. /yingpanguazai/ssd/ssd1/www/no.67808.cn/config/cache.php ( 0.78 KB )
  31. /yingpanguazai/ssd/ssd1/www/no.67808.cn/config/console.php ( 0.23 KB )
  32. /yingpanguazai/ssd/ssd1/www/no.67808.cn/config/cookie.php ( 0.56 KB )
  33. /yingpanguazai/ssd/ssd1/www/no.67808.cn/config/database.php ( 2.48 KB )
  34. /yingpanguazai/ssd/ssd1/www/no.67808.cn/vendor/topthink/framework/src/think/facade/Env.php ( 1.67 KB )
  35. /yingpanguazai/ssd/ssd1/www/no.67808.cn/config/filesystem.php ( 0.61 KB )
  36. /yingpanguazai/ssd/ssd1/www/no.67808.cn/config/lang.php ( 0.91 KB )
  37. /yingpanguazai/ssd/ssd1/www/no.67808.cn/config/log.php ( 1.35 KB )
  38. /yingpanguazai/ssd/ssd1/www/no.67808.cn/config/middleware.php ( 0.19 KB )
  39. /yingpanguazai/ssd/ssd1/www/no.67808.cn/config/route.php ( 1.89 KB )
  40. /yingpanguazai/ssd/ssd1/www/no.67808.cn/config/session.php ( 0.57 KB )
  41. /yingpanguazai/ssd/ssd1/www/no.67808.cn/config/trace.php ( 0.34 KB )
  42. /yingpanguazai/ssd/ssd1/www/no.67808.cn/config/view.php ( 0.82 KB )
  43. /yingpanguazai/ssd/ssd1/www/no.67808.cn/app/event.php ( 0.25 KB )
  44. /yingpanguazai/ssd/ssd1/www/no.67808.cn/vendor/topthink/framework/src/think/Event.php ( 7.67 KB )
  45. /yingpanguazai/ssd/ssd1/www/no.67808.cn/app/service.php ( 0.13 KB )
  46. /yingpanguazai/ssd/ssd1/www/no.67808.cn/app/AppService.php ( 0.26 KB )
  47. /yingpanguazai/ssd/ssd1/www/no.67808.cn/vendor/topthink/framework/src/think/Service.php ( 1.64 KB )
  48. /yingpanguazai/ssd/ssd1/www/no.67808.cn/vendor/topthink/framework/src/think/Lang.php ( 7.35 KB )
  49. /yingpanguazai/ssd/ssd1/www/no.67808.cn/vendor/topthink/framework/src/lang/zh-cn.php ( 13.70 KB )
  50. /yingpanguazai/ssd/ssd1/www/no.67808.cn/vendor/topthink/framework/src/think/initializer/Error.php ( 3.31 KB )
  51. /yingpanguazai/ssd/ssd1/www/no.67808.cn/vendor/topthink/framework/src/think/initializer/RegisterService.php ( 1.33 KB )
  52. /yingpanguazai/ssd/ssd1/www/no.67808.cn/vendor/services.php ( 0.14 KB )
  53. /yingpanguazai/ssd/ssd1/www/no.67808.cn/vendor/topthink/framework/src/think/service/PaginatorService.php ( 1.52 KB )
  54. /yingpanguazai/ssd/ssd1/www/no.67808.cn/vendor/topthink/framework/src/think/service/ValidateService.php ( 0.99 KB )
  55. /yingpanguazai/ssd/ssd1/www/no.67808.cn/vendor/topthink/framework/src/think/service/ModelService.php ( 2.04 KB )
  56. /yingpanguazai/ssd/ssd1/www/no.67808.cn/vendor/topthink/think-trace/src/Service.php ( 0.77 KB )
  57. /yingpanguazai/ssd/ssd1/www/no.67808.cn/vendor/topthink/framework/src/think/Middleware.php ( 6.72 KB )
  58. /yingpanguazai/ssd/ssd1/www/no.67808.cn/vendor/topthink/framework/src/think/initializer/BootService.php ( 0.77 KB )
  59. /yingpanguazai/ssd/ssd1/www/no.67808.cn/vendor/topthink/think-orm/src/Paginator.php ( 11.86 KB )
  60. /yingpanguazai/ssd/ssd1/www/no.67808.cn/vendor/topthink/think-validate/src/Validate.php ( 63.20 KB )
  61. /yingpanguazai/ssd/ssd1/www/no.67808.cn/vendor/topthink/think-orm/src/Model.php ( 23.55 KB )
  62. /yingpanguazai/ssd/ssd1/www/no.67808.cn/vendor/topthink/think-orm/src/model/concern/Attribute.php ( 21.05 KB )
  63. /yingpanguazai/ssd/ssd1/www/no.67808.cn/vendor/topthink/think-orm/src/model/concern/AutoWriteData.php ( 4.21 KB )
  64. /yingpanguazai/ssd/ssd1/www/no.67808.cn/vendor/topthink/think-orm/src/model/concern/Conversion.php ( 6.44 KB )
  65. /yingpanguazai/ssd/ssd1/www/no.67808.cn/vendor/topthink/think-orm/src/model/concern/DbConnect.php ( 5.16 KB )
  66. /yingpanguazai/ssd/ssd1/www/no.67808.cn/vendor/topthink/think-orm/src/model/concern/ModelEvent.php ( 2.33 KB )
  67. /yingpanguazai/ssd/ssd1/www/no.67808.cn/vendor/topthink/think-orm/src/model/concern/RelationShip.php ( 28.29 KB )
  68. /yingpanguazai/ssd/ssd1/www/no.67808.cn/vendor/topthink/think-helper/src/contract/Arrayable.php ( 0.09 KB )
  69. /yingpanguazai/ssd/ssd1/www/no.67808.cn/vendor/topthink/think-helper/src/contract/Jsonable.php ( 0.13 KB )
  70. /yingpanguazai/ssd/ssd1/www/no.67808.cn/vendor/topthink/think-orm/src/model/contract/Modelable.php ( 0.09 KB )
  71. /yingpanguazai/ssd/ssd1/www/no.67808.cn/vendor/topthink/framework/src/think/Db.php ( 2.88 KB )
  72. /yingpanguazai/ssd/ssd1/www/no.67808.cn/vendor/topthink/think-orm/src/DbManager.php ( 8.52 KB )
  73. /yingpanguazai/ssd/ssd1/www/no.67808.cn/vendor/topthink/framework/src/think/Log.php ( 6.28 KB )
  74. /yingpanguazai/ssd/ssd1/www/no.67808.cn/vendor/topthink/framework/src/think/Manager.php ( 3.92 KB )
  75. /yingpanguazai/ssd/ssd1/www/no.67808.cn/vendor/psr/log/src/LoggerTrait.php ( 2.69 KB )
  76. /yingpanguazai/ssd/ssd1/www/no.67808.cn/vendor/psr/log/src/LoggerInterface.php ( 2.71 KB )
  77. /yingpanguazai/ssd/ssd1/www/no.67808.cn/vendor/topthink/framework/src/think/Cache.php ( 4.92 KB )
  78. /yingpanguazai/ssd/ssd1/www/no.67808.cn/vendor/psr/simple-cache/src/CacheInterface.php ( 4.71 KB )
  79. /yingpanguazai/ssd/ssd1/www/no.67808.cn/vendor/topthink/think-helper/src/helper/Arr.php ( 16.63 KB )
  80. /yingpanguazai/ssd/ssd1/www/no.67808.cn/vendor/topthink/framework/src/think/cache/driver/File.php ( 7.84 KB )
  81. /yingpanguazai/ssd/ssd1/www/no.67808.cn/vendor/topthink/framework/src/think/cache/Driver.php ( 9.03 KB )
  82. /yingpanguazai/ssd/ssd1/www/no.67808.cn/vendor/topthink/framework/src/think/contract/CacheHandlerInterface.php ( 1.99 KB )
  83. /yingpanguazai/ssd/ssd1/www/no.67808.cn/app/Request.php ( 0.09 KB )
  84. /yingpanguazai/ssd/ssd1/www/no.67808.cn/vendor/topthink/framework/src/think/Request.php ( 55.78 KB )
  85. /yingpanguazai/ssd/ssd1/www/no.67808.cn/app/middleware.php ( 0.25 KB )
  86. /yingpanguazai/ssd/ssd1/www/no.67808.cn/vendor/topthink/framework/src/think/Pipeline.php ( 2.61 KB )
  87. /yingpanguazai/ssd/ssd1/www/no.67808.cn/vendor/topthink/think-trace/src/TraceDebug.php ( 3.40 KB )
  88. /yingpanguazai/ssd/ssd1/www/no.67808.cn/vendor/topthink/framework/src/think/middleware/SessionInit.php ( 1.94 KB )
  89. /yingpanguazai/ssd/ssd1/www/no.67808.cn/vendor/topthink/framework/src/think/Session.php ( 1.80 KB )
  90. /yingpanguazai/ssd/ssd1/www/no.67808.cn/vendor/topthink/framework/src/think/session/driver/File.php ( 6.27 KB )
  91. /yingpanguazai/ssd/ssd1/www/no.67808.cn/vendor/topthink/framework/src/think/contract/SessionHandlerInterface.php ( 0.87 KB )
  92. /yingpanguazai/ssd/ssd1/www/no.67808.cn/vendor/topthink/framework/src/think/session/Store.php ( 7.12 KB )
  93. /yingpanguazai/ssd/ssd1/www/no.67808.cn/vendor/topthink/framework/src/think/Route.php ( 23.73 KB )
  94. /yingpanguazai/ssd/ssd1/www/no.67808.cn/vendor/topthink/framework/src/think/route/RuleName.php ( 5.75 KB )
  95. /yingpanguazai/ssd/ssd1/www/no.67808.cn/vendor/topthink/framework/src/think/route/Domain.php ( 2.53 KB )
  96. /yingpanguazai/ssd/ssd1/www/no.67808.cn/vendor/topthink/framework/src/think/route/RuleGroup.php ( 22.43 KB )
  97. /yingpanguazai/ssd/ssd1/www/no.67808.cn/vendor/topthink/framework/src/think/route/Rule.php ( 26.95 KB )
  98. /yingpanguazai/ssd/ssd1/www/no.67808.cn/vendor/topthink/framework/src/think/route/RuleItem.php ( 9.78 KB )
  99. /yingpanguazai/ssd/ssd1/www/no.67808.cn/route/app.php ( 1.72 KB )
  100. /yingpanguazai/ssd/ssd1/www/no.67808.cn/vendor/topthink/framework/src/think/facade/Route.php ( 4.70 KB )
  101. /yingpanguazai/ssd/ssd1/www/no.67808.cn/vendor/topthink/framework/src/think/route/dispatch/Controller.php ( 4.74 KB )
  102. /yingpanguazai/ssd/ssd1/www/no.67808.cn/vendor/topthink/framework/src/think/route/Dispatch.php ( 10.44 KB )
  103. /yingpanguazai/ssd/ssd1/www/no.67808.cn/app/controller/Index.php ( 4.81 KB )
  104. /yingpanguazai/ssd/ssd1/www/no.67808.cn/app/BaseController.php ( 2.05 KB )
  105. /yingpanguazai/ssd/ssd1/www/no.67808.cn/vendor/topthink/think-orm/src/facade/Db.php ( 0.93 KB )
  106. /yingpanguazai/ssd/ssd1/www/no.67808.cn/vendor/topthink/think-orm/src/db/connector/Mysql.php ( 5.44 KB )
  107. /yingpanguazai/ssd/ssd1/www/no.67808.cn/vendor/topthink/think-orm/src/db/PDOConnection.php ( 52.47 KB )
  108. /yingpanguazai/ssd/ssd1/www/no.67808.cn/vendor/topthink/think-orm/src/db/Connection.php ( 8.39 KB )
  109. /yingpanguazai/ssd/ssd1/www/no.67808.cn/vendor/topthink/think-orm/src/db/ConnectionInterface.php ( 4.57 KB )
  110. /yingpanguazai/ssd/ssd1/www/no.67808.cn/vendor/topthink/think-orm/src/db/builder/Mysql.php ( 16.58 KB )
  111. /yingpanguazai/ssd/ssd1/www/no.67808.cn/vendor/topthink/think-orm/src/db/Builder.php ( 24.06 KB )
  112. /yingpanguazai/ssd/ssd1/www/no.67808.cn/vendor/topthink/think-orm/src/db/BaseBuilder.php ( 27.50 KB )
  113. /yingpanguazai/ssd/ssd1/www/no.67808.cn/vendor/topthink/think-orm/src/db/Query.php ( 15.71 KB )
  114. /yingpanguazai/ssd/ssd1/www/no.67808.cn/vendor/topthink/think-orm/src/db/BaseQuery.php ( 45.13 KB )
  115. /yingpanguazai/ssd/ssd1/www/no.67808.cn/vendor/topthink/think-orm/src/db/concern/TimeFieldQuery.php ( 7.43 KB )
  116. /yingpanguazai/ssd/ssd1/www/no.67808.cn/vendor/topthink/think-orm/src/db/concern/AggregateQuery.php ( 3.26 KB )
  117. /yingpanguazai/ssd/ssd1/www/no.67808.cn/vendor/topthink/think-orm/src/db/concern/ModelRelationQuery.php ( 20.07 KB )
  118. /yingpanguazai/ssd/ssd1/www/no.67808.cn/vendor/topthink/think-orm/src/db/concern/ParamsBind.php ( 3.66 KB )
  119. /yingpanguazai/ssd/ssd1/www/no.67808.cn/vendor/topthink/think-orm/src/db/concern/ResultOperation.php ( 7.01 KB )
  120. /yingpanguazai/ssd/ssd1/www/no.67808.cn/vendor/topthink/think-orm/src/db/concern/WhereQuery.php ( 19.37 KB )
  121. /yingpanguazai/ssd/ssd1/www/no.67808.cn/vendor/topthink/think-orm/src/db/concern/JoinAndViewQuery.php ( 7.11 KB )
  122. /yingpanguazai/ssd/ssd1/www/no.67808.cn/vendor/topthink/think-orm/src/db/concern/TableFieldInfo.php ( 2.63 KB )
  123. /yingpanguazai/ssd/ssd1/www/no.67808.cn/vendor/topthink/think-orm/src/db/concern/Transaction.php ( 2.77 KB )
  124. /yingpanguazai/ssd/ssd1/www/no.67808.cn/vendor/topthink/framework/src/think/log/driver/File.php ( 5.96 KB )
  125. /yingpanguazai/ssd/ssd1/www/no.67808.cn/vendor/topthink/framework/src/think/contract/LogHandlerInterface.php ( 0.86 KB )
  126. /yingpanguazai/ssd/ssd1/www/no.67808.cn/vendor/topthink/framework/src/think/log/Channel.php ( 3.89 KB )
  127. /yingpanguazai/ssd/ssd1/www/no.67808.cn/vendor/topthink/framework/src/think/event/LogRecord.php ( 1.02 KB )
  128. /yingpanguazai/ssd/ssd1/www/no.67808.cn/vendor/topthink/think-helper/src/Collection.php ( 16.47 KB )
  129. /yingpanguazai/ssd/ssd1/www/no.67808.cn/vendor/topthink/framework/src/think/facade/View.php ( 1.70 KB )
  130. /yingpanguazai/ssd/ssd1/www/no.67808.cn/vendor/topthink/framework/src/think/View.php ( 4.39 KB )
  131. /yingpanguazai/ssd/ssd1/www/no.67808.cn/vendor/topthink/framework/src/think/Response.php ( 8.81 KB )
  132. /yingpanguazai/ssd/ssd1/www/no.67808.cn/vendor/topthink/framework/src/think/response/View.php ( 3.29 KB )
  133. /yingpanguazai/ssd/ssd1/www/no.67808.cn/vendor/topthink/framework/src/think/Cookie.php ( 6.06 KB )
  134. /yingpanguazai/ssd/ssd1/www/no.67808.cn/vendor/topthink/think-view/src/Think.php ( 8.38 KB )
  135. /yingpanguazai/ssd/ssd1/www/no.67808.cn/vendor/topthink/framework/src/think/contract/TemplateHandlerInterface.php ( 1.60 KB )
  136. /yingpanguazai/ssd/ssd1/www/no.67808.cn/vendor/topthink/think-template/src/Template.php ( 46.61 KB )
  137. /yingpanguazai/ssd/ssd1/www/no.67808.cn/vendor/topthink/think-template/src/template/driver/File.php ( 2.41 KB )
  138. /yingpanguazai/ssd/ssd1/www/no.67808.cn/vendor/topthink/think-template/src/template/contract/DriverInterface.php ( 0.86 KB )
  139. /yingpanguazai/ssd/ssd1/www/no.67808.cn/runtime/temp/6df755f970a38e704c5414acbc6e8bcd.php ( 12.06 KB )
  140. /yingpanguazai/ssd/ssd1/www/no.67808.cn/vendor/topthink/think-trace/src/Html.php ( 4.42 KB )
  1. CONNECT:[ UseTime:0.000819s ] mysql:host=127.0.0.1;port=3306;dbname=no_67808;charset=utf8mb4
  2. SHOW FULL COLUMNS FROM `fenlei` [ RunTime:0.000798s ]
  3. SELECT * FROM `fenlei` WHERE `fid` = 0 [ RunTime:0.000334s ]
  4. SELECT * FROM `fenlei` WHERE `fid` = 63 [ RunTime:0.000257s ]
  5. SHOW FULL COLUMNS FROM `set` [ RunTime:0.000542s ]
  6. SELECT * FROM `set` [ RunTime:0.000205s ]
  7. SHOW FULL COLUMNS FROM `article` [ RunTime:0.000604s ]
  8. SELECT * FROM `article` WHERE `id` = 458524 LIMIT 1 [ RunTime:0.000670s ]
  9. UPDATE `article` SET `lasttime` = 1779434581 WHERE `id` = 458524 [ RunTime:0.001411s ]
  10. SELECT * FROM `fenlei` WHERE `id` = 65 LIMIT 1 [ RunTime:0.000236s ]
  11. SELECT * FROM `article` WHERE `id` < 458524 ORDER BY `id` DESC LIMIT 1 [ RunTime:0.000407s ]
  12. SELECT * FROM `article` WHERE `id` > 458524 ORDER BY `id` ASC LIMIT 1 [ RunTime:0.000387s ]
  13. SELECT * FROM `article` WHERE `id` < 458524 ORDER BY `id` DESC LIMIT 10 [ RunTime:0.000693s ]
  14. SELECT * FROM `article` WHERE `id` < 458524 ORDER BY `id` DESC LIMIT 10,10 [ RunTime:0.000714s ]
  15. SELECT * FROM `article` WHERE `id` < 458524 ORDER BY `id` DESC LIMIT 20,10 [ RunTime:0.000914s ]
0.151035s