1、监理机构的组织架构【主要成员】
主要成员 | 职责【详细版本】 | 职责【简要版本】 |
总监理工程师 | (1)全面负责监理合同的实施; (2)确定监理机构人员分工并书面授权总监理工程师代表; (3)主持编制监理规划,审批监理实施细则; (4)负责管理监理机构日常工作,定期向监理单位报告; (5)检查和监督监理人员的工作,根据工程项目及相关服务项目的进展情况,可进行监理人员调配,对不称职的监理人员应调换其工作; (6)主持监理工作会议,签发工程监理机构的文件和指令; (7)审查承建单位及运维服务提供方的资质,并提出审查意见; (8)审定承建单位的开工申请、系统实施方案、实施进度计划; (9)组织编制并签发监理月报、监理工作阶段报告、专题报告和工程监理及相关服务项目工作总结; (10)主持审查和处理工程变更及运维服务过程的变更; (11)参与工程质量事故和其他事故调查; (12)审查承建单位竣工验收申请,组织有关人员进行竣工测试验收,签认竣工验收文件,审核运维服务的评价与认定结果;(13)主持整理工程项目及相关服务项目的监理资料; (14)审核签认承建单位或运维服务提供方的付款申请、付款证书和竣工结算或运维服务提供方的项目结算; (15)调解业主单位与承建单位或运维服务提供方的合同争议,参与索赔的处理,审批工程及相关服务项目的延期; (16)组织业主单位和承建单位完成工程项目成果的移交或运维服务提供方的成果的移交。 | 核心:全权负责,不可随意委托 Ø主持编写、审批监理规划 Ø确定监理机构人员分工、岗位职责 Ø主持监理例会、专题会议 Ø审批开工报告、停工令、复工令 Ø审批工程款支付证书、竣工资料 Ø主持编写监理月报、监理总结 Ø调解建设单位与承建单位合同争议 Ø处理索赔、审批工程变更 |
总监理工程师代表 | (1)按总监理工程师的授权,行使总监理工程师的部分职责和权力; (2)总监理工程师不得将下列工作委托总监理工程师代表: Ø主持编制监理规划,审批监理实施细则; Ø调解业主单位和承建单位或运维服务提供方的合同争议,参与索赔的处理,审批工程及相关服务项目的延期; Ø根据工程项目的进展情况进行监理人员的调配,调换不称职的监理人员; Ø审核签认承建单位或运维服务提供方的付款申请、付款证书和竣工结算或运维服务提供方的项目结算。 | Ø经监理单位同意、总监授权 Ø只能代行部分职责 Ø下列工作不得委托: 审批监理规划 签发开工/停工/复工/支付证书 调解合同争议、处理索赔 审批竣工资料、组织竣工验收 |
监理工程师 | (1)负责编制监理规划中本专业部分的内容及本专业的监理实施细则; (2)负责本专业监理工作的具体实施; (3)组织、指导、检查和监督监理员的工作; (4)协助总监理工程师审查承建单位或运维服务提供方涉及本专业的计划、方案、申请、变更; (5)负责核查工程及相关服务项目中所用的设备、材料和软件;(6)负责本专业监理资料的收集、汇总及整理,参与编制监理月报;(7)定期向总监理工程师提交本专业监理工作实施情况报告,对重大问题及时向总监理工程师报告; (8)负责本专业工程量及相关服务项目工作量的审核; (9)协助组织本专业分系统工程及相关服务项目的测试、验收; (10)填写监理日志。 | Ø负责本专业监理工作 Ø编制监理实施细则 Ø审查本专业方案、计划、资料 Ø负责本专业质量、进度、投资控制 Ø组织分项/ 分部工程验收 Ø收集、整理本专业监理资料 Ø向总监报告工作 |
监理员 | (1)在监理工程师的指导下开展监理工作; (2)协助监理工程师完成工程量及工作量的核定; (3)担任现场监理工作,发现问题及时向监理工程师报告; (4)对承建单位或运维服务提供方的实施计划和进度进行检查并记录; (5)对承建单位或运维服务提供方实施过程中的软件和设备安装、调试、测试情况进行监督并记录; (6)填写监理日志。 | Ø在专监指导下工作 Ø现场检查、旁站、量测、记录 Ø检查投入资源/设备/人员到位情况 Ø无权签证、无权签字确认 |
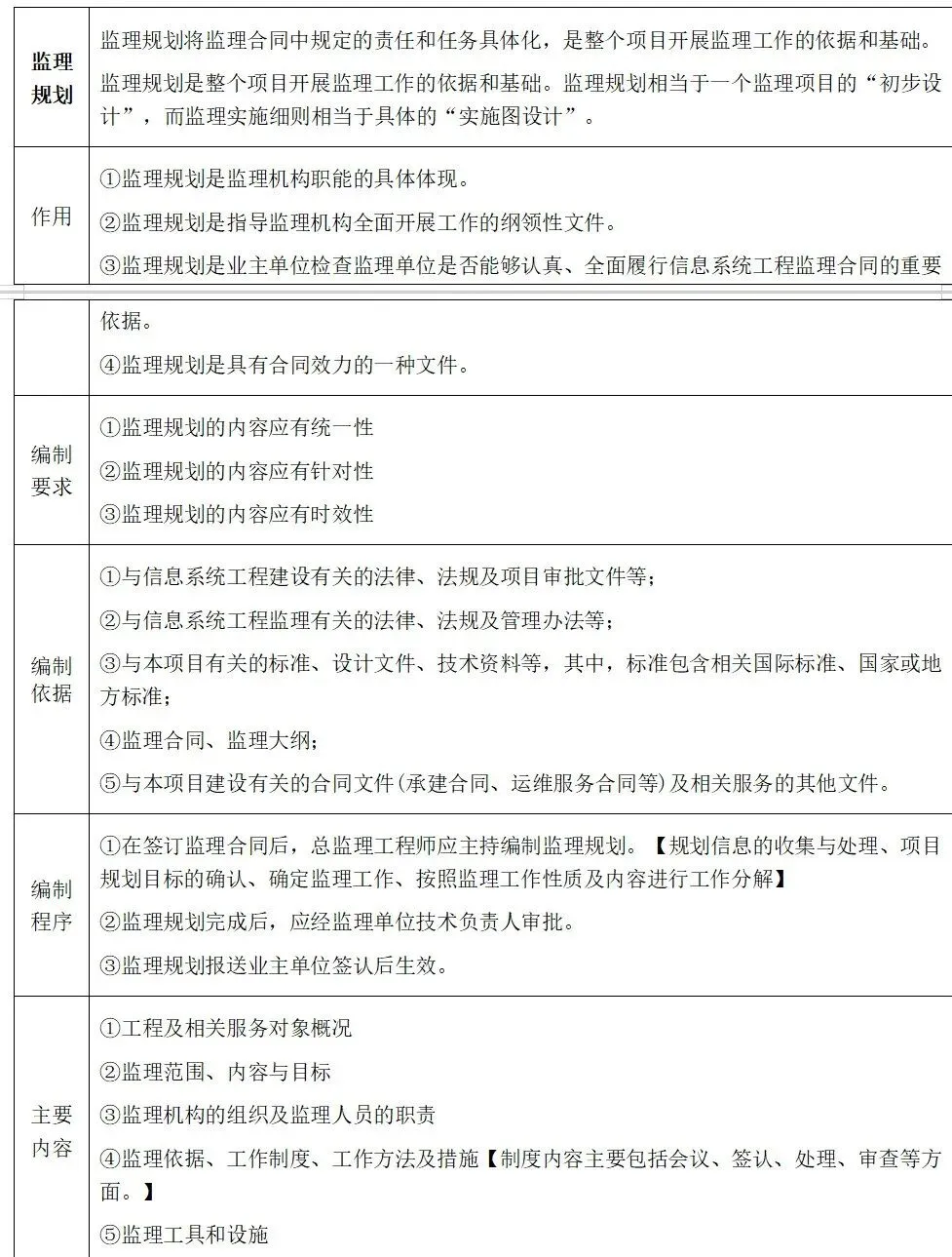
监理大纲、监理规划和监理实施细则三者的主要区别:
1、监理大纲
• 阶段:投标阶段
• 编制人:监理单位技术部门 / 方案人员
• 目的:中标、展示监理能力
• 特点:宏观、方案性、原则性
2、监理规划
• 阶段:签订监理合同后
• 编制人:总监理工程师主持
• 审批:监理单位技术负责人
• 性质:纲领性、指导性、全局性
• 作用:指导项目全过程监理
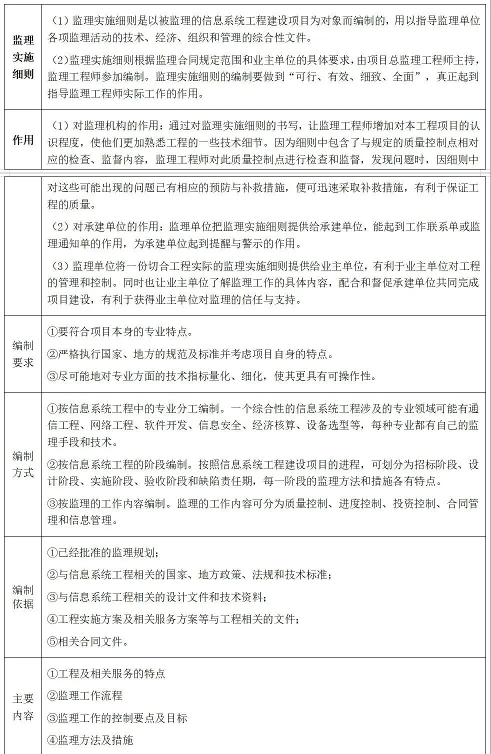
3、监理实施细则
• 阶段:专业工程开工前
• 编制人:专业监理工程师
• 审批:总监理工程师
• 性质:操作性、专业性、具体
• 作用:指导现场具体监理工作(旁站、检验、验收)



监理工作制度(高频选择):

往期文章推荐:
信息系统监理工程师学习笔记-第8章 信息系统工程监理基础知识
——未完待续,期望你的关注——
版权声明:本公众号注明原创的内容版权,属于本公众号作者所有。未经本公众号作者许可,禁止转载!
本公众号标注为转载的内容,版权归原作者所有,仅供学习参考和交流之用。如有侵犯原作者权益,请及时联系我们删除。