当前位置:首页>学习笔记>30岁编程小白CEO的AI学习笔记:从不敢退出软件到让AI自己跑通宵

30岁编程小白CEO的AI学习笔记:从不敢退出软件到让AI自己跑通宵

  • 2026-04-20 08:49:52
30岁编程小白CEO的AI学习笔记:从不敢退出软件到让AI自己跑通宵

背景:为什么我要装这个

前段时间关注Claude Code的朋友们应该或多或少都刷到过——Everything Claude Code(Anthropic 黑客松冠军开源配置)。我在抖音、微信都刷到了好多次,光收藏就收藏了3个教我怎么安装的视频。

说实话光看视频很难理解里面讲的东西,所以在春节期间的一个晚上,我决定不纠结了,先试试再说。先做再懂。


先搞明白:这东西到底是干嘛的

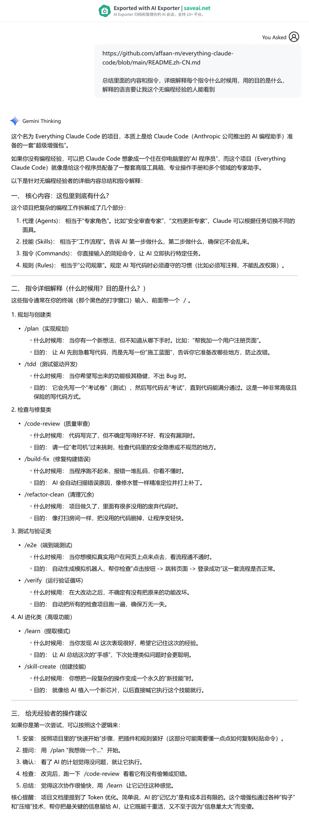
在动手之前,我先打开Claude问了一下。我从一个无代码经验学Vibe Coding的人的角度阐述了我的理解,让Claude来补充。

我的理解是三点:

  1. 我无法评判AI代码的好坏,只能靠流程来"开更好的盲盒"
  2. 这个配置就是来提高好代码的生成概率的
  3. 对新手来说,这是一把"无级别装备"

Claude的回答很直接(这也是我喜欢Claude的原因之一):

前两点他认可了,但第三点被纠正了——这不是"无级别装备",更像一套满级毕业套装。里面包含13个agents、48个skills和32个commands,是作者在10个月以上的高强度日常使用中逐步演化出来的配置。对新手来说,复杂度远超掌控范围,你甚至分不清出了问题是代码的问题还是配置的问题。

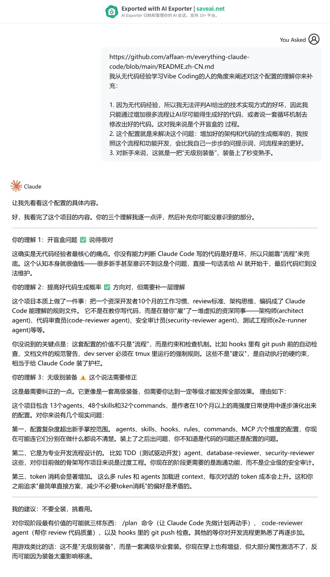
很有道理,于是我追问了一个问题

经过两个模型和GITHUB上面的讲解,我得出两个结论:
  1. 这个确实适合现阶段的我,能解决我开“更好的盲盒”的需求
  2. 这是个成长性装备或者说武林秘籍,至少1个月内都可以靠这个成长

Claude vs GPT:同样的问题,回答风格差别很大

同样的问题我也问了GPT,对比挺明显的:

我是ENTJ,所以我喜欢Claude。原因不是"Claude更聪明",而是Claude的回答方式更符合我的决策习惯——它会直接告诉你"你这个理解有问题",然后给出具体的纠正和可执行的建议。 比如它不只是说"这个配置很复杂",而是明确告诉你"现阶段只装这三样"。

GPT的回答更像百科全书式的补充:结构化、全面、什么都讲到了,但读完你还是不太确定"所以我到底该怎么做"。它更偏向于描述和解释,Claude更偏向于判断和决策。

当然我的测试样本太小,不能下定论。但对于"我现在该怎么做"这类决策型问题,Claude确实更对我胃口。学习中我不需要情绪价值,效率为王。


安装过程

正式进入安装流程。我直接在刚才和Claude交流的窗口里继续问,然后一步步跟着做,遇到问题截个图,在同一个窗口里面继续问Claude怎么办。

说个题外话。我之前一直想找员工来教我,或者花钱请个AI私教。后来我克制住了,因为我想模拟AI Native的思考方式,把AI本身当成老师。 当我把AI看作未来十年的必备技能时,建立底层思维模式比找个人手把手教我操作更重要——我愿意用更多时间,来模拟一个13岁少年学习AI的过程,以此来培养我的Sense。

(真的是问了很多很NOOB的问题,比如安装Skill要不要新开文件夹,甚至之前不敢退出CURSOR,怕一退出开发的就没了)

总之大概花了2个多小时配置好了。中间遇到了很多不懂的概念和名词,还碰到了之前配置的MCP的Skills冲突问题,IDE一直报错,这2个小时把这些东西都修好了。

安装好了其实也不知道是不是真的好了,因为它不是一个能点开的软件,需要很多终端命令。GITHUB上的介绍有点看不懂,于是我让GEMINI帮我整理了一下(为什么用GEMINI?省钱,Claude额度得留给开发用):

这些准备都做好后,开发项目就是水到渠成的了——打开CURSOR,打开Claude Code,进入plan模式,代码看不懂,需求还是说的明白的。


干货:开发过程中学会的实战技巧

这些是我在实际开发中通过和Claude交流摸索出来的,对新手应该比较有用。

1. 多终端协作

一个终端开发,一个终端用Plan Mode做规划。打算之后尝试plan的时候把前后端的任务分别拆开,一个终端跑前端,一个跑后端。

还有前段时间收藏了一个讲解Agent Teams的视频,打算之后学习。希望最终达成的效果——用游戏来类比就是星际争霸多开爆兵:你同时操控多条生产线,每条线自动执行任务,你只负责全局调度。

2. 跳过权限确认,解放双手

claude --dangerously-skip-permissions 是 Claude Code 的一个启动参数,作用是跳过所有工具使用的权限确认提示

简单来说:正常情况下Claude Code每次要执行操作都会问你"可以吗?",你得一个个点确认。开了这个参数后,布置好任务它就直接干完了,不用你一直盯着点点点。

⚠️ 有一定风险(毕竟跳过了所有安全确认),不过对我这种初学开发新项目、代码库里没什么重要东西的人来说,问题不大。

3. 我的开发小闭环(最有用的部分)

经过几轮开发,我总结了一套自己的流程:

IDEA → 产品需求文档 → HTML原型图 → PRD(含技术实现)→ 拆分执行文档 → 分步骤执行 → 测试 → Review → git commit → 下一个步骤

其中后半段——"分步骤执行→测试→Review→git commit→下一个步骤"——在开启了--dangerously-skip-permissions之后,我用这样一条指令就能让Claude Code全自动执行

"读取 .claude/plans/purring-napping-sprout.md,开始 P8。完成后运行 pnpm tsc --noEmit 和 pnpm build 验证,有错就修。之后执行 /code-review 审查 P8 代码质量。有问题就修复,全部通过和我说。上下文超过 70% 自动 /compact。"

翻译成人话就是:让AI进入"自动驾驶"模式——做完任务→自测→自检→有问题自修→全部搞定了再叫我。

然后就可以去睡觉了。基本上每次任务得1-2小时才能完成。

完成后,Claude Code会给出完整的任务总结:

4. 全局CLAUDE.md配置

最近看了一个关于Claude.md的介绍,就修改了一版全局Claude.md,在原有基础上添加了默认用中文的设置:

5. 状态栏:随时掌握上下文消耗

设置了终端状态栏显示,可以实时看到上下文占用、token消耗和当前开发分支,非常实用:

作为新手我比较喜欢终端干净一点,因为有恐惧感——怕说错了什么指令就出问题了。所以我会同步打开一个网页版的大模型,有问题先丢进去问,分别问不同的模型,确认了答案了,再到终端里面操作。


装完之后的真实感受

说说装完Everything-Claude-Code之后的体验,好的坏的都有:

明显变慢了。 原本给一个需求Claude Code立马开动,现在得"考虑"半天。因为配置加载了更多的rules和agents,每次对话的上下文都更重了。这和我之前追求的"最简单直接方案,减少不必要token消耗"确实是矛盾的。

Token消耗肯定增加了。 流程增加了,每一步都有额外的检查和review。不过如果因此能开出更好的"盲盒"——代码质量更高、bug更少——那这个交换是值得的。但目前我还没有足够的数据来量化到底值不值,之后有了会补上。

Explanatory Mode没有明显感知。 看了网上教程进入了这个模式,但体感上没有特别大的变化,可能是我还没触发到它真正发挥作用的场景。

IDEA到PRD这一步,Claude最对我胃口。 我分别测试了Claude、Gemini和GPT做产品需求剖析。Claude非常的J——结构清晰、判断果断、直接告诉你什么该做什么不该做。


写在最后

回到开头的问题:Everything-Claude-Code对新手来说值不值?

值,但不是全值。它不是让你瞬间变高手的"无级别装备",而是一套工具箱。你得知道自己现阶段需要哪把扳手,而不是把整个箱子背上。

我现在实际在用的核心就三样:/plan做规划、code-reviewer做质量把关、hooks防止推烂代码。其他的等我段位到了再解锁。

下一步,我打算探索Multi-Task——同时开多个Claude Code实例并行开发不同模块。如果说现在是"单线程开盲盒",那Multi-Task就是"多线程同时开",理论上效率能翻倍。

这篇文章没法把开发过程完全展开,因为之前没有截图。我最近正打算做一个小产品,会把完整的开发过程记录下来。

总结一句话吧:

AI是你最好的老师,有问题问AI,遇事不决问AI,不懂怎么操作问AI,AI不会觉得你SB,你也不会怕在AI面前丢脸。

最新文章

随机文章

基本 文件 流程 错误 SQL 调试
  1. 请求信息 : 2026-04-20 10:21:34 HTTP/2.0 GET : https://67808.cn/a/470927.html
  2. 运行时间 : 0.092163s [ 吞吐率:10.85req/s ] 内存消耗:4,367.34kb 文件加载:140
  3. 缓存信息 : 0 reads,0 writes
  4. 会话信息 : SESSION_ID=60036805e772b9fb994df7a784e1c144
  1. /yingpanguazai/ssd/ssd1/www/no.67808.cn/public/index.php ( 0.79 KB )
  2. /yingpanguazai/ssd/ssd1/www/no.67808.cn/vendor/autoload.php ( 0.17 KB )
  3. /yingpanguazai/ssd/ssd1/www/no.67808.cn/vendor/composer/autoload_real.php ( 2.49 KB )
  4. /yingpanguazai/ssd/ssd1/www/no.67808.cn/vendor/composer/platform_check.php ( 0.90 KB )
  5. /yingpanguazai/ssd/ssd1/www/no.67808.cn/vendor/composer/ClassLoader.php ( 14.03 KB )
  6. /yingpanguazai/ssd/ssd1/www/no.67808.cn/vendor/composer/autoload_static.php ( 4.90 KB )
  7. /yingpanguazai/ssd/ssd1/www/no.67808.cn/vendor/topthink/think-helper/src/helper.php ( 8.34 KB )
  8. /yingpanguazai/ssd/ssd1/www/no.67808.cn/vendor/topthink/think-validate/src/helper.php ( 2.19 KB )
  9. /yingpanguazai/ssd/ssd1/www/no.67808.cn/vendor/topthink/think-orm/src/helper.php ( 1.47 KB )
  10. /yingpanguazai/ssd/ssd1/www/no.67808.cn/vendor/topthink/think-orm/stubs/load_stubs.php ( 0.16 KB )
  11. /yingpanguazai/ssd/ssd1/www/no.67808.cn/vendor/topthink/framework/src/think/Exception.php ( 1.69 KB )
  12. /yingpanguazai/ssd/ssd1/www/no.67808.cn/vendor/topthink/think-container/src/Facade.php ( 2.71 KB )
  13. /yingpanguazai/ssd/ssd1/www/no.67808.cn/vendor/symfony/deprecation-contracts/function.php ( 0.99 KB )
  14. /yingpanguazai/ssd/ssd1/www/no.67808.cn/vendor/symfony/polyfill-mbstring/bootstrap.php ( 8.26 KB )
  15. /yingpanguazai/ssd/ssd1/www/no.67808.cn/vendor/symfony/polyfill-mbstring/bootstrap80.php ( 9.78 KB )
  16. /yingpanguazai/ssd/ssd1/www/no.67808.cn/vendor/symfony/var-dumper/Resources/functions/dump.php ( 1.49 KB )
  17. /yingpanguazai/ssd/ssd1/www/no.67808.cn/vendor/topthink/think-dumper/src/helper.php ( 0.18 KB )
  18. /yingpanguazai/ssd/ssd1/www/no.67808.cn/vendor/symfony/var-dumper/VarDumper.php ( 4.30 KB )
  19. /yingpanguazai/ssd/ssd1/www/no.67808.cn/vendor/topthink/framework/src/think/App.php ( 15.30 KB )
  20. /yingpanguazai/ssd/ssd1/www/no.67808.cn/vendor/topthink/think-container/src/Container.php ( 15.76 KB )
  21. /yingpanguazai/ssd/ssd1/www/no.67808.cn/vendor/psr/container/src/ContainerInterface.php ( 1.02 KB )
  22. /yingpanguazai/ssd/ssd1/www/no.67808.cn/app/provider.php ( 0.19 KB )
  23. /yingpanguazai/ssd/ssd1/www/no.67808.cn/vendor/topthink/framework/src/think/Http.php ( 6.04 KB )
  24. /yingpanguazai/ssd/ssd1/www/no.67808.cn/vendor/topthink/think-helper/src/helper/Str.php ( 7.29 KB )
  25. /yingpanguazai/ssd/ssd1/www/no.67808.cn/vendor/topthink/framework/src/think/Env.php ( 4.68 KB )
  26. /yingpanguazai/ssd/ssd1/www/no.67808.cn/app/common.php ( 0.03 KB )
  27. /yingpanguazai/ssd/ssd1/www/no.67808.cn/vendor/topthink/framework/src/helper.php ( 18.78 KB )
  28. /yingpanguazai/ssd/ssd1/www/no.67808.cn/vendor/topthink/framework/src/think/Config.php ( 5.54 KB )
  29. /yingpanguazai/ssd/ssd1/www/no.67808.cn/config/app.php ( 0.95 KB )
  30. /yingpanguazai/ssd/ssd1/www/no.67808.cn/config/cache.php ( 0.78 KB )
  31. /yingpanguazai/ssd/ssd1/www/no.67808.cn/config/console.php ( 0.23 KB )
  32. /yingpanguazai/ssd/ssd1/www/no.67808.cn/config/cookie.php ( 0.56 KB )
  33. /yingpanguazai/ssd/ssd1/www/no.67808.cn/config/database.php ( 2.48 KB )
  34. /yingpanguazai/ssd/ssd1/www/no.67808.cn/vendor/topthink/framework/src/think/facade/Env.php ( 1.67 KB )
  35. /yingpanguazai/ssd/ssd1/www/no.67808.cn/config/filesystem.php ( 0.61 KB )
  36. /yingpanguazai/ssd/ssd1/www/no.67808.cn/config/lang.php ( 0.91 KB )
  37. /yingpanguazai/ssd/ssd1/www/no.67808.cn/config/log.php ( 1.35 KB )
  38. /yingpanguazai/ssd/ssd1/www/no.67808.cn/config/middleware.php ( 0.19 KB )
  39. /yingpanguazai/ssd/ssd1/www/no.67808.cn/config/route.php ( 1.89 KB )
  40. /yingpanguazai/ssd/ssd1/www/no.67808.cn/config/session.php ( 0.57 KB )
  41. /yingpanguazai/ssd/ssd1/www/no.67808.cn/config/trace.php ( 0.34 KB )
  42. /yingpanguazai/ssd/ssd1/www/no.67808.cn/config/view.php ( 0.82 KB )
  43. /yingpanguazai/ssd/ssd1/www/no.67808.cn/app/event.php ( 0.25 KB )
  44. /yingpanguazai/ssd/ssd1/www/no.67808.cn/vendor/topthink/framework/src/think/Event.php ( 7.67 KB )
  45. /yingpanguazai/ssd/ssd1/www/no.67808.cn/app/service.php ( 0.13 KB )
  46. /yingpanguazai/ssd/ssd1/www/no.67808.cn/app/AppService.php ( 0.26 KB )
  47. /yingpanguazai/ssd/ssd1/www/no.67808.cn/vendor/topthink/framework/src/think/Service.php ( 1.64 KB )
  48. /yingpanguazai/ssd/ssd1/www/no.67808.cn/vendor/topthink/framework/src/think/Lang.php ( 7.35 KB )
  49. /yingpanguazai/ssd/ssd1/www/no.67808.cn/vendor/topthink/framework/src/lang/zh-cn.php ( 13.70 KB )
  50. /yingpanguazai/ssd/ssd1/www/no.67808.cn/vendor/topthink/framework/src/think/initializer/Error.php ( 3.31 KB )
  51. /yingpanguazai/ssd/ssd1/www/no.67808.cn/vendor/topthink/framework/src/think/initializer/RegisterService.php ( 1.33 KB )
  52. /yingpanguazai/ssd/ssd1/www/no.67808.cn/vendor/services.php ( 0.14 KB )
  53. /yingpanguazai/ssd/ssd1/www/no.67808.cn/vendor/topthink/framework/src/think/service/PaginatorService.php ( 1.52 KB )
  54. /yingpanguazai/ssd/ssd1/www/no.67808.cn/vendor/topthink/framework/src/think/service/ValidateService.php ( 0.99 KB )
  55. /yingpanguazai/ssd/ssd1/www/no.67808.cn/vendor/topthink/framework/src/think/service/ModelService.php ( 2.04 KB )
  56. /yingpanguazai/ssd/ssd1/www/no.67808.cn/vendor/topthink/think-trace/src/Service.php ( 0.77 KB )
  57. /yingpanguazai/ssd/ssd1/www/no.67808.cn/vendor/topthink/framework/src/think/Middleware.php ( 6.72 KB )
  58. /yingpanguazai/ssd/ssd1/www/no.67808.cn/vendor/topthink/framework/src/think/initializer/BootService.php ( 0.77 KB )
  59. /yingpanguazai/ssd/ssd1/www/no.67808.cn/vendor/topthink/think-orm/src/Paginator.php ( 11.86 KB )
  60. /yingpanguazai/ssd/ssd1/www/no.67808.cn/vendor/topthink/think-validate/src/Validate.php ( 63.20 KB )
  61. /yingpanguazai/ssd/ssd1/www/no.67808.cn/vendor/topthink/think-orm/src/Model.php ( 23.55 KB )
  62. /yingpanguazai/ssd/ssd1/www/no.67808.cn/vendor/topthink/think-orm/src/model/concern/Attribute.php ( 21.05 KB )
  63. /yingpanguazai/ssd/ssd1/www/no.67808.cn/vendor/topthink/think-orm/src/model/concern/AutoWriteData.php ( 4.21 KB )
  64. /yingpanguazai/ssd/ssd1/www/no.67808.cn/vendor/topthink/think-orm/src/model/concern/Conversion.php ( 6.44 KB )
  65. /yingpanguazai/ssd/ssd1/www/no.67808.cn/vendor/topthink/think-orm/src/model/concern/DbConnect.php ( 5.16 KB )
  66. /yingpanguazai/ssd/ssd1/www/no.67808.cn/vendor/topthink/think-orm/src/model/concern/ModelEvent.php ( 2.33 KB )
  67. /yingpanguazai/ssd/ssd1/www/no.67808.cn/vendor/topthink/think-orm/src/model/concern/RelationShip.php ( 28.29 KB )
  68. /yingpanguazai/ssd/ssd1/www/no.67808.cn/vendor/topthink/think-helper/src/contract/Arrayable.php ( 0.09 KB )
  69. /yingpanguazai/ssd/ssd1/www/no.67808.cn/vendor/topthink/think-helper/src/contract/Jsonable.php ( 0.13 KB )
  70. /yingpanguazai/ssd/ssd1/www/no.67808.cn/vendor/topthink/think-orm/src/model/contract/Modelable.php ( 0.09 KB )
  71. /yingpanguazai/ssd/ssd1/www/no.67808.cn/vendor/topthink/framework/src/think/Db.php ( 2.88 KB )
  72. /yingpanguazai/ssd/ssd1/www/no.67808.cn/vendor/topthink/think-orm/src/DbManager.php ( 8.52 KB )
  73. /yingpanguazai/ssd/ssd1/www/no.67808.cn/vendor/topthink/framework/src/think/Log.php ( 6.28 KB )
  74. /yingpanguazai/ssd/ssd1/www/no.67808.cn/vendor/topthink/framework/src/think/Manager.php ( 3.92 KB )
  75. /yingpanguazai/ssd/ssd1/www/no.67808.cn/vendor/psr/log/src/LoggerTrait.php ( 2.69 KB )
  76. /yingpanguazai/ssd/ssd1/www/no.67808.cn/vendor/psr/log/src/LoggerInterface.php ( 2.71 KB )
  77. /yingpanguazai/ssd/ssd1/www/no.67808.cn/vendor/topthink/framework/src/think/Cache.php ( 4.92 KB )
  78. /yingpanguazai/ssd/ssd1/www/no.67808.cn/vendor/psr/simple-cache/src/CacheInterface.php ( 4.71 KB )
  79. /yingpanguazai/ssd/ssd1/www/no.67808.cn/vendor/topthink/think-helper/src/helper/Arr.php ( 16.63 KB )
  80. /yingpanguazai/ssd/ssd1/www/no.67808.cn/vendor/topthink/framework/src/think/cache/driver/File.php ( 7.84 KB )
  81. /yingpanguazai/ssd/ssd1/www/no.67808.cn/vendor/topthink/framework/src/think/cache/Driver.php ( 9.03 KB )
  82. /yingpanguazai/ssd/ssd1/www/no.67808.cn/vendor/topthink/framework/src/think/contract/CacheHandlerInterface.php ( 1.99 KB )
  83. /yingpanguazai/ssd/ssd1/www/no.67808.cn/app/Request.php ( 0.09 KB )
  84. /yingpanguazai/ssd/ssd1/www/no.67808.cn/vendor/topthink/framework/src/think/Request.php ( 55.78 KB )
  85. /yingpanguazai/ssd/ssd1/www/no.67808.cn/app/middleware.php ( 0.25 KB )
  86. /yingpanguazai/ssd/ssd1/www/no.67808.cn/vendor/topthink/framework/src/think/Pipeline.php ( 2.61 KB )
  87. /yingpanguazai/ssd/ssd1/www/no.67808.cn/vendor/topthink/think-trace/src/TraceDebug.php ( 3.40 KB )
  88. /yingpanguazai/ssd/ssd1/www/no.67808.cn/vendor/topthink/framework/src/think/middleware/SessionInit.php ( 1.94 KB )
  89. /yingpanguazai/ssd/ssd1/www/no.67808.cn/vendor/topthink/framework/src/think/Session.php ( 1.80 KB )
  90. /yingpanguazai/ssd/ssd1/www/no.67808.cn/vendor/topthink/framework/src/think/session/driver/File.php ( 6.27 KB )
  91. /yingpanguazai/ssd/ssd1/www/no.67808.cn/vendor/topthink/framework/src/think/contract/SessionHandlerInterface.php ( 0.87 KB )
  92. /yingpanguazai/ssd/ssd1/www/no.67808.cn/vendor/topthink/framework/src/think/session/Store.php ( 7.12 KB )
  93. /yingpanguazai/ssd/ssd1/www/no.67808.cn/vendor/topthink/framework/src/think/Route.php ( 23.73 KB )
  94. /yingpanguazai/ssd/ssd1/www/no.67808.cn/vendor/topthink/framework/src/think/route/RuleName.php ( 5.75 KB )
  95. /yingpanguazai/ssd/ssd1/www/no.67808.cn/vendor/topthink/framework/src/think/route/Domain.php ( 2.53 KB )
  96. /yingpanguazai/ssd/ssd1/www/no.67808.cn/vendor/topthink/framework/src/think/route/RuleGroup.php ( 22.43 KB )
  97. /yingpanguazai/ssd/ssd1/www/no.67808.cn/vendor/topthink/framework/src/think/route/Rule.php ( 26.95 KB )
  98. /yingpanguazai/ssd/ssd1/www/no.67808.cn/vendor/topthink/framework/src/think/route/RuleItem.php ( 9.78 KB )
  99. /yingpanguazai/ssd/ssd1/www/no.67808.cn/route/app.php ( 1.72 KB )
  100. /yingpanguazai/ssd/ssd1/www/no.67808.cn/vendor/topthink/framework/src/think/facade/Route.php ( 4.70 KB )
  101. /yingpanguazai/ssd/ssd1/www/no.67808.cn/vendor/topthink/framework/src/think/route/dispatch/Controller.php ( 4.74 KB )
  102. /yingpanguazai/ssd/ssd1/www/no.67808.cn/vendor/topthink/framework/src/think/route/Dispatch.php ( 10.44 KB )
  103. /yingpanguazai/ssd/ssd1/www/no.67808.cn/app/controller/Index.php ( 4.81 KB )
  104. /yingpanguazai/ssd/ssd1/www/no.67808.cn/app/BaseController.php ( 2.05 KB )
  105. /yingpanguazai/ssd/ssd1/www/no.67808.cn/vendor/topthink/think-orm/src/facade/Db.php ( 0.93 KB )
  106. /yingpanguazai/ssd/ssd1/www/no.67808.cn/vendor/topthink/think-orm/src/db/connector/Mysql.php ( 5.44 KB )
  107. /yingpanguazai/ssd/ssd1/www/no.67808.cn/vendor/topthink/think-orm/src/db/PDOConnection.php ( 52.47 KB )
  108. /yingpanguazai/ssd/ssd1/www/no.67808.cn/vendor/topthink/think-orm/src/db/Connection.php ( 8.39 KB )
  109. /yingpanguazai/ssd/ssd1/www/no.67808.cn/vendor/topthink/think-orm/src/db/ConnectionInterface.php ( 4.57 KB )
  110. /yingpanguazai/ssd/ssd1/www/no.67808.cn/vendor/topthink/think-orm/src/db/builder/Mysql.php ( 16.58 KB )
  111. /yingpanguazai/ssd/ssd1/www/no.67808.cn/vendor/topthink/think-orm/src/db/Builder.php ( 24.06 KB )
  112. /yingpanguazai/ssd/ssd1/www/no.67808.cn/vendor/topthink/think-orm/src/db/BaseBuilder.php ( 27.50 KB )
  113. /yingpanguazai/ssd/ssd1/www/no.67808.cn/vendor/topthink/think-orm/src/db/Query.php ( 15.71 KB )
  114. /yingpanguazai/ssd/ssd1/www/no.67808.cn/vendor/topthink/think-orm/src/db/BaseQuery.php ( 45.13 KB )
  115. /yingpanguazai/ssd/ssd1/www/no.67808.cn/vendor/topthink/think-orm/src/db/concern/TimeFieldQuery.php ( 7.43 KB )
  116. /yingpanguazai/ssd/ssd1/www/no.67808.cn/vendor/topthink/think-orm/src/db/concern/AggregateQuery.php ( 3.26 KB )
  117. /yingpanguazai/ssd/ssd1/www/no.67808.cn/vendor/topthink/think-orm/src/db/concern/ModelRelationQuery.php ( 20.07 KB )
  118. /yingpanguazai/ssd/ssd1/www/no.67808.cn/vendor/topthink/think-orm/src/db/concern/ParamsBind.php ( 3.66 KB )
  119. /yingpanguazai/ssd/ssd1/www/no.67808.cn/vendor/topthink/think-orm/src/db/concern/ResultOperation.php ( 7.01 KB )
  120. /yingpanguazai/ssd/ssd1/www/no.67808.cn/vendor/topthink/think-orm/src/db/concern/WhereQuery.php ( 19.37 KB )
  121. /yingpanguazai/ssd/ssd1/www/no.67808.cn/vendor/topthink/think-orm/src/db/concern/JoinAndViewQuery.php ( 7.11 KB )
  122. /yingpanguazai/ssd/ssd1/www/no.67808.cn/vendor/topthink/think-orm/src/db/concern/TableFieldInfo.php ( 2.63 KB )
  123. /yingpanguazai/ssd/ssd1/www/no.67808.cn/vendor/topthink/think-orm/src/db/concern/Transaction.php ( 2.77 KB )
  124. /yingpanguazai/ssd/ssd1/www/no.67808.cn/vendor/topthink/framework/src/think/log/driver/File.php ( 5.96 KB )
  125. /yingpanguazai/ssd/ssd1/www/no.67808.cn/vendor/topthink/framework/src/think/contract/LogHandlerInterface.php ( 0.86 KB )
  126. /yingpanguazai/ssd/ssd1/www/no.67808.cn/vendor/topthink/framework/src/think/log/Channel.php ( 3.89 KB )
  127. /yingpanguazai/ssd/ssd1/www/no.67808.cn/vendor/topthink/framework/src/think/event/LogRecord.php ( 1.02 KB )
  128. /yingpanguazai/ssd/ssd1/www/no.67808.cn/vendor/topthink/think-helper/src/Collection.php ( 16.47 KB )
  129. /yingpanguazai/ssd/ssd1/www/no.67808.cn/vendor/topthink/framework/src/think/facade/View.php ( 1.70 KB )
  130. /yingpanguazai/ssd/ssd1/www/no.67808.cn/vendor/topthink/framework/src/think/View.php ( 4.39 KB )
  131. /yingpanguazai/ssd/ssd1/www/no.67808.cn/vendor/topthink/framework/src/think/Response.php ( 8.81 KB )
  132. /yingpanguazai/ssd/ssd1/www/no.67808.cn/vendor/topthink/framework/src/think/response/View.php ( 3.29 KB )
  133. /yingpanguazai/ssd/ssd1/www/no.67808.cn/vendor/topthink/framework/src/think/Cookie.php ( 6.06 KB )
  134. /yingpanguazai/ssd/ssd1/www/no.67808.cn/vendor/topthink/think-view/src/Think.php ( 8.38 KB )
  135. /yingpanguazai/ssd/ssd1/www/no.67808.cn/vendor/topthink/framework/src/think/contract/TemplateHandlerInterface.php ( 1.60 KB )
  136. /yingpanguazai/ssd/ssd1/www/no.67808.cn/vendor/topthink/think-template/src/Template.php ( 46.61 KB )
  137. /yingpanguazai/ssd/ssd1/www/no.67808.cn/vendor/topthink/think-template/src/template/driver/File.php ( 2.41 KB )
  138. /yingpanguazai/ssd/ssd1/www/no.67808.cn/vendor/topthink/think-template/src/template/contract/DriverInterface.php ( 0.86 KB )
  139. /yingpanguazai/ssd/ssd1/www/no.67808.cn/runtime/temp/6df755f970a38e704c5414acbc6e8bcd.php ( 12.06 KB )
  140. /yingpanguazai/ssd/ssd1/www/no.67808.cn/vendor/topthink/think-trace/src/Html.php ( 4.42 KB )
  1. CONNECT:[ UseTime:0.000413s ] mysql:host=127.0.0.1;port=3306;dbname=no_67808;charset=utf8mb4
  2. SHOW FULL COLUMNS FROM `fenlei` [ RunTime:0.000549s ]
  3. SELECT * FROM `fenlei` WHERE `fid` = 0 [ RunTime:0.006181s ]
  4. SELECT * FROM `fenlei` WHERE `fid` = 63 [ RunTime:0.000297s ]
  5. SHOW FULL COLUMNS FROM `set` [ RunTime:0.000513s ]
  6. SELECT * FROM `set` [ RunTime:0.000197s ]
  7. SHOW FULL COLUMNS FROM `article` [ RunTime:0.000565s ]
  8. SELECT * FROM `article` WHERE `id` = 470927 LIMIT 1 [ RunTime:0.000540s ]
  9. UPDATE `article` SET `lasttime` = 1776651694 WHERE `id` = 470927 [ RunTime:0.003261s ]
  10. SELECT * FROM `fenlei` WHERE `id` = 65 LIMIT 1 [ RunTime:0.000232s ]
  11. SELECT * FROM `article` WHERE `id` < 470927 ORDER BY `id` DESC LIMIT 1 [ RunTime:0.000850s ]
  12. SELECT * FROM `article` WHERE `id` > 470927 ORDER BY `id` ASC LIMIT 1 [ RunTime:0.000382s ]
  13. SELECT * FROM `article` WHERE `id` < 470927 ORDER BY `id` DESC LIMIT 10 [ RunTime:0.000950s ]
  14. SELECT * FROM `article` WHERE `id` < 470927 ORDER BY `id` DESC LIMIT 10,10 [ RunTime:0.000718s ]
  15. SELECT * FROM `article` WHERE `id` < 470927 ORDER BY `id` DESC LIMIT 20,10 [ RunTime:0.000957s ]
0.094527s