
在《高效能人士的七个习惯》中,第七个习惯“不断更新”(Sharpen the Saw)是我个人最喜欢的一个习惯。它给人一种变化、发展、进化的感觉。
它是在回答一个长期的问题:一个人,如何让自己持续处在一个有能量、有质量的状态中。
柯维提出的P/PC概念提供了一个很清晰的理解框架:P(Production):产出/PC(Production Capability):产能。
很多人习惯把注意力放在产出上,但真正决定长期状态的,是产能本身。而“不断更新”,就是让身体、认知、情感与精神这四个维度,持续被校准和滋养。

身体这一层,其实是最容易被忽略,也最直接产生影响的。
在《精力管理》中提到,人的核心资源是能量。当能量稳定时,专注力、情绪和执行力都会更自然地呈现。
从生理结构来看:昼夜节律影响清醒与恢复;超昼夜节律影响专注节奏。理解这些规律,其实是在学习如何与身体协同。
在这一部分,我自己的一个很具体的感受是,运动这件事,我一直有,但稳定性还不够。
书里给了一个很实用的参考值——
运动心率 ≈(220 - 年龄)× 0.6
这是一个可以直接用来建立基础运动强度的标准。这种具体的工具,会让“更新身体”这件事变得更可执行,而不是停留在概念层面。
智力层面的更新,核心并不是信息量,而是理解方式。
在《思考,快与慢》中,思维被分为直觉系统和理性系统。如果没有觉察,人很容易停留在惯性判断中。《认知觉醒》提到的“元认知”,本质上是在建立对自己思考方式的观察能力。
书里对于这一维度最直接的建议,其实就是:读书、自我教育、持续输入。这一点刚好和我现在的节奏是契合的。目前在经理人悦读会,一个月深度读一本书,这本身就是一个稳定的输入机制。
同时,我最近也接触到一个挺有意思的方式——有人会用AI来“帮自己读书”。他的方式是:先定义自己想要的内容,然后让AI去提炼,再直接吸收结果。
这个方式在效率上是很高的,我也在尝试用它来辅助拓展,比如这次在梳理第七个习惯时,用AI去补充不同维度的经典理论。但同时我也有一个很明确的感受:
阅读本身带来的“触动”和“连接”,是很个体化的。有些内容为什么打动你,这件事目前还是需要自己去经历。
所以在这个维度上,我会更倾向于一种结合的方式:用AI做结构和拓展,同时用自己去完成理解和内化。
情感这一层,更像是人与人之间的“流动能力”。
在《情商》中,情绪能力被系统地拆分为自我觉察、自我管理、同理心和关系管理。而《非暴力沟通》提供了一种更具体的实践路径,让沟通从表达走向理解。
书里有一句话,我觉得很有力量,也很实用:
当双方观点不一致时,可以表达不同,同时提出愿意花时间沟通,去找到一个彼此都能接受的方案。
这句话的价值在于,它同时包含了三件事:承认差异,保持连接指向共同的结果。
在现实关系中,这样的表达往往是可以被接纳的,也更容易打开对话的空间。
再往深一层看,这个维度和教练工作里一个核心能力是连在一起的:理解并满足个人的最佳需求。当一个人能够更清楚地知道自己的需求,并且有能力去回应它时,关系会变得更稳定,也更有质量。
连接他人,很多时候是从理解自己开始的。
四、精神维度:让方向清晰,行动更稳定
精神维度,更多和方向与意义相关。
在《活出生命的意义》中提到,人需要意义来支撑行动。而《当下的力量》强调的是一种觉察状态,让人不完全被情绪与思维带走。在这一部分,我更直接的感受是:它是需要时间的。
特别是和前面第二个习惯“以终为始”是连在一起的——包括个人使命、个人宪章这些内容,都需要反复梳理。当这些逐渐清晰之后,一个人的主体性会更自然地呈现出来。
很多选择,也会变得更稳定。
“不断更新”,并不是额外增加的一项任务,而是一种持续的内在整理。
当身体有能量、认知在生长、情感能连接、精神有方向时,一个人的状态会自然展开。

从这个角度来看,这个习惯真正指向的,并不是更用力地向前,而是让自己始终处在一个可以长期运作、持续生长的状态中。
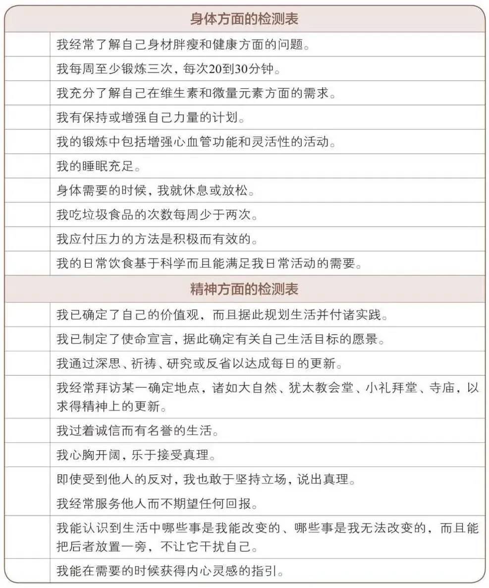
最后,来测评一下这四个维度:


这是这本书的第八篇也是最后一篇读书笔记。
五月我们将开启新的共读。
———————————
延展悦读:一、《高效能人士的七个习惯》读书笔记
读书笔记2-7|从“我很好”到“我们更好”:关系中的三种进化能力
二、了解经理人悦读会:
不止阅读,更是管理现场的“私董会”:经理人悦读会·年度共修计划
三、尝试一次教练对话如果世界越来越不确定,你的内心还稳吗?四、长程教练陪伴在不确定的世界里,找回内在稳定的7次生命教练旅程———没有什么,比生活本身更重要了。我是乌拉拉,多重身份的自由职业者、一个热爱生活的普通人。斜杠中年:ICF身心健康发展教练/企业教练/独立保险经纪人谢谢你的喜欢💕期待你的连接🔗