当前位置:首页>学习笔记>第7章 Chisel学习笔记--Chisel企业级验证:UVM与高级验证方法学实战指南

第7章 Chisel学习笔记--Chisel企业级验证:UVM与高级验证方法学实战指南

  • 2026-04-14 00:08:15
第7章 Chisel学习笔记--Chisel企业级验证:UVM与高级验证方法学实战指南

导语:在工业级芯片开发中,验证成本常占项目总投入的60%以上。面对数十亿门级SoC、多时钟域、复杂协议交互,仅靠Chisel内建测试或简单仿真已远远不够。第7章直面这一挑战,系统讲解如何将Chisel与通用验证方法学(UVM, Universal Verification Methodology) 深度集成,构建可重用、可扩展、高覆盖率的企业级验证环境。本文将带你打通“敏捷硬件生成”与“工业验证标准”的任督二脉,通过架构图、验证流程图与真实代码示例,掌握下一代验证工程师的核心竞争力。


一、为什么需要UVM?——从“玩具测试”到“工业验证”

第7章开篇指出:Chisel的PeekPokeTester适合模块级快速验证,但无法满足SoC级复杂验证需求

📉 简单测试的三大局限:

局限说明后果
无分层架构Testbench与DUT紧耦合难以复用、维护成本高
激励生成弱手动编写测试向量覆盖率低,难以触发Corner Case
无功能覆盖无法量化验证进度“测到哪算哪”,流片风险高

✅ UVM的破局点:提供标准化、面向对象、基于约束随机的验证框架,已被Synopsys VCS、Cadence Xcelium等主流工具原生支持。


二、UVM核心架构与Chisel协同模型

第7章首先梳理了UVM的“黄金三角”架构,并明确Chisel在其中的定位。

📦 UVM + Chisel整体验证结构框图

Syntax error in graphmermaid version 9.3.0

ERROR: [Mermaid] Parse error on line 2: ... A[UVM Testbench<br>(SystemVerilog)] --> -----------------------^ Expecting 'SEMI', 'NEWLINE', 'SPACE', 'EOF', 'GRAPH', 'DIR', 'subgraph', 'SQS', 'SQE', 'end', 'AMP', 'DOUBLECIRCLEEND', 'PE', '-)', 'STADIUMEND', 'SUBROUTINEEND', 'ALPHA', 'COLON', 'PIPE', 'CYLINDEREND', 'DIAMOND_STOP', 'TAGEND', 'TRAPEND', 'INVTRAPEND', 'START_LINK', 'LINK', 'STYLE', 'LINKSTYLE', 'CLASSDEF', 'CLASS', 'CLICK', 'DOWN', 'UP', 'DEFAULT', 'NUM', 'COMMA', 'MINUS', 'BRKT', 'DOT', 'PCT', 'TAGSTART', 'PUNCTUATION', 'UNICODE_TEXT', 'PLUS', 'EQUALS', 'MULT', 'UNDERSCORE', got 'PS'

🔑 关键分工

  • Chisel:专注设计实现(Design Under Test, DUT),生成高质量RTL。

  • UVM:专注验证策略(Testbench),提供激励、检查、覆盖。

  • 接口:通过标准协议(如APB、AXI)或自定义信号连接。


三、Chisel DUT封装:为UVM验证做准备

要让Chisel模块被UVM环境调用,需进行标准化封装

🧩 步骤1:在Chisel中暴露标准接口

// 定义AXI4-Lite Slave接口(简化版)
classAXI4LiteSlaveIO(addrBitsIntdataBitsIntextendsBundle{
valAWADDR=Input(UInt(addrBits.W))
valAWVALID=Input(Bool())
valAWREADY=Output(Bool())
valWDATA=Input(UInt(dataBits.W))
valWSTRB=Input(UInt((dataBits/8).W))
valWVALID=Input(Bool())
valWREADY=Output(Bool())
valBRESP=Output(UInt(2.W))
valBVALID=Output(Bool())
valBREADY=Input(Bool())
// ... (AR/R通道略)
}

classMyRegisterFile(configRegFileConfigextendsModule{
valio=IO(newBundle{
valaxi=Flipped(newAXI4LiteSlaveIO(3232))
valdebug_out=Output(UInt(32.W)) // 用于调试
})
// ... 实现寄存器读写逻辑
}

✅ 最佳实践

  • 使用标准协议接口(AXI、APB、TL)便于复用。

  • 添加debug信号辅助调试,但不影响主功能。


🧩 步骤2:生成带DPI-C接口的顶层(可选)

若需在UVM中直接调用C函数控制DUT,可启用DPI(Direct Programming Interface)

// 在Chisel中声明DPI函数(需配合Verilog wrapper)
classTopWithDPIextendsModule{
valio=IO(newBundle/* ... */})

// 声明外部C函数
valdpi_call=Module(newDPIFunction)
dpi_call.io.input:=some_signal
}

// 实际DPI需在生成的Verilog wrapper中实现

⚠️ 注意:多数场景下,通过标准协议交互即可,无需DPI。


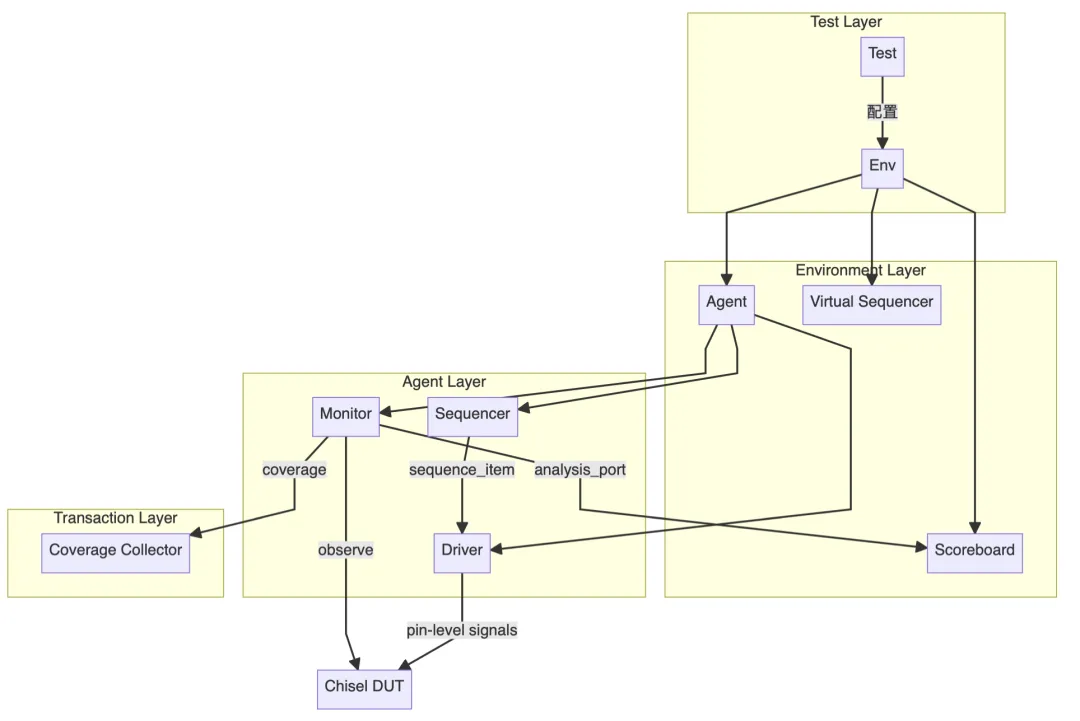
四、UVM验证环境搭建:四层架构详解

第7章详细拆解了UVM环境的四大核心组件。

🏗️ UVM四层架构(原理流程图)

🔍 各层职责:

层级组件职责
Testmy_test extends uvm_test配置环境、启动序列
Envmy_env extends uvm_env集成所有Agent和Scoreboard
AgentDriver/Monitor/Sequencer驱动DUT、采集响应
Transactionaxi_seq_item extends uvm_sequence_item抽象协议事务(非引脚级)

五、实战案例:验证AXI4-Lite寄存器文件

第7章以寄存器读写一致性为核心目标,展示完整UVM流程。

🧪 步骤1:定义Transaction类(SystemVerilog)

classaxi_lite_itemextendsuvm_sequence_item;
randbit[31:0]addr;
randbit[31:0]data;
randbitwrite;
randbit[3:0]strb;

constraintc_strb{if(write)strbinside{[4'b0001:4'b1111}]}

`uvm_object_utils_begin(axi_lite_item)
`uvm_field_int(addrUVM_ALL_ON)
`uvm_field_int(dataUVM_ALL_ON)
// ...
`uvm_object_utils_end
endclass

💡 关键:使用randconstraint实现受约束随机激励


🧪 步骤2:编写Driver(连接Chisel DUT)

taskaxi_lite_driver::run_phase(uvm_phasephase);
foreverbegin
seq_item_port.get_next_item(req);
if(req.write)begin
// 驱动写事务(AW + W + B通道)
vif.AWADDR<=req.addr;
vif.AWVALID<=1'b1;
// ... 等待AWREADY
vif.WDATA<=req.data;
vif.WSTRB<=req.strb;
vif.WVALID<=1'b1;
// ... 等待WREADY和BVALID
endelsebegin
// 驱动读事务(AR + R通道)
// ...
end
seq_item_port.item_done();
end
endtask

🔌 接口连接vif(Virtual Interface)绑定到Chisel生成的Verilog顶层引脚。


🧪 步骤3:实现Scoreboard(检查正确性)

classregfile_scoreboardextendsuvm_scoreboard;
bit[31:0]reg_model[int]// 本地寄存器模型

functionvoidwrite_input(axi_lite_itemt);
if(t.write)reg_model[t.addr]=t.data;
endfunction

functionvoidwrite_output(axi_lite_itemt);
if(!t.write)begin
if(reg_model[t.addr]!==t.data)begin
`uvm_error("MISMATCH"$sformatf("Addr=%0h, Exp=%0h, Got=%0h"
t.addrreg_model[t.addr]t.data))
end
end
endfunction
endclass

✅ 价值自动比对DUT行为与预期模型,无需手动检查波形。


🧪 步骤4:定义功能覆盖率

covergroupaxi_lite_cgwithfunctionsample(axi_lite_itemt);
addr_covercoverpointt.addr{
binslow={[0:127]};
binshigh={[128:255]};
}
write_readcoverpointt.write{
binswrite={1};
binsread={0};
}
cross_write_addrcrosswrite_readaddr_cover;
endgroup

📊 效果:量化验证进度,确保地址边界、读写组合等场景被覆盖。


六、回归测试与自动化

第7章强调:单次测试无意义,回归测试才是王道

🔄 回归流程(原理流程图)

🛠️ 自动化脚本示例(Makefile片段)

REGRESSION_TESTS =test_basic test_random test_stress

run_regression:
@fortest in$(REGRESSION_TESTS)do\
echo"Running $$test..."; \
vcs -sverilog -ntb_opts uvm-1.2 \
  +UVM_TESTNAME=$$test\
top.sv chisel_dut.v \
  +vcs+lic+wait > logs/$$test.log & \
done
wait
genhtml coverage/merged.info -o report/

✅ 工业标准:每日夜间回归,覆盖率报告自动邮件通知。


七、Chisel + UVM协同调试技巧

第7章最后分享了高效调试经验:

🔍 调试三板斧:

  1. UVM日志:通过+UVM_VERBOSITY=UVM_HIGH查看事务流。

  2. 波形关联:在VCS/Xcelium中同时打开UVM log和VCD波形,时间戳对齐。

  3. 断言辅助:在Chisel DUT中保留关键assert,UVM环境中可捕获断言失败。

🧩 示例:在UVM中捕获Chisel断言

// 在interface中绑定断言信号
interfaceaxi_vif;
logicassert_fire;
// ...
endinterface

// 在monitor中监听
always@(posedgevif.assert_fire)begin
`uvm_error("ASSERT_FAIL""Chisel assertion triggered!")
end

💡 优势:将Chisel的形式化思维与UVM的系统级视角结合。


结语:从“能验证”到“可信验证”,构建工业级质量体系

第7章标志着Chisel学习从个人开发迈向团队协作与工业标准。UVM不是银弹,但它是大规模验证项目的基础设施。掌握Chisel + UVM协同开发,意味着你不仅能高效构建硬件,更能系统化保障其正确性

未来展望:随着开源UVM(如Google的UVM-Go)和Chisel Formal的发展,“敏捷设计 + 形式验证 + UVM回归” 的三层验证金字塔将成为行业新范式。

终章预告:全书最后一章(第8章)将展望Chisel在AI芯片、Chiplet、开源EDA生态中的前沿应用,敬请期待!


最新文章

随机文章

基本 文件 流程 错误 SQL 调试
  1. 请求信息 : 2026-04-18 10:41:23 HTTP/2.0 GET : https://67808.cn/a/469725.html
  2. 运行时间 : 0.085876s [ 吞吐率:11.64req/s ] 内存消耗:4,455.66kb 文件加载:140
  3. 缓存信息 : 0 reads,0 writes
  4. 会话信息 : SESSION_ID=9c47cf3a1ab5bce5172f1c53b464e439
  1. /yingpanguazai/ssd/ssd1/www/no.67808.cn/public/index.php ( 0.79 KB )
  2. /yingpanguazai/ssd/ssd1/www/no.67808.cn/vendor/autoload.php ( 0.17 KB )
  3. /yingpanguazai/ssd/ssd1/www/no.67808.cn/vendor/composer/autoload_real.php ( 2.49 KB )
  4. /yingpanguazai/ssd/ssd1/www/no.67808.cn/vendor/composer/platform_check.php ( 0.90 KB )
  5. /yingpanguazai/ssd/ssd1/www/no.67808.cn/vendor/composer/ClassLoader.php ( 14.03 KB )
  6. /yingpanguazai/ssd/ssd1/www/no.67808.cn/vendor/composer/autoload_static.php ( 4.90 KB )
  7. /yingpanguazai/ssd/ssd1/www/no.67808.cn/vendor/topthink/think-helper/src/helper.php ( 8.34 KB )
  8. /yingpanguazai/ssd/ssd1/www/no.67808.cn/vendor/topthink/think-validate/src/helper.php ( 2.19 KB )
  9. /yingpanguazai/ssd/ssd1/www/no.67808.cn/vendor/topthink/think-orm/src/helper.php ( 1.47 KB )
  10. /yingpanguazai/ssd/ssd1/www/no.67808.cn/vendor/topthink/think-orm/stubs/load_stubs.php ( 0.16 KB )
  11. /yingpanguazai/ssd/ssd1/www/no.67808.cn/vendor/topthink/framework/src/think/Exception.php ( 1.69 KB )
  12. /yingpanguazai/ssd/ssd1/www/no.67808.cn/vendor/topthink/think-container/src/Facade.php ( 2.71 KB )
  13. /yingpanguazai/ssd/ssd1/www/no.67808.cn/vendor/symfony/deprecation-contracts/function.php ( 0.99 KB )
  14. /yingpanguazai/ssd/ssd1/www/no.67808.cn/vendor/symfony/polyfill-mbstring/bootstrap.php ( 8.26 KB )
  15. /yingpanguazai/ssd/ssd1/www/no.67808.cn/vendor/symfony/polyfill-mbstring/bootstrap80.php ( 9.78 KB )
  16. /yingpanguazai/ssd/ssd1/www/no.67808.cn/vendor/symfony/var-dumper/Resources/functions/dump.php ( 1.49 KB )
  17. /yingpanguazai/ssd/ssd1/www/no.67808.cn/vendor/topthink/think-dumper/src/helper.php ( 0.18 KB )
  18. /yingpanguazai/ssd/ssd1/www/no.67808.cn/vendor/symfony/var-dumper/VarDumper.php ( 4.30 KB )
  19. /yingpanguazai/ssd/ssd1/www/no.67808.cn/vendor/topthink/framework/src/think/App.php ( 15.30 KB )
  20. /yingpanguazai/ssd/ssd1/www/no.67808.cn/vendor/topthink/think-container/src/Container.php ( 15.76 KB )
  21. /yingpanguazai/ssd/ssd1/www/no.67808.cn/vendor/psr/container/src/ContainerInterface.php ( 1.02 KB )
  22. /yingpanguazai/ssd/ssd1/www/no.67808.cn/app/provider.php ( 0.19 KB )
  23. /yingpanguazai/ssd/ssd1/www/no.67808.cn/vendor/topthink/framework/src/think/Http.php ( 6.04 KB )
  24. /yingpanguazai/ssd/ssd1/www/no.67808.cn/vendor/topthink/think-helper/src/helper/Str.php ( 7.29 KB )
  25. /yingpanguazai/ssd/ssd1/www/no.67808.cn/vendor/topthink/framework/src/think/Env.php ( 4.68 KB )
  26. /yingpanguazai/ssd/ssd1/www/no.67808.cn/app/common.php ( 0.03 KB )
  27. /yingpanguazai/ssd/ssd1/www/no.67808.cn/vendor/topthink/framework/src/helper.php ( 18.78 KB )
  28. /yingpanguazai/ssd/ssd1/www/no.67808.cn/vendor/topthink/framework/src/think/Config.php ( 5.54 KB )
  29. /yingpanguazai/ssd/ssd1/www/no.67808.cn/config/app.php ( 0.95 KB )
  30. /yingpanguazai/ssd/ssd1/www/no.67808.cn/config/cache.php ( 0.78 KB )
  31. /yingpanguazai/ssd/ssd1/www/no.67808.cn/config/console.php ( 0.23 KB )
  32. /yingpanguazai/ssd/ssd1/www/no.67808.cn/config/cookie.php ( 0.56 KB )
  33. /yingpanguazai/ssd/ssd1/www/no.67808.cn/config/database.php ( 2.48 KB )
  34. /yingpanguazai/ssd/ssd1/www/no.67808.cn/vendor/topthink/framework/src/think/facade/Env.php ( 1.67 KB )
  35. /yingpanguazai/ssd/ssd1/www/no.67808.cn/config/filesystem.php ( 0.61 KB )
  36. /yingpanguazai/ssd/ssd1/www/no.67808.cn/config/lang.php ( 0.91 KB )
  37. /yingpanguazai/ssd/ssd1/www/no.67808.cn/config/log.php ( 1.35 KB )
  38. /yingpanguazai/ssd/ssd1/www/no.67808.cn/config/middleware.php ( 0.19 KB )
  39. /yingpanguazai/ssd/ssd1/www/no.67808.cn/config/route.php ( 1.89 KB )
  40. /yingpanguazai/ssd/ssd1/www/no.67808.cn/config/session.php ( 0.57 KB )
  41. /yingpanguazai/ssd/ssd1/www/no.67808.cn/config/trace.php ( 0.34 KB )
  42. /yingpanguazai/ssd/ssd1/www/no.67808.cn/config/view.php ( 0.82 KB )
  43. /yingpanguazai/ssd/ssd1/www/no.67808.cn/app/event.php ( 0.25 KB )
  44. /yingpanguazai/ssd/ssd1/www/no.67808.cn/vendor/topthink/framework/src/think/Event.php ( 7.67 KB )
  45. /yingpanguazai/ssd/ssd1/www/no.67808.cn/app/service.php ( 0.13 KB )
  46. /yingpanguazai/ssd/ssd1/www/no.67808.cn/app/AppService.php ( 0.26 KB )
  47. /yingpanguazai/ssd/ssd1/www/no.67808.cn/vendor/topthink/framework/src/think/Service.php ( 1.64 KB )
  48. /yingpanguazai/ssd/ssd1/www/no.67808.cn/vendor/topthink/framework/src/think/Lang.php ( 7.35 KB )
  49. /yingpanguazai/ssd/ssd1/www/no.67808.cn/vendor/topthink/framework/src/lang/zh-cn.php ( 13.70 KB )
  50. /yingpanguazai/ssd/ssd1/www/no.67808.cn/vendor/topthink/framework/src/think/initializer/Error.php ( 3.31 KB )
  51. /yingpanguazai/ssd/ssd1/www/no.67808.cn/vendor/topthink/framework/src/think/initializer/RegisterService.php ( 1.33 KB )
  52. /yingpanguazai/ssd/ssd1/www/no.67808.cn/vendor/services.php ( 0.14 KB )
  53. /yingpanguazai/ssd/ssd1/www/no.67808.cn/vendor/topthink/framework/src/think/service/PaginatorService.php ( 1.52 KB )
  54. /yingpanguazai/ssd/ssd1/www/no.67808.cn/vendor/topthink/framework/src/think/service/ValidateService.php ( 0.99 KB )
  55. /yingpanguazai/ssd/ssd1/www/no.67808.cn/vendor/topthink/framework/src/think/service/ModelService.php ( 2.04 KB )
  56. /yingpanguazai/ssd/ssd1/www/no.67808.cn/vendor/topthink/think-trace/src/Service.php ( 0.77 KB )
  57. /yingpanguazai/ssd/ssd1/www/no.67808.cn/vendor/topthink/framework/src/think/Middleware.php ( 6.72 KB )
  58. /yingpanguazai/ssd/ssd1/www/no.67808.cn/vendor/topthink/framework/src/think/initializer/BootService.php ( 0.77 KB )
  59. /yingpanguazai/ssd/ssd1/www/no.67808.cn/vendor/topthink/think-orm/src/Paginator.php ( 11.86 KB )
  60. /yingpanguazai/ssd/ssd1/www/no.67808.cn/vendor/topthink/think-validate/src/Validate.php ( 63.20 KB )
  61. /yingpanguazai/ssd/ssd1/www/no.67808.cn/vendor/topthink/think-orm/src/Model.php ( 23.55 KB )
  62. /yingpanguazai/ssd/ssd1/www/no.67808.cn/vendor/topthink/think-orm/src/model/concern/Attribute.php ( 21.05 KB )
  63. /yingpanguazai/ssd/ssd1/www/no.67808.cn/vendor/topthink/think-orm/src/model/concern/AutoWriteData.php ( 4.21 KB )
  64. /yingpanguazai/ssd/ssd1/www/no.67808.cn/vendor/topthink/think-orm/src/model/concern/Conversion.php ( 6.44 KB )
  65. /yingpanguazai/ssd/ssd1/www/no.67808.cn/vendor/topthink/think-orm/src/model/concern/DbConnect.php ( 5.16 KB )
  66. /yingpanguazai/ssd/ssd1/www/no.67808.cn/vendor/topthink/think-orm/src/model/concern/ModelEvent.php ( 2.33 KB )
  67. /yingpanguazai/ssd/ssd1/www/no.67808.cn/vendor/topthink/think-orm/src/model/concern/RelationShip.php ( 28.29 KB )
  68. /yingpanguazai/ssd/ssd1/www/no.67808.cn/vendor/topthink/think-helper/src/contract/Arrayable.php ( 0.09 KB )
  69. /yingpanguazai/ssd/ssd1/www/no.67808.cn/vendor/topthink/think-helper/src/contract/Jsonable.php ( 0.13 KB )
  70. /yingpanguazai/ssd/ssd1/www/no.67808.cn/vendor/topthink/think-orm/src/model/contract/Modelable.php ( 0.09 KB )
  71. /yingpanguazai/ssd/ssd1/www/no.67808.cn/vendor/topthink/framework/src/think/Db.php ( 2.88 KB )
  72. /yingpanguazai/ssd/ssd1/www/no.67808.cn/vendor/topthink/think-orm/src/DbManager.php ( 8.52 KB )
  73. /yingpanguazai/ssd/ssd1/www/no.67808.cn/vendor/topthink/framework/src/think/Log.php ( 6.28 KB )
  74. /yingpanguazai/ssd/ssd1/www/no.67808.cn/vendor/topthink/framework/src/think/Manager.php ( 3.92 KB )
  75. /yingpanguazai/ssd/ssd1/www/no.67808.cn/vendor/psr/log/src/LoggerTrait.php ( 2.69 KB )
  76. /yingpanguazai/ssd/ssd1/www/no.67808.cn/vendor/psr/log/src/LoggerInterface.php ( 2.71 KB )
  77. /yingpanguazai/ssd/ssd1/www/no.67808.cn/vendor/topthink/framework/src/think/Cache.php ( 4.92 KB )
  78. /yingpanguazai/ssd/ssd1/www/no.67808.cn/vendor/psr/simple-cache/src/CacheInterface.php ( 4.71 KB )
  79. /yingpanguazai/ssd/ssd1/www/no.67808.cn/vendor/topthink/think-helper/src/helper/Arr.php ( 16.63 KB )
  80. /yingpanguazai/ssd/ssd1/www/no.67808.cn/vendor/topthink/framework/src/think/cache/driver/File.php ( 7.84 KB )
  81. /yingpanguazai/ssd/ssd1/www/no.67808.cn/vendor/topthink/framework/src/think/cache/Driver.php ( 9.03 KB )
  82. /yingpanguazai/ssd/ssd1/www/no.67808.cn/vendor/topthink/framework/src/think/contract/CacheHandlerInterface.php ( 1.99 KB )
  83. /yingpanguazai/ssd/ssd1/www/no.67808.cn/app/Request.php ( 0.09 KB )
  84. /yingpanguazai/ssd/ssd1/www/no.67808.cn/vendor/topthink/framework/src/think/Request.php ( 55.78 KB )
  85. /yingpanguazai/ssd/ssd1/www/no.67808.cn/app/middleware.php ( 0.25 KB )
  86. /yingpanguazai/ssd/ssd1/www/no.67808.cn/vendor/topthink/framework/src/think/Pipeline.php ( 2.61 KB )
  87. /yingpanguazai/ssd/ssd1/www/no.67808.cn/vendor/topthink/think-trace/src/TraceDebug.php ( 3.40 KB )
  88. /yingpanguazai/ssd/ssd1/www/no.67808.cn/vendor/topthink/framework/src/think/middleware/SessionInit.php ( 1.94 KB )
  89. /yingpanguazai/ssd/ssd1/www/no.67808.cn/vendor/topthink/framework/src/think/Session.php ( 1.80 KB )
  90. /yingpanguazai/ssd/ssd1/www/no.67808.cn/vendor/topthink/framework/src/think/session/driver/File.php ( 6.27 KB )
  91. /yingpanguazai/ssd/ssd1/www/no.67808.cn/vendor/topthink/framework/src/think/contract/SessionHandlerInterface.php ( 0.87 KB )
  92. /yingpanguazai/ssd/ssd1/www/no.67808.cn/vendor/topthink/framework/src/think/session/Store.php ( 7.12 KB )
  93. /yingpanguazai/ssd/ssd1/www/no.67808.cn/vendor/topthink/framework/src/think/Route.php ( 23.73 KB )
  94. /yingpanguazai/ssd/ssd1/www/no.67808.cn/vendor/topthink/framework/src/think/route/RuleName.php ( 5.75 KB )
  95. /yingpanguazai/ssd/ssd1/www/no.67808.cn/vendor/topthink/framework/src/think/route/Domain.php ( 2.53 KB )
  96. /yingpanguazai/ssd/ssd1/www/no.67808.cn/vendor/topthink/framework/src/think/route/RuleGroup.php ( 22.43 KB )
  97. /yingpanguazai/ssd/ssd1/www/no.67808.cn/vendor/topthink/framework/src/think/route/Rule.php ( 26.95 KB )
  98. /yingpanguazai/ssd/ssd1/www/no.67808.cn/vendor/topthink/framework/src/think/route/RuleItem.php ( 9.78 KB )
  99. /yingpanguazai/ssd/ssd1/www/no.67808.cn/route/app.php ( 1.72 KB )
  100. /yingpanguazai/ssd/ssd1/www/no.67808.cn/vendor/topthink/framework/src/think/facade/Route.php ( 4.70 KB )
  101. /yingpanguazai/ssd/ssd1/www/no.67808.cn/vendor/topthink/framework/src/think/route/dispatch/Controller.php ( 4.74 KB )
  102. /yingpanguazai/ssd/ssd1/www/no.67808.cn/vendor/topthink/framework/src/think/route/Dispatch.php ( 10.44 KB )
  103. /yingpanguazai/ssd/ssd1/www/no.67808.cn/app/controller/Index.php ( 4.81 KB )
  104. /yingpanguazai/ssd/ssd1/www/no.67808.cn/app/BaseController.php ( 2.05 KB )
  105. /yingpanguazai/ssd/ssd1/www/no.67808.cn/vendor/topthink/think-orm/src/facade/Db.php ( 0.93 KB )
  106. /yingpanguazai/ssd/ssd1/www/no.67808.cn/vendor/topthink/think-orm/src/db/connector/Mysql.php ( 5.44 KB )
  107. /yingpanguazai/ssd/ssd1/www/no.67808.cn/vendor/topthink/think-orm/src/db/PDOConnection.php ( 52.47 KB )
  108. /yingpanguazai/ssd/ssd1/www/no.67808.cn/vendor/topthink/think-orm/src/db/Connection.php ( 8.39 KB )
  109. /yingpanguazai/ssd/ssd1/www/no.67808.cn/vendor/topthink/think-orm/src/db/ConnectionInterface.php ( 4.57 KB )
  110. /yingpanguazai/ssd/ssd1/www/no.67808.cn/vendor/topthink/think-orm/src/db/builder/Mysql.php ( 16.58 KB )
  111. /yingpanguazai/ssd/ssd1/www/no.67808.cn/vendor/topthink/think-orm/src/db/Builder.php ( 24.06 KB )
  112. /yingpanguazai/ssd/ssd1/www/no.67808.cn/vendor/topthink/think-orm/src/db/BaseBuilder.php ( 27.50 KB )
  113. /yingpanguazai/ssd/ssd1/www/no.67808.cn/vendor/topthink/think-orm/src/db/Query.php ( 15.71 KB )
  114. /yingpanguazai/ssd/ssd1/www/no.67808.cn/vendor/topthink/think-orm/src/db/BaseQuery.php ( 45.13 KB )
  115. /yingpanguazai/ssd/ssd1/www/no.67808.cn/vendor/topthink/think-orm/src/db/concern/TimeFieldQuery.php ( 7.43 KB )
  116. /yingpanguazai/ssd/ssd1/www/no.67808.cn/vendor/topthink/think-orm/src/db/concern/AggregateQuery.php ( 3.26 KB )
  117. /yingpanguazai/ssd/ssd1/www/no.67808.cn/vendor/topthink/think-orm/src/db/concern/ModelRelationQuery.php ( 20.07 KB )
  118. /yingpanguazai/ssd/ssd1/www/no.67808.cn/vendor/topthink/think-orm/src/db/concern/ParamsBind.php ( 3.66 KB )
  119. /yingpanguazai/ssd/ssd1/www/no.67808.cn/vendor/topthink/think-orm/src/db/concern/ResultOperation.php ( 7.01 KB )
  120. /yingpanguazai/ssd/ssd1/www/no.67808.cn/vendor/topthink/think-orm/src/db/concern/WhereQuery.php ( 19.37 KB )
  121. /yingpanguazai/ssd/ssd1/www/no.67808.cn/vendor/topthink/think-orm/src/db/concern/JoinAndViewQuery.php ( 7.11 KB )
  122. /yingpanguazai/ssd/ssd1/www/no.67808.cn/vendor/topthink/think-orm/src/db/concern/TableFieldInfo.php ( 2.63 KB )
  123. /yingpanguazai/ssd/ssd1/www/no.67808.cn/vendor/topthink/think-orm/src/db/concern/Transaction.php ( 2.77 KB )
  124. /yingpanguazai/ssd/ssd1/www/no.67808.cn/vendor/topthink/framework/src/think/log/driver/File.php ( 5.96 KB )
  125. /yingpanguazai/ssd/ssd1/www/no.67808.cn/vendor/topthink/framework/src/think/contract/LogHandlerInterface.php ( 0.86 KB )
  126. /yingpanguazai/ssd/ssd1/www/no.67808.cn/vendor/topthink/framework/src/think/log/Channel.php ( 3.89 KB )
  127. /yingpanguazai/ssd/ssd1/www/no.67808.cn/vendor/topthink/framework/src/think/event/LogRecord.php ( 1.02 KB )
  128. /yingpanguazai/ssd/ssd1/www/no.67808.cn/vendor/topthink/think-helper/src/Collection.php ( 16.47 KB )
  129. /yingpanguazai/ssd/ssd1/www/no.67808.cn/vendor/topthink/framework/src/think/facade/View.php ( 1.70 KB )
  130. /yingpanguazai/ssd/ssd1/www/no.67808.cn/vendor/topthink/framework/src/think/View.php ( 4.39 KB )
  131. /yingpanguazai/ssd/ssd1/www/no.67808.cn/vendor/topthink/framework/src/think/Response.php ( 8.81 KB )
  132. /yingpanguazai/ssd/ssd1/www/no.67808.cn/vendor/topthink/framework/src/think/response/View.php ( 3.29 KB )
  133. /yingpanguazai/ssd/ssd1/www/no.67808.cn/vendor/topthink/framework/src/think/Cookie.php ( 6.06 KB )
  134. /yingpanguazai/ssd/ssd1/www/no.67808.cn/vendor/topthink/think-view/src/Think.php ( 8.38 KB )
  135. /yingpanguazai/ssd/ssd1/www/no.67808.cn/vendor/topthink/framework/src/think/contract/TemplateHandlerInterface.php ( 1.60 KB )
  136. /yingpanguazai/ssd/ssd1/www/no.67808.cn/vendor/topthink/think-template/src/Template.php ( 46.61 KB )
  137. /yingpanguazai/ssd/ssd1/www/no.67808.cn/vendor/topthink/think-template/src/template/driver/File.php ( 2.41 KB )
  138. /yingpanguazai/ssd/ssd1/www/no.67808.cn/vendor/topthink/think-template/src/template/contract/DriverInterface.php ( 0.86 KB )
  139. /yingpanguazai/ssd/ssd1/www/no.67808.cn/runtime/temp/6df755f970a38e704c5414acbc6e8bcd.php ( 12.06 KB )
  140. /yingpanguazai/ssd/ssd1/www/no.67808.cn/vendor/topthink/think-trace/src/Html.php ( 4.42 KB )
  1. CONNECT:[ UseTime:0.000571s ] mysql:host=127.0.0.1;port=3306;dbname=no_67808;charset=utf8mb4
  2. SHOW FULL COLUMNS FROM `fenlei` [ RunTime:0.000656s ]
  3. SELECT * FROM `fenlei` WHERE `fid` = 0 [ RunTime:0.000274s ]
  4. SELECT * FROM `fenlei` WHERE `fid` = 63 [ RunTime:0.000278s ]
  5. SHOW FULL COLUMNS FROM `set` [ RunTime:0.000592s ]
  6. SELECT * FROM `set` [ RunTime:0.000233s ]
  7. SHOW FULL COLUMNS FROM `article` [ RunTime:0.000528s ]
  8. SELECT * FROM `article` WHERE `id` = 469725 LIMIT 1 [ RunTime:0.000749s ]
  9. UPDATE `article` SET `lasttime` = 1776480083 WHERE `id` = 469725 [ RunTime:0.007611s ]
  10. SELECT * FROM `fenlei` WHERE `id` = 65 LIMIT 1 [ RunTime:0.000406s ]
  11. SELECT * FROM `article` WHERE `id` < 469725 ORDER BY `id` DESC LIMIT 1 [ RunTime:0.000443s ]
  12. SELECT * FROM `article` WHERE `id` > 469725 ORDER BY `id` ASC LIMIT 1 [ RunTime:0.000390s ]
  13. SELECT * FROM `article` WHERE `id` < 469725 ORDER BY `id` DESC LIMIT 10 [ RunTime:0.000623s ]
  14. SELECT * FROM `article` WHERE `id` < 469725 ORDER BY `id` DESC LIMIT 10,10 [ RunTime:0.001170s ]
  15. SELECT * FROM `article` WHERE `id` < 469725 ORDER BY `id` DESC LIMIT 20,10 [ RunTime:0.002017s ]
0.087956s