最近重温温病,涉及到舌诊的学习,先学习《殷氏现代舌诊原理与图谱》,以下内容均为此书原文,感兴趣的可以直接阅读原书。是根据临床症状反验证舌象的,具有一定的临床参考价值,但仍需保持四诊合参,不能单依赖于某一诊,这样分析病情才能全面客观。舌中线原本是一个解剖学名词,沿着舌的中间纵向从舌尖向后画一条线直达舌后根,这条线称为舌中线。正常的舌中线应在左右两半舌的中间,且是笔直无侧弯,无偏凸,无上下弯曲的。
而在舌诊中,则是以患者的左为左,患者的右为右
1.中线右偏即中线向舌右侧平移,舌左大右小,左实右虚,即肝实肺虚,呈现的是肝木侮肺金的象,同时木旺伐土而现脾土虚馁。
1.1舌中线右偏,形成左大右小的舌象,若没有出现左边舌尖高于右边,只能判断为肝气郁滞。
1.2 若出现左边舌尖高于右边,可以断为肝郁太过化火上冲,此时柴胡慎用。天麻钩藤饮及镇肝熄风汤不用柴胡,就是因为柴胡有升提肝气的作用,故而左舌尖高于右舌尖的病患慎用柴胡。慎用并不是要禁用,在适当配伍时可以使用。
2.中线左偏即中线向舌左侧平移,舌左小右大,左虚右实,即肝虚肺实,金乘木的格局,为肺气失宣,肺与大肠之气均郁滞。
舌中线左偏,主要提示肺与大肠气机郁滞,右降失职(胆、胃、膀胱等都可相关,综合判断),可以预测有大便问题及肺的症状。
2.1舌根部的苔腻可与肠中积存的大便相关
图为大便秘结为主诉就诊的舌象:舌中线左偏 苔厚腻
2.2阳明燥结伤阴,舌中线两侧出现红而少津及裂纹,舌两边肝胆区未必一定有伤阴象,糖尿病患者常见此象
2.3右侧舌尖高凸,是明显肺气失于宣降的表现,但是临床中单知肺失宣降是不够的,我们还要查知肺失宣降的原因。
3.舌中线的某一段侧弯,常见于脊柱错位、脊柱侧弯及局部肌肉筋膜挛缩影响脊柱平衡,也可见于内脏器官肿大偏离原有位置,而造成中线侧弯
4.舌中线凸起或者点状凸起,见于局部气机被阻,如肿瘤、局部脏器的气机郁滞等
5.舌中线凹陷,见于局部气血亏虚,如中气下陷。另外,手术瘢痕、脏器切除也可以出现局部舌中线凹陷
6.舌中线向一侧偏斜,特别是舌尖或舌体歪向一侧,考虑中风已发或者将发
7.中线歪斜,非平移,舌体不歪斜,要区分中线上下两端的情况而简单分为两种:一是中线呈上(舌尖)右下(舌根)左斜,病机为肺虚大肠实伴肝虚胆实。二是上(舌尖)左下(舌根)右斜,病机与前述情形正相反,为肺实(郁)大肠虚伴肝实(郁)胆虚
二、舌中线与任脉督脉的关系
1.督脉
在出现舌中线裂纹时,一般要考虑脊柱的问题,即督脉问题。
据裂纹出现的位置不同,自舌尖至舌根依次为颈椎、胸椎、腰椎及骶尾椎病变。
在局部中线出现弯曲时,也要考虑相应脊椎节段的侧弯或者错位。
如果裂纹只是局限在舌中胸段,可能也与胃有关,有些胆汁反流的患者也可以见到舌中及舌上段的裂纹。
若是整条舌中线出现裂纹,一般考虑督脉为病。
2.任脉
一般来讲,整条舌中线凹陷而没有裂纹要考虑任脉,如果加上舌根部的突起,那么就可以判断成任脉为病了。
单有舌后根的隆起也可考虑任脉为病。
典型的任脉病
三、舌象与四季阳气升降变化
春则肝旺,少阳升发之力盛,可见左舌略厚,但不至于使中线明显右偏;平素肝旺的患者此时因天时而发病,克伐脾土,耗伤肾水而生诸症,诸如情志不畅、易怒、腹胀、腹泻、腰痛、咳嗽等。
夏则火为主气,少阴君火偏旺升至顶点,舌尖或略大易见红象,或者尖凸,舌根略凹。平素心火偏旺之人,此时因天时可见火升太过,出现心火亢盛之象,克金侮水,可见心烦口臭、口舌生疮、头痛面赤、咳悸等症。
秋则燥金主气,阳气处于敛降之势,肺借天时,敛降上浮之阳,由升转降,右舌或见略厚,但中线不至于左偏,若平素肺失宣降之体,此时借天时之力,易于治疗。但若天阳气太过,失于敛降,右舌见到中线左偏,则见侮火伐木,咳喘而悸、胁肋不舒等。
冬则寒水主气,封藏之季,阳气沉下潜藏,舌或见淡红,根部饱满,但不至于凸起,舌中线中上焦段或见略凹,下焦段饱满。平素肾亏之体,宜虚静涵养,保养肾精与阳气。过用则精耗阳亏,来春则木失气根,虚阳上越。
四、气机升降图
心肾升降即水升火降的关系,正常情况下水升火降,水火既济,身体无病。但异常时出现水火失济、水火分离、上热下寒的病理现象,可见舌上焦区红而中下焦区白。
舌上焦偏大则气郁于上而不降,肾亏于下。
中焦区偏凸则见于中焦郁滞。
下焦区偏大见于下焦郁滞、实邪固结等
五、辨阴阳
知常达变
常
《临症验舌法》阴虚阳盛者,其舌必干;阳虚阴盛者,其舌必滑;阴虚阳盛而火旺者,其舌必干而燥;阳虚阴盛而火衰者,其舌必滑而湿。
变
1.见到舌体胖大,而又见舌红无苔,这就是一个阳虚为本、阴虚为标的舌象。
2.舌体瘦小舌质较红,但舌苔淡白边有齿痕,这就是阴虚为本、阳虚为标的舌象。
淡白胖大齿痕舌或伴舌中下焦凹陷,为脾肾阳虚,宜健脾温肾;
暗红如猪腰子色,为肾阳虚衰,心阳将绝,宜大补元阳,附子桂枝及四逆汤常被选用。
从舌的润燥辨阴阳
《辨舌指南》中指出:“滋润者其常,燥舌者其变”。
常
阳虚寒证往往是舌润,阴亏热证就会导致舌燥或舌体瘦小。
变
津液的输布是依赖阳气运行的,是由阳气来布化津液的,如果阳不足了,就不能布化阴津,舌苔同样也可以出现不润而干燥。所以见到干燥舌苔,不可一概论为阴虚,也有可能是阳虚失于蒸化。
需四诊合参
1.热证阴亏,舌干少津,舌红苔白而干,或黄干,或者黑苔,喜冷饮而好动
2.阳虚失于蒸化之少津,则见舌淡,舌面少津,患者或见形寒、喜静、喜热饮及其他阳虚见症
3.若是虚阳上越,舌可见红而少津,但舌体一般会胖大。
六、辨表里
表证在舌上的表现就是以薄白苔为主。太阳主一身之表,寒邪郁于肌表,表现在舌上就是薄白苔,据患者体质及禀赋不同,舌质可有较大的差异。当然,配合问诊,了解是否有恶寒,会更准确。
薄白带腻,是已经有风寒湿,生姜一定要用;
白厚腻苔,是太阴湿浊不化,病可兼见表里,宜干姜温化;
若苔如积粉,常见邪伏膜原,则宜选用草果除之;
如是白而黏腻,甚至拉丝,则宜藿香芳化祛湿解表,常用藿香、佩兰等。
白燥苔,常见燥邪为患
七、辨虚实
《临症验舌法》云:“凡病属实者,其舌必坚敛而兼苍老;病属虚者,其舌必浮胖而兼娇嫩。”
凡见苔厚、黄燥、黑干、质坚敛苍老,均为实证、热证;
若是胖大齿痕、苔薄白,属虚证、寒证;
若全舌无苔,舌绛者为邪入营阴或阴虚内热。
舌瘦小而舌淡者为气血两虚;舌胖大而淡胖者为阳虚。
舌黑而湿润,为肾阳虚而内寒;舌黑而干燥,为水亏火旺,或者是里热已极
八、辨寒热
从舌形、舌苔、舌质三个方面来看寒热。
凡是舌苔薄白而润或苔白腻润、苔黑润或者灰而湿润、舌体胖大而淡、舌质青紫灰暗,均为寒象。
而热证则显示为舌苔干,或黄或白或黑;舌质红,或深红或紫绛;舌形或胖大或瘦小。
舌尖部的学习
一、眼睛
在舌尖部近中央处出现的锯齿状的变化,一般要考虑眼睛的病变。
急性期发病的,呈现小片红色区域,慢性虚性的,呈现较淡的舌色。
视网膜色素病变的患者舌象。这种舌象患者治疗时要考虑养血补精,佐以活血。同时因舌质较淡,患者主要表现为乏力畏寒,要注意扶助阳气。
眼底静脉阻塞。该患主诉为眼底静脉阻塞,注意其舌象肝胆区的内凹(绿圈所示)为肝血不足的象。肝开窍于目,治疗时要注意养肝血。
糖尿病眼底静脉栓塞及视网膜病变。该舌象眼区平坦无神(红圈所示)。该舌裂纹是典型的糖尿病舌象,舌红苔或干或湿,舌上裂纹呈放射状排列,如同干裂的土地。
??平坦无神是怎么看出无神的??
原书中有一列脑积水引起失明的案例,全程都有舌象记录,非常生动,感兴趣的可查看原书
二、耳朵
耳朵在舌象上的对应区位于眼睛稍外方。由于舌尖部太小,而五官反射区全都聚在这一块,分辨起来不易
是一个中耳炎患者的舌象,发病在右边,右耳疼痛且有少量分泌物。可以在舌象上明显地看到舌尖右侧颜色发红,这个舌象显示上焦及左右两侧隆起,显示左升右降均有郁阻,在轻清上热的同时不要忘记疏通左右气机。这是马蹄形舌象
三、鼻咽
鼻和咽相连,很难完全区分,所以放在一节介绍。鼻和咽位于舌尖的中央,发炎时会出现该区域颜色变红,如果炎症日久,则会在该区域产生小的黑点,或者小的刺样隆起。鼻炎、鼻咽炎、花粉症等患者都会产生同样的象。
该图是一例常见鼻咽炎的患者舌象,
1.舌尖中央区的红点明显,常考虑鼻咽部的炎症
2.有部分患者也会是精神高度紧张,抑郁焦虑,只是精神疾患的红色区域会较大一些,一般不会只是局限在一个极小的区域
3.像这种上焦区的红点、舌质红或起刺、舌面干或少津,是为银翘散的舌象,即前人所谓“银翘散主上焦疴”。根据红色区域的大小来决定是否用银翘散全方。当红色或红点局限在上焦区的上1/3内,可以用薄荷、莲子心,如果红点区域变大,延及上焦区2/3,连翘、金银花也应一起用,如果红点区域继续扩大,占满全上焦区,就用银翘散全方;如是红色、红点扩至中焦区,可以再加清阳明热的药物
4.见于头面部的皮肤疾患(如头部的湿疹、银屑病、脱发)及风热外感
5.舌尖部及部分上焦区与舌根部及部分下焦区同属六经中的太阳与少阴,外感类疾病常见舌尖部的红象,还要注意清热时顾护阳气,太阳底下是少阴,少阴中的阳气尽量不要去伤害,清热太过伤的就是少阴的阳气
6.上焦区的红点如果不是鲜红,而是暗淡,需要用赤芍、丹参。如果是鲜红色的红点,而中下焦区并非淡白的舌质,且伴有白黄湿腻苔,配方中要加上猪苓,使湿热浊邪从尿中排除
下图是一位16岁女患者的舌象,患鼻炎近10年,左侧鼻孔长期阻塞,致使舌左侧肺尖部对应区呈现缺失象。在用药时,要考虑升提左侧气机及补益左侧上焦之气,用药主要考虑桂枝。这个患者下焦白腻苔明显,也可见下焦炎症
治疗一周后
下图是慢性鼻炎的舌象,这个舌象主要是为了提示见到舌尖中央的红点时,要思考局部的五官问题。
四、口腔
与鼻咽部属于同一区域,口腔的疾患也可以在这个区域显形,只是这些器官太小并且高度重合,详细位置不易辨认,还要配合问诊加以区分
1.右下牙根炎,箭头所示的位置,该舌舌中线出现较大的裂纹,舌尖呈现箭头形的尖平舌,其病机为脾虚伴胃中湿热,上焦郁热,肺气失降。左右舌苔色差明显,即为少阳为病之象
2.患者患右下颌关节炎2年,整个右侧面部不适伴有疼痛。
查舌见右侧舌尖部出现大量黑色瘀点,考虑为炎症日久,形成瘀血,其在舌象上的反映即为暗淡的瘀点。
其病机为上焦浮热伴局部血瘀,中焦升降斡旋失职,下焦寒湿瘀滞。
3.夜间磨牙。
患者女,6岁,主诉夜间磨牙,偶有胃肠不适,口气较重,大便不畅。
舌象可见舌质红,舌上红点散在分布,少许黄腻苔,舌中凹陷。
病机为脾虚胃强,湿浊郁而化热。
五、耳后乳突
是一例左耳后乳突炎的舌象。
患者因左耳后乳突部疼痛1周就诊,西医给予抗生素治疗1周,疼痛仍在,且出现左耳后乳突部位的肿胀。
查舌见舌尖红舌根白,舌中隆起伴胃区小裂纹,苔薄白腻,舌边齿痕,舌上红圈所示即为病患反应区。证属于上热下寒,脾虚胃强,治宜清上温下,补脾泻胃。
耳后乳突乃手少阳三焦经所过,三焦经虚寒,致使虚阳上浮产生乳突部位的疼痛肿胀。具体舌象的表现为舌的边缘呈现锯齿样变化,即传统舌诊所讲的齿痕舌。三焦经即在舌的两侧边缘。
六、头痛
在舌象的反应主要出现在舌尖部,一般以舌尖部较尖或呈现箭头形或伴有色红或红点,也有部分患者舌尖是平的,所有这些象要考虑头痛的问题。
1.该图中呈现出一个箭头形的舌尖,舌尖部尤其尖,犹如一股气在往上冲击,这是一个肝胆郁热的象,郁热上冲头目,伴有下焦湿热郁阻,当然也有心火。
2.上图为治疗后,下图为治疗前
患者女,35岁,2017年2月17日头痛腰痛来诊。查体见下腰部弥漫性疼痛,无明确压痛点。
治疗前:舌尖较钝,但整体舌尖部呈现箭头形的表现,是一个尖平舌。这种舌象不仅有头痛,也可以有睡眠的问题,或者头晕,只是该患的主诉是头痛,查其舌根部有凹陷,确证有腰痛的症状。舌苔薄黄,根部湿腻,上焦区内收不展,两侧肝胆区郁滞饱满。据舌断病机为肝郁气滞,脾肾阳虚。
治疗后:上焦区变舒展,肝胆区的郁滞饱满明显变小,舌尖较红,腻苔消失。
3.患者女,9岁,2018年3月21日初诊,患偏头痛6个月,舌尖红点密布,下焦白腻苔。病机属上焦郁热,肝郁脾虚,下焦寒湿。
七、失眠与舌尖
据舌质形态,失眠常分为虚、实及虚实兼见等证型。
1.舌的尖部完全消失,呈现大面积的平坦状,一般考虑因虚而致失眠;
2.舌尖部呈现箭头形,尖部稍钝,即尖平舌,考虑为虚实兼见性失眠;
3.纯实证,舌呈箭头形
《景岳全书》曰:“不寐证虽病有不一,然唯知邪正二字则尽之矣。盖寐本乎阴,神其主也,神安则寐,神不安则不寐。其所以不安者,一由邪气之扰,一由营气不足耳”。当然,还要根据舌尖的颜色、舌苔的有无及颜色,来确定具体的病因,如舌尖呈箭头形,舌质红,苔薄黄,考虑肝郁化火及心火上炎;同样的舌形,无苔或少苔,考虑阴虚火旺;如是黄腻苔,需考虑痰热内扰;舌质较淡,舌尖大面积平坦,要考虑心脾两虚及肝血不足;若舌体胖大而舌尖较平,要考虑心肾阳虚所致之失眠。
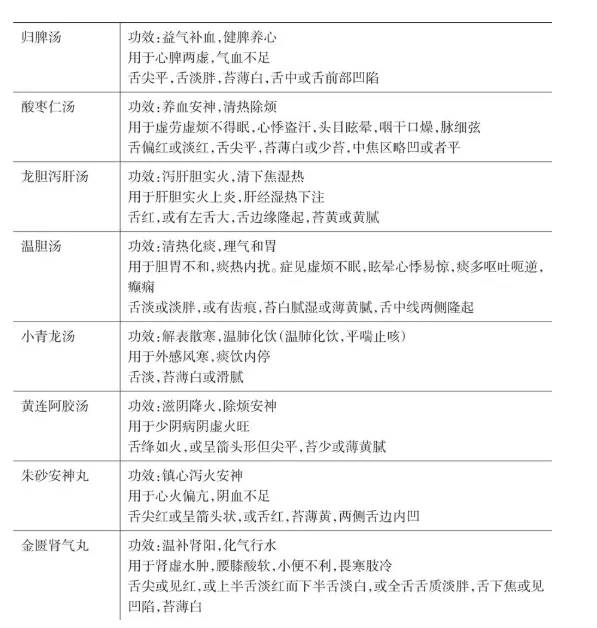
常用方剂舌象总结

八、特殊舌象
半夏线
关于半夏线,其病理机制是肝郁气滞,脾虚湿浊不化。
来历:
1.傅松元1874年于《舌胎统志》中写道:“淡红舌两边白沫白涎,为相火之动,寒为在经之邪,温热为初犯膜原,咽干者劳心恚怒,面赤者感冒风温”。
2.曹炳章于1920年出《辨舌指南》最早明确地描述了半夏线的形态及机理:“故气郁之证,苔边整齐如石阶之起边线,线内有苔,线外无苔,但红边而已,若气化则布散,由密而疏散,则不似斩然齐一边矣。故苔有边齐如斩者,皆气聚也,有积滞抑郁者也”。
3.国医大师朱良春先生对此也进行了描述:舌边白涎是在舌的两侧边缘约5mm处,各有一条白涎凝聚而成的线索状泡沫带,由舌尖的两侧向内延伸可达寸许,清晰可见,不难辨认。有因患者言语、饮食顿可消失者,但静候片刻即可复出。朱良春老师指出:“舌边白涎乃痰湿凝阻,气机郁结之征也,虽见之于舌,若审其内,证自可见”。
九、甲状腺
甲状腺舌象对应区位于舌上焦区的两侧边缘,近上中焦分界处,左右各一,与上肢的分布区重合。一般来说,该区域出现隆起、凹陷、颜色改变,均要考虑甲状腺的病变。
若舌质较淡或淡暗有瘀点,可考虑甲状腺功能减退,若舌质较红或者出现箭头形,要考虑甲状腺功能亢进,若是该区域见红点或红片,要考虑急性甲状腺功能亢进或急性甲状腺炎。
甲状腺功能减退时,在舌甲状腺对应区域出现异常的隆起或者凹陷,有些患者的甲状腺区域可出现齿痕状变化。图舌象患者于2017年5月4日初诊,患者主诉乏力,难以坚持正常工作。有甲状腺功能减退病史较长时间,服用甲状腺素。睡眠质量较差,易醒,情绪不稳,偶有腹胀,大便不干但不畅。证属肝郁脾虚湿滞。
甲状腺结节象(局部凸起 红)。图舌象患者主诉偏头痛,见其舌甲状腺区域有结节象,遂问是否有甲状腺的病变,患者出示其检测报告,报告提示两侧甲状腺共有8个结节,同时伴有便秘。该患病机为肝郁脾虚,上热下寒,伴下焦瘀滞。
甲状腺癌全切。患者女,69岁,既往有双侧甲状腺癌全切除史及右侧腕管综合征手术治疗史。现症见右侧颈肩痛,眠差,有类风湿关节炎,并有糖尿病及右耳失聪。查舌见双侧甲状腺区凹陷(绿圈),舌尖平,舌根凹陷,舌上散在红点,覆盖薄白苔。证属肝郁日久耗气伤血,肾气亏虚,脾失健运,心神失养。