当前位置:首页>学习笔记>【彤哥笔记】增值税法及其实施条例逐条学习笔记(一)

【彤哥笔记】增值税法及其实施条例逐条学习笔记(一)

  • 2026-04-03 09:36:16
【彤哥笔记】增值税法及其实施条例逐条学习笔记(一)

【彤哥笔记】增值税法及其实施条例逐条学习笔记(一)

【彤哥笔记】增值税是我国第一大税种,2024国内税收收入174972亿元,国内增值税收入66672亿元,约占38.1%。增值税作为流转税、价外税,对货物、服务、无形资产、不动产在流转过程中产生的增值额予以征税,采用“上征下抵”的征收机制,在保障税款征收的同时,可有效避免重复征税,具有良好的税收中性特点。

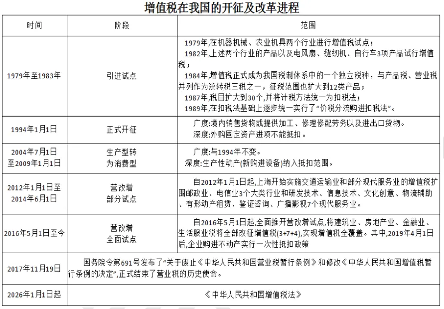
一、我国增值税开征进程

二、立法过程极为严谨且广泛征求民意

1通过查询国家税务总局官网中国人大网,从时间线上看:20191127日,财政部和国家税务总局发布《增值税法(征求意见稿)》。

220205月在调研及听取各方意见的基础上,起草了增值税法(送审稿)。

320221230日﹣2023128日,增值税法(草案)在人大网征求意见,参与人数178人,意见条数430条。

4202391日﹣2023930日,增值税法(草案二次审议稿)在人大网征求意见,参与人数20002人,意见条数24634条。

520241225日,第十四届全国人大常委会第十三次会议表决通过。

620251219日,国务院常务会议审议通过《中华人民共和国增值税法实施条例(草案)》;随后国务院网站于20251230日公布了《中华人民共和国增值税法实施条例》(以下简称“《实施条例》”)全文。该条例是对增值税法相关条款的解释、细化和明确,将与《增值税法》同步施行。

三、为何是全国人大常委会制定而非全国人大制定?

我国现行18个税种中,已有14个税种制定了法律,其中除《企业所得税法》和《个人所得税法》由全国人大制定外,其他税种法律全由全国人大常委会制定。增值税是第一大税种,为何是全国人大常委会制定而非全国人大制定?

1在我国的立法体制中,全国人大及其常委会行使国家立法权。根据《中华人民共和国宪法》和《中华人民共和国立法法》的规定,全国人大制定和修改刑事、民事、国家机构的和其他的基本法律,而全国人大常委会在全国人大闭会期间,可以对全国人大制定的法律进行部分补充和修改,并可以制定和修改除应当由全国人大制定的法律以外的其他法律。因此,不同税种的法律制定主体可能因法律性质、立法程序或实际需求而有所不同。全国人大每年召开一次会议,会期相对较短,主要集中在一些重大法律的制定和修改上,而人大常委会每2个月召开会议,更适合处理专业性立法。

2判断基本法律的核心依据有两点,一实质要件,调整对象涉及公民基本权利与自由(如人身权、财产权、政治权利)。二是制度要件,规范内容构成国家制度的基础性安排。

个人所得税法由全国人大制定的原因,《个人所得税法》直接关系公民财产权直接针对自然人收入征税,涉及公民私有财产的强制性转移,是公民基本财产权利的核心领域具有广泛的社会影响。全国人大作为最高国家权力机关,通过个人所得税法更能体现其对公民基本权利义务的重视和保障。

《企业所得税法》由全国人大制定的原因、特定历史沿革,我国在1991年率先推动外税合并,制定了《中华人民共和国外商投资企业和外国企业所得税法》,采用全国人大立法模式,这是因为需要同步废止原先由全国人大制定的《中外合资经营企业所得税法》和《外国企业所得税法》。2007年制定现行《企业所得税法》时,为了废止上述外商投资企业和外国企业所得税法,也采取了全国人大制定并通过的方式。、重要性:企业所得税法的制定涉及对内外资企业税收政策的统一和调整,对国家财政收入、企业经营环境以及吸引外资等方面都有着重大影响,其重要性较高,因此由全国人大通过更具权威性。

增值税法由全国人大常委会通过的原因⑴、间接税,增值税虽然体量大,但它是间接税和价外税,本质是在商品流转环节征收的税款(税负可转嫁),并不直接针对公民个人收入或财产。⑵、立法效率增值税法的制定是落实税收法定原则的重要举措,其立法过程需要根据实际情况及时调整和完善。全国人大常委会的立法频率相对较高,能够更灵活地对法律草案进行审议和修改,从而提高立法效率,更好地适应经济社会发展的需要。⑶、技术细节增值税的实际征管涉及大量的技术细节,其立法需要在总结实践经验的基础上,对税率、应纳税额、税收优惠等具体问题进行规范。全国人大常委会在审议过程中可以更深入地研究和处理这些技术性问题,确保法律的科学性和可操作性。

第一章 总 则

第一条 为了健全有利于高质量发展的增值税制度,规范增值税的征收和缴纳,保护纳税人的合法权益,制定本法。

【实施条例】

第一条 根据《中华人民共和国增值税法》(以下简称增值税法),制定本条例。

【彤哥笔记】新增立法目的条款。全国人大常委会法制工作委员会《立法技术规范(试行)(一)》规定“法律一般需要明示立法目的”。这是我国目前完成税收立法的税种法中,第四部引入立法目条款的税种(前面三个是《环境保护税法》、《耕地占用税法》和《关税法》),也是本次立法的重大突破。

增值税立法有三个目的。

一、健全有利于高质量发展的增值税制度

本条属于国家发展目标与具体税种法的结合。高质量发展一词最早在党的十九大报告中提出。党的十九大报告中指出:我国经济已由高速增长阶段转向高质量发展阶段,正处在转变发展方式、优化经济结构、转换增长动力的攻关期,建设现代化经济体系是跨越关口的迫切要求和我国发展的战略目标。此后,高质量发展成为我国经济社会发展的核心主题和重要指导思想。党的二十届三中全会《中共中央关于进一步全面深化改革推进中国式现代化的决定》中“健全有利于高质量发展、社会公平、市场统一的税收制度,优化税制结构”的总体要求。从增值税的角度来看,我国增值税制度既要继续维护有效市场与统一市场的建设,也要借助税制工具服务于国家的产业政策。

、规范增值税的征收与缴纳

规范增值税的征收和缴纳有助于保障国家财政收入。增值税作为我国税收体系中的重要税种,征收范围广,涉及社会经济活动的各个领域。通过依法征收增值税,国家可以筹集到必要的财政资金,用于支持国家各项事业的发展和社会公共服务的提供。其次,规范增值税的征收和缴纳有助于维护税收公平和市场秩序。增值税的征收遵循公平税负的原则,对商品和服务的增值部分征税,避免了重复征税的问题,有助于维护税收的公平性。规范增值税的缴纳也有助于规范市场秩序,防止涉税违法行为的发生,维护国家税收利益和社会公平。最后,规范增值税的征收和缴纳有助于优化资源配置和提高经济效率。增值税的征收有助于优化资源配置,提高经济效率,为经济发展提供有力保障。通过规范增值税的缴纳,提高纳税遵从度,提高税收政策的确定性,不断优化税收营商环境。

三、保护纳税人合法权益

这是增值税相关法律法规首次明确保护纳税人的合法权益将保护纳税人权益写入立法目的条款,是我国目前第二部税种实体法将保护纳税人权益写入立法目的的法律(前面只有《关税法》写了),既体现出对纳税人权利保护原则的强调,又指引税务机关在执法过程中更多地从纳税人角度出发。保护纳税人的合法权益至少包括两点含义:⑴、法明确授予纳税人的合法权益不受税务机关随意干预,这是税收法定原则的应有之义;⑵、税务机关干预纳税人的合法权益必须具备充分、合法的理由,且干预手段要符合比例原则的要求。需要注意的是《增值税法》保护的是纳税人的合法权益,而不是纳税人的所有权益。

第二条 增值税税收工作应当贯彻落实党和国家路线方针政策、决策部署,为国民经济和社会发展服务。

【彤哥笔记】本条是新增的宣示性条款,属具体税种法首次规定具体税收工作应贯彻国家战略要求,是增值税税收工作应遵循的基本原则或者指导方针,也是首次将贯彻落实党和国家路线方针政策、决策部署写入正式的税收相关法律之中

增值税是我国的第一大税种,增值税税收工作是税收工作的重中之重,广义的增值税税收工作包括增值税的立法,国务院以及有关部门对《增值税法》的细化与解释,各级税务部门对增值税的征收和管理,增值税纳税人合法权益保护等。贯彻习近平依法治国的法治思想,坚持党对立法工作的领导是我国立法发展的一条根本道路,按照《立法法》第三条规定,立法应当坚持中国共产党的领导,坚持以马克思列宁主义、毛泽东思想、邓小平理论、“三个代表”重要思想、科学发展观、习近平新时代中国特色社会主义思想为指导,推进中国特色社会主义法治体系建设,保障在法治轨道上全面建设社会主义现代化国家。增值税税收工作对实现高质量发展、社会公平、市场统一具有重要意义,必须时刻将党和国家对增值税的路线方针政策和决策部署作为增值税税收工作的最高指导方针。

包括增值税在内的税收政策是促进经济社会发展的重要工具,增值税税收工作应当以为国民经济和社会发展服务为重要指导方针。此条将增值税保留为政策运用的工具提供了依据,并与后面的第25条前后呼应。

第三条 在中华人民共和国境内(以下简称境内)销售货物、服务、无形资产、不动产(以下称应税交易),以及进口货物的单位和个人(包括个体工商户),为增值税的纳税人,应当依照本法规定缴纳增值税。

销售货物、服务、无形资产、不动产,是指有偿转让货物、不动产的所有权有偿提供服务,有偿转让无形资产的所有权或者使用权

【实施条例】

第二条 增值税法第三条所称货物,包括有形动产、电力、热力、气体等。

增值税法第三条所称服务,包括交通运输服务、邮政服务、电信服务、建筑服务、金融服务,以及信息技术服务、文化体育服务、鉴证咨询服务等生产生活服务

增值税法第三条所称无形资产,是指不具实物形态,但能带来经济利益的资产,包括技术、商标、著作权、商誉、自然资源使用权和其他无形资产

增值税法第三条所称不动产,是指不能移动或者移动后会引起性质、形状改变的资产,包括建筑物、构筑物等。

国务院财政、税务主管部门提出货物、服务、无形资产、不动产的具体范围报国务院批准后公布施行

第三条 增值税法第三条所称单位,包括企业、行政机关、事业单位、军事单位、社会组织及其他单位。增值税法第三条所称个人,包括个体工商户自然人

第三十四条单位以承包、承租、挂靠方式经营,承包人、承租人、挂靠人以发包人、出租人、被挂靠人名义对外经营并由发包人、出租人、被挂靠人承担相关法律责任的,发包人、出租人、被挂靠人为纳税人;其他情形下,承包人、承租人、挂靠人为纳税人。资管产品运营过程中发生的应税交易,资管产品管理人为纳税人。法律另有规定的,从其规定。

【彤哥笔记】本条规定了增值税的一般构成要件是对增值税的纳税人和征税范围的基本规定,是由《暂行条例》第一条修改而来的,与《暂行条例》、《暂行条例实施细则》(以下简称“《实施细则》”)对照见下表。根据本条的规定,增值税纳税义务要满足以下构成要件:(1)在中华人民共和国境内(境内税);(2)应税交易与进口货物;(3)有偿;(4)法定增值税纳税义务人(单位和个人)。

一、与既有条例及实施细则的几点变化:

1、将《暂行条例》“加工、修理修配劳务”并入到“销售服务”中,不再单独列示(需注意,根据《增值税法》第十条,“加工修理修配服务”仍适用现行13%的税率)与国际上普遍将增值税征收范围划分为“货物”和“服务”两大类的趋势一致。《实施条例》对于货物定义没有变化,但调整了服务的分类:将原先的加工修理修配劳务、现代服务、生活服务等合并为“生产生活服务”。即《增值税法》的服务包括交通运输服务、邮政服务、电信服务、建筑服务、金融服务,以及信息技术服务、文化体育服务、鉴证咨询服务等生产生活服务;将不动产的定义由“财产”改为“资产”,与会计准则措辞一致;将无形资产中的“其他权益性无形资产”改称为“其他无形资产”,去掉“权益性”的限定,定义范围可能更广,表述更为严谨。

2、引入了应税交易(Taxable Transaction)的概念,是中外税法常见用语,体现了与国际接轨的趋势。以应税交易代替应税行为、应税项目,符合流转税交易性特征,并正向列举了销售货物、服务、无形资产、不动产四项内容。

3、⑴《增值税法》及《实施条例》中,所称“个人”,包括个体工商户和自然人,本法条专门用括号注明“包括个体工商户”,在《实施条例》中再次明确个人“包括个体工商户和自然人”。一是为防止歧义,特意强调个人“包括个体工商户”,二是在法律文本层面强化了个体工商户作为重要纳税主体的地位。

⑵《实施条例》还调整了部分纳税人类型的表述,行政单位改为行政机关行政单位多在机构编制管理、人事管理、财政预算、内部工作协调等组织管理语境中使用。而行政机关多在法律、法规、行政诉讼、对外执法等强调法律地位和权责的场合使用,这也与《民法典》《行政法》术语统一。将旧规定中的“社会团体”替换为“社会组织”,社会组织是一个广义概念,指在社会领域开展非营利性、公益性活动的各类组织,通常包括社会团体、民办非企业单位(社会服务机构)、基金会等。社会团体是社会组织的具体类型之一,特指基于会员共同意愿、为实现特定目标而组成的非营利性法人组织。

⑶单独对资管运营中的应税交易的纳税人进行了规定。

4、《实施条例》将货物、服务、无形资产、不动产具体范围的确定权从部委层面提升至国务院批准后施行,符合税收法定要求。

二、增值税应税范围理解

1将征税对象分为应税交易与进口货物两个大类此条与后面的第5视同应税交易,第6非应税交易共同界定了增值税征税范围。

2无形资产中的相关概念:

按照财税(201636号文附件1《营业税改征增值税试点实施办法》(以下简称“《营改增实施办法》”)规定:自然资源使用权,包括土地使用权、海域使用权、探矿权、采矿权、取水权和其他自然资源使用权。

其他无形资产,包括基础设施资产经营权、公共事业特许权、配额、经营权<包括特许经营权、连锁经营权、其他经营权>、经销权、分销权、代理权、会员权、席位权、网络游戏虚拟道具、域名、名称权、肖像权、冠名权、转会费等。

三、对增值税纳税义务人理解需注意

1、单位是指企业、行政机关、事业单位、军事单位、社会组织及其他单位。这里需要注意的是,对于行政机关,很多人存在理解误区,认为行政机关无增值税纳税义务,不是纳税人,实际上,只要行政机关发生了增值税应税交易,即为增值税纳税人。

2、个体工商户是依法登记的自然人(或家庭)从事工商业经营的一种形式,其法律主体是自然人(或家庭),而非独立的法人或其他组织体。

有偿

有偿交易征税是基本原则,有偿指取得货币、货物或者其他经济利益。注意,本条明确了有偿转让无形资产的所有权和使用权,却没明确有偿转让不动产使用权,这是因为不动产的使用权有偿转让,是属于销售服务,营改增后是包含在现代服务——租赁服务——经营租赁服务中,唯有无形资产需要单独列示。将建筑物、构筑物等不动产的广告位出租给其他单位或者个人用于发布广告,车辆停放服务、道路通行服务(包括过路费、过桥费、过闸费等)都按照不动产经营租赁服务缴纳增值税。

最新文章

随机文章

基本 文件 流程 错误 SQL 调试
  1. 请求信息 : 2026-04-03 23:31:26 HTTP/2.0 GET : https://67808.cn/a/459156.html
  2. 运行时间 : 0.095721s [ 吞吐率:10.45req/s ] 内存消耗:4,407.23kb 文件加载:140
  3. 缓存信息 : 0 reads,0 writes
  4. 会话信息 : SESSION_ID=98da5d7a2a9cb377878d51d71df94913
  1. /yingpanguazai/ssd/ssd1/www/no.67808.cn/public/index.php ( 0.79 KB )
  2. /yingpanguazai/ssd/ssd1/www/no.67808.cn/vendor/autoload.php ( 0.17 KB )
  3. /yingpanguazai/ssd/ssd1/www/no.67808.cn/vendor/composer/autoload_real.php ( 2.49 KB )
  4. /yingpanguazai/ssd/ssd1/www/no.67808.cn/vendor/composer/platform_check.php ( 0.90 KB )
  5. /yingpanguazai/ssd/ssd1/www/no.67808.cn/vendor/composer/ClassLoader.php ( 14.03 KB )
  6. /yingpanguazai/ssd/ssd1/www/no.67808.cn/vendor/composer/autoload_static.php ( 4.90 KB )
  7. /yingpanguazai/ssd/ssd1/www/no.67808.cn/vendor/topthink/think-helper/src/helper.php ( 8.34 KB )
  8. /yingpanguazai/ssd/ssd1/www/no.67808.cn/vendor/topthink/think-validate/src/helper.php ( 2.19 KB )
  9. /yingpanguazai/ssd/ssd1/www/no.67808.cn/vendor/topthink/think-orm/src/helper.php ( 1.47 KB )
  10. /yingpanguazai/ssd/ssd1/www/no.67808.cn/vendor/topthink/think-orm/stubs/load_stubs.php ( 0.16 KB )
  11. /yingpanguazai/ssd/ssd1/www/no.67808.cn/vendor/topthink/framework/src/think/Exception.php ( 1.69 KB )
  12. /yingpanguazai/ssd/ssd1/www/no.67808.cn/vendor/topthink/think-container/src/Facade.php ( 2.71 KB )
  13. /yingpanguazai/ssd/ssd1/www/no.67808.cn/vendor/symfony/deprecation-contracts/function.php ( 0.99 KB )
  14. /yingpanguazai/ssd/ssd1/www/no.67808.cn/vendor/symfony/polyfill-mbstring/bootstrap.php ( 8.26 KB )
  15. /yingpanguazai/ssd/ssd1/www/no.67808.cn/vendor/symfony/polyfill-mbstring/bootstrap80.php ( 9.78 KB )
  16. /yingpanguazai/ssd/ssd1/www/no.67808.cn/vendor/symfony/var-dumper/Resources/functions/dump.php ( 1.49 KB )
  17. /yingpanguazai/ssd/ssd1/www/no.67808.cn/vendor/topthink/think-dumper/src/helper.php ( 0.18 KB )
  18. /yingpanguazai/ssd/ssd1/www/no.67808.cn/vendor/symfony/var-dumper/VarDumper.php ( 4.30 KB )
  19. /yingpanguazai/ssd/ssd1/www/no.67808.cn/vendor/topthink/framework/src/think/App.php ( 15.30 KB )
  20. /yingpanguazai/ssd/ssd1/www/no.67808.cn/vendor/topthink/think-container/src/Container.php ( 15.76 KB )
  21. /yingpanguazai/ssd/ssd1/www/no.67808.cn/vendor/psr/container/src/ContainerInterface.php ( 1.02 KB )
  22. /yingpanguazai/ssd/ssd1/www/no.67808.cn/app/provider.php ( 0.19 KB )
  23. /yingpanguazai/ssd/ssd1/www/no.67808.cn/vendor/topthink/framework/src/think/Http.php ( 6.04 KB )
  24. /yingpanguazai/ssd/ssd1/www/no.67808.cn/vendor/topthink/think-helper/src/helper/Str.php ( 7.29 KB )
  25. /yingpanguazai/ssd/ssd1/www/no.67808.cn/vendor/topthink/framework/src/think/Env.php ( 4.68 KB )
  26. /yingpanguazai/ssd/ssd1/www/no.67808.cn/app/common.php ( 0.03 KB )
  27. /yingpanguazai/ssd/ssd1/www/no.67808.cn/vendor/topthink/framework/src/helper.php ( 18.78 KB )
  28. /yingpanguazai/ssd/ssd1/www/no.67808.cn/vendor/topthink/framework/src/think/Config.php ( 5.54 KB )
  29. /yingpanguazai/ssd/ssd1/www/no.67808.cn/config/app.php ( 0.95 KB )
  30. /yingpanguazai/ssd/ssd1/www/no.67808.cn/config/cache.php ( 0.78 KB )
  31. /yingpanguazai/ssd/ssd1/www/no.67808.cn/config/console.php ( 0.23 KB )
  32. /yingpanguazai/ssd/ssd1/www/no.67808.cn/config/cookie.php ( 0.56 KB )
  33. /yingpanguazai/ssd/ssd1/www/no.67808.cn/config/database.php ( 2.48 KB )
  34. /yingpanguazai/ssd/ssd1/www/no.67808.cn/vendor/topthink/framework/src/think/facade/Env.php ( 1.67 KB )
  35. /yingpanguazai/ssd/ssd1/www/no.67808.cn/config/filesystem.php ( 0.61 KB )
  36. /yingpanguazai/ssd/ssd1/www/no.67808.cn/config/lang.php ( 0.91 KB )
  37. /yingpanguazai/ssd/ssd1/www/no.67808.cn/config/log.php ( 1.35 KB )
  38. /yingpanguazai/ssd/ssd1/www/no.67808.cn/config/middleware.php ( 0.19 KB )
  39. /yingpanguazai/ssd/ssd1/www/no.67808.cn/config/route.php ( 1.89 KB )
  40. /yingpanguazai/ssd/ssd1/www/no.67808.cn/config/session.php ( 0.57 KB )
  41. /yingpanguazai/ssd/ssd1/www/no.67808.cn/config/trace.php ( 0.34 KB )
  42. /yingpanguazai/ssd/ssd1/www/no.67808.cn/config/view.php ( 0.82 KB )
  43. /yingpanguazai/ssd/ssd1/www/no.67808.cn/app/event.php ( 0.25 KB )
  44. /yingpanguazai/ssd/ssd1/www/no.67808.cn/vendor/topthink/framework/src/think/Event.php ( 7.67 KB )
  45. /yingpanguazai/ssd/ssd1/www/no.67808.cn/app/service.php ( 0.13 KB )
  46. /yingpanguazai/ssd/ssd1/www/no.67808.cn/app/AppService.php ( 0.26 KB )
  47. /yingpanguazai/ssd/ssd1/www/no.67808.cn/vendor/topthink/framework/src/think/Service.php ( 1.64 KB )
  48. /yingpanguazai/ssd/ssd1/www/no.67808.cn/vendor/topthink/framework/src/think/Lang.php ( 7.35 KB )
  49. /yingpanguazai/ssd/ssd1/www/no.67808.cn/vendor/topthink/framework/src/lang/zh-cn.php ( 13.70 KB )
  50. /yingpanguazai/ssd/ssd1/www/no.67808.cn/vendor/topthink/framework/src/think/initializer/Error.php ( 3.31 KB )
  51. /yingpanguazai/ssd/ssd1/www/no.67808.cn/vendor/topthink/framework/src/think/initializer/RegisterService.php ( 1.33 KB )
  52. /yingpanguazai/ssd/ssd1/www/no.67808.cn/vendor/services.php ( 0.14 KB )
  53. /yingpanguazai/ssd/ssd1/www/no.67808.cn/vendor/topthink/framework/src/think/service/PaginatorService.php ( 1.52 KB )
  54. /yingpanguazai/ssd/ssd1/www/no.67808.cn/vendor/topthink/framework/src/think/service/ValidateService.php ( 0.99 KB )
  55. /yingpanguazai/ssd/ssd1/www/no.67808.cn/vendor/topthink/framework/src/think/service/ModelService.php ( 2.04 KB )
  56. /yingpanguazai/ssd/ssd1/www/no.67808.cn/vendor/topthink/think-trace/src/Service.php ( 0.77 KB )
  57. /yingpanguazai/ssd/ssd1/www/no.67808.cn/vendor/topthink/framework/src/think/Middleware.php ( 6.72 KB )
  58. /yingpanguazai/ssd/ssd1/www/no.67808.cn/vendor/topthink/framework/src/think/initializer/BootService.php ( 0.77 KB )
  59. /yingpanguazai/ssd/ssd1/www/no.67808.cn/vendor/topthink/think-orm/src/Paginator.php ( 11.86 KB )
  60. /yingpanguazai/ssd/ssd1/www/no.67808.cn/vendor/topthink/think-validate/src/Validate.php ( 63.20 KB )
  61. /yingpanguazai/ssd/ssd1/www/no.67808.cn/vendor/topthink/think-orm/src/Model.php ( 23.55 KB )
  62. /yingpanguazai/ssd/ssd1/www/no.67808.cn/vendor/topthink/think-orm/src/model/concern/Attribute.php ( 21.05 KB )
  63. /yingpanguazai/ssd/ssd1/www/no.67808.cn/vendor/topthink/think-orm/src/model/concern/AutoWriteData.php ( 4.21 KB )
  64. /yingpanguazai/ssd/ssd1/www/no.67808.cn/vendor/topthink/think-orm/src/model/concern/Conversion.php ( 6.44 KB )
  65. /yingpanguazai/ssd/ssd1/www/no.67808.cn/vendor/topthink/think-orm/src/model/concern/DbConnect.php ( 5.16 KB )
  66. /yingpanguazai/ssd/ssd1/www/no.67808.cn/vendor/topthink/think-orm/src/model/concern/ModelEvent.php ( 2.33 KB )
  67. /yingpanguazai/ssd/ssd1/www/no.67808.cn/vendor/topthink/think-orm/src/model/concern/RelationShip.php ( 28.29 KB )
  68. /yingpanguazai/ssd/ssd1/www/no.67808.cn/vendor/topthink/think-helper/src/contract/Arrayable.php ( 0.09 KB )
  69. /yingpanguazai/ssd/ssd1/www/no.67808.cn/vendor/topthink/think-helper/src/contract/Jsonable.php ( 0.13 KB )
  70. /yingpanguazai/ssd/ssd1/www/no.67808.cn/vendor/topthink/think-orm/src/model/contract/Modelable.php ( 0.09 KB )
  71. /yingpanguazai/ssd/ssd1/www/no.67808.cn/vendor/topthink/framework/src/think/Db.php ( 2.88 KB )
  72. /yingpanguazai/ssd/ssd1/www/no.67808.cn/vendor/topthink/think-orm/src/DbManager.php ( 8.52 KB )
  73. /yingpanguazai/ssd/ssd1/www/no.67808.cn/vendor/topthink/framework/src/think/Log.php ( 6.28 KB )
  74. /yingpanguazai/ssd/ssd1/www/no.67808.cn/vendor/topthink/framework/src/think/Manager.php ( 3.92 KB )
  75. /yingpanguazai/ssd/ssd1/www/no.67808.cn/vendor/psr/log/src/LoggerTrait.php ( 2.69 KB )
  76. /yingpanguazai/ssd/ssd1/www/no.67808.cn/vendor/psr/log/src/LoggerInterface.php ( 2.71 KB )
  77. /yingpanguazai/ssd/ssd1/www/no.67808.cn/vendor/topthink/framework/src/think/Cache.php ( 4.92 KB )
  78. /yingpanguazai/ssd/ssd1/www/no.67808.cn/vendor/psr/simple-cache/src/CacheInterface.php ( 4.71 KB )
  79. /yingpanguazai/ssd/ssd1/www/no.67808.cn/vendor/topthink/think-helper/src/helper/Arr.php ( 16.63 KB )
  80. /yingpanguazai/ssd/ssd1/www/no.67808.cn/vendor/topthink/framework/src/think/cache/driver/File.php ( 7.84 KB )
  81. /yingpanguazai/ssd/ssd1/www/no.67808.cn/vendor/topthink/framework/src/think/cache/Driver.php ( 9.03 KB )
  82. /yingpanguazai/ssd/ssd1/www/no.67808.cn/vendor/topthink/framework/src/think/contract/CacheHandlerInterface.php ( 1.99 KB )
  83. /yingpanguazai/ssd/ssd1/www/no.67808.cn/app/Request.php ( 0.09 KB )
  84. /yingpanguazai/ssd/ssd1/www/no.67808.cn/vendor/topthink/framework/src/think/Request.php ( 55.78 KB )
  85. /yingpanguazai/ssd/ssd1/www/no.67808.cn/app/middleware.php ( 0.25 KB )
  86. /yingpanguazai/ssd/ssd1/www/no.67808.cn/vendor/topthink/framework/src/think/Pipeline.php ( 2.61 KB )
  87. /yingpanguazai/ssd/ssd1/www/no.67808.cn/vendor/topthink/think-trace/src/TraceDebug.php ( 3.40 KB )
  88. /yingpanguazai/ssd/ssd1/www/no.67808.cn/vendor/topthink/framework/src/think/middleware/SessionInit.php ( 1.94 KB )
  89. /yingpanguazai/ssd/ssd1/www/no.67808.cn/vendor/topthink/framework/src/think/Session.php ( 1.80 KB )
  90. /yingpanguazai/ssd/ssd1/www/no.67808.cn/vendor/topthink/framework/src/think/session/driver/File.php ( 6.27 KB )
  91. /yingpanguazai/ssd/ssd1/www/no.67808.cn/vendor/topthink/framework/src/think/contract/SessionHandlerInterface.php ( 0.87 KB )
  92. /yingpanguazai/ssd/ssd1/www/no.67808.cn/vendor/topthink/framework/src/think/session/Store.php ( 7.12 KB )
  93. /yingpanguazai/ssd/ssd1/www/no.67808.cn/vendor/topthink/framework/src/think/Route.php ( 23.73 KB )
  94. /yingpanguazai/ssd/ssd1/www/no.67808.cn/vendor/topthink/framework/src/think/route/RuleName.php ( 5.75 KB )
  95. /yingpanguazai/ssd/ssd1/www/no.67808.cn/vendor/topthink/framework/src/think/route/Domain.php ( 2.53 KB )
  96. /yingpanguazai/ssd/ssd1/www/no.67808.cn/vendor/topthink/framework/src/think/route/RuleGroup.php ( 22.43 KB )
  97. /yingpanguazai/ssd/ssd1/www/no.67808.cn/vendor/topthink/framework/src/think/route/Rule.php ( 26.95 KB )
  98. /yingpanguazai/ssd/ssd1/www/no.67808.cn/vendor/topthink/framework/src/think/route/RuleItem.php ( 9.78 KB )
  99. /yingpanguazai/ssd/ssd1/www/no.67808.cn/route/app.php ( 1.72 KB )
  100. /yingpanguazai/ssd/ssd1/www/no.67808.cn/vendor/topthink/framework/src/think/facade/Route.php ( 4.70 KB )
  101. /yingpanguazai/ssd/ssd1/www/no.67808.cn/vendor/topthink/framework/src/think/route/dispatch/Controller.php ( 4.74 KB )
  102. /yingpanguazai/ssd/ssd1/www/no.67808.cn/vendor/topthink/framework/src/think/route/Dispatch.php ( 10.44 KB )
  103. /yingpanguazai/ssd/ssd1/www/no.67808.cn/app/controller/Index.php ( 4.81 KB )
  104. /yingpanguazai/ssd/ssd1/www/no.67808.cn/app/BaseController.php ( 2.05 KB )
  105. /yingpanguazai/ssd/ssd1/www/no.67808.cn/vendor/topthink/think-orm/src/facade/Db.php ( 0.93 KB )
  106. /yingpanguazai/ssd/ssd1/www/no.67808.cn/vendor/topthink/think-orm/src/db/connector/Mysql.php ( 5.44 KB )
  107. /yingpanguazai/ssd/ssd1/www/no.67808.cn/vendor/topthink/think-orm/src/db/PDOConnection.php ( 52.47 KB )
  108. /yingpanguazai/ssd/ssd1/www/no.67808.cn/vendor/topthink/think-orm/src/db/Connection.php ( 8.39 KB )
  109. /yingpanguazai/ssd/ssd1/www/no.67808.cn/vendor/topthink/think-orm/src/db/ConnectionInterface.php ( 4.57 KB )
  110. /yingpanguazai/ssd/ssd1/www/no.67808.cn/vendor/topthink/think-orm/src/db/builder/Mysql.php ( 16.58 KB )
  111. /yingpanguazai/ssd/ssd1/www/no.67808.cn/vendor/topthink/think-orm/src/db/Builder.php ( 24.06 KB )
  112. /yingpanguazai/ssd/ssd1/www/no.67808.cn/vendor/topthink/think-orm/src/db/BaseBuilder.php ( 27.50 KB )
  113. /yingpanguazai/ssd/ssd1/www/no.67808.cn/vendor/topthink/think-orm/src/db/Query.php ( 15.71 KB )
  114. /yingpanguazai/ssd/ssd1/www/no.67808.cn/vendor/topthink/think-orm/src/db/BaseQuery.php ( 45.13 KB )
  115. /yingpanguazai/ssd/ssd1/www/no.67808.cn/vendor/topthink/think-orm/src/db/concern/TimeFieldQuery.php ( 7.43 KB )
  116. /yingpanguazai/ssd/ssd1/www/no.67808.cn/vendor/topthink/think-orm/src/db/concern/AggregateQuery.php ( 3.26 KB )
  117. /yingpanguazai/ssd/ssd1/www/no.67808.cn/vendor/topthink/think-orm/src/db/concern/ModelRelationQuery.php ( 20.07 KB )
  118. /yingpanguazai/ssd/ssd1/www/no.67808.cn/vendor/topthink/think-orm/src/db/concern/ParamsBind.php ( 3.66 KB )
  119. /yingpanguazai/ssd/ssd1/www/no.67808.cn/vendor/topthink/think-orm/src/db/concern/ResultOperation.php ( 7.01 KB )
  120. /yingpanguazai/ssd/ssd1/www/no.67808.cn/vendor/topthink/think-orm/src/db/concern/WhereQuery.php ( 19.37 KB )
  121. /yingpanguazai/ssd/ssd1/www/no.67808.cn/vendor/topthink/think-orm/src/db/concern/JoinAndViewQuery.php ( 7.11 KB )
  122. /yingpanguazai/ssd/ssd1/www/no.67808.cn/vendor/topthink/think-orm/src/db/concern/TableFieldInfo.php ( 2.63 KB )
  123. /yingpanguazai/ssd/ssd1/www/no.67808.cn/vendor/topthink/think-orm/src/db/concern/Transaction.php ( 2.77 KB )
  124. /yingpanguazai/ssd/ssd1/www/no.67808.cn/vendor/topthink/framework/src/think/log/driver/File.php ( 5.96 KB )
  125. /yingpanguazai/ssd/ssd1/www/no.67808.cn/vendor/topthink/framework/src/think/contract/LogHandlerInterface.php ( 0.86 KB )
  126. /yingpanguazai/ssd/ssd1/www/no.67808.cn/vendor/topthink/framework/src/think/log/Channel.php ( 3.89 KB )
  127. /yingpanguazai/ssd/ssd1/www/no.67808.cn/vendor/topthink/framework/src/think/event/LogRecord.php ( 1.02 KB )
  128. /yingpanguazai/ssd/ssd1/www/no.67808.cn/vendor/topthink/think-helper/src/Collection.php ( 16.47 KB )
  129. /yingpanguazai/ssd/ssd1/www/no.67808.cn/vendor/topthink/framework/src/think/facade/View.php ( 1.70 KB )
  130. /yingpanguazai/ssd/ssd1/www/no.67808.cn/vendor/topthink/framework/src/think/View.php ( 4.39 KB )
  131. /yingpanguazai/ssd/ssd1/www/no.67808.cn/vendor/topthink/framework/src/think/Response.php ( 8.81 KB )
  132. /yingpanguazai/ssd/ssd1/www/no.67808.cn/vendor/topthink/framework/src/think/response/View.php ( 3.29 KB )
  133. /yingpanguazai/ssd/ssd1/www/no.67808.cn/vendor/topthink/framework/src/think/Cookie.php ( 6.06 KB )
  134. /yingpanguazai/ssd/ssd1/www/no.67808.cn/vendor/topthink/think-view/src/Think.php ( 8.38 KB )
  135. /yingpanguazai/ssd/ssd1/www/no.67808.cn/vendor/topthink/framework/src/think/contract/TemplateHandlerInterface.php ( 1.60 KB )
  136. /yingpanguazai/ssd/ssd1/www/no.67808.cn/vendor/topthink/think-template/src/Template.php ( 46.61 KB )
  137. /yingpanguazai/ssd/ssd1/www/no.67808.cn/vendor/topthink/think-template/src/template/driver/File.php ( 2.41 KB )
  138. /yingpanguazai/ssd/ssd1/www/no.67808.cn/vendor/topthink/think-template/src/template/contract/DriverInterface.php ( 0.86 KB )
  139. /yingpanguazai/ssd/ssd1/www/no.67808.cn/runtime/temp/6df755f970a38e704c5414acbc6e8bcd.php ( 12.06 KB )
  140. /yingpanguazai/ssd/ssd1/www/no.67808.cn/vendor/topthink/think-trace/src/Html.php ( 4.42 KB )
  1. CONNECT:[ UseTime:0.000547s ] mysql:host=127.0.0.1;port=3306;dbname=no_67808;charset=utf8mb4
  2. SHOW FULL COLUMNS FROM `fenlei` [ RunTime:0.000807s ]
  3. SELECT * FROM `fenlei` WHERE `fid` = 0 [ RunTime:0.000308s ]
  4. SELECT * FROM `fenlei` WHERE `fid` = 63 [ RunTime:0.000357s ]
  5. SHOW FULL COLUMNS FROM `set` [ RunTime:0.000476s ]
  6. SELECT * FROM `set` [ RunTime:0.000194s ]
  7. SHOW FULL COLUMNS FROM `article` [ RunTime:0.000579s ]
  8. SELECT * FROM `article` WHERE `id` = 459156 LIMIT 1 [ RunTime:0.000473s ]
  9. UPDATE `article` SET `lasttime` = 1775230286 WHERE `id` = 459156 [ RunTime:0.018858s ]
  10. SELECT * FROM `fenlei` WHERE `id` = 65 LIMIT 1 [ RunTime:0.000310s ]
  11. SELECT * FROM `article` WHERE `id` < 459156 ORDER BY `id` DESC LIMIT 1 [ RunTime:0.000577s ]
  12. SELECT * FROM `article` WHERE `id` > 459156 ORDER BY `id` ASC LIMIT 1 [ RunTime:0.000417s ]
  13. SELECT * FROM `article` WHERE `id` < 459156 ORDER BY `id` DESC LIMIT 10 [ RunTime:0.000833s ]
  14. SELECT * FROM `article` WHERE `id` < 459156 ORDER BY `id` DESC LIMIT 10,10 [ RunTime:0.001717s ]
  15. SELECT * FROM `article` WHERE `id` < 459156 ORDER BY `id` DESC LIMIT 20,10 [ RunTime:0.001302s ]
0.097365s