关注cppm采购认证学堂公众平台,联系徐老师微信15711071245,可以免费领取以下采购资料和采购年终总结
大家好,今天为大家分享的是《采购管理工具大全(含表格) 237页学习资料》,希望对有这方面学习的朋友有帮助!今日份-采购干货免费分享
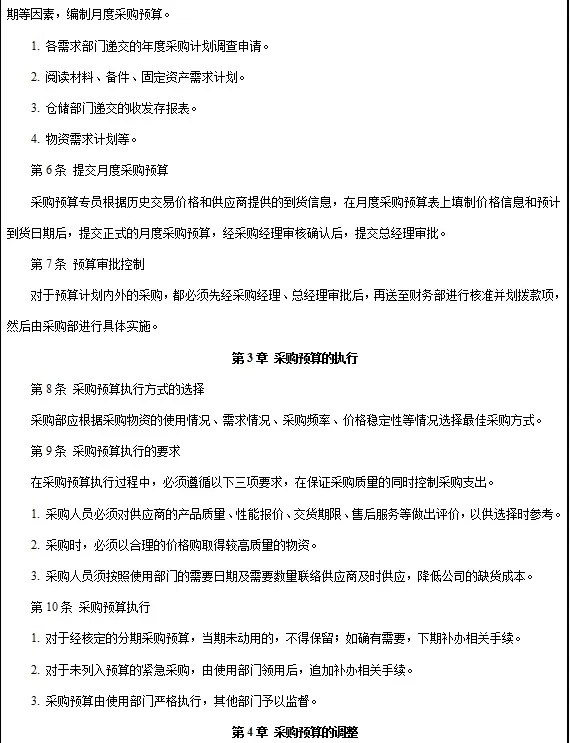
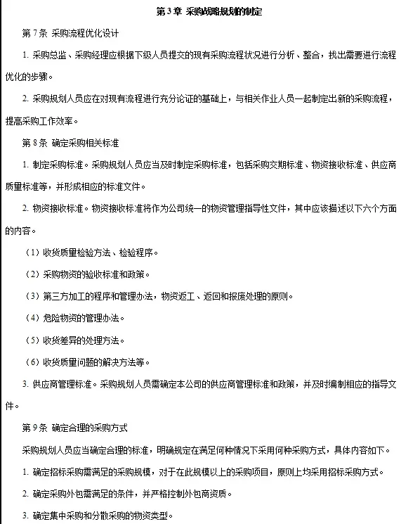
▲可上下滑动查看全图
加微信:15711071245领取
— 职业采购高端课程CPPM认证年度推荐 ——
注册职业采购经理CPPM认证项目是美国采购协会(APS)为提升个人和团体采购技能而设的一种认证项目。该项目致力于提高采购技能,增加采购知识,以达到国际采购水平。《注册号为劳引字[2005]001 号》注册职业采购经理CPPM证书被纳入国家职业资格证书统一管理体系,获得中国人力资源和社会保障部(原劳动和社会保障部)批准注册的采购职业资格证书。其课程体系完善、全面、系统、实战,解决一切采购痛点,强大的师资队伍:APS授权讲师,及世界500强企业的高级采购管理人员联袂执教。
CPPM报考咨询:徐老师
手机:157 1107 1245(微信同号)
(添加请备注:姓名 公司名称 职务)
