

周一:语文/机动
周二:数学/历史
周三:英语/机动
周四:物理/机动
周五:化学/史政
周六:地理/机动
周日:机动/机动
初中阶段 数学人教版
知识链接
├ 02 初中数学知识点思维导图
├ ┌ 七年级上册思维导图及备考方法
├ ├ 七年级下册思维导图及备考方法
├ ├ 八年级上册思维导图及备考方法
├ ├ 八年级下册思维导图及备考方法
├ ├ 九年级上册思维导图及备考方法
├ └ 九年级下册思维导图及备考方法
├ 03 初中数学知识点归纳汇总
├ ┌ 七年级上册知识考点汇总
├ ├ 七年级下册知识考点汇总
├ ├ 八年级上册知识考点汇总
├ ├ 八年级下册知识考点汇总
├ ├ 九年级上册知识考点汇总
├ └ 九年级下册知识考点汇总
├ 04 初中阶段数学寒暑假预习
├ ┌ 七年级上册暑假预习题及答案
├ ├ 七年级下册寒假预习题及答案
├ ├ 八年级上册暑假预习题及答案
├ ├ 八年级下册寒假预习题及答案
├ ├ 九年级上册暑假预习题及答案
├ └ 九年级下册寒假预习题及答案
├ 05 其它资料汇总
├ ┌ (1)初中单元测试卷
├ ├ ┌ 七年级上册(共5章)
├ ├ ├ 七年级下册(共5章)
├ ├ ├ 八年级上册(共5章)
├ ├ ├ 八年级下册(共5章)
├ ├ ├ 九年级上册(共5章)
├ ├ └ 九年级下册(共5章)
├ ├ (2)专项提优测试卷
├ ├ ┌ 七年级上册(共5章)
├ ├ ├ 七年级下册(共5套)
├ ├ ├ 八年级上册(共4组)
├ ├ ├ 八年级下册(共5章)
├ ├ ├ 九年级上册(共6组)
├ ├ └ 九年级下册(共5章)

八年级下册
第十六~二十章
(新版第十九~二十四章)
【注:本预习按照旧版(2013版)课本,在2025年开始使用新版(2024版),2024版对原有章节进行了拆分与重组,使知识体系更加清晰合理,内容基本一致,预习有课本的结合课本章节。下图是对应对比】

第十六章 二次根式
(第十九章 二次根式)
16.1 二次根式
第1课时 二次根式的概念

第2课时二次根式的性质

16.2 二次根式的乘除
第1课时 二次根式的乘法

第2课时 二次根式的除法

16.3 二次根式的加减
第1课时 二次根式的加减

第2课时二次根式的混合运算

请在微信客户端打开
第十七章 勾股定理
(第二十章 勾股定理)
17.1 勾股定理
第1课时勾股定理

第2课时 勾股定理的应用

第3课时利用勾股定理作图

17.2 勾股定理的逆定理

请在微信客户端打开
第十八章 平行四边形
(第二十一章 四边形)
18.1 平行四边形
18.1.1 平行四边形的性质
第1课时 平行四边形的边角特征

第2课时 平行四边形的对角线特征

8.1.2 平行四边形的判定
第1课时 平行四边形的判定(1)

第2课时 平行四边形的判定(2)

第3课时 三角形的中位线

18.2 特殊的平行四边形
18.2.1 矩形
第 1 课时 矩形的性质

第 2 课时 矩形的判定

18.2.2 菱形
第 1 课时 菱形的性质

第 2 课时 菱形的判定

18.2.3 正方形

请在微信客户端打开
第十九章 一次函数
(第二十二章 函数)
19.1 函数
19.1.1 变量与函数
第 1 课时 变量

第 2 课时 函数

19.1.2 函数的图象
第 1 课时 函数的图象

第 2 课时 函数的表示方法

(第二十三章 一次函数)
19.2 一次函数
19.2.1 正比例函数

19.2.2 一次函数
第 1 课时 一次函数的概念

第 2 课时 一次函数的图象与性质

第 3 课时 用待定系数法求一次函数的解析式

第 4 课时 一次函数的应用

19.2.3 一次函数与方程、不等式

19.3 课题学习 选择方案

请在微信客户端打开
第二十章 数据的分析
(第二十四章 数据的分析)
20.1 数据的集中趋势
20.1.1 平均数
第 1 课时 算术平均数与加权平均数

第 2 课时 用样本平均数估计总体平均数

20.1.2 中位数和众数
第 1 课时 中位数和众数

第 2 课时 平均数、中位数和众数的综合应用

20.2 数据的波动程度
20.3 课题学习 体质健康测试中的数据分析

请在微信客户端打开
重点解题方法归纳
第十六章 二次根式
(第十九章 二次根式)

第十七章 勾股定理
(第二十章 勾股定理)

第十八章 平行四边形
(第二十一章 四边形)

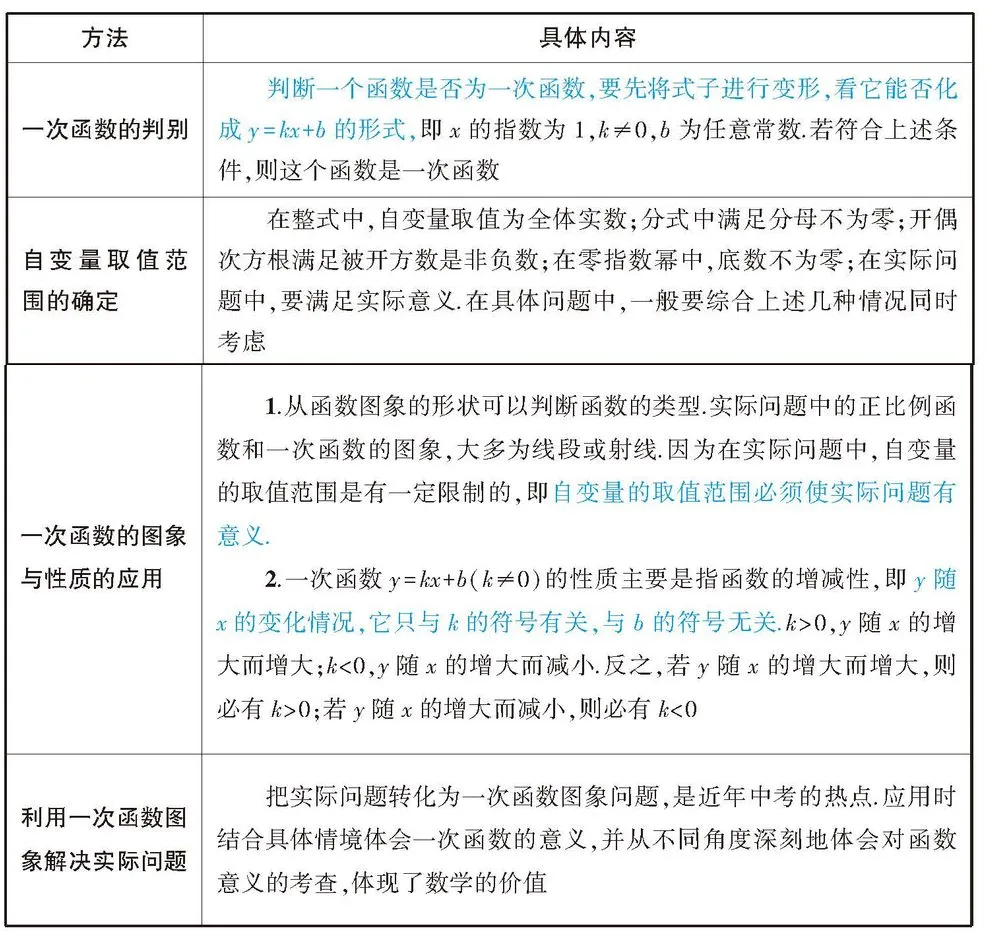
第十九章 一次函数
(第二十二章 函数)
(第二十三章 一次函数)

第二十章 数据的分析
(第二十四章 数据的分析)

PDF版下载(可打印)
【识别二维码下载或下面链接百度云下载】
答案解析
第十六章 二次根式
(第十九章 二次根式)


第十七章 勾股定理
(第二十章 勾股定理)

请在微信客户端打开
第十八章 平行四边形
(第二十一章 四边形)


请在微信客户端打开
第十九章 一次函数
(第二十二章 函数)
(第二十三章 一次函数)



请在微信客户端打开
第二十章 数据的分析
(第二十四章 数据的分析)

九年级必读及自主阅读有声书链接(未更新完)
四大名著学生版
国内经典文学著作
《四世同堂》 《呼兰河传》 《繁星·春水》
影响一生的世界名著
《大卫,科波菲尔》 《呼啸山庄》
《安娜,卡列妮娜》《瓦尔登湖》
大型国学史学经典
《中国历代名人精粹》《中华名人传记》(未完)
英语、有声书、奥数训练……更多请关注进入公众号菜单获取
欢迎关注eboy公众号

需要排版好打印的,请回复联系
本公众号其它文章链接
2020年4月发布的中小学课外阅读目录
《教育部基础教育课程教材发展中心 中小学生阅读指导目录(2020年版)》
(点击黑体字部分查看对应的目录)
【图文媒体均来自网络,若涉及版权,反馈处理】


