● ● ●
本章重点:“市场战略类型”、“生命周期理论”、“五力因素分析”、“价值链分析”、“波士顿及通用矩阵”、“对标分析”
▶市场战略类型
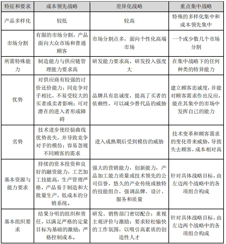
▶三种战略的特征和基本要求比较

▶产品生命周期理论

▶行业竞争结构分析
四种竞争结构的特征

▶五因素分析模型
1、横向因素:行业新进入者的威胁。【取决于行业的进入障碍和可能遇到的现有企业的反击策略】
2、横向因素:替代品的威胁。【替代品在价格上的竞争力;替代品质量和性能的满意度;客户转向替代品的难易程度】
3、横向因素:现有竞争对手的竞争。【最重要的竞争力量】
4、纵向因素:供应商讨价还价的能力。
5、纵向因素:客户讨价还价的能力。【使业内企业相互对立,从而导致行业盈利水平的降低】
▶企业竞争能力分析
▶竞争态势矩阵是通过行业内关键战略因素的评价比较,分析企业的主要竞争对手及相对于企业的战略地位、所面临的机会与风险大小,为企业制定战略提供一种竞争优势分析工具。
关键战略因素→根据重要程度确定权重→与竞争对手评分→加权评分并汇总
▶核心竞争力分析核心竞争能力是企业在竞争中比其他企业拥有更优势的关键资源或活动。
价值链分析步骤
(1)识别企业价值活动;
(2)确定活动的价值;
(3)改进价值链活动
▶波士顿矩阵


▶应用波士顿矩阵,可三种不同的战略
发展战略:
目的是扩大产品的相对市场份额,甚至不惜放弃近期利润。这一战略特别适用于“问题”业务,如果他们要成为“明星”业务,其市场份额必然有较大的增长。发展策略也适用于“明星”业务。
稳定战略:
目的是保持产品的相对市场份额,增加短期现金投入。这一战略适合“金牛”业务,因为这类产品可为企业挣得大量的现金。稳定策略也适用于“问题”业务和“瘦狗”业务。
撤退战略:
目的在于出售或者清理某些业务,以便把资源转移到更有潜力的领域。它适用于“问题”业务和“瘦 狗”业务,这些业务常常是亏损的。
(注:3个战略要理解明白,然后考试套案例背景,要会表述!)
▶通用矩阵
通用矩阵的纵坐标用行业吸引力代替了行业成长速度,横坐标用企业实力代替了相对市场份额。同时,通用矩阵针对波士顿矩阵坐标尺度过粗的缺陷,增加了中间等级。

通用矩阵对于不同行业,往往可以根据行业特点来选取不同的影响因素,同时对各因素按重要性不同赋予不同的权重,而且对两个坐标强、中、弱,大、中、小的档次界限规定也不尽相同,但基本的思路与做法是一致的。
(以上内容综合自官方教材、林轩老师讲义
如有侵权,联系删除)


,销售勿扰。
