在CRS的天罗地网下,这个结构中的每一个环节都将触发信息报告义务。理解这些义务,是确保结构合规、避免处罚,并在此基础上进行有效税务规划的前提。
第一部分:CRS的基本逻辑与信托的角色定位
要理解整个报告链条,首先必须厘清CRS的核心规则:"由哪里的金融机构,向哪里的税务机关,报告谁的金融账户信息"。
针对我们的案例:
- 信托(作为开曼群岛居民实体)在巴哈马银行和瑞士经纪商处开立账户
- 巴哈马银行和瑞士经纪商作为"申报金融机构",在尽职调查时,会判定该信托是一个"消极非金融实体"
- 接着,它们需要识别该信托的控制人。根据上述定义,委托人(马来西亚居民) 和 受益人A(已获得分配,明确为马来西亚居民) 几乎肯定会被识别为应申报的控制人
- 受益人B和C,虽未获分配,但在许多司法管辖区的解释下,也可能因其潜在的受益权而被视为控制人并报告
- 重要观点:根据CRS,这些人是否实际控制信托以及他们在信托中享有的份额并不重要。关键在于他们的身份(是否属于控制人类别)和税务居民所在地(是否为CRS参与国)
第二部分:多管辖区下的报告链条推演
2.1 路径一:信托作为"消极非金融实体"(默认且最常见的情况)

2.2 路径二:信托主动选择成为"金融机构"(B类投资实体)
如果满足条件,信托如何"选举"?
- 首先,受托人(及其税务顾问)必须根据CRS标准和开曼群岛本地实施法规,对信托进行自我评估和分类
- 在分类为金融机构后,信托需要按照开曼群岛的CRS实施法规,向开曼群岛税务信息管理局进行登记,获取必要的申报金融机构身份,并遵守相关的尽职调查和报告规程
- 信托需要通知其持有账户的巴哈马银行和瑞士经纪商:"我已是申报金融机构,请将我的账户按金融机构账户处理,无需再对我进行'穿透'识别控制人"
选择成为金融机构后的报告链条变化:
- 信托自身成为报告主体: 信托(作为开曼群岛的金融机构)需要对其管理的"金融账户"进行尽职调查。谁是它的账户持有人?通常包括委托人、保护人、受益人(如果他们与信托之间存在债权债务关系或被视为拥有股权权益)
- 直接报告: 信托需要识别这些账户持有人的税务居民身份。对于马来西亚居民(委托人和A),信托需要直接向开曼群岛税务机关报告他们的账户信息
- 信息交换: 开曼群岛税务机关再将此信息通过CRS交换给马来西亚税务机关
- 对下游机构的影响: 巴哈马银行和瑞士经纪商此时仅需将信托视为一个金融机构客户,报告其账户总况给巴哈马和瑞士当局,再由后者交换给开曼当局。它们不再需要穿透识别和报告委托人与A的信息。报告责任从巴哈马/瑞士的金融机构,转移到了开曼的信托本身
路径一与路径二的对比与策略考量:
第三部分:各关键司法管辖区的具体要求与影响
马来西亚税务机关是本案信息的最终接收方。收到信息后,将触发国内税务申报与核查。
a) 纳税义务
- 境外收入课税: 自2022年1月1日起,马来西亚居民个人从境外获得的收入不再自动享有免税待遇。过渡期后,此类收入将根据《1967年所得税法》的规定征税
- 信托分配的性质: 受益人A收到的50万美元分配,需要根据马来西亚税法界定其性质(是股息、利息、资本回报还是其他收益),并根据个人所得税累进税率(0%-30%)计算应纳税额
- 外国税收抵免: 如果该分配在来源国(如投资收益在瑞士)已被预扣税款,A可以在马来西亚申报时申请外国税收抵免,以避免双重征税
b) 申报要求
- 受益人A需要在马来西亚的个人所得税申报表中申报这笔境外信托分配收入。虽然搜索结果未指明针对"境外信托收入"的专属表格栏位但它很可能会被填入"其他收入"或根据其性质填入相应栏目(如股息、利息)
- 纳税人需要保留信托分配文件、银行记录等,以证明收入的金额、性质和可能已在海外缴纳的税款,以备税务局核查
c) 对委托人的潜在影响
尽管委托人未在本年度获得分配,但其作为信托控制人的身份信息已由CRS交换至马来西亚。税务局可能会据此关注:
- 委托人是否仍对信托资产保留过多控制权,以致于可能被"忽视信托"原则,将信托资产视为其个人资产进行课税(这属于国内反避税规则,超出CRS范畴但紧密相关)
3.2 开曼群岛:信托的居民国与潜在的报告主体
- 居民身份判定: 信托的CRS居民国通常由其"有效管理地"决定。由于专业公司受托人在开曼,信托的日常管理和决策在开曼进行,因此该信托被认定为开曼群岛税务居民实体
- 监管框架: 开曼群岛已建立了符合OECD要求的CRS国内法律框架。作为全球领先的离岸金融中心,其对信托和私募基金的监管体系成熟
- 角色: 开曼群岛在本案中主要扮演两个角色:一是作为信托的居民国,接收关于信托本身账户的次要信息;二是如果信托选择成为金融机构,则开曼将成为核心的报告管辖国,负责收集信息并交换给马来西亚等国
3.3 伯利兹、巴哈马、瑞士:作为管辖法律地与金融账户所在地
- 伯利兹: 作为信托的管辖法律地,它决定了信托的内部治理规则和有效性。在CRS信息报告中,伯利兹并非核心参与方,除非信托在伯利兹当地持有金融账户
- 巴哈马与瑞士: 两者都是重要的离岸和私人银行中心,且是CRS的积极参与者。它们的金融机构(银行和经纪商)是CRS网络中的关键"前线信息收集点"。其国内法规要求金融机构严格执行CRS尽职调查,并将收集的信息报送给本国税务机关以进行国际交换
第四部分:CRS 2.0时代的变革与前瞻(2026年及以后)
今天是2026年2月12日,正值CRS重大升级——CRS 2.0开始实施的关键节点。这一变革将对我们案例中的多司法管辖区信托产生深远影响。4.1 CRS 2.0的核心升级点
1. 扩大报告范围:
明确将加密资产(如加密货币、稳定币)以及电子货币产品、央行数字货币纳入"金融账户"定义,要求金融机构进行报告。如果本案信托未来投资加密资产,相关信息也将被捕捉和交换。
2. 强化尽职调查(Enhanced Due Diligence):
- 自我声明有效性: 金融机构需更严格地验证账户持有人提供的自我声明的真实性和有效性
- 控制人角色标注: 报告信息中需明确标注控制人的具体类型(如"委托人"、"酌情受益人"、"保护人")
3. 处理多重税务居民身份:
这是对高净值个人和跨境家庭影响最大的变化。
- 旧规则: 当账户持有人有多个税务居民身份时,金融机构通常采用"决胜规则"(Tie-Breaker Rule)或仅报告一个主要居民国
- CRS 2.0新规: 要求金融机构报告账户持有人声明的所有税务居民身份。信息将交换给所有相关的司法管辖区,实现"全量交换"
- 对本案例的影响: 如果受益人A同时持有马来西亚和另一个CRS参与国(如新加坡)的税务居民身份,瑞士经纪商和/或开曼信托(若为FI)必须将A的信息同时报告给马来西亚和新加坡的税务机关。这将极大压缩利用多重身份进行信息选择性披露的空间
4.2 对信托受益人(特别是酌情受益人)报告的具体冲击
CRS 1.0时期,关于"酌情受益人"(Discretionary Beneficiary)在何时需要被报告,一直存在争议和不同司法管辖区的实践差异。
两种主要观点:
- 严格解释: 所有潜在的酌情受益人都应被视为控制人,无论是否获得分配,都应被识别和报告
- 常见做法: 许多金融机构和管辖区采取相对务实的做法,仅在酌情受益人实际获得分配的年度,才将其作为控制人进行报告
CRS 2.0的影响:
- 虽然可能未完全统一"何时报告"的标准,但通过强制标注控制人角色,税务机关能更清晰地看到某个被报告人是"委托人"还是"酌情受益人"
- 这促使受托人和金融机构必须建立更完善的受益人名单(包括酌情受益人)监控体系,因为一旦决定分配或受益人情况发生变化,就需要立即更新尽职调查信息并进行报告
- 对于我们的案例,受益人B和C,即使从未获得分配,在未来CRS 2.0的严格审查环境下,被识别和报告的风险也显著增加。受托人需要更审慎地评估是否将他们纳入CRS报告范围
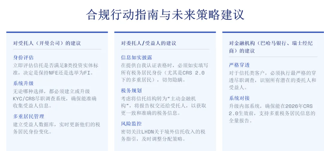
第五部分:对各方角色的合规启示与行动计划
5.1 对受托人(开曼公司)的建议
作为架构的核心与合规第一责任人,受托人必须:
- 明确身份定位: 立即评估信托在CRS下的分类(是保持为Passive NFE,还是积极申请成为Type B Investment Entity)。这需要结合开曼群岛最新法规和税务意见
- 建立全流程合规程序:
- 尽职调查(KYC/CRS): 在信托设立时及定期更新时,对委托人、所有受益人(包括酌情受益人)、保护人等,收集其自我认证表(Self-Certification Form),核实其税务居民身份
- 信息管理: 建立安全数据库,集中管理所有相关方的身份信息、税务居民身份证明、变化情况(如居住地变更、身份增加等)
- 报告义务履行: 如果信托是金融机构,则需按时代开曼当局进行CRS申报。如果信托是Passive NFE,则需确保能及时、准确地向其开户的金融机构提供所需的控制人信息
- 加强内部培训与审计: 确保所有相关人员了解CRS要求和最新变化,定期进行内部审计检查合规情况
- 建立应急预案: 针对可能出现的税务机关问询、信息交换异常等情况,制定应对预案
- 持续关注CRS发展: 密切跟踪CRS 2.0及后续版本的更新,及时调整合规策略
5.2 对委托人的建议
- 全面披露信息: 确保向受托人和金融机构提供准确、完整的税务居民身份信息,避免因信息不全导致的报告延误或错误
- 定期更新资料: 及时通知受托人任何税务居民身份的变化(如新增居民身份、移除原有身份等)
- 配合税务申报: 按时完成马来西亚及其他相关国家的税务申报,准备好支持文件
- 咨询专业意见: 定期寻求税务顾问和法律顾问的专业建议,确保信托结构持续合规
5.3 对金融机构的建议
- 加强尽职调查: 严格按照CRS要求进行客户身份识别和税务居民身份核实
- 完善系统支持: 升级信息系统以支持CRS报告需求,特别是CRS 2.0的新要求
- 建立内部培训机制:
- 加强跨境协作: 与海外分支机构和合作伙伴建立有效的信息共享和协调机制
结论:在透明时代构建可持续的跨境财富架构
在全球税务透明度日益提高的背景下,传统的跨境信托架构面临前所未有的挑战。CRS及其2.0版本的实施,使得信息交换更加全面、深入,跨境资产的隐匿空间大幅缩小。
对于本案中的马来西亚居民设立的多司法管辖区信托架构,以下几点尤为关键:
- 信托分类选择: 受托人需要审慎评估信托作为Passive NFE或Type B Investment Entity的利弊,选择最适合当前情况的路径,并考虑未来可能的变化
- 信息透明度提升: CRS 2.0带来的加密资产纳入、多重居民身份全量报告等变化,将进一步提高信息透明度,减少避税空间
- 合规成本增加: 无论选择哪种路径,信托各方都需要投入更多资源进行合规工作,包括尽职调查、信息管理和报告义务
- 专业咨询的重要性: 在复杂的多司法管辖区架构中,寻求专业税务和法律咨询变得不可或缺
展望未来:
随着全球税务合作的不断深化,跨境财富架构的设计将需要更加注重合规性和透明度。未来的趋势可能包括:
- 更多司法管辖区加入CRS网络,形成更广泛的全球信息交换体系
- CRS规则的进一步细化和完善,特别是针对新型资产和复杂结构
- 税务机关间协作的加强,可能导致更严格的跨境税务调查和执法行动
- 合规技术的发展,如区块链等新技术可能在税务信息交换中发挥更大作用
在这样的背景下,构建可持续的跨境财富架构,需要在资产保护、税务效率和合规要求之间找到平衡点。透明度不是目的,而是手段;真正的目标是在合规的前提下,实现财富的长期稳健传承。
我是覃荣
一个正在学习国际家族财富规划师高级证书STEP D4课程的学员
同时也在为境内外高净值人群提供咨询的咨询师以及全国做培训的知识分享者
欢迎遇见