

周一:语文/机动
周二:数学/历史
周三:英语/机动
周四:物理/机动
周五:化学/史政
周六:地理/机动
周日:机动/机动
┌ 01 寒暑假预习链接
├ ┌ 九年级上册暑假预习
├ └ 九年级下册寒假预习
├ 02 分章节知识考点及公式定律
├ ┌ 九年级上册(全集)
├ ├ 绪言 化学使世界变得更加绚丽多彩
├ ├ 第一单元 走进化学世界
├ ├ 第二单元 我们周的空气
├ ├ 第三单元 物质构成的奥秘
├ ├ 第四单元 自然界的水
├ ├ 第五单元 化学方程式
├ ├ 第六单元 碳和碳的氧化物
├ └ 第七单元 燃料及其利用
├ 03 考卷及汇总资料
├ ┌ (01)九上分单元知识点思维导图
├ ├ (02)九下分单元知识点思维导图
├ ├ (03)测试卷及答案解析
├ ├ ┌ 第一、二单元及专项测试(3套)
├ ├ ├ 第三、四单元及专项测试(3套)
├ ├ ├ 九上期中(1~4单元)测试卷(2套)
├ ├ ├ 第五单元及专项测试(3套)
├ ├ ├ 第六单元及专项测试(3套)
├ ├ ├ 第七单元综合测试卷(1套)
├ └ └ 九上期末综合测试卷(2套)
├ 04 中考知识汇总
├ ┌ (01)
├ 05 其它
├ ┌ (01)化学科教片《门捷列夫很忙》
第七单元 燃料及其利用
综合测试卷

PDF版下载(可打印)
【识别二维码下载或下面链接百度云下载】
第七单元 燃料及其利用
综合测试卷
文件:Harry 初中试卷9年级上册化学(第7单元 燃料及其利用)综合卷.pdf
链接: https://pan.baidu.com/s/1FB1dH9E8uuMYH-KizyI8Ug
提取码: yvgq

\\ 答案解析 //
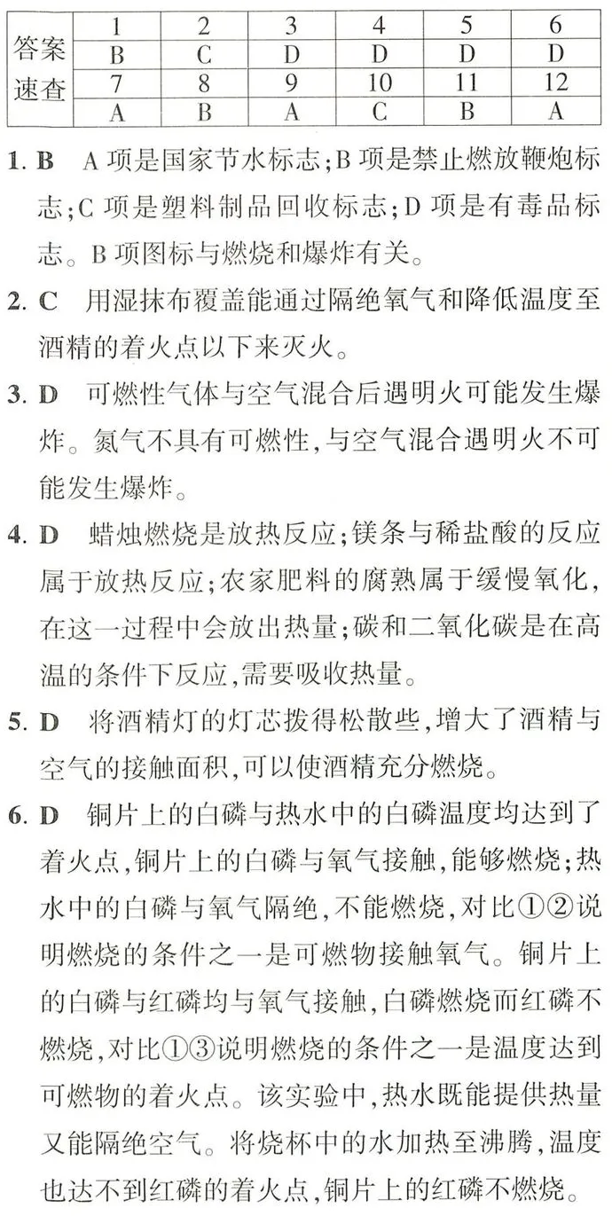
第七单元 燃料及其利用
综合测试卷




请在微信客户端打开
七、八年级地生会考资料汇总链接
九年级必读及自主阅读有声书链接(未更新完)
四大名著学生版
国内经典文学著作
《四世同堂》 《呼兰河传》 《繁星·春水》
影响一生的世界名著
《大卫,科波菲尔》 《呼啸山庄》
《安娜,卡列妮娜》《瓦尔登湖》
大型国学史学经典
《中国历代名人精粹》《中华名人传记》(未完)
英语、有声书、奥数训练……更多请关注进入公众号菜单获取
欢迎关注eboy公众号

需要排版好打印的,请回复联系
本公众号其它文章链接
2020年4月发布的中小学课外阅读目录
《教育部基础教育课程教材发展中心 中小学生阅读指导目录(2020年版)》
(点击黑体字部分查看对应的目录)
【图文媒体均来自网络,若涉及版权,反馈处理】


