

周一:语文/机动
周二:数学/历史
周三:英语/机动
周四:物理/机动
周五:化学/史政
周六:地理/机动
周日:机动/机动
┌ 01 分章节知识点及重难考点
├ ┌ 八年级 上册(全集)
├ ├ ┌ 第一章 机械运动
├ ├ ├ 第二章 声现象
├ ├ ├ 第三章 物态变化
├ ├ ├ 第四章 光现象
├ ├ ├ 第五章 透镜及其应用
├ ├ └ 第六章 质量和密度
├ ├八年级 下册(全集)
├ ├ ┌第七章 力
├ ├ ├ 第八章 运动和力
├ ├ ├ 第九章 压强
├ ├ ├ 第十章 浮力
├ ├ ├ 第十一章 功和机械能
├ ├ └ 第十二章 简单机械
├ ├九年级 上册(全集)
├ ├ ┌第十三章 内能
├ ├├第十四章 内能的利用
├ ├ ├ 第十五章 电流和电路
├ ├ ├ 第十六章 电压 电阻
├ ├ └ 第十七章 欧姆定律
├ ├ 九年级 下册 (全集)
├ ├ ┌ 第十八章 电功率
├ ├ ├ 第十九章 生活用电
├ ├ ├ 第二十章 电与磁
├ ├ ├ 第二十一章 信息的传递
└ └ └ 第二十二章 能源与可持续发展
├ ┌ 02 学霸必刷重难知识考点全解
├ ┌ ┌ 八年级上册 (全集链接)
├ ├ ├ 第一章 机械运动
├ ├ ├ 第二章 声现象
├ ├ ├ 第三章 物态变化
├ ├ ├ 第四章 光现象
├ ├ ├ 第五章 透镜及其应用
├ ├ └ 第六章 质量和密度
├ ├ ┌ 八年级 下册 (全集链接)
├ ├ ├ 第七章 力
├ ├ ├ 第八章 运动和力
├ ├ ├ 第九章 压强
├ ├ ├ 第十章 浮力
├ ├ ├ 第十一章 功和机械能
├ ├ └ 第十二章 简单机械
├ ├ ┌ 九年级 上册 (全集链接)
├ ├ ├第十三章 内能
├ ├ ├ 第十四章 内能的利用
├ ├ ├ 第十五章 电流和电路
├ ├ ├ 第十六章 电压 电阻
├ ├└ 第十七章 欧姆定律
├ ├ ┌ 九年级 下册 (全集链接)
├ ├ ├ 第十八章 电功率
├ ├ ├ 第十九章 生活用电
├ ├ ├ 第二十章 电与磁
├ ├ ├ 第二十一章 信息的传递
├ ├ └ 第二十二章 能源与可持续发展
├ 03 其它汇总资料(系统性整理)
├ ┌(1)各种汇总资料整理
├ ├ 初中物理每日十分钟背记卡
├ ├ 初中物理章节知识手册
├ ├ 八上(1~6章)公式定律
├ ├ 八下(7~12章)公式定律
├ ├ 九上(13~17章)公式定律
├ └ 九下(18~22章)公式定律
├ ┌ (2)考卷及测试资料链接
├ ├ 八上第三、四章测试卷(5套)
├ ├ 八上期中测试卷(2套)
├ ├ 八上第五单元测试卷(3套)
├ ├八下期末试题(2套)
├ ├ 八下2套试题答案解析
├ ├ 九上第十五、十六章测试卷(5套)
├ ├ 九上期中测试卷(2套)
├ └ 目录……
├ ┌(2)纪录片《我的牛顿教练》视频
├ ├(全集链接)
├ ├ ┌ 第一集 万能的空气
├ ├ ├ 第二集 极速前进(上)
├ ├ ├ 第三集 极速前进(下)
├ ├ ├ 第四集 让我们转起来
├ ├ ├ 第五集 赐予我力量吧
├ ├ └ 第六集 瞄准的门道
├03 寒暑假预习题及答案 (全集链接)
├ ┌八年级 上册(全集链接)
├ ├ ┌第一章 机械运动
├ ├ ├第二章 声现象
├ ├ ├第三章 物态变化
├ ├ ├第四章 光现象
├ ├ ├第五章 透镜及其应用
├ └ └第六章 质量和密度
├ ├ 八年级 下册 (全集链接)
├ ├ ┌ 第七章 力
├ ├ ├ 第八章 运动和力
├ ├ ├ 第九章 压强
├ ├ ├ 第十章 浮力
├ ├ ├ 第十一章 功和机械能
├ ├ └ 第十二章 简单机械
├ ├ 九年级 上册 (全集链接)
├ ├ ┌第十三章 内能
├ ├ ├ 第十四章 内能的利用
├ ├ ├ 第十五章 电流和电路
├ ├ ├ 第十六章 电压 电阻
├ ├ └ 第十七章 欧姆定律
├ ├ 九年级 下册 (全集链接)
├ ├ ┌ 第十八章 电功率
├ ├ ├ 第十九章 生活用电
├ ├ ├ 第二十章 电与磁
├ ├ ├ 第二十一章 信息的传递
└ └ └ 第二十二章 能源与可持续发展

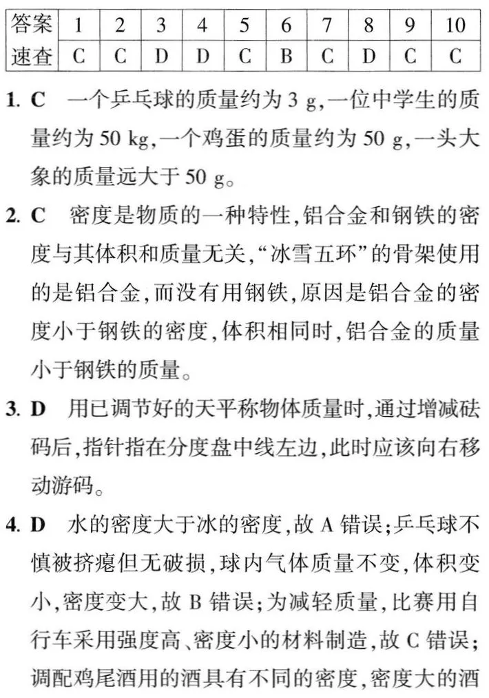
(均展示部分,请下载pdf文件)
测试卷pdf版本在下文下载
第六章 质量和密度
素养基础测试卷

第六章 质量和密度
素养提升测试卷

专项巩固测试卷(四)
质量、密度相关实验和计算

PDF版下载(可打印)
【识别二维码下载或下面链接百度云下载】
第六章 质量和密度
素养基础+提升测试卷(2套)
通过网盘分享的文件:Harry 初中试卷8年级上册物理(第6章 质量和密度)基础+提优.pdf
链接: https://pan.baidu.com/s/1j8hoWZa5GHbUCjYWzSRt7g 提取码: 7fx8

专项巩固测试卷(四)
质量、密度相关实验和计算
通过网盘分享的文件:Harry 初中试卷8年级上册物理(第6章 质量和密度)专项.pdf
链接: https://pan.baidu.com/s/1B6R_LvYmaeHWU7LA9oD5WA 提取码: 58jm

第六章 质量和密度
素养基础测试卷





请在微信客户端打开
第六章 质量和密度
素养提升测试卷





请在微信客户端打开
专项巩固测试卷(四)
质量、密度相关实验和计算





七、八年级地生会考资料汇总链接
九年级必读及自主阅读有声书链接(未更新完)
四大名著学生版
国内经典文学著作
《四世同堂》 《呼兰河传》 《繁星·春水》
影响一生的世界名著
《大卫,科波菲尔》 《呼啸山庄》
《安娜,卡列妮娜》《瓦尔登湖》
大型国学史学经典
《中国历代名人精粹》《中华名人传记》(未完)
英语、有声书、奥数训练……更多请关注进入公众号菜单获取
欢迎关注eboy公众号

需要排版好打印的,请回复联系
本公众号其它文章链接
2020年4月发布的中小学课外阅读目录
《教育部基础教育课程教材发展中心 中小学生阅读指导目录(2020年版)》
(点击黑体字部分查看对应的目录)
【图文媒体均来自网络,若涉及版权,反馈处理】


