当前位置:首页>学习笔记>2026年法考李佳行政法学习笔记40:行政复议的一般程序和特别程序

2026年法考李佳行政法学习笔记40:行政复议的一般程序和特别程序

  • 2026-04-28 14:19:36
2026年法考李佳行政法学习笔记40:行政复议的一般程序和特别程序

一、行政复议的申请

(一)申请时间

1.“全知道”情况下的复议申请期

(1)原则:自知道或者应当知道该行政行为之日起60日内提出。

(2)例外:法律规定的申请期限超过60日的,适用该更长期间(即申请期限≥60日)。

(3)因不可抗力或其他正当理由耽误的,障碍消除后继续计算。

(4)对比:行政诉讼起诉期原则上6个月。

2.“知一半”情况下的复议申请期

条件同时满足:

(1)自知道或应当知道复议权利、复议机关和申请期限之日起60日内;

(2)自知道或应当知道行政行为内容之日起1年内(最长保护期)。

3.“全不知”情况下的复议申请期

条件同时满足:

(1)自知内容之日起60日内;

(2)行为作出之日起5年内(不动产案件20年内)。

(二)申请形式

1.书面申请

可通过邮寄、互联网渠道(行政机关互联网送达文书的,应同时提供互联网提交申请渠道)或当面提交。

2.口头申请

书面申请有困难时,行政复议机关应当场记录申请人基本情况、复议请求、主要事实、理由和时间。

3.分别申请

对两个以上行政行为不服的,应当分别申请。

二、行政复议的受理

(一)复议受理审查及决定类型

审查期限:收到申请后5日内。

1.受理

条件:明确申请人、合格被申请人、利害关系、具体请求和理由、法定期限内、属于复议范围、属于本机关管辖、无重复申请或起诉。

2.不受理

(1)不符合条件的,决定不予受理并说明理由;不属于本机关管辖的,还应告知有管辖权的复议机关。

(2)受理后发现不符合条件的,应决定驳回申请(类似裁定驳回起诉)。

3.视为受理

审查期限届满未作出不予受理决定的,期限届满之日起视为受理。

4.材料补正

(1)通知补正:收到申请后5日内书面通知,一次性载明补正事项。

(2)补正期限:收到补正通知后10日内提交;正当理由可延长;无正当理由逾期不补正的,视为放弃申请。

(3)补正后续:收到补正材料后依法作出受理或不予受理决定。

(二)对复议不作为的监督制度

1.向上级机关反映

(1)复议机关无正当理由不予受理、驳回申请或超期不作答复的,申请人可向上级行政机关反映。

(2)上级应责令纠正;必要时可直接受理。

(3)注意:只能向上级“反映”(非二次复议),不能对上级不履行监督的行为提起行政诉讼。

2.行政处分

不履行职责的,对负责领导和直接责任人给予警告、记过、记大过;督促不改正或造成严重后果的,降级、撤职、开除。

(三)不收费

行政复议机关不得向申请人收取任何费用。

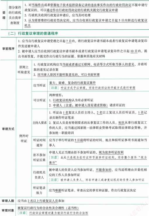
(四)部分案件的行政机关自我审查制度

1.适用范围:对当场作出或依据电子技术监控设备记录的违法事实作出的行政处罚决定不服。

2.程序:申请人可选择通过作出处罚决定的行政机关提交复议申请。该机关收到后及时处理,认为需要维持的,5日内转送复议机关。

3.知识点:给予处罚机关二次审查机会,可自我纠错。

三、行政复议的审理

(一)审理前基本要求

1.普通程序或简易程序。

2.指定复议人员办理,初次从事复议工作的人员须通过法律职业资格考试并参加职前培训。

3.保密义务:国家秘密、商业秘密、个人隐私。

(二)复议审理的普通程序

1.审理前程序

(1)受理后7日内,将申请书副本或笔录复印件发送被申请人。

(2)被申请人收到后10日内提出书面答复,并提交证据、依据和其他材料。

2.审理方式

(1)原则上:听取意见

-方式:当面、互联网、电话等,记录在案。

-因当事人原因不能听取意见的,可书面审理。

-审查时应由2名以上复议人员参加。

(2)例外:听证

-应当听证:重大、疑难、复杂案件。

-可以听证:复议机构认为有必要,或申请人请求(被申请人无请求资格)。

-听证人员:1名主持人(复议人员)+2名以上听证员(复议人员)+1名记录员(无资格要求)。

-通知时间:举行听证5日前书面通知时间、地点、事项。

-拒不参加后果:申请人视为放弃听证权利(非视为撤回复议申请)。

-行政机关负责人应当参加听证;不能参加的须说明理由并委托工作人员参加。

-听证笔录效力:复议机关应根据听证笔录、审查认定的事实和证据作出决定(不具有排他效力,但必须“根据”而非“参考”)。

3.行政复议委员会

(1)构成:县级以上人民政府建立,包括政府部门、专家、学者。

(2)定位:咨询机构,非决策机构。

(3)职责:提供咨询意见,研究重大事项和共性问题。

(4)应当提请咨询的情形:

-案情重大、疑难、复杂;

-专业性、技术性较强;

-对省、自治区、直辖市人民政府行政行为不服;

-复议机构认为有必要。

(5)注意:国务院部门作出的行为不属应当咨询情形。

(6)咨询意见效力:作为重要参考依据(非唯一根据)。

4.审理对象

行政行为的合法性及合理性(适当性)。区别于行政诉讼一般只审查合法性。

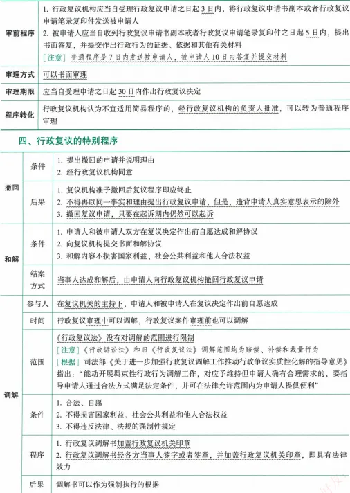
(三)复议审理的简易程序

1.适用范围

(1)法定简易(同时满足事实清楚、权利义务明确、争议不大):

-当场作出的行政行为;

-警告或通报批评;

-涉及数额3000元以下;

-政府信息公开案件。

(2)约定简易:当事人各方同意。

2.审理前程序

(1)受理后3日内发送申请书副本或笔录复印件给被申请人。

(2)被申请人收到后5日内提出书面答复并提交材料。

3.审理方式和期限

(1)可以书面审理。

(2)期限:受理后30日内作出决定(不可延长)。

4.程序转化

机构认为不宜适用简易程序的,经负责人批准可转为普通程序。

四、行政复议的决定

(一)决定主体

复议机构审查并提出意见,经复议机关负责人同意或集体讨论通过,以复议机关名义作出决定。

(二)普通程序决定期限

1.原则:受理后60日内作出。

2.例外:法律规定少于60日的,从其规定(≤60日)。

3.延长:情况复杂的,经机构负责人批准可延长不超过30日,并书面告知当事人。

(三)简易程序决定期限

受理后30日内作出(无延长规定)。

五、行政复议的特别程序

(一)撤回申请

1.时间:决定作出前。

2.条件:自愿撤回,经复议机构同意。

3.后果:程序终止。

4.限制:不得再以同一事实和理由提出复议申请,但能证明撤回违背真实意思表示的除外。

(二)原行政行为的改变

1.复议期间被申请人可改变原行政行为,不影响案件审理,但申请人撤回申请且获同意的除外。

2.申请人未撤回或未获准许的,复议机关继续审查原行为并依法作出决定。

(三)和解

1.内容:不得损害国家利益、社会公共利益、他人合法权益,不得违反法律强制性规定。

2.程序:当事人自愿达成和解,申请人撤回申请,复议机构准予撤回后终止复议。

3.后果:不得再以同一事实和理由申请复议(违背真实意愿除外)。

(四)调解

1.时间:审理前或审理中均可。

2.范围:无限制,包括羁束行为(可在法律允许范围内提供便利)。

3.原则:合法、自愿,不得损害利益或违反强制性规定。

4.程序:

-达成协议的,制作行政复议调解书,载明请求、事实、理由、结果,加盖复议机关印章。

-调解书经各方当事人签字或签章并加盖复议机关印章后具有法律效力。

-未达成协议或生效前反悔的,应依法审查或及时作出决定。

5.效力:调解书具有处分性和执行力,可作强制执行根据。

(五)行政行为在复议期间的执行力

1.原则:复议期间不停止执行。

2.应当停止执行的情形:

(1)被申请人认为需要停止;

(2)复议机关认为需要停止;

(3)申请人、第三人申请且复议机关认为合理;

(4)法律、法规、规章规定停止执行。

(六)行政复议的中止和终止

1.中止的情形(列举典型)

-申请人死亡,近亲属未确定是否参加;

-申请人丧失行为能力,未确定法定代理人;

-申请人下落不明;

-法人或其他组织终止,未确定权利义务承受人;

-不可抗力等不能参加;

-经同意因调解、和解中止;

-法律适用问题需有权机关解释;

-需以他案结果为依据,他案未审结;

-规范性文件或依据在审查中;

-其他情形。

-程序:原因消除后及时恢复,书面告知当事人。

-错误中止:上级机关应责令恢复审理。

2.终止的情形

-申请人撤回申请且获准;

-申请人死亡,无近亲属或近亲属放弃权利;

-法人或其他组织终止,无承受人或放弃权利;

-对行政拘留或限制人身自由的强制措施不服申请复议后,因同一违法行为涉嫌犯罪被采取刑事强制措施(注意:行政诉讼为中止,复议为终止)。

3.“中转终”制度

(1)适用情形:自然人死亡且近亲属未确定、丧失行为能力未确定法定代理人;法人或其他组织终止未确定承受人。

(2)条件:中止满60日,原因仍未消除的,复议终止。

(3)注意:不可抗力等情形不适用“中转终”。

(提醒:本笔记由法考园地公众号整理,仅适用于在看懂书、听懂课的基础上,利用碎片化时间复习巩固提升,不能代替看书、听课、做题!)

知识体系图如下:

配套图书:

配套视频讲座:众合、竹马官网及APP,B站。

如果条件允许,请购买正版图书。确需电子版可点击下方链接下载: https://pan.baidu.com/s/1yReY_Gk47XD0rwriIt7EXA?pwd=1688 提取码: 1688

欢迎关注法考园地公众号,点击底部菜单“历史消息”可阅读往期所有信息,点击“法考考点”可查看名师课程重点及目录,点击“法考攻略”可学习通关经验和备考方法。图文如有侵权,请联系删除。

END
如果对您有帮助请点击下方名片关注
在看你就赞赞我!

最新文章

随机文章

基本 文件 流程 错误 SQL 调试
  1. 请求信息 : 2026-04-28 14:50:16 HTTP/2.0 GET : https://67808.cn/a/484466.html
  2. 运行时间 : 0.211369s [ 吞吐率:4.73req/s ] 内存消耗:4,382.66kb 文件加载:140
  3. 缓存信息 : 0 reads,0 writes
  4. 会话信息 : SESSION_ID=48cec385c84df934ea3edef2a68f24a1
  1. /yingpanguazai/ssd/ssd1/www/no.67808.cn/public/index.php ( 0.79 KB )
  2. /yingpanguazai/ssd/ssd1/www/no.67808.cn/vendor/autoload.php ( 0.17 KB )
  3. /yingpanguazai/ssd/ssd1/www/no.67808.cn/vendor/composer/autoload_real.php ( 2.49 KB )
  4. /yingpanguazai/ssd/ssd1/www/no.67808.cn/vendor/composer/platform_check.php ( 0.90 KB )
  5. /yingpanguazai/ssd/ssd1/www/no.67808.cn/vendor/composer/ClassLoader.php ( 14.03 KB )
  6. /yingpanguazai/ssd/ssd1/www/no.67808.cn/vendor/composer/autoload_static.php ( 4.90 KB )
  7. /yingpanguazai/ssd/ssd1/www/no.67808.cn/vendor/topthink/think-helper/src/helper.php ( 8.34 KB )
  8. /yingpanguazai/ssd/ssd1/www/no.67808.cn/vendor/topthink/think-validate/src/helper.php ( 2.19 KB )
  9. /yingpanguazai/ssd/ssd1/www/no.67808.cn/vendor/topthink/think-orm/src/helper.php ( 1.47 KB )
  10. /yingpanguazai/ssd/ssd1/www/no.67808.cn/vendor/topthink/think-orm/stubs/load_stubs.php ( 0.16 KB )
  11. /yingpanguazai/ssd/ssd1/www/no.67808.cn/vendor/topthink/framework/src/think/Exception.php ( 1.69 KB )
  12. /yingpanguazai/ssd/ssd1/www/no.67808.cn/vendor/topthink/think-container/src/Facade.php ( 2.71 KB )
  13. /yingpanguazai/ssd/ssd1/www/no.67808.cn/vendor/symfony/deprecation-contracts/function.php ( 0.99 KB )
  14. /yingpanguazai/ssd/ssd1/www/no.67808.cn/vendor/symfony/polyfill-mbstring/bootstrap.php ( 8.26 KB )
  15. /yingpanguazai/ssd/ssd1/www/no.67808.cn/vendor/symfony/polyfill-mbstring/bootstrap80.php ( 9.78 KB )
  16. /yingpanguazai/ssd/ssd1/www/no.67808.cn/vendor/symfony/var-dumper/Resources/functions/dump.php ( 1.49 KB )
  17. /yingpanguazai/ssd/ssd1/www/no.67808.cn/vendor/topthink/think-dumper/src/helper.php ( 0.18 KB )
  18. /yingpanguazai/ssd/ssd1/www/no.67808.cn/vendor/symfony/var-dumper/VarDumper.php ( 4.30 KB )
  19. /yingpanguazai/ssd/ssd1/www/no.67808.cn/vendor/topthink/framework/src/think/App.php ( 15.30 KB )
  20. /yingpanguazai/ssd/ssd1/www/no.67808.cn/vendor/topthink/think-container/src/Container.php ( 15.76 KB )
  21. /yingpanguazai/ssd/ssd1/www/no.67808.cn/vendor/psr/container/src/ContainerInterface.php ( 1.02 KB )
  22. /yingpanguazai/ssd/ssd1/www/no.67808.cn/app/provider.php ( 0.19 KB )
  23. /yingpanguazai/ssd/ssd1/www/no.67808.cn/vendor/topthink/framework/src/think/Http.php ( 6.04 KB )
  24. /yingpanguazai/ssd/ssd1/www/no.67808.cn/vendor/topthink/think-helper/src/helper/Str.php ( 7.29 KB )
  25. /yingpanguazai/ssd/ssd1/www/no.67808.cn/vendor/topthink/framework/src/think/Env.php ( 4.68 KB )
  26. /yingpanguazai/ssd/ssd1/www/no.67808.cn/app/common.php ( 0.03 KB )
  27. /yingpanguazai/ssd/ssd1/www/no.67808.cn/vendor/topthink/framework/src/helper.php ( 18.78 KB )
  28. /yingpanguazai/ssd/ssd1/www/no.67808.cn/vendor/topthink/framework/src/think/Config.php ( 5.54 KB )
  29. /yingpanguazai/ssd/ssd1/www/no.67808.cn/config/app.php ( 0.95 KB )
  30. /yingpanguazai/ssd/ssd1/www/no.67808.cn/config/cache.php ( 0.78 KB )
  31. /yingpanguazai/ssd/ssd1/www/no.67808.cn/config/console.php ( 0.23 KB )
  32. /yingpanguazai/ssd/ssd1/www/no.67808.cn/config/cookie.php ( 0.56 KB )
  33. /yingpanguazai/ssd/ssd1/www/no.67808.cn/config/database.php ( 2.48 KB )
  34. /yingpanguazai/ssd/ssd1/www/no.67808.cn/vendor/topthink/framework/src/think/facade/Env.php ( 1.67 KB )
  35. /yingpanguazai/ssd/ssd1/www/no.67808.cn/config/filesystem.php ( 0.61 KB )
  36. /yingpanguazai/ssd/ssd1/www/no.67808.cn/config/lang.php ( 0.91 KB )
  37. /yingpanguazai/ssd/ssd1/www/no.67808.cn/config/log.php ( 1.35 KB )
  38. /yingpanguazai/ssd/ssd1/www/no.67808.cn/config/middleware.php ( 0.19 KB )
  39. /yingpanguazai/ssd/ssd1/www/no.67808.cn/config/route.php ( 1.89 KB )
  40. /yingpanguazai/ssd/ssd1/www/no.67808.cn/config/session.php ( 0.57 KB )
  41. /yingpanguazai/ssd/ssd1/www/no.67808.cn/config/trace.php ( 0.34 KB )
  42. /yingpanguazai/ssd/ssd1/www/no.67808.cn/config/view.php ( 0.82 KB )
  43. /yingpanguazai/ssd/ssd1/www/no.67808.cn/app/event.php ( 0.25 KB )
  44. /yingpanguazai/ssd/ssd1/www/no.67808.cn/vendor/topthink/framework/src/think/Event.php ( 7.67 KB )
  45. /yingpanguazai/ssd/ssd1/www/no.67808.cn/app/service.php ( 0.13 KB )
  46. /yingpanguazai/ssd/ssd1/www/no.67808.cn/app/AppService.php ( 0.26 KB )
  47. /yingpanguazai/ssd/ssd1/www/no.67808.cn/vendor/topthink/framework/src/think/Service.php ( 1.64 KB )
  48. /yingpanguazai/ssd/ssd1/www/no.67808.cn/vendor/topthink/framework/src/think/Lang.php ( 7.35 KB )
  49. /yingpanguazai/ssd/ssd1/www/no.67808.cn/vendor/topthink/framework/src/lang/zh-cn.php ( 13.70 KB )
  50. /yingpanguazai/ssd/ssd1/www/no.67808.cn/vendor/topthink/framework/src/think/initializer/Error.php ( 3.31 KB )
  51. /yingpanguazai/ssd/ssd1/www/no.67808.cn/vendor/topthink/framework/src/think/initializer/RegisterService.php ( 1.33 KB )
  52. /yingpanguazai/ssd/ssd1/www/no.67808.cn/vendor/services.php ( 0.14 KB )
  53. /yingpanguazai/ssd/ssd1/www/no.67808.cn/vendor/topthink/framework/src/think/service/PaginatorService.php ( 1.52 KB )
  54. /yingpanguazai/ssd/ssd1/www/no.67808.cn/vendor/topthink/framework/src/think/service/ValidateService.php ( 0.99 KB )
  55. /yingpanguazai/ssd/ssd1/www/no.67808.cn/vendor/topthink/framework/src/think/service/ModelService.php ( 2.04 KB )
  56. /yingpanguazai/ssd/ssd1/www/no.67808.cn/vendor/topthink/think-trace/src/Service.php ( 0.77 KB )
  57. /yingpanguazai/ssd/ssd1/www/no.67808.cn/vendor/topthink/framework/src/think/Middleware.php ( 6.72 KB )
  58. /yingpanguazai/ssd/ssd1/www/no.67808.cn/vendor/topthink/framework/src/think/initializer/BootService.php ( 0.77 KB )
  59. /yingpanguazai/ssd/ssd1/www/no.67808.cn/vendor/topthink/think-orm/src/Paginator.php ( 11.86 KB )
  60. /yingpanguazai/ssd/ssd1/www/no.67808.cn/vendor/topthink/think-validate/src/Validate.php ( 63.20 KB )
  61. /yingpanguazai/ssd/ssd1/www/no.67808.cn/vendor/topthink/think-orm/src/Model.php ( 23.55 KB )
  62. /yingpanguazai/ssd/ssd1/www/no.67808.cn/vendor/topthink/think-orm/src/model/concern/Attribute.php ( 21.05 KB )
  63. /yingpanguazai/ssd/ssd1/www/no.67808.cn/vendor/topthink/think-orm/src/model/concern/AutoWriteData.php ( 4.21 KB )
  64. /yingpanguazai/ssd/ssd1/www/no.67808.cn/vendor/topthink/think-orm/src/model/concern/Conversion.php ( 6.44 KB )
  65. /yingpanguazai/ssd/ssd1/www/no.67808.cn/vendor/topthink/think-orm/src/model/concern/DbConnect.php ( 5.16 KB )
  66. /yingpanguazai/ssd/ssd1/www/no.67808.cn/vendor/topthink/think-orm/src/model/concern/ModelEvent.php ( 2.33 KB )
  67. /yingpanguazai/ssd/ssd1/www/no.67808.cn/vendor/topthink/think-orm/src/model/concern/RelationShip.php ( 28.29 KB )
  68. /yingpanguazai/ssd/ssd1/www/no.67808.cn/vendor/topthink/think-helper/src/contract/Arrayable.php ( 0.09 KB )
  69. /yingpanguazai/ssd/ssd1/www/no.67808.cn/vendor/topthink/think-helper/src/contract/Jsonable.php ( 0.13 KB )
  70. /yingpanguazai/ssd/ssd1/www/no.67808.cn/vendor/topthink/think-orm/src/model/contract/Modelable.php ( 0.09 KB )
  71. /yingpanguazai/ssd/ssd1/www/no.67808.cn/vendor/topthink/framework/src/think/Db.php ( 2.88 KB )
  72. /yingpanguazai/ssd/ssd1/www/no.67808.cn/vendor/topthink/think-orm/src/DbManager.php ( 8.52 KB )
  73. /yingpanguazai/ssd/ssd1/www/no.67808.cn/vendor/topthink/framework/src/think/Log.php ( 6.28 KB )
  74. /yingpanguazai/ssd/ssd1/www/no.67808.cn/vendor/topthink/framework/src/think/Manager.php ( 3.92 KB )
  75. /yingpanguazai/ssd/ssd1/www/no.67808.cn/vendor/psr/log/src/LoggerTrait.php ( 2.69 KB )
  76. /yingpanguazai/ssd/ssd1/www/no.67808.cn/vendor/psr/log/src/LoggerInterface.php ( 2.71 KB )
  77. /yingpanguazai/ssd/ssd1/www/no.67808.cn/vendor/topthink/framework/src/think/Cache.php ( 4.92 KB )
  78. /yingpanguazai/ssd/ssd1/www/no.67808.cn/vendor/psr/simple-cache/src/CacheInterface.php ( 4.71 KB )
  79. /yingpanguazai/ssd/ssd1/www/no.67808.cn/vendor/topthink/think-helper/src/helper/Arr.php ( 16.63 KB )
  80. /yingpanguazai/ssd/ssd1/www/no.67808.cn/vendor/topthink/framework/src/think/cache/driver/File.php ( 7.84 KB )
  81. /yingpanguazai/ssd/ssd1/www/no.67808.cn/vendor/topthink/framework/src/think/cache/Driver.php ( 9.03 KB )
  82. /yingpanguazai/ssd/ssd1/www/no.67808.cn/vendor/topthink/framework/src/think/contract/CacheHandlerInterface.php ( 1.99 KB )
  83. /yingpanguazai/ssd/ssd1/www/no.67808.cn/app/Request.php ( 0.09 KB )
  84. /yingpanguazai/ssd/ssd1/www/no.67808.cn/vendor/topthink/framework/src/think/Request.php ( 55.78 KB )
  85. /yingpanguazai/ssd/ssd1/www/no.67808.cn/app/middleware.php ( 0.25 KB )
  86. /yingpanguazai/ssd/ssd1/www/no.67808.cn/vendor/topthink/framework/src/think/Pipeline.php ( 2.61 KB )
  87. /yingpanguazai/ssd/ssd1/www/no.67808.cn/vendor/topthink/think-trace/src/TraceDebug.php ( 3.40 KB )
  88. /yingpanguazai/ssd/ssd1/www/no.67808.cn/vendor/topthink/framework/src/think/middleware/SessionInit.php ( 1.94 KB )
  89. /yingpanguazai/ssd/ssd1/www/no.67808.cn/vendor/topthink/framework/src/think/Session.php ( 1.80 KB )
  90. /yingpanguazai/ssd/ssd1/www/no.67808.cn/vendor/topthink/framework/src/think/session/driver/File.php ( 6.27 KB )
  91. /yingpanguazai/ssd/ssd1/www/no.67808.cn/vendor/topthink/framework/src/think/contract/SessionHandlerInterface.php ( 0.87 KB )
  92. /yingpanguazai/ssd/ssd1/www/no.67808.cn/vendor/topthink/framework/src/think/session/Store.php ( 7.12 KB )
  93. /yingpanguazai/ssd/ssd1/www/no.67808.cn/vendor/topthink/framework/src/think/Route.php ( 23.73 KB )
  94. /yingpanguazai/ssd/ssd1/www/no.67808.cn/vendor/topthink/framework/src/think/route/RuleName.php ( 5.75 KB )
  95. /yingpanguazai/ssd/ssd1/www/no.67808.cn/vendor/topthink/framework/src/think/route/Domain.php ( 2.53 KB )
  96. /yingpanguazai/ssd/ssd1/www/no.67808.cn/vendor/topthink/framework/src/think/route/RuleGroup.php ( 22.43 KB )
  97. /yingpanguazai/ssd/ssd1/www/no.67808.cn/vendor/topthink/framework/src/think/route/Rule.php ( 26.95 KB )
  98. /yingpanguazai/ssd/ssd1/www/no.67808.cn/vendor/topthink/framework/src/think/route/RuleItem.php ( 9.78 KB )
  99. /yingpanguazai/ssd/ssd1/www/no.67808.cn/route/app.php ( 1.72 KB )
  100. /yingpanguazai/ssd/ssd1/www/no.67808.cn/vendor/topthink/framework/src/think/facade/Route.php ( 4.70 KB )
  101. /yingpanguazai/ssd/ssd1/www/no.67808.cn/vendor/topthink/framework/src/think/route/dispatch/Controller.php ( 4.74 KB )
  102. /yingpanguazai/ssd/ssd1/www/no.67808.cn/vendor/topthink/framework/src/think/route/Dispatch.php ( 10.44 KB )
  103. /yingpanguazai/ssd/ssd1/www/no.67808.cn/app/controller/Index.php ( 4.81 KB )
  104. /yingpanguazai/ssd/ssd1/www/no.67808.cn/app/BaseController.php ( 2.05 KB )
  105. /yingpanguazai/ssd/ssd1/www/no.67808.cn/vendor/topthink/think-orm/src/facade/Db.php ( 0.93 KB )
  106. /yingpanguazai/ssd/ssd1/www/no.67808.cn/vendor/topthink/think-orm/src/db/connector/Mysql.php ( 5.44 KB )
  107. /yingpanguazai/ssd/ssd1/www/no.67808.cn/vendor/topthink/think-orm/src/db/PDOConnection.php ( 52.47 KB )
  108. /yingpanguazai/ssd/ssd1/www/no.67808.cn/vendor/topthink/think-orm/src/db/Connection.php ( 8.39 KB )
  109. /yingpanguazai/ssd/ssd1/www/no.67808.cn/vendor/topthink/think-orm/src/db/ConnectionInterface.php ( 4.57 KB )
  110. /yingpanguazai/ssd/ssd1/www/no.67808.cn/vendor/topthink/think-orm/src/db/builder/Mysql.php ( 16.58 KB )
  111. /yingpanguazai/ssd/ssd1/www/no.67808.cn/vendor/topthink/think-orm/src/db/Builder.php ( 24.06 KB )
  112. /yingpanguazai/ssd/ssd1/www/no.67808.cn/vendor/topthink/think-orm/src/db/BaseBuilder.php ( 27.50 KB )
  113. /yingpanguazai/ssd/ssd1/www/no.67808.cn/vendor/topthink/think-orm/src/db/Query.php ( 15.71 KB )
  114. /yingpanguazai/ssd/ssd1/www/no.67808.cn/vendor/topthink/think-orm/src/db/BaseQuery.php ( 45.13 KB )
  115. /yingpanguazai/ssd/ssd1/www/no.67808.cn/vendor/topthink/think-orm/src/db/concern/TimeFieldQuery.php ( 7.43 KB )
  116. /yingpanguazai/ssd/ssd1/www/no.67808.cn/vendor/topthink/think-orm/src/db/concern/AggregateQuery.php ( 3.26 KB )
  117. /yingpanguazai/ssd/ssd1/www/no.67808.cn/vendor/topthink/think-orm/src/db/concern/ModelRelationQuery.php ( 20.07 KB )
  118. /yingpanguazai/ssd/ssd1/www/no.67808.cn/vendor/topthink/think-orm/src/db/concern/ParamsBind.php ( 3.66 KB )
  119. /yingpanguazai/ssd/ssd1/www/no.67808.cn/vendor/topthink/think-orm/src/db/concern/ResultOperation.php ( 7.01 KB )
  120. /yingpanguazai/ssd/ssd1/www/no.67808.cn/vendor/topthink/think-orm/src/db/concern/WhereQuery.php ( 19.37 KB )
  121. /yingpanguazai/ssd/ssd1/www/no.67808.cn/vendor/topthink/think-orm/src/db/concern/JoinAndViewQuery.php ( 7.11 KB )
  122. /yingpanguazai/ssd/ssd1/www/no.67808.cn/vendor/topthink/think-orm/src/db/concern/TableFieldInfo.php ( 2.63 KB )
  123. /yingpanguazai/ssd/ssd1/www/no.67808.cn/vendor/topthink/think-orm/src/db/concern/Transaction.php ( 2.77 KB )
  124. /yingpanguazai/ssd/ssd1/www/no.67808.cn/vendor/topthink/framework/src/think/log/driver/File.php ( 5.96 KB )
  125. /yingpanguazai/ssd/ssd1/www/no.67808.cn/vendor/topthink/framework/src/think/contract/LogHandlerInterface.php ( 0.86 KB )
  126. /yingpanguazai/ssd/ssd1/www/no.67808.cn/vendor/topthink/framework/src/think/log/Channel.php ( 3.89 KB )
  127. /yingpanguazai/ssd/ssd1/www/no.67808.cn/vendor/topthink/framework/src/think/event/LogRecord.php ( 1.02 KB )
  128. /yingpanguazai/ssd/ssd1/www/no.67808.cn/vendor/topthink/think-helper/src/Collection.php ( 16.47 KB )
  129. /yingpanguazai/ssd/ssd1/www/no.67808.cn/vendor/topthink/framework/src/think/facade/View.php ( 1.70 KB )
  130. /yingpanguazai/ssd/ssd1/www/no.67808.cn/vendor/topthink/framework/src/think/View.php ( 4.39 KB )
  131. /yingpanguazai/ssd/ssd1/www/no.67808.cn/vendor/topthink/framework/src/think/Response.php ( 8.81 KB )
  132. /yingpanguazai/ssd/ssd1/www/no.67808.cn/vendor/topthink/framework/src/think/response/View.php ( 3.29 KB )
  133. /yingpanguazai/ssd/ssd1/www/no.67808.cn/vendor/topthink/framework/src/think/Cookie.php ( 6.06 KB )
  134. /yingpanguazai/ssd/ssd1/www/no.67808.cn/vendor/topthink/think-view/src/Think.php ( 8.38 KB )
  135. /yingpanguazai/ssd/ssd1/www/no.67808.cn/vendor/topthink/framework/src/think/contract/TemplateHandlerInterface.php ( 1.60 KB )
  136. /yingpanguazai/ssd/ssd1/www/no.67808.cn/vendor/topthink/think-template/src/Template.php ( 46.61 KB )
  137. /yingpanguazai/ssd/ssd1/www/no.67808.cn/vendor/topthink/think-template/src/template/driver/File.php ( 2.41 KB )
  138. /yingpanguazai/ssd/ssd1/www/no.67808.cn/vendor/topthink/think-template/src/template/contract/DriverInterface.php ( 0.86 KB )
  139. /yingpanguazai/ssd/ssd1/www/no.67808.cn/runtime/temp/6df755f970a38e704c5414acbc6e8bcd.php ( 12.06 KB )
  140. /yingpanguazai/ssd/ssd1/www/no.67808.cn/vendor/topthink/think-trace/src/Html.php ( 4.42 KB )
  1. CONNECT:[ UseTime:0.001010s ] mysql:host=127.0.0.1;port=3306;dbname=no_67808;charset=utf8mb4
  2. SHOW FULL COLUMNS FROM `fenlei` [ RunTime:0.001775s ]
  3. SELECT * FROM `fenlei` WHERE `fid` = 0 [ RunTime:0.004915s ]
  4. SELECT * FROM `fenlei` WHERE `fid` = 63 [ RunTime:0.000690s ]
  5. SHOW FULL COLUMNS FROM `set` [ RunTime:0.001702s ]
  6. SELECT * FROM `set` [ RunTime:0.000751s ]
  7. SHOW FULL COLUMNS FROM `article` [ RunTime:0.001742s ]
  8. SELECT * FROM `article` WHERE `id` = 484466 LIMIT 1 [ RunTime:0.008699s ]
  9. UPDATE `article` SET `lasttime` = 1777359017 WHERE `id` = 484466 [ RunTime:0.003673s ]
  10. SELECT * FROM `fenlei` WHERE `id` = 65 LIMIT 1 [ RunTime:0.000744s ]
  11. SELECT * FROM `article` WHERE `id` < 484466 ORDER BY `id` DESC LIMIT 1 [ RunTime:0.001240s ]
  12. SELECT * FROM `article` WHERE `id` > 484466 ORDER BY `id` ASC LIMIT 1 [ RunTime:0.004238s ]
  13. SELECT * FROM `article` WHERE `id` < 484466 ORDER BY `id` DESC LIMIT 10 [ RunTime:0.003760s ]
  14. SELECT * FROM `article` WHERE `id` < 484466 ORDER BY `id` DESC LIMIT 10,10 [ RunTime:0.002866s ]
  15. SELECT * FROM `article` WHERE `id` < 484466 ORDER BY `id` DESC LIMIT 20,10 [ RunTime:0.003687s ]
0.215171s