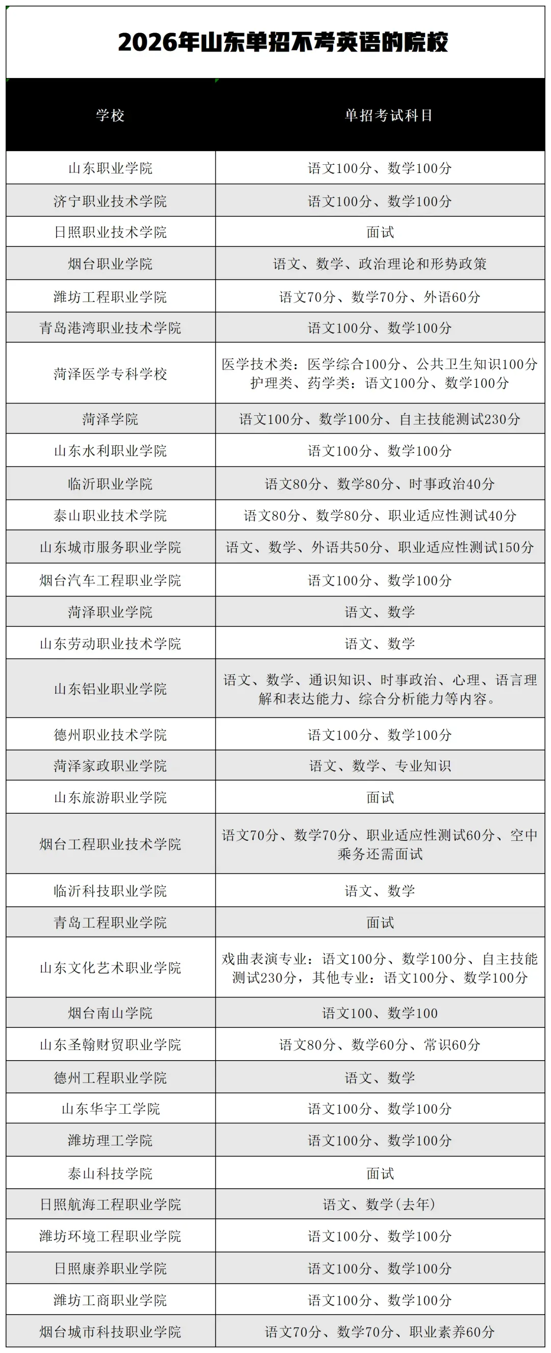
2026年单招丨考试倒计时19天!【学习资料+招生计划+考试科目+报名流程+各院校录取限制+不考语数英学校汇总】
26年单招综评很多学校都规定了录取限制,总分过线也不一定可以被学校录取,1、最低资格线:学校设立录取资格线,如考生单招总成绩没达到,学校将不予录取,一般资格线设置的较低。2、单科最低分:学校规定某门单科成绩(技能或校考)必须要达到多少分,如考生没达到,学校将不予录取,这种限制去年就出现过。4、身体要求:某些专业会有身高、体重、性别等身体要求,一般常见于旅游管理、酒店管理类别、航海等工科类专业。下面简单汇总了各院校的录取限制,也有个别报名限制,大家在报名一定要认真查看!点击图片可查看大图
一、访问报名平台
- 网址:https://wsbm.sdzk.cn/gzdz/
- 操作:登录山东省教育招生考试院官网 → 点击【网上报名】 → 进入【高职(专科)单独招生和综合评价招生填报志愿平台】
二、考生登录
- 入口:平台主页下方 “考生登录” 或菜单 “考生登录”
- 短信验证码(高考报名手机短信验证密码,丢失可重新发送;收不到需联系县(市、区)招考办)
三、选择报考招生类型
- 类型选择(二者不可兼报,每名考生仅可选 1 所院校):
- 高职(专科)单独考试招生:面向中职应届毕业生、社会人员(需高中阶段毕业证或同等学力)。
- 高职(专科)综合评价招生
四、选择报考院校
- 单招 / 综招分别展示对应招生院校,按院校名称排序。
- 快速定位:使用快捷键
Ctrl+F 搜索院校代码或名称。 - 操作:选中目标院校 → 点击 “下一步,选择报考专业”。
该页面显示了考生姓名、报考招生类型,并提示考生选择报考院校。
点击选中要报考的招生院校,点击“下一步,选择报考专业”进入该院校报考专业选择页面
五、选择报考专业
- 单招:报考专业需与春季高考专业类别一致,按计划类型、专业代号、名称选择。
六、报考志愿确认
- 保存志愿成功后,进入确认页面,展示信息包括:考生号、姓名、春考专业类别、身份类别、招生类型、报考院校、计划类型、专业志愿、调剂情况。
- 操作:可进行 “修改报考志愿”“打印报考志愿”“浏览该校招生网”。
七、修改报考志愿
- 流程:选择招生类型 → 选择招生院校(默认上次报考院校,可更换) → 选择报考专业(默认上次专业,可修改)。
- 操作:重新选择信息后,点击 “保存报考志愿” 完成修改。
26单招招生计划订阅
1.点击进入
2.点击订阅


