当前位置:首页>学习笔记>2026-2-9 今日读书:眼底病学学习笔记(第六章 超声检查在眼底病诊断中的应用)第二节 超声诊断的物理基础及设备

2026-2-9 今日读书:眼底病学学习笔记(第六章 超声检查在眼底病诊断中的应用)第二节 超声诊断的物理基础及设备

  • 2026-05-30 12:55:03
2026-2-9 今日读书:眼底病学学习笔记(第六章 超声检查在眼底病诊断中的应用)第二节 超声诊断的物理基础及设备

一、与第一节的逻辑关联与章节导入

我们在第一节学习了眼科超声的发展简史,了解了这项技术从1880年压电效应的发现,到1968年手持式B超普及的完整历程。而第二节的物理基础与设备,正是第一节技术发展史的“底层逻辑支撑”。

如果说第一节是“知其然”(技术如何一步步发明出来),那么第二节就是“知其所以然”(技术为什么能实现、设备是如何工作的)。两者紧密相连:

第一节提到的压电效应,正是第二节超声换能器的核心物理原理;

第一节中“手持式B超的普及”,依赖第二节中“声波反射与二维成像”的技术突破;

第一节中“彩色多普勒超声的出现”,则源于第二节中“多普勒效应”的发现与应用。

理解第二节的物理基础与设备原理,能让我们真正看懂第一节中每一次技术突破的本质,也为后续学习超声的临床应用打下坚实的理论基础。

二、核心框架

超声诊断的物理基础及设备:

1. 与第一节的逻辑关联(技术史→原理支撑)

2. 超声波的定义与基本物理量

3. 超声波的核心物理特性(成像与血流检测的本质)

4. 超声设备的核心构成与工作原理

5. 主要超声模式的技术原理与临床应用

三、核心知识点

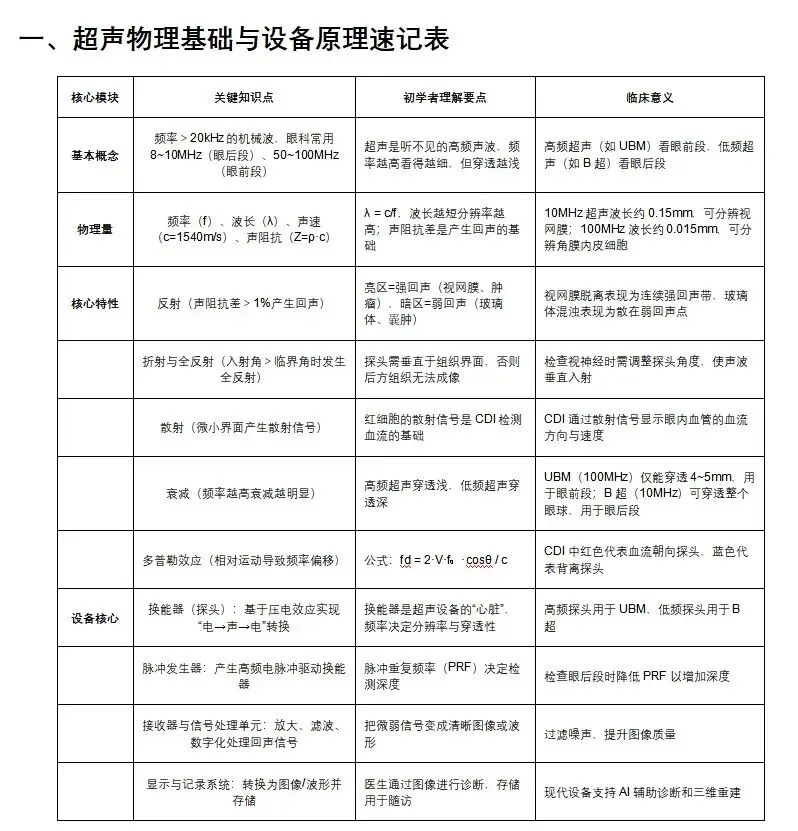
(一)超声波的定义与基本物理量

定义:频率大于20kHz的机械波,属于高频声波,超出人类听觉范围。眼科常用超声频率为8~10MHz(眼后段)、50~100MHz(眼前段UBM)。

我的(初学者理解:我们平时说话的声音频率在20Hz~20kHz之间,超声的频率比这高得多,所以人耳听不见,但可以穿透人体组织。

基本物理量(从公式到临床意义)

a.频率(f):每秒振动次数,单位为赫兹(Hz)。

临床意义:频率越高,分辨率越高(能看到更小的结构),但穿透性越弱(只能看浅层组织)。例如,100MHz的UBM能看清角膜内皮细胞,但只能穿透4~5mm,无法看到视网膜;而10MHz的B超能穿透整个眼球,但分辨率相对较低。

b.波长(λ):完成一次振动的传播距离,单位为毫米(mm)。公式:λ = c/f(c为声速)。

临床意义:波长越短,分辨率越高。例如,10MHz超声的波长约0.15mm,能分辨0.15mm以上的结构;100MHz超声的波长约0.015mm,能分辨细胞级别的结构。

c.声速(c):声波在介质中的传播速度,眼内组织平均声速为1540m/s。

临床意义:这是计算组织深度的基准值。超声设备通过测量回声的时间差(t),用公式深度d = c×t/2(除以2是因为声波需要往返),就能精准计算组织深度,误差小于0.01mm。

d.声阻抗(Z):Z = ρ·c(ρ为介质密度)。不同组织的声阻抗差是产生回声的物理基础。

我的(初学者理解:就像光在空气和水中会反射一样,声波在不同声阻抗的组织界面也会反射。例如,视网膜(Z=1.70×10⁶)与玻璃体(Z=1.50×10⁶)的声阻抗差约13%,会产生强回声;而玻璃体是均匀介质,声阻抗一致,所以没有明显回声。

(二)超声波的核心物理特性

1.反射

原理:当声波遇到声阻抗差>1%的界面时,会发生反射。反射回声的强度与声阻抗差正相关。

临床应用:

视网膜脱离时,视网膜与玻璃体的界面会产生连续的强回声带,医生通过这条回声带就能判断脱离的范围。

眼内肿瘤则表现为局部的高回声团块,回声强度与肿瘤的组织密度相关。

初学者提示:超声图像上的“亮区”代表强回声(如视网膜、肿瘤),“暗区”代表弱回声或无回声(如玻璃体、囊肿)。

2.折射与全反射

原理:声波从一种介质进入另一种声速不同的介质时,传播方向会发生改变(折射)。当入射角>临界角时,会发生全反射,导致后方组织无法成像。

临床应用:检查时需将探头垂直于组织界面(如视神经、视网膜),避免全反射以获得清晰的后方图像。例如,检查视神经时,需调整探头角度,使声波垂直于视神经表面,这样才能看清视神经的全层结构。

3.散射

原理:当声波遇到小于波长的微小界面(如红细胞、细胞团)时,会向各个方向散射。散射信号的强度与粒子大小、数量正相关。

临床应用:彩色多普勒超声(CDI)正是通过检测红细胞的散射信号,来评估眼内血管的血流速度与方向。例如,在青光眼患者中,CDI可检测到视网膜中央动脉的血流速度降低,提示视神经供血不足。

4.衰减

原理:声波在传播过程中能量逐渐减弱,主要由吸收、散射和扩散引起。频率越高,衰减越明显。

临床应用:高频超声(如UBM)仅适用于眼前段成像,而眼后段检查需使用低频超声(如8~10MHz)。例如,100MHz的UBM在眼内的穿透深度仅为4~5mm,只能看清角膜、前房角等眼前段结构;而10MHz的B超能穿透整个眼球,看清视网膜、脉络膜等眼后段结构。

5.多普勒效应

原理:当声源与接收器存在相对运动时,反射波的频率会发生偏移(fd)。公式:fd = 2·V·f₀·cosθ / c(V为血流速度,f₀为发射频率,θ为声波与血流的夹角)。

临床应用:CDI通过检测多普勒频移,将血流信息以彩色叠加在B超图像上,红色表示血流朝向探头,蓝色表示血流背离探头,颜色亮度反映血流速度。例如,在视网膜静脉阻塞患者中,CDI可显示受累静脉的血流速度降低或反向,提示血管阻塞。

(三)超声设备的核心构成与工作原理(从部件到功能)

1.换能器(探头)

核心部件,基于压电效应工作:施加交变电场时,压电晶体(如锆钛酸铅)产生机械振动,发射超声波;接收回声时,晶体产生电信号,实现“电→声→电”的转换。

我的(初学者)理解:换能器就像“声波的收发器”,既能发射超声波,又能接收回声信号。它的频率决定了设备的分辨率与穿透性。

2.脉冲发生器

产生高频电脉冲,驱动换能器发射超声波。脉冲重复频率(PRF)决定了设备的最大检测深度(PRF越高,深度越浅)。

临床意义:检查眼后段时,需降低PRF以增加检测深度;检查眼前段时,可提高PRF以获得更高的帧率。

3.接收器与信号处理单元

接收换能器传来的回声信号,进行放大、滤波和数字化处理。通过计算回声的时间差(与深度相关)和振幅(与回声强度相关),生成二维图像或一维波形。

我的(初学者)理解:这部分就像“信号的加工厂”,把微弱的回声信号放大、过滤噪声,然后转换成计算机能处理的数字信号。

4.显示与记录系统

将处理后的信号转换为图像(B超)或波形(A超),并支持存储、打印和三维重建。现代设备还具备AI辅助诊断功能,可自动识别病变并定量分析。

临床应用:医生通过观察显示的图像或波形,进行诊断;存储的图像可用于随访对比、教学和科研。

(四)主要超声模式的技术原理与临床应用(从模式到场景)

1.A型超声(A-mode)

技术原理:一维波形显示,横坐标为时间(对应组织深度),纵坐标为回声振幅。

临床应用:眼轴长度、角膜厚度、前房深度等生物测量,是白内障手术人工晶体度数计算的“金标准”。

初学者提示:A超的波形上,每个波峰代表一个组织界面,波峰的高度代表回声强度,波峰之间的距离代表组织深度。

2.B型超声(B-mode)

技术原理:二维灰度图像显示,以亮度表示回声振幅(亮=强回声,暗=弱回声)。

临床应用:评估视网膜脱离、玻璃体混浊、眼内肿瘤、眼内异物等病变的形态与范围,尤其适用于屈光间质混浊的患者。

初学者提示:B超图像是二维的,能直观显示眼内结构的形态和病变的位置。例如,视网膜脱离表现为玻璃体腔内的连续强回声带,一端与视盘相连,另一端与周边视网膜相连。

3.彩色多普勒超声(CDI)

技术原理:基于多普勒效应,叠加彩色血流信号在B超图像上(红=朝向探头,蓝=背离探头,亮度=速度)。

临床应用:检测视网膜中央动脉、睫状动脉等眼内血管的血流动力学参数,辅助诊断青光眼、视网膜血管疾病等。

初学者提示:CDI能让医生“看到”血流的方向和速度,判断血管是否通畅、供血是否充足。例如,在青光眼患者中,CDI可显示视网膜中央动脉的血流速度降低,提示视神经供血不足。

4.超声生物显微镜(UBM)

技术原理:采用50~100MHz的超高频超声,分辨率可达20~60μm,能清晰显示眼前段的细微结构。

临床应用:评估角膜内皮细胞、前房角形态、虹膜囊肿、睫状体肿瘤等眼前段病变,是青光眼、角膜病的重要诊断工具。

初学者提示:UBM的分辨率非常高,能看清角膜的五层结构、前房角的开放程度,对于青光眼的早期诊断和分型具有重要意义。

5.三维超声成像

技术原理:通过计算机对多个二维超声图像进行重建,形成三维立体图像。

临床应用:更直观地显示眼内肿瘤、视网膜脱离的立体形态,辅助手术方案制定。

初学者提示:三维超声能提供更立体的视角,帮助医生更好地理解病变的空间结构,例如眼内肿瘤的大小、形态、与周围组织的关系等。

四、核心必背

1.逻辑关联:第一节是技术史(知其然),第二节是原理支撑(知其所以然),两者共同构成眼科超声的完整知识体系。

2.物理基石:压电效应是换能器的核心原理,声阻抗差是回声产生的基础,多普勒效应是血流检测的核心。

3.设备核心:换能器是超声设备的“心脏”,其频率决定了分辨率与穿透性的权衡。

4.模式选择:A超用于精准测量,B超用于二维成像,CDI用于血流评估,UBM用于眼前段高分辨成像。

五、学习任务

1.结合第一节的发展史,梳理每一次技术突破对应的物理原理(如压电效应→换能器发明,多普勒效应→CDI出现)。

2.理解频率与分辨率、穿透性的权衡关系,掌握不同临床场景下的探头选择原则。

3.结合书中的图像与示意图,学会解读A超波形和B超图像的基本特征(如回声强度、形态、血流信号)。

4.尝试用自己的话解释超声成像的整个过程:从换能器发射超声波,到回声信号的接收、处理,再到图像的显示。

眼科超声图像解读入门清单

一、视网膜脱离

典型图像特征

B超表现:玻璃体腔内出现一条或多条连续的强回声带,一端与视盘相连,另一端与周边视网膜相连,形态呈“V”形或“弧形”。

活动度:眼球转动时,回声带会随之飘动,但始终与视盘或周边视网膜相连。

伴随表现:回声带与眼球壁之间的无回声区为视网膜下液。

识别技巧

重点观察回声带的连续性附着点,如果回声带连续且一端固定在视盘,基本可以确诊。

注意与玻璃体后脱离的“弱回声带”相鉴别,后者回声更细、更弱,且不与视盘相连。

二、玻璃体混浊/积血

典型图像特征

B超表现:玻璃体腔内出现散在的弱回声点、回声团或回声带,形态不规则,可随眼球转动而飘动。

轻度混浊:散在细小回声点;

重度混浊/积血:密集的回声团或絮状回声带,严重时可遮挡视网膜图像。

识别技巧

观察回声的运动性,如果回声随眼球转动而明显飘动,提示为玻璃体病变。

注意与视网膜脱离的“固定回声带”相鉴别,后者回声带固定,不随眼球转动而飘动。

三、玻璃体后脱离(PVD)

典型图像特征

B超表现:玻璃体腔内出现一条纤细的弱回声带,两端不与视网膜相连,随眼球转动而自由飘动,形态呈“波浪状”或“窗帘状”。

完全性PVD:回声带与视网膜完全分离;

不完全性PVD:回声带一端与视盘或周边视网膜相连,另一端自由飘动。

识别技巧

重点观察回声带的附着点,如果回声带两端均不与视网膜相连,提示为完全性PVD。

注意与视网膜脱离的“强回声带”相鉴别,后者回声更强、更厚,且固定附着于视网膜。

四、眼内肿瘤(以脉络膜黑色素瘤为例)

典型图像特征

B超表现:眼球壁上出现一个半球形或蘑菇形的高回声团块,边界清晰,内部回声均匀或不均匀。

脉络膜凹陷征:肿瘤基底部的脉络膜被肿瘤牵拉,形成局部凹陷。

声衰减征:肿瘤后方的视网膜回声减弱或消失,提示肿瘤组织对声波的吸收作用。

识别技巧

观察肿瘤的形态边界,半球形或蘑菇形、边界清晰的高回声团块是脉络膜黑色素瘤的典型表现。

注意与视网膜脱离的“扁平回声带”相鉴别,后者形态扁平,无明显团块感。

五、眼内异物

典型图像特征

B超表现:玻璃体腔内或眼球壁上出现一个强回声点或回声团,边界清晰,后方常伴有“彗星尾征”(声波在异物表面多次反射形成的尾状回声)。

运动性:异物可随眼球转动而移动,或固定在眼球壁上。

识别技巧

重点观察回声的强度后方回声,强回声点伴彗星尾征是金属异物的典型表现。

结合病史(如外伤史)进行诊断,必要时可采用超声生物显微镜(UBM)检查眼前段异物。

六、初学者通用识别原则

1.回声强度:亮=强回声(视网膜、肿瘤、异物),暗=弱回声(玻璃体、囊肿)。

2.形态与边界:规则、清晰的边界多为良性病变,不规则、模糊的边界需警惕恶性病变。

3.运动性:随眼球转动而飘动的回声多为玻璃体病变(如混浊、后脱离),固定的回声多为视网膜或眼球壁病变(如脱离、肿瘤)。

4.结合病史:外伤史提示异物或视网膜脱离,白内障史提示屈光间质混浊,青光眼史提示视神经病变。

最新文章

随机文章

基本 文件 流程 错误 SQL 调试
  1. 请求信息 : 2026-06-01 03:03:55 HTTP/2.0 GET : https://67808.cn/a/467189.html
  2. 运行时间 : 0.080641s [ 吞吐率:12.40req/s ] 内存消耗:4,790.16kb 文件加载:140
  3. 缓存信息 : 0 reads,0 writes
  4. 会话信息 : SESSION_ID=3ba9e48ca72c276639f2cbef326a854c
  1. /yingpanguazai/ssd/ssd1/www/no.67808.cn/public/index.php ( 0.79 KB )
  2. /yingpanguazai/ssd/ssd1/www/no.67808.cn/vendor/autoload.php ( 0.17 KB )
  3. /yingpanguazai/ssd/ssd1/www/no.67808.cn/vendor/composer/autoload_real.php ( 2.49 KB )
  4. /yingpanguazai/ssd/ssd1/www/no.67808.cn/vendor/composer/platform_check.php ( 0.90 KB )
  5. /yingpanguazai/ssd/ssd1/www/no.67808.cn/vendor/composer/ClassLoader.php ( 14.03 KB )
  6. /yingpanguazai/ssd/ssd1/www/no.67808.cn/vendor/composer/autoload_static.php ( 4.90 KB )
  7. /yingpanguazai/ssd/ssd1/www/no.67808.cn/vendor/topthink/think-helper/src/helper.php ( 8.34 KB )
  8. /yingpanguazai/ssd/ssd1/www/no.67808.cn/vendor/topthink/think-validate/src/helper.php ( 2.19 KB )
  9. /yingpanguazai/ssd/ssd1/www/no.67808.cn/vendor/topthink/think-orm/src/helper.php ( 1.47 KB )
  10. /yingpanguazai/ssd/ssd1/www/no.67808.cn/vendor/topthink/think-orm/stubs/load_stubs.php ( 0.16 KB )
  11. /yingpanguazai/ssd/ssd1/www/no.67808.cn/vendor/topthink/framework/src/think/Exception.php ( 1.69 KB )
  12. /yingpanguazai/ssd/ssd1/www/no.67808.cn/vendor/topthink/think-container/src/Facade.php ( 2.71 KB )
  13. /yingpanguazai/ssd/ssd1/www/no.67808.cn/vendor/symfony/deprecation-contracts/function.php ( 0.99 KB )
  14. /yingpanguazai/ssd/ssd1/www/no.67808.cn/vendor/symfony/polyfill-mbstring/bootstrap.php ( 8.26 KB )
  15. /yingpanguazai/ssd/ssd1/www/no.67808.cn/vendor/symfony/polyfill-mbstring/bootstrap80.php ( 9.78 KB )
  16. /yingpanguazai/ssd/ssd1/www/no.67808.cn/vendor/symfony/var-dumper/Resources/functions/dump.php ( 1.49 KB )
  17. /yingpanguazai/ssd/ssd1/www/no.67808.cn/vendor/topthink/think-dumper/src/helper.php ( 0.18 KB )
  18. /yingpanguazai/ssd/ssd1/www/no.67808.cn/vendor/symfony/var-dumper/VarDumper.php ( 4.30 KB )
  19. /yingpanguazai/ssd/ssd1/www/no.67808.cn/vendor/topthink/framework/src/think/App.php ( 15.30 KB )
  20. /yingpanguazai/ssd/ssd1/www/no.67808.cn/vendor/topthink/think-container/src/Container.php ( 15.76 KB )
  21. /yingpanguazai/ssd/ssd1/www/no.67808.cn/vendor/psr/container/src/ContainerInterface.php ( 1.02 KB )
  22. /yingpanguazai/ssd/ssd1/www/no.67808.cn/app/provider.php ( 0.19 KB )
  23. /yingpanguazai/ssd/ssd1/www/no.67808.cn/vendor/topthink/framework/src/think/Http.php ( 6.04 KB )
  24. /yingpanguazai/ssd/ssd1/www/no.67808.cn/vendor/topthink/think-helper/src/helper/Str.php ( 7.29 KB )
  25. /yingpanguazai/ssd/ssd1/www/no.67808.cn/vendor/topthink/framework/src/think/Env.php ( 4.68 KB )
  26. /yingpanguazai/ssd/ssd1/www/no.67808.cn/app/common.php ( 0.03 KB )
  27. /yingpanguazai/ssd/ssd1/www/no.67808.cn/vendor/topthink/framework/src/helper.php ( 18.78 KB )
  28. /yingpanguazai/ssd/ssd1/www/no.67808.cn/vendor/topthink/framework/src/think/Config.php ( 5.54 KB )
  29. /yingpanguazai/ssd/ssd1/www/no.67808.cn/config/app.php ( 0.95 KB )
  30. /yingpanguazai/ssd/ssd1/www/no.67808.cn/config/cache.php ( 0.78 KB )
  31. /yingpanguazai/ssd/ssd1/www/no.67808.cn/config/console.php ( 0.23 KB )
  32. /yingpanguazai/ssd/ssd1/www/no.67808.cn/config/cookie.php ( 0.56 KB )
  33. /yingpanguazai/ssd/ssd1/www/no.67808.cn/config/database.php ( 2.48 KB )
  34. /yingpanguazai/ssd/ssd1/www/no.67808.cn/vendor/topthink/framework/src/think/facade/Env.php ( 1.67 KB )
  35. /yingpanguazai/ssd/ssd1/www/no.67808.cn/config/filesystem.php ( 0.61 KB )
  36. /yingpanguazai/ssd/ssd1/www/no.67808.cn/config/lang.php ( 0.91 KB )
  37. /yingpanguazai/ssd/ssd1/www/no.67808.cn/config/log.php ( 1.35 KB )
  38. /yingpanguazai/ssd/ssd1/www/no.67808.cn/config/middleware.php ( 0.19 KB )
  39. /yingpanguazai/ssd/ssd1/www/no.67808.cn/config/route.php ( 1.89 KB )
  40. /yingpanguazai/ssd/ssd1/www/no.67808.cn/config/session.php ( 0.57 KB )
  41. /yingpanguazai/ssd/ssd1/www/no.67808.cn/config/trace.php ( 0.34 KB )
  42. /yingpanguazai/ssd/ssd1/www/no.67808.cn/config/view.php ( 0.82 KB )
  43. /yingpanguazai/ssd/ssd1/www/no.67808.cn/app/event.php ( 0.25 KB )
  44. /yingpanguazai/ssd/ssd1/www/no.67808.cn/vendor/topthink/framework/src/think/Event.php ( 7.67 KB )
  45. /yingpanguazai/ssd/ssd1/www/no.67808.cn/app/service.php ( 0.13 KB )
  46. /yingpanguazai/ssd/ssd1/www/no.67808.cn/app/AppService.php ( 0.26 KB )
  47. /yingpanguazai/ssd/ssd1/www/no.67808.cn/vendor/topthink/framework/src/think/Service.php ( 1.64 KB )
  48. /yingpanguazai/ssd/ssd1/www/no.67808.cn/vendor/topthink/framework/src/think/Lang.php ( 7.35 KB )
  49. /yingpanguazai/ssd/ssd1/www/no.67808.cn/vendor/topthink/framework/src/lang/zh-cn.php ( 13.70 KB )
  50. /yingpanguazai/ssd/ssd1/www/no.67808.cn/vendor/topthink/framework/src/think/initializer/Error.php ( 3.31 KB )
  51. /yingpanguazai/ssd/ssd1/www/no.67808.cn/vendor/topthink/framework/src/think/initializer/RegisterService.php ( 1.33 KB )
  52. /yingpanguazai/ssd/ssd1/www/no.67808.cn/vendor/services.php ( 0.14 KB )
  53. /yingpanguazai/ssd/ssd1/www/no.67808.cn/vendor/topthink/framework/src/think/service/PaginatorService.php ( 1.52 KB )
  54. /yingpanguazai/ssd/ssd1/www/no.67808.cn/vendor/topthink/framework/src/think/service/ValidateService.php ( 0.99 KB )
  55. /yingpanguazai/ssd/ssd1/www/no.67808.cn/vendor/topthink/framework/src/think/service/ModelService.php ( 2.04 KB )
  56. /yingpanguazai/ssd/ssd1/www/no.67808.cn/vendor/topthink/think-trace/src/Service.php ( 0.77 KB )
  57. /yingpanguazai/ssd/ssd1/www/no.67808.cn/vendor/topthink/framework/src/think/Middleware.php ( 6.72 KB )
  58. /yingpanguazai/ssd/ssd1/www/no.67808.cn/vendor/topthink/framework/src/think/initializer/BootService.php ( 0.77 KB )
  59. /yingpanguazai/ssd/ssd1/www/no.67808.cn/vendor/topthink/think-orm/src/Paginator.php ( 11.86 KB )
  60. /yingpanguazai/ssd/ssd1/www/no.67808.cn/vendor/topthink/think-validate/src/Validate.php ( 63.20 KB )
  61. /yingpanguazai/ssd/ssd1/www/no.67808.cn/vendor/topthink/think-orm/src/Model.php ( 23.55 KB )
  62. /yingpanguazai/ssd/ssd1/www/no.67808.cn/vendor/topthink/think-orm/src/model/concern/Attribute.php ( 21.05 KB )
  63. /yingpanguazai/ssd/ssd1/www/no.67808.cn/vendor/topthink/think-orm/src/model/concern/AutoWriteData.php ( 4.21 KB )
  64. /yingpanguazai/ssd/ssd1/www/no.67808.cn/vendor/topthink/think-orm/src/model/concern/Conversion.php ( 6.44 KB )
  65. /yingpanguazai/ssd/ssd1/www/no.67808.cn/vendor/topthink/think-orm/src/model/concern/DbConnect.php ( 5.16 KB )
  66. /yingpanguazai/ssd/ssd1/www/no.67808.cn/vendor/topthink/think-orm/src/model/concern/ModelEvent.php ( 2.33 KB )
  67. /yingpanguazai/ssd/ssd1/www/no.67808.cn/vendor/topthink/think-orm/src/model/concern/RelationShip.php ( 28.29 KB )
  68. /yingpanguazai/ssd/ssd1/www/no.67808.cn/vendor/topthink/think-helper/src/contract/Arrayable.php ( 0.09 KB )
  69. /yingpanguazai/ssd/ssd1/www/no.67808.cn/vendor/topthink/think-helper/src/contract/Jsonable.php ( 0.13 KB )
  70. /yingpanguazai/ssd/ssd1/www/no.67808.cn/vendor/topthink/think-orm/src/model/contract/Modelable.php ( 0.09 KB )
  71. /yingpanguazai/ssd/ssd1/www/no.67808.cn/vendor/topthink/framework/src/think/Db.php ( 2.88 KB )
  72. /yingpanguazai/ssd/ssd1/www/no.67808.cn/vendor/topthink/think-orm/src/DbManager.php ( 8.52 KB )
  73. /yingpanguazai/ssd/ssd1/www/no.67808.cn/vendor/topthink/framework/src/think/Log.php ( 6.28 KB )
  74. /yingpanguazai/ssd/ssd1/www/no.67808.cn/vendor/topthink/framework/src/think/Manager.php ( 3.92 KB )
  75. /yingpanguazai/ssd/ssd1/www/no.67808.cn/vendor/psr/log/src/LoggerTrait.php ( 2.69 KB )
  76. /yingpanguazai/ssd/ssd1/www/no.67808.cn/vendor/psr/log/src/LoggerInterface.php ( 2.71 KB )
  77. /yingpanguazai/ssd/ssd1/www/no.67808.cn/vendor/topthink/framework/src/think/Cache.php ( 4.92 KB )
  78. /yingpanguazai/ssd/ssd1/www/no.67808.cn/vendor/psr/simple-cache/src/CacheInterface.php ( 4.71 KB )
  79. /yingpanguazai/ssd/ssd1/www/no.67808.cn/vendor/topthink/think-helper/src/helper/Arr.php ( 16.63 KB )
  80. /yingpanguazai/ssd/ssd1/www/no.67808.cn/vendor/topthink/framework/src/think/cache/driver/File.php ( 7.84 KB )
  81. /yingpanguazai/ssd/ssd1/www/no.67808.cn/vendor/topthink/framework/src/think/cache/Driver.php ( 9.03 KB )
  82. /yingpanguazai/ssd/ssd1/www/no.67808.cn/vendor/topthink/framework/src/think/contract/CacheHandlerInterface.php ( 1.99 KB )
  83. /yingpanguazai/ssd/ssd1/www/no.67808.cn/app/Request.php ( 0.09 KB )
  84. /yingpanguazai/ssd/ssd1/www/no.67808.cn/vendor/topthink/framework/src/think/Request.php ( 55.78 KB )
  85. /yingpanguazai/ssd/ssd1/www/no.67808.cn/app/middleware.php ( 0.25 KB )
  86. /yingpanguazai/ssd/ssd1/www/no.67808.cn/vendor/topthink/framework/src/think/Pipeline.php ( 2.61 KB )
  87. /yingpanguazai/ssd/ssd1/www/no.67808.cn/vendor/topthink/think-trace/src/TraceDebug.php ( 3.40 KB )
  88. /yingpanguazai/ssd/ssd1/www/no.67808.cn/vendor/topthink/framework/src/think/middleware/SessionInit.php ( 1.94 KB )
  89. /yingpanguazai/ssd/ssd1/www/no.67808.cn/vendor/topthink/framework/src/think/Session.php ( 1.80 KB )
  90. /yingpanguazai/ssd/ssd1/www/no.67808.cn/vendor/topthink/framework/src/think/session/driver/File.php ( 6.27 KB )
  91. /yingpanguazai/ssd/ssd1/www/no.67808.cn/vendor/topthink/framework/src/think/contract/SessionHandlerInterface.php ( 0.87 KB )
  92. /yingpanguazai/ssd/ssd1/www/no.67808.cn/vendor/topthink/framework/src/think/session/Store.php ( 7.12 KB )
  93. /yingpanguazai/ssd/ssd1/www/no.67808.cn/vendor/topthink/framework/src/think/Route.php ( 23.73 KB )
  94. /yingpanguazai/ssd/ssd1/www/no.67808.cn/vendor/topthink/framework/src/think/route/RuleName.php ( 5.75 KB )
  95. /yingpanguazai/ssd/ssd1/www/no.67808.cn/vendor/topthink/framework/src/think/route/Domain.php ( 2.53 KB )
  96. /yingpanguazai/ssd/ssd1/www/no.67808.cn/vendor/topthink/framework/src/think/route/RuleGroup.php ( 22.43 KB )
  97. /yingpanguazai/ssd/ssd1/www/no.67808.cn/vendor/topthink/framework/src/think/route/Rule.php ( 26.95 KB )
  98. /yingpanguazai/ssd/ssd1/www/no.67808.cn/vendor/topthink/framework/src/think/route/RuleItem.php ( 9.78 KB )
  99. /yingpanguazai/ssd/ssd1/www/no.67808.cn/route/app.php ( 1.72 KB )
  100. /yingpanguazai/ssd/ssd1/www/no.67808.cn/vendor/topthink/framework/src/think/facade/Route.php ( 4.70 KB )
  101. /yingpanguazai/ssd/ssd1/www/no.67808.cn/vendor/topthink/framework/src/think/route/dispatch/Controller.php ( 4.74 KB )
  102. /yingpanguazai/ssd/ssd1/www/no.67808.cn/vendor/topthink/framework/src/think/route/Dispatch.php ( 10.44 KB )
  103. /yingpanguazai/ssd/ssd1/www/no.67808.cn/app/controller/Index.php ( 4.81 KB )
  104. /yingpanguazai/ssd/ssd1/www/no.67808.cn/app/BaseController.php ( 2.05 KB )
  105. /yingpanguazai/ssd/ssd1/www/no.67808.cn/vendor/topthink/think-orm/src/facade/Db.php ( 0.93 KB )
  106. /yingpanguazai/ssd/ssd1/www/no.67808.cn/vendor/topthink/think-orm/src/db/connector/Mysql.php ( 5.44 KB )
  107. /yingpanguazai/ssd/ssd1/www/no.67808.cn/vendor/topthink/think-orm/src/db/PDOConnection.php ( 52.47 KB )
  108. /yingpanguazai/ssd/ssd1/www/no.67808.cn/vendor/topthink/think-orm/src/db/Connection.php ( 8.39 KB )
  109. /yingpanguazai/ssd/ssd1/www/no.67808.cn/vendor/topthink/think-orm/src/db/ConnectionInterface.php ( 4.57 KB )
  110. /yingpanguazai/ssd/ssd1/www/no.67808.cn/vendor/topthink/think-orm/src/db/builder/Mysql.php ( 16.58 KB )
  111. /yingpanguazai/ssd/ssd1/www/no.67808.cn/vendor/topthink/think-orm/src/db/Builder.php ( 24.06 KB )
  112. /yingpanguazai/ssd/ssd1/www/no.67808.cn/vendor/topthink/think-orm/src/db/BaseBuilder.php ( 27.50 KB )
  113. /yingpanguazai/ssd/ssd1/www/no.67808.cn/vendor/topthink/think-orm/src/db/Query.php ( 15.71 KB )
  114. /yingpanguazai/ssd/ssd1/www/no.67808.cn/vendor/topthink/think-orm/src/db/BaseQuery.php ( 45.13 KB )
  115. /yingpanguazai/ssd/ssd1/www/no.67808.cn/vendor/topthink/think-orm/src/db/concern/TimeFieldQuery.php ( 7.43 KB )
  116. /yingpanguazai/ssd/ssd1/www/no.67808.cn/vendor/topthink/think-orm/src/db/concern/AggregateQuery.php ( 3.26 KB )
  117. /yingpanguazai/ssd/ssd1/www/no.67808.cn/vendor/topthink/think-orm/src/db/concern/ModelRelationQuery.php ( 20.07 KB )
  118. /yingpanguazai/ssd/ssd1/www/no.67808.cn/vendor/topthink/think-orm/src/db/concern/ParamsBind.php ( 3.66 KB )
  119. /yingpanguazai/ssd/ssd1/www/no.67808.cn/vendor/topthink/think-orm/src/db/concern/ResultOperation.php ( 7.01 KB )
  120. /yingpanguazai/ssd/ssd1/www/no.67808.cn/vendor/topthink/think-orm/src/db/concern/WhereQuery.php ( 19.37 KB )
  121. /yingpanguazai/ssd/ssd1/www/no.67808.cn/vendor/topthink/think-orm/src/db/concern/JoinAndViewQuery.php ( 7.11 KB )
  122. /yingpanguazai/ssd/ssd1/www/no.67808.cn/vendor/topthink/think-orm/src/db/concern/TableFieldInfo.php ( 2.63 KB )
  123. /yingpanguazai/ssd/ssd1/www/no.67808.cn/vendor/topthink/think-orm/src/db/concern/Transaction.php ( 2.77 KB )
  124. /yingpanguazai/ssd/ssd1/www/no.67808.cn/vendor/topthink/framework/src/think/log/driver/File.php ( 5.96 KB )
  125. /yingpanguazai/ssd/ssd1/www/no.67808.cn/vendor/topthink/framework/src/think/contract/LogHandlerInterface.php ( 0.86 KB )
  126. /yingpanguazai/ssd/ssd1/www/no.67808.cn/vendor/topthink/framework/src/think/log/Channel.php ( 3.89 KB )
  127. /yingpanguazai/ssd/ssd1/www/no.67808.cn/vendor/topthink/framework/src/think/event/LogRecord.php ( 1.02 KB )
  128. /yingpanguazai/ssd/ssd1/www/no.67808.cn/vendor/topthink/think-helper/src/Collection.php ( 16.47 KB )
  129. /yingpanguazai/ssd/ssd1/www/no.67808.cn/vendor/topthink/framework/src/think/facade/View.php ( 1.70 KB )
  130. /yingpanguazai/ssd/ssd1/www/no.67808.cn/vendor/topthink/framework/src/think/View.php ( 4.39 KB )
  131. /yingpanguazai/ssd/ssd1/www/no.67808.cn/vendor/topthink/framework/src/think/Response.php ( 8.81 KB )
  132. /yingpanguazai/ssd/ssd1/www/no.67808.cn/vendor/topthink/framework/src/think/response/View.php ( 3.29 KB )
  133. /yingpanguazai/ssd/ssd1/www/no.67808.cn/vendor/topthink/framework/src/think/Cookie.php ( 6.06 KB )
  134. /yingpanguazai/ssd/ssd1/www/no.67808.cn/vendor/topthink/think-view/src/Think.php ( 8.38 KB )
  135. /yingpanguazai/ssd/ssd1/www/no.67808.cn/vendor/topthink/framework/src/think/contract/TemplateHandlerInterface.php ( 1.60 KB )
  136. /yingpanguazai/ssd/ssd1/www/no.67808.cn/vendor/topthink/think-template/src/Template.php ( 46.61 KB )
  137. /yingpanguazai/ssd/ssd1/www/no.67808.cn/vendor/topthink/think-template/src/template/driver/File.php ( 2.41 KB )
  138. /yingpanguazai/ssd/ssd1/www/no.67808.cn/vendor/topthink/think-template/src/template/contract/DriverInterface.php ( 0.86 KB )
  139. /yingpanguazai/ssd/ssd1/www/no.67808.cn/runtime/temp/6df755f970a38e704c5414acbc6e8bcd.php ( 12.06 KB )
  140. /yingpanguazai/ssd/ssd1/www/no.67808.cn/vendor/topthink/think-trace/src/Html.php ( 4.42 KB )
  1. CONNECT:[ UseTime:0.000656s ] mysql:host=127.0.0.1;port=3306;dbname=no_67808;charset=utf8mb4
  2. SHOW FULL COLUMNS FROM `fenlei` [ RunTime:0.000865s ]
  3. SELECT * FROM `fenlei` WHERE `fid` = 0 [ RunTime:0.000295s ]
  4. SELECT * FROM `fenlei` WHERE `fid` = 63 [ RunTime:0.000249s ]
  5. SHOW FULL COLUMNS FROM `set` [ RunTime:0.000615s ]
  6. SELECT * FROM `set` [ RunTime:0.000311s ]
  7. SHOW FULL COLUMNS FROM `article` [ RunTime:0.000718s ]
  8. SELECT * FROM `article` WHERE `id` = 467189 LIMIT 1 [ RunTime:0.000807s ]
  9. UPDATE `article` SET `lasttime` = 1780254235 WHERE `id` = 467189 [ RunTime:0.001528s ]
  10. SELECT * FROM `fenlei` WHERE `id` = 65 LIMIT 1 [ RunTime:0.000255s ]
  11. SELECT * FROM `article` WHERE `id` < 467189 ORDER BY `id` DESC LIMIT 1 [ RunTime:0.000502s ]
  12. SELECT * FROM `article` WHERE `id` > 467189 ORDER BY `id` ASC LIMIT 1 [ RunTime:0.000370s ]
  13. SELECT * FROM `article` WHERE `id` < 467189 ORDER BY `id` DESC LIMIT 10 [ RunTime:0.001840s ]
  14. SELECT * FROM `article` WHERE `id` < 467189 ORDER BY `id` DESC LIMIT 10,10 [ RunTime:0.001249s ]
  15. SELECT * FROM `article` WHERE `id` < 467189 ORDER BY `id` DESC LIMIT 20,10 [ RunTime:0.002208s ]
0.082253s