此处继续学习一些Agent智能体的设计相关知识。
Agent框架
参考资料1第4-5章介绍了智能体开发中常见的低代码平台和智能体框架。
第6章给出了教程自研的简易智能体框架,如下图所示。

简化框架将记忆、rag、上下文、mcp等统一放到了工具层。通过分层显示运转逻辑。
下面参考教程资料,整理工具模块中各个部分的流程图。
记忆和RAG
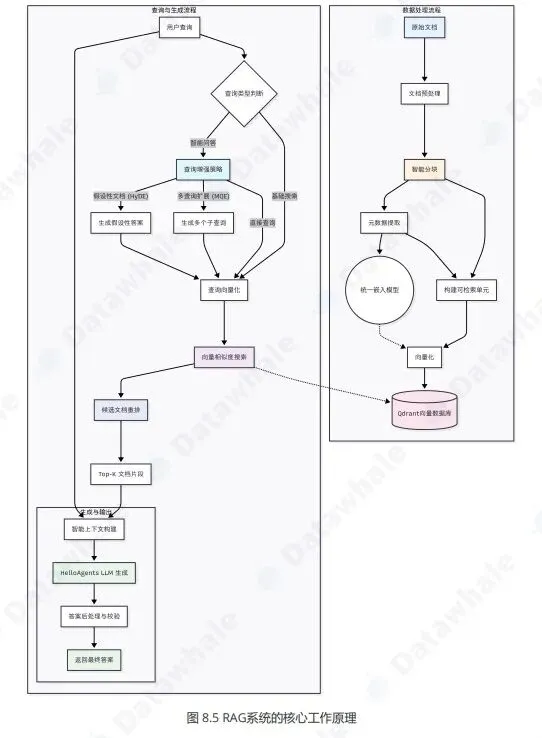
第8章介绍了记忆和RAG两类工具。前者用来记录智能体运行时的状态,后者用来引入外部数据。
记忆
基于认知心理学的记忆分类,设计了记忆模块的流程比如记忆添加、遗忘、固化等。


RAG
Rag主要将外部知识库先通过切分嵌入存入向量库,然后再基于查询方式返回结果。
其中使用MakeItDown实现所有文档都统一为标准的Markdown格式。
查询方式中使用了多查询扩展、假设文档嵌入等方式来优化查询效果。

上下文
教程第9章介绍了上下文。智能体通过动态上下文来平衡token成本。

其中核心结构是GSSC流水线。
通信协议
教程第十章介绍了智能体与外部工具、智能体与智能体、智能体在网络中发现服务领域的通信协议。
img其中MCP协议最成熟,服务分三层架构,每层职责分明。