
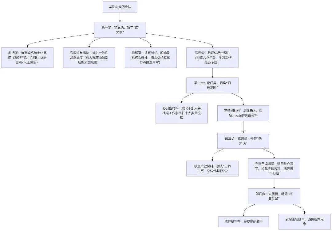
人事档案鉴别操作四步法流程图
(一)第一步:辨真伪,筑牢“防火墙”
真伪鉴别是鉴别工作的重中之重,需从多个维度综合研判,重点排查造假痕迹:
看纸张:纸张具有明显的时代烙印,2009年起档案材料全面采用A4规格,若2009年前出现A4纸材料、2009年后仍使用16K等淘汰规格,需重点核查;自然老化的纸张边缘泛黄明显、纤维疏松,人工做旧纸张颜色均匀,易识别破绽。
看笔迹与墨迹:核对材料前后笔迹是否一致,避免同一材料应由多人填写却笔迹雷同的情况;自然形成的墨迹会与纸张纤维融合,后期添加的墨迹渗透度不足,可通过放大镜辅助识别。
看印章:核查印章大小、字体、印油是否符合对应年代和机构要求,结合机构改革节点(如2010年人社部门合并),警惕已撤销机构的印章出现在改革后的材料上,或印泥颜色、制式异常的情况。
看逻辑:通过推算验证信息合理性,如入党需年满18周岁、全日制学习期间不应有完整工作经历和社保记录,若出现逻辑矛盾,需进一步核查。
(二)第二步:定归属,明确“归档范围”
明确哪些材料属于人事档案归档范围,剔除无关材料:
必归档材料:按照《干部人事档案工作条例》,主要包括履历类、自传和思想类、考核鉴定类、学历学位和教育培训类、政审和审核类、党团类、表彰奖励类、违规违纪违法处理类、工资任免类等十大类材料。
不归档材料:临时性工作总结、未生效的草稿、重复材料、与个人人事信息无关的文件,以及破损、霉变无法修复且无保存价值的材料,需及时剔除,或转相关单位保存处理。
(三)第三步:查完整,补齐“缺失项”
重点核查材料是否完整、手续是否齐全,避免“敞口材料”归档:
核查关键材料:确认“三龄二历一身份”相关材料是否齐全,如学历材料需有学籍证明、毕业证书、学信网认证报告,入党材料需有入党志愿书、转正申请书等完整手续。
完善手续漏洞:若发现材料缺签字、缺印章、缺审批意见,或材料破损、字迹模糊,需退回原形成单位补充完善、修复,未处理完毕的材料不得归档。
(四)第四步:去重复,精简“档案体量”
人事档案需保持精练,对内容重复、份数多余的材料,留存一份最完整、最规范的原件,剔除重复副本,避免档案冗余,同时确保留存材料的完整性和有效性。