当前位置:首页>学习笔记>2026年法考李佳行政法学习笔记33:行政诉讼审理中的特殊制度

2026年法考李佳行政法学习笔记33:行政诉讼审理中的特殊制度

  • 2026-04-25 09:39:25
2026年法考李佳行政法学习笔记33:行政诉讼审理中的特殊制度

一、撤诉制度

(一)撤诉的概念

1.撤诉是指原告或上诉人自立案至法院作出裁判前,向法院撤回诉讼请求,不再要求法院审理的行为。

2.分类:

(1)自愿撤诉(主动撤诉):当事人主动申请撤诉。

(2)视为撤诉(被动撤诉):当事人拒绝履行法定诉讼义务,被法院视为申请撤诉。

(二)自愿撤诉的过程

1.被告改变行政行为

(1)改变动机:协调、自我改变、法院建议。

(2)改变时间:一审、二审、再审中均可。

(3)改变表现:

-实质改变:改变主要事实和证据、改变适用规范依据且影响定性、撤销、部分撤销或变更处理结果。

-视为改变:依法履行法定职责、采取补救、补偿等措施、书面认可和解协议(行政裁决案件)。

2.原告申请撤诉

(1)被告改变行为后,原告基于真实意思表示自愿撤诉。

(2)一审法庭辩论终结后申请撤诉的,法院可准许,但涉及国家利益和社会公共利益的除外。

3.法院裁定准予撤诉

(1)审查条件:

-被告改变行为不违反法律禁止性规定,不超越或放弃职权,不损害公共利益和他人合法权益。

-被告已改变或决定改变行为,并书面告知法院。

-第三人无异议。

(2)审查结果:

-裁定准许撤诉

-裁定不准撤诉,继续审理

-不能即时或一次性履行的,可裁定准许撤诉或中止审理

(三)撤诉中的特别情况

1.被告改变行为,原告不撤诉:法院继续审查旧行为(旧行为看撤不撤)。

2.新行为需另行起诉(新行为看诉没诉)。

3.若原告对旧行为不撤诉,对新行为另行起诉,两诉同时存在,法院均应审理。

(四)视为撤诉的情形

1.原告经传票传唤,无正当理由拒不到庭。

2.原告未经法庭许可中途退庭。

3.原告未按规定期限预交案件受理费,且不申请缓交、减交、免交或申请未获批准。

(五)撤诉的法律后果

1.法院准许撤诉后,原告以同一事实和理由重新起诉的,不予立案。

2.因诉讼费问题按撤诉处理后,原告在法定期限内再次起诉并依法解决诉讼费问题的,应予立案。

(六)撤诉错误的纠错制度

准予撤诉的裁定确有错误,原告申请再审的,法院应通过审判监督程序撤销原裁定,重新审理。

(七)二审中的撤诉

上诉人撤诉制度(申请撤诉和视为撤诉)与一审原告撤诉内容相同。

二、缺席判决制度

(一)对被告的缺席审判

1.条件:被告经传票传唤无正当理由拒不到庭,或未经许可中途退庭。

2.后果:(1)可公告被告拒不到庭或中途退庭情况。

(2)可向监察机关或上级行政机关提出司法建议。

(3)被告提供的证据不能作为定案依据(庭前无争议证据除外)。

(二)对原告的缺席审判

1.原告拒不到庭或中途退庭,一般视为撤诉。

2.若法院不准撤诉后,原告经合法传唤无正当理由拒不到庭或中途退庭,可缺席审判。

(三)对第三人

第三人经合法传唤无正当理由拒不到庭或中途退庭,不影响案件审理。

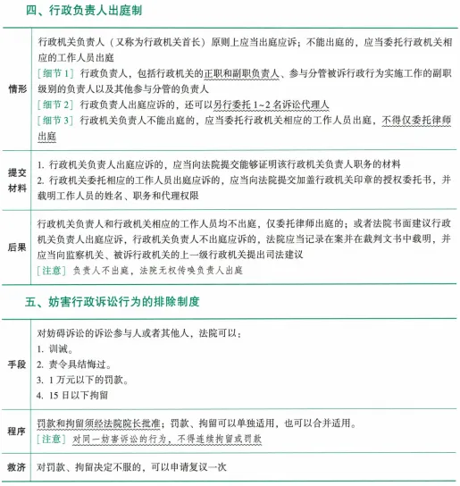
三、行政机关负责人出庭制度

(一)负责人原则上应当出庭应诉

1.负责人范围:正职、副职、分管被诉行政行为的副职级别负责人及其他分管负责人。

2.应提交身份证明,载明姓名、职务等,加盖行政机关印章。

3.可另行委托一至二名诉讼代理人。

4.有正当理由不能出庭的,应提交证明材料并加盖印章或由主要负责人签字。

(二)工作人员可以出庭

1.负责人不能出庭的,应委托工作人员出庭,不得仅委托律师。

2.应提交授权委托书,载明姓名、职务、代理权限,加盖印章。

(三)责任制度(法院应提出司法建议的情形)

1.负责人未出庭且未说明理由或理由不成立。

2.法院准许延期开庭后,负责人仍未能出庭且无正当理由。

3.负责人和工作人员均不出庭。

4.负责人未经许可中途退庭。

5.负责人拒绝解释或说明,导致庭审无法进行。

四、调解制度

(一)调解范围

1.原则上不适用调解。

2.例外:行政赔偿、补偿案件,以及行政机关行使自由裁量权的案件。

3.条件:法律关系明确、事实清楚,征得双方同意。

4.羁束行政行为不得调解。

(二)调解书

1.内容和形式要件

(1)应制作调解书,写明诉讼请求、案件事实、调解结果。

(2)由审判人员、书记员署名,加盖法院印章,送达双方。

2.生效要件

(1)双方当事人签收后生效(非加盖印章之日生效)。

(2)生效后具有强制执行力。

3.调解公开制度

(1)调解过程不公开,当事人同意公开的除外。

(2)调解协议内容不公开,法院认为确有必要公开的除外。

4.第三人参与调解

经法院准许,第三人可参加调解;法院认为有必要可通知其参加。

5.及时判决

一方或双方不愿调解或调解未达成协议的,应及时判决。

6.调解协议不能成为判决依据

不得请求按和解或调解协议内容制作判决书。

五、诉讼保全与先予执行制度

(一)诉讼保全

1.诉中保全

(1)适用情形:可能使行政行为或生效裁判不能或难以执行。

(2)启动方式:依申请或法院依职权。

(3)担保:可责令申请人提供担保,不提供可驳回。

(4)程序要求:紧急情况,48小时内作出裁定,立即执行。

(5)实体要求:

-限于请求范围或与本案有关财物。

-保全后立即通知被保全人。

-不得重复查封、冻结。

-财产案件中被申请人提供担保的,应解除保全。

-申请有错误的,申请人应赔偿损失。

(6)救济:可申请复议,复议期间不停止执行。

2.诉前保全

(1)适用情形:情况紧急,不申请将受难以弥补损害。

(2)管辖:被保全财产所在地、被申请人住所地或管辖法院。

(3)担保:应当提供担保。

(4)程序要求:48小时内作出裁定,立即执行。

(5)实体要求:同诉中保全。

(6)保全解除:采取保全措施后30日内不提起诉讼的,解除保全。

(7)救济:同诉中保全。

(二)先予执行

1.适用范围:起诉未支付抚恤金、低保金、工伤、医疗社会保险金案件。

2.条件:权利义务明确,不先予执行将严重影响原告生活。

3.启动:仅依原告申请,法院不得主动。

4.担保:不要求提供担保。

5.救济:可申请复议一次(司法复议)。

六、行政行为的停止执行问题

(一)原则:诉讼期间不停止执行。

(二)例外情形:

1.被告认为需要停止执行。

2.原告或利害关系人申请,法院认为执行将造成难以弥补损失,且停止不损害国家利益、社会公共利益。

3.法院认为执行将给国家利益、社会公共利益造成重大损害。

4.法律、法规规定停止执行。

三)救济:对停止或不停止执行的裁定不服,可申请复议一次。

七、延期审理、诉讼中止与诉讼终结制度

(一)延期审理

1.适用情形:

(1)应当到庭的当事人或其他诉讼参与人有正当理由未到庭。

(2)当事人临时提出回避申请且无法及时决定。

(3)需要通知新证人、调取新证据、重新鉴定或勘验、补充调查。

(4)其他应当延期的情形。

2.本质:临时障碍,消除后可继续开庭,不影响当事人和审理结果。

(二)诉讼中止

适用情形:

1.原告死亡,须等待近亲属表明是否参加诉讼。

2.原告丧失诉讼行为能力,尚未确定法定代理人。

3.行政机关、法人或其他组织终止,尚未确定权利义务承受人。

4.一方因不可抗力不能参加诉讼。

5.案件涉及法律适用问题,需送请有权机关解释或确认。

6.审判须以相关民事、刑事或行政案件审理结果为依据,该案未审结。

7.其他应当中止的情形。

(三)诉讼终结

适用情形:

1.原告死亡,没有近亲属或近亲属放弃诉讼权利。

2.作为原告的法人或其他组织终止,权利义务承受人放弃诉讼权利。

3.因特定原因中止诉讼满90日仍无人继续诉讼(有特殊情况的除外)。

八、妨害行政诉讼行为的排除制度

(一)妨害行政诉讼的行为

1.有义务协助调查、执行的人无故推拖、拒绝或妨碍调查、执行。

2.伪造、隐藏、毁灭证据或提供虚假证明材料。

3.指使、贿买、胁迫他人作伪证或阻止证人作证。

4.隐藏、转移、变卖、毁损已被查封、扣押、冻结的财产。

5.以欺骗、胁迫等手段使原告撤诉。

6.以暴力、威胁等方式阻碍法院工作人员执行职务,或扰乱法庭秩序。

7.对法院工作人员、诉讼参与人等恐吓、侮辱、诽谤、诬陷、殴打、围攻或打击报复。

(二)排除妨害的强制措施

训诫、责令具结悔过、罚款、拘留,构成犯罪的,依法追究刑事责任。

知识体系图如下:

欢迎关注法考园地公众号,点击底部菜单“历史消息”可阅读往期所有信息,点击“法考考点”可查看名师课程重点及目录,点击“法考攻略”可学习通关经验和备考方法。图文如有侵权,请联系删除。

END
如果对您有帮助请点击下方名片关注
在看你就赞赞我!

最新文章

随机文章

基本 文件 流程 错误 SQL 调试
  1. 请求信息 : 2026-04-25 13:56:09 HTTP/2.0 GET : https://67808.cn/a/483730.html
  2. 运行时间 : 0.094471s [ 吞吐率:10.59req/s ] 内存消耗:4,704.87kb 文件加载:140
  3. 缓存信息 : 0 reads,0 writes
  4. 会话信息 : SESSION_ID=5549e5c70e81a63d3a61f978a6216f42
  1. /yingpanguazai/ssd/ssd1/www/no.67808.cn/public/index.php ( 0.79 KB )
  2. /yingpanguazai/ssd/ssd1/www/no.67808.cn/vendor/autoload.php ( 0.17 KB )
  3. /yingpanguazai/ssd/ssd1/www/no.67808.cn/vendor/composer/autoload_real.php ( 2.49 KB )
  4. /yingpanguazai/ssd/ssd1/www/no.67808.cn/vendor/composer/platform_check.php ( 0.90 KB )
  5. /yingpanguazai/ssd/ssd1/www/no.67808.cn/vendor/composer/ClassLoader.php ( 14.03 KB )
  6. /yingpanguazai/ssd/ssd1/www/no.67808.cn/vendor/composer/autoload_static.php ( 4.90 KB )
  7. /yingpanguazai/ssd/ssd1/www/no.67808.cn/vendor/topthink/think-helper/src/helper.php ( 8.34 KB )
  8. /yingpanguazai/ssd/ssd1/www/no.67808.cn/vendor/topthink/think-validate/src/helper.php ( 2.19 KB )
  9. /yingpanguazai/ssd/ssd1/www/no.67808.cn/vendor/topthink/think-orm/src/helper.php ( 1.47 KB )
  10. /yingpanguazai/ssd/ssd1/www/no.67808.cn/vendor/topthink/think-orm/stubs/load_stubs.php ( 0.16 KB )
  11. /yingpanguazai/ssd/ssd1/www/no.67808.cn/vendor/topthink/framework/src/think/Exception.php ( 1.69 KB )
  12. /yingpanguazai/ssd/ssd1/www/no.67808.cn/vendor/topthink/think-container/src/Facade.php ( 2.71 KB )
  13. /yingpanguazai/ssd/ssd1/www/no.67808.cn/vendor/symfony/deprecation-contracts/function.php ( 0.99 KB )
  14. /yingpanguazai/ssd/ssd1/www/no.67808.cn/vendor/symfony/polyfill-mbstring/bootstrap.php ( 8.26 KB )
  15. /yingpanguazai/ssd/ssd1/www/no.67808.cn/vendor/symfony/polyfill-mbstring/bootstrap80.php ( 9.78 KB )
  16. /yingpanguazai/ssd/ssd1/www/no.67808.cn/vendor/symfony/var-dumper/Resources/functions/dump.php ( 1.49 KB )
  17. /yingpanguazai/ssd/ssd1/www/no.67808.cn/vendor/topthink/think-dumper/src/helper.php ( 0.18 KB )
  18. /yingpanguazai/ssd/ssd1/www/no.67808.cn/vendor/symfony/var-dumper/VarDumper.php ( 4.30 KB )
  19. /yingpanguazai/ssd/ssd1/www/no.67808.cn/vendor/topthink/framework/src/think/App.php ( 15.30 KB )
  20. /yingpanguazai/ssd/ssd1/www/no.67808.cn/vendor/topthink/think-container/src/Container.php ( 15.76 KB )
  21. /yingpanguazai/ssd/ssd1/www/no.67808.cn/vendor/psr/container/src/ContainerInterface.php ( 1.02 KB )
  22. /yingpanguazai/ssd/ssd1/www/no.67808.cn/app/provider.php ( 0.19 KB )
  23. /yingpanguazai/ssd/ssd1/www/no.67808.cn/vendor/topthink/framework/src/think/Http.php ( 6.04 KB )
  24. /yingpanguazai/ssd/ssd1/www/no.67808.cn/vendor/topthink/think-helper/src/helper/Str.php ( 7.29 KB )
  25. /yingpanguazai/ssd/ssd1/www/no.67808.cn/vendor/topthink/framework/src/think/Env.php ( 4.68 KB )
  26. /yingpanguazai/ssd/ssd1/www/no.67808.cn/app/common.php ( 0.03 KB )
  27. /yingpanguazai/ssd/ssd1/www/no.67808.cn/vendor/topthink/framework/src/helper.php ( 18.78 KB )
  28. /yingpanguazai/ssd/ssd1/www/no.67808.cn/vendor/topthink/framework/src/think/Config.php ( 5.54 KB )
  29. /yingpanguazai/ssd/ssd1/www/no.67808.cn/config/app.php ( 0.95 KB )
  30. /yingpanguazai/ssd/ssd1/www/no.67808.cn/config/cache.php ( 0.78 KB )
  31. /yingpanguazai/ssd/ssd1/www/no.67808.cn/config/console.php ( 0.23 KB )
  32. /yingpanguazai/ssd/ssd1/www/no.67808.cn/config/cookie.php ( 0.56 KB )
  33. /yingpanguazai/ssd/ssd1/www/no.67808.cn/config/database.php ( 2.48 KB )
  34. /yingpanguazai/ssd/ssd1/www/no.67808.cn/vendor/topthink/framework/src/think/facade/Env.php ( 1.67 KB )
  35. /yingpanguazai/ssd/ssd1/www/no.67808.cn/config/filesystem.php ( 0.61 KB )
  36. /yingpanguazai/ssd/ssd1/www/no.67808.cn/config/lang.php ( 0.91 KB )
  37. /yingpanguazai/ssd/ssd1/www/no.67808.cn/config/log.php ( 1.35 KB )
  38. /yingpanguazai/ssd/ssd1/www/no.67808.cn/config/middleware.php ( 0.19 KB )
  39. /yingpanguazai/ssd/ssd1/www/no.67808.cn/config/route.php ( 1.89 KB )
  40. /yingpanguazai/ssd/ssd1/www/no.67808.cn/config/session.php ( 0.57 KB )
  41. /yingpanguazai/ssd/ssd1/www/no.67808.cn/config/trace.php ( 0.34 KB )
  42. /yingpanguazai/ssd/ssd1/www/no.67808.cn/config/view.php ( 0.82 KB )
  43. /yingpanguazai/ssd/ssd1/www/no.67808.cn/app/event.php ( 0.25 KB )
  44. /yingpanguazai/ssd/ssd1/www/no.67808.cn/vendor/topthink/framework/src/think/Event.php ( 7.67 KB )
  45. /yingpanguazai/ssd/ssd1/www/no.67808.cn/app/service.php ( 0.13 KB )
  46. /yingpanguazai/ssd/ssd1/www/no.67808.cn/app/AppService.php ( 0.26 KB )
  47. /yingpanguazai/ssd/ssd1/www/no.67808.cn/vendor/topthink/framework/src/think/Service.php ( 1.64 KB )
  48. /yingpanguazai/ssd/ssd1/www/no.67808.cn/vendor/topthink/framework/src/think/Lang.php ( 7.35 KB )
  49. /yingpanguazai/ssd/ssd1/www/no.67808.cn/vendor/topthink/framework/src/lang/zh-cn.php ( 13.70 KB )
  50. /yingpanguazai/ssd/ssd1/www/no.67808.cn/vendor/topthink/framework/src/think/initializer/Error.php ( 3.31 KB )
  51. /yingpanguazai/ssd/ssd1/www/no.67808.cn/vendor/topthink/framework/src/think/initializer/RegisterService.php ( 1.33 KB )
  52. /yingpanguazai/ssd/ssd1/www/no.67808.cn/vendor/services.php ( 0.14 KB )
  53. /yingpanguazai/ssd/ssd1/www/no.67808.cn/vendor/topthink/framework/src/think/service/PaginatorService.php ( 1.52 KB )
  54. /yingpanguazai/ssd/ssd1/www/no.67808.cn/vendor/topthink/framework/src/think/service/ValidateService.php ( 0.99 KB )
  55. /yingpanguazai/ssd/ssd1/www/no.67808.cn/vendor/topthink/framework/src/think/service/ModelService.php ( 2.04 KB )
  56. /yingpanguazai/ssd/ssd1/www/no.67808.cn/vendor/topthink/think-trace/src/Service.php ( 0.77 KB )
  57. /yingpanguazai/ssd/ssd1/www/no.67808.cn/vendor/topthink/framework/src/think/Middleware.php ( 6.72 KB )
  58. /yingpanguazai/ssd/ssd1/www/no.67808.cn/vendor/topthink/framework/src/think/initializer/BootService.php ( 0.77 KB )
  59. /yingpanguazai/ssd/ssd1/www/no.67808.cn/vendor/topthink/think-orm/src/Paginator.php ( 11.86 KB )
  60. /yingpanguazai/ssd/ssd1/www/no.67808.cn/vendor/topthink/think-validate/src/Validate.php ( 63.20 KB )
  61. /yingpanguazai/ssd/ssd1/www/no.67808.cn/vendor/topthink/think-orm/src/Model.php ( 23.55 KB )
  62. /yingpanguazai/ssd/ssd1/www/no.67808.cn/vendor/topthink/think-orm/src/model/concern/Attribute.php ( 21.05 KB )
  63. /yingpanguazai/ssd/ssd1/www/no.67808.cn/vendor/topthink/think-orm/src/model/concern/AutoWriteData.php ( 4.21 KB )
  64. /yingpanguazai/ssd/ssd1/www/no.67808.cn/vendor/topthink/think-orm/src/model/concern/Conversion.php ( 6.44 KB )
  65. /yingpanguazai/ssd/ssd1/www/no.67808.cn/vendor/topthink/think-orm/src/model/concern/DbConnect.php ( 5.16 KB )
  66. /yingpanguazai/ssd/ssd1/www/no.67808.cn/vendor/topthink/think-orm/src/model/concern/ModelEvent.php ( 2.33 KB )
  67. /yingpanguazai/ssd/ssd1/www/no.67808.cn/vendor/topthink/think-orm/src/model/concern/RelationShip.php ( 28.29 KB )
  68. /yingpanguazai/ssd/ssd1/www/no.67808.cn/vendor/topthink/think-helper/src/contract/Arrayable.php ( 0.09 KB )
  69. /yingpanguazai/ssd/ssd1/www/no.67808.cn/vendor/topthink/think-helper/src/contract/Jsonable.php ( 0.13 KB )
  70. /yingpanguazai/ssd/ssd1/www/no.67808.cn/vendor/topthink/think-orm/src/model/contract/Modelable.php ( 0.09 KB )
  71. /yingpanguazai/ssd/ssd1/www/no.67808.cn/vendor/topthink/framework/src/think/Db.php ( 2.88 KB )
  72. /yingpanguazai/ssd/ssd1/www/no.67808.cn/vendor/topthink/think-orm/src/DbManager.php ( 8.52 KB )
  73. /yingpanguazai/ssd/ssd1/www/no.67808.cn/vendor/topthink/framework/src/think/Log.php ( 6.28 KB )
  74. /yingpanguazai/ssd/ssd1/www/no.67808.cn/vendor/topthink/framework/src/think/Manager.php ( 3.92 KB )
  75. /yingpanguazai/ssd/ssd1/www/no.67808.cn/vendor/psr/log/src/LoggerTrait.php ( 2.69 KB )
  76. /yingpanguazai/ssd/ssd1/www/no.67808.cn/vendor/psr/log/src/LoggerInterface.php ( 2.71 KB )
  77. /yingpanguazai/ssd/ssd1/www/no.67808.cn/vendor/topthink/framework/src/think/Cache.php ( 4.92 KB )
  78. /yingpanguazai/ssd/ssd1/www/no.67808.cn/vendor/psr/simple-cache/src/CacheInterface.php ( 4.71 KB )
  79. /yingpanguazai/ssd/ssd1/www/no.67808.cn/vendor/topthink/think-helper/src/helper/Arr.php ( 16.63 KB )
  80. /yingpanguazai/ssd/ssd1/www/no.67808.cn/vendor/topthink/framework/src/think/cache/driver/File.php ( 7.84 KB )
  81. /yingpanguazai/ssd/ssd1/www/no.67808.cn/vendor/topthink/framework/src/think/cache/Driver.php ( 9.03 KB )
  82. /yingpanguazai/ssd/ssd1/www/no.67808.cn/vendor/topthink/framework/src/think/contract/CacheHandlerInterface.php ( 1.99 KB )
  83. /yingpanguazai/ssd/ssd1/www/no.67808.cn/app/Request.php ( 0.09 KB )
  84. /yingpanguazai/ssd/ssd1/www/no.67808.cn/vendor/topthink/framework/src/think/Request.php ( 55.78 KB )
  85. /yingpanguazai/ssd/ssd1/www/no.67808.cn/app/middleware.php ( 0.25 KB )
  86. /yingpanguazai/ssd/ssd1/www/no.67808.cn/vendor/topthink/framework/src/think/Pipeline.php ( 2.61 KB )
  87. /yingpanguazai/ssd/ssd1/www/no.67808.cn/vendor/topthink/think-trace/src/TraceDebug.php ( 3.40 KB )
  88. /yingpanguazai/ssd/ssd1/www/no.67808.cn/vendor/topthink/framework/src/think/middleware/SessionInit.php ( 1.94 KB )
  89. /yingpanguazai/ssd/ssd1/www/no.67808.cn/vendor/topthink/framework/src/think/Session.php ( 1.80 KB )
  90. /yingpanguazai/ssd/ssd1/www/no.67808.cn/vendor/topthink/framework/src/think/session/driver/File.php ( 6.27 KB )
  91. /yingpanguazai/ssd/ssd1/www/no.67808.cn/vendor/topthink/framework/src/think/contract/SessionHandlerInterface.php ( 0.87 KB )
  92. /yingpanguazai/ssd/ssd1/www/no.67808.cn/vendor/topthink/framework/src/think/session/Store.php ( 7.12 KB )
  93. /yingpanguazai/ssd/ssd1/www/no.67808.cn/vendor/topthink/framework/src/think/Route.php ( 23.73 KB )
  94. /yingpanguazai/ssd/ssd1/www/no.67808.cn/vendor/topthink/framework/src/think/route/RuleName.php ( 5.75 KB )
  95. /yingpanguazai/ssd/ssd1/www/no.67808.cn/vendor/topthink/framework/src/think/route/Domain.php ( 2.53 KB )
  96. /yingpanguazai/ssd/ssd1/www/no.67808.cn/vendor/topthink/framework/src/think/route/RuleGroup.php ( 22.43 KB )
  97. /yingpanguazai/ssd/ssd1/www/no.67808.cn/vendor/topthink/framework/src/think/route/Rule.php ( 26.95 KB )
  98. /yingpanguazai/ssd/ssd1/www/no.67808.cn/vendor/topthink/framework/src/think/route/RuleItem.php ( 9.78 KB )
  99. /yingpanguazai/ssd/ssd1/www/no.67808.cn/route/app.php ( 1.72 KB )
  100. /yingpanguazai/ssd/ssd1/www/no.67808.cn/vendor/topthink/framework/src/think/facade/Route.php ( 4.70 KB )
  101. /yingpanguazai/ssd/ssd1/www/no.67808.cn/vendor/topthink/framework/src/think/route/dispatch/Controller.php ( 4.74 KB )
  102. /yingpanguazai/ssd/ssd1/www/no.67808.cn/vendor/topthink/framework/src/think/route/Dispatch.php ( 10.44 KB )
  103. /yingpanguazai/ssd/ssd1/www/no.67808.cn/app/controller/Index.php ( 4.81 KB )
  104. /yingpanguazai/ssd/ssd1/www/no.67808.cn/app/BaseController.php ( 2.05 KB )
  105. /yingpanguazai/ssd/ssd1/www/no.67808.cn/vendor/topthink/think-orm/src/facade/Db.php ( 0.93 KB )
  106. /yingpanguazai/ssd/ssd1/www/no.67808.cn/vendor/topthink/think-orm/src/db/connector/Mysql.php ( 5.44 KB )
  107. /yingpanguazai/ssd/ssd1/www/no.67808.cn/vendor/topthink/think-orm/src/db/PDOConnection.php ( 52.47 KB )
  108. /yingpanguazai/ssd/ssd1/www/no.67808.cn/vendor/topthink/think-orm/src/db/Connection.php ( 8.39 KB )
  109. /yingpanguazai/ssd/ssd1/www/no.67808.cn/vendor/topthink/think-orm/src/db/ConnectionInterface.php ( 4.57 KB )
  110. /yingpanguazai/ssd/ssd1/www/no.67808.cn/vendor/topthink/think-orm/src/db/builder/Mysql.php ( 16.58 KB )
  111. /yingpanguazai/ssd/ssd1/www/no.67808.cn/vendor/topthink/think-orm/src/db/Builder.php ( 24.06 KB )
  112. /yingpanguazai/ssd/ssd1/www/no.67808.cn/vendor/topthink/think-orm/src/db/BaseBuilder.php ( 27.50 KB )
  113. /yingpanguazai/ssd/ssd1/www/no.67808.cn/vendor/topthink/think-orm/src/db/Query.php ( 15.71 KB )
  114. /yingpanguazai/ssd/ssd1/www/no.67808.cn/vendor/topthink/think-orm/src/db/BaseQuery.php ( 45.13 KB )
  115. /yingpanguazai/ssd/ssd1/www/no.67808.cn/vendor/topthink/think-orm/src/db/concern/TimeFieldQuery.php ( 7.43 KB )
  116. /yingpanguazai/ssd/ssd1/www/no.67808.cn/vendor/topthink/think-orm/src/db/concern/AggregateQuery.php ( 3.26 KB )
  117. /yingpanguazai/ssd/ssd1/www/no.67808.cn/vendor/topthink/think-orm/src/db/concern/ModelRelationQuery.php ( 20.07 KB )
  118. /yingpanguazai/ssd/ssd1/www/no.67808.cn/vendor/topthink/think-orm/src/db/concern/ParamsBind.php ( 3.66 KB )
  119. /yingpanguazai/ssd/ssd1/www/no.67808.cn/vendor/topthink/think-orm/src/db/concern/ResultOperation.php ( 7.01 KB )
  120. /yingpanguazai/ssd/ssd1/www/no.67808.cn/vendor/topthink/think-orm/src/db/concern/WhereQuery.php ( 19.37 KB )
  121. /yingpanguazai/ssd/ssd1/www/no.67808.cn/vendor/topthink/think-orm/src/db/concern/JoinAndViewQuery.php ( 7.11 KB )
  122. /yingpanguazai/ssd/ssd1/www/no.67808.cn/vendor/topthink/think-orm/src/db/concern/TableFieldInfo.php ( 2.63 KB )
  123. /yingpanguazai/ssd/ssd1/www/no.67808.cn/vendor/topthink/think-orm/src/db/concern/Transaction.php ( 2.77 KB )
  124. /yingpanguazai/ssd/ssd1/www/no.67808.cn/vendor/topthink/framework/src/think/log/driver/File.php ( 5.96 KB )
  125. /yingpanguazai/ssd/ssd1/www/no.67808.cn/vendor/topthink/framework/src/think/contract/LogHandlerInterface.php ( 0.86 KB )
  126. /yingpanguazai/ssd/ssd1/www/no.67808.cn/vendor/topthink/framework/src/think/log/Channel.php ( 3.89 KB )
  127. /yingpanguazai/ssd/ssd1/www/no.67808.cn/vendor/topthink/framework/src/think/event/LogRecord.php ( 1.02 KB )
  128. /yingpanguazai/ssd/ssd1/www/no.67808.cn/vendor/topthink/think-helper/src/Collection.php ( 16.47 KB )
  129. /yingpanguazai/ssd/ssd1/www/no.67808.cn/vendor/topthink/framework/src/think/facade/View.php ( 1.70 KB )
  130. /yingpanguazai/ssd/ssd1/www/no.67808.cn/vendor/topthink/framework/src/think/View.php ( 4.39 KB )
  131. /yingpanguazai/ssd/ssd1/www/no.67808.cn/vendor/topthink/framework/src/think/Response.php ( 8.81 KB )
  132. /yingpanguazai/ssd/ssd1/www/no.67808.cn/vendor/topthink/framework/src/think/response/View.php ( 3.29 KB )
  133. /yingpanguazai/ssd/ssd1/www/no.67808.cn/vendor/topthink/framework/src/think/Cookie.php ( 6.06 KB )
  134. /yingpanguazai/ssd/ssd1/www/no.67808.cn/vendor/topthink/think-view/src/Think.php ( 8.38 KB )
  135. /yingpanguazai/ssd/ssd1/www/no.67808.cn/vendor/topthink/framework/src/think/contract/TemplateHandlerInterface.php ( 1.60 KB )
  136. /yingpanguazai/ssd/ssd1/www/no.67808.cn/vendor/topthink/think-template/src/Template.php ( 46.61 KB )
  137. /yingpanguazai/ssd/ssd1/www/no.67808.cn/vendor/topthink/think-template/src/template/driver/File.php ( 2.41 KB )
  138. /yingpanguazai/ssd/ssd1/www/no.67808.cn/vendor/topthink/think-template/src/template/contract/DriverInterface.php ( 0.86 KB )
  139. /yingpanguazai/ssd/ssd1/www/no.67808.cn/runtime/temp/6df755f970a38e704c5414acbc6e8bcd.php ( 12.06 KB )
  140. /yingpanguazai/ssd/ssd1/www/no.67808.cn/vendor/topthink/think-trace/src/Html.php ( 4.42 KB )
  1. CONNECT:[ UseTime:0.000542s ] mysql:host=127.0.0.1;port=3306;dbname=no_67808;charset=utf8mb4
  2. SHOW FULL COLUMNS FROM `fenlei` [ RunTime:0.000744s ]
  3. SELECT * FROM `fenlei` WHERE `fid` = 0 [ RunTime:0.006181s ]
  4. SELECT * FROM `fenlei` WHERE `fid` = 63 [ RunTime:0.001013s ]
  5. SHOW FULL COLUMNS FROM `set` [ RunTime:0.000701s ]
  6. SELECT * FROM `set` [ RunTime:0.000240s ]
  7. SHOW FULL COLUMNS FROM `article` [ RunTime:0.000641s ]
  8. SELECT * FROM `article` WHERE `id` = 483730 LIMIT 1 [ RunTime:0.003991s ]
  9. UPDATE `article` SET `lasttime` = 1777096570 WHERE `id` = 483730 [ RunTime:0.001717s ]
  10. SELECT * FROM `fenlei` WHERE `id` = 65 LIMIT 1 [ RunTime:0.000236s ]
  11. SELECT * FROM `article` WHERE `id` < 483730 ORDER BY `id` DESC LIMIT 1 [ RunTime:0.000455s ]
  12. SELECT * FROM `article` WHERE `id` > 483730 ORDER BY `id` ASC LIMIT 1 [ RunTime:0.000593s ]
  13. SELECT * FROM `article` WHERE `id` < 483730 ORDER BY `id` DESC LIMIT 10 [ RunTime:0.004020s ]
  14. SELECT * FROM `article` WHERE `id` < 483730 ORDER BY `id` DESC LIMIT 10,10 [ RunTime:0.000860s ]
  15. SELECT * FROM `article` WHERE `id` < 483730 ORDER BY `id` DESC LIMIT 20,10 [ RunTime:0.001274s ]
0.096025s