当前位置:首页>学习笔记>软考高级-信息系统项目管理师学习笔记分享(案例简答题1)

软考高级-信息系统项目管理师学习笔记分享(案例简答题1)

  • 2026-04-22 01:55:02
软考高级-信息系统项目管理师学习笔记分享(案例简答题1)

信息系统工程

根据模型应用目的的不同,数据模型的分类

概念模型 逻辑模型 物理模型

数据建模过程

数据需求分析 概念模型设计 逻辑模型设计 物理模型设计

数据工程的主要研究内容

数据建模 数据标准化 数据运维 数据开发利用 数据安全

数据标准化的主要内容

元数据标准化 数据元标准化 数据模型标准化 数据分类与编码标准化 数据标准化管理

数据元的定义及制定数据元标准应遵循的过程

数据元数数据库 文件和数据交换的基本数据单元

描述 界定业务范围 开展业务流程分析与信息建模 借助于信息模型 提取数据元 并按照一定的规则规范其属性

对于代码型的数据元 编制其值域 即代码表

与现有的国家标准或行业标准进行协调

安全机制的内容

基础设施实体安全 平台安全 数据安全 通信安全 应用安全 运行安全 管理安全 授权和审计安全 安全防范体系

安全服务的内容

对等实体认证服务 数据保密服务 数据完整性服务 数据源点认证服务 禁止否认服务 犯罪证据提供服务

安全技术主要涉及的内容

加密 数字签名技术 防控控制 数据完整性 认证 数据挖掘

黑盒测试 、 白盒测试 和灰盒测试

黑盒测试又称功能测试 它通过测试来检测每个功能是否能正常使用,着眼于程序外部结构,不考虑内部逻辑结果,主要针对软件界面和功能进行测试

白盒测试又称结构测试,是通过检查软件内容的逻辑结构,对软件中逻辑路径进行覆盖的测试,可以覆盖全部代码,分支,路径和条件,主要针对每个软件单元的内部实现进行检查

灰盒测试介于白盒和黑盒之间,关注输出对于输入的正确性,也关注内部表现,是基于外部表现又结合程序内部逻辑来设计用例,执行程序并采集程序路径执行信息和外部接口结果的测试技术,主要针对模块之间的交互进行测试

项目管理概论

项目管理原则

勤勉 尊重和关心他人 营造协作的项目团队环境 促进干系人有效参与 聚焦于价值 识别 评估和响应系统交互 展现领导力行为 根据环境进行裁剪 将质量融入到过程和成果中 驾驭复杂性 优化风险应对 拥抱适应性和韧性 为实现目标而驱动变革

项目立项管理

项目建议书的内容

项目的必要性 项目的市场预测 项目预期成果(如产品方案或服务)的市场预测

项目建设必需的条件

项目可行性研究包括的内容

技术可行性分析 经济可行性分析 社会效益可行性分析 运行环境可行性分析 其他方面的可行性分析

技术可行性分析一般应当考虑的因素包括

进行项目开发的风险 人力资源的有效性 技术能力的可能性 物资(产品)的可用性

经济可行性分析的主要内容

支出分析 一次性支出 非一次性支出

收益分析 直接收益 间接收益 其他收益

收益投资比 投资回收期分析

敏感性分析

社会效益可行性分析的主要内容

对组织内部 品牌效益 竞争力效益 技术创新效益 人员提升效益 管理提升效益

对社会发展 公共效益 文化效益 环境效益 社会责任感效益 其他收益

初步可行性研究的内容

需求与市场预测

设备与资源投入分析

空间布局

项目设计 项目进度安排 项目投资与成本估算

详细可行性研究的内容

市场需求预测 部件和投入的选择供应 信息系统架构及技术方案的确定 技术与设备选择 网络物理布局设计 投资 成本估算与资金筹措(投资费用 资金筹措 项目成本 财务报表)

经济评价及综合分析

项目评估依据

项目建议书及其批准文件 项目可行性研究报告 报送组织的申请报告及主管部门的初审意见 项目关键建设条件和工程等的协议文件 必需的其他文件和资料等

项目整合管理

项目整合管理的定义,识别 定义 组合 统一和协调项目管理过程组的各个过程和项目管理活动

项目整合管理的目标包括以下内容(整合管理的作用)

资源分配 平衡竞争性需求 研究各种备选方法 裁剪过程以实现项目目标 管理各个项目管理知识领域之间的依赖关系

整合的复杂性

项目的复杂性来源于组织的系统行为,人类行为以及组织或环境中的不确定性

复杂性的含义

包含多个部分 不同部分之间存在一系列关联 不同部分之间的动态交互作用 这些交互作用所产生的行为远远大于各部分简单的相加(例如突发性行为)

项目章程的内容

项目章程记录了关于项目和项目预期交付的产品 服务或成果的高层级信息

项目目的 可测量的项目目标和相关的成功标准 高层级需求 高层级项目描述 边界定义以及主要可交付成果

整体项目风险 总体里程碑进度计划 预先批准的财务资源 关键干系人名单 项目审批要求(例如 评价项目成功的标准 由谁对项目成功下结论 由谁签署项目结束)

项目退出标准(例如 在何种条件下才能关闭或取消项目或阶段)

委派的项目经理及其职责和职权 发起人或其他批准项目章程的人员的姓名和职权等

项目管理计划的内容

子管理计划,范围管理计划 需求管理计划 进度管理计划 成本管理计划 质量管理计划 资源管理计划 沟通管理计划 风险管理计划 采购管理计划 干系人参与计划

基准,范围基准 进度基准 成本基准

其他组件,变更管理计划 配置管理计划 绩效测量基准 项目生命周期 开发方法 管理审查

问题日志的内容

问题日志是一种记录和跟进所有问题的项目文件,所需记录和跟进的内容主要包括

问题类型 问题提出者和提出时间 问题描述 问题优先级 解决问题负责人 目标解决日期 问题状态 最终解决情况等

变更请求的内容

纠正措施 为使项目工作绩效重新与项目管理计划一致 而进行的有目的的活动

预防措施 为确保项目工作未来绩效符合项目管理计划 而进行的有目的的活动

缺陷补救 为了修正不一致产品或产品组件 而进行的有目的的活动

更新 对正式受控的项目文件或计划进行变更 以反映修改 增加的意见或内容

监控项目工作过程主要关注以下内容

把项目的实际绩效与项目管理计划进行比较

定期评估项目绩效 决定是否需要采取纠正或预防措施 并推荐必要的措施

检查单个项目风险的状态

在整个项目期间 维护一个准确且及时更新的信息库 以反映产品及文件的情况

为状态报告 进展测量和预测提供信息

做出预测 以更新当前的成本与进度信息

监督已批准变更的实施情况

如果项目是项目集的一部分 还应向项目集管理层报告项目进展和状态

确保项目与商业需求保持一致

用项目最终报告总结项目绩效 其中可包含以下内容

项目或阶段的概述 范围目标 范围的评估标准 证明达到完工标准的证据

质量目标 项目和产品质量的评估标准 相关核实信息和实际里程碑交付日期以及偏差原因

成本目标 包括可接受的成本区间 实际成本 产生任何偏差的原因等

最终产品 服务或成果的确认信息的总结

进度计划目标 包括成果是否实现项目预期效益 如果在项目结束时未能实现效益 则指出效益实现程度并预计未来实现情况

关于最终产品 服务或成果如何满足业务需求的概述 如果项目结束时未能满足业务需求 则指出需求满足程度并预计业务需求何时能得到满足

关于项目过程中发生的风险或问题及其解决情况的概述

项目范围管理

范围管理计划用于指导如下过程和相关工作

制定项目范围说明书 根据详细项目范围说明书创建WBS 确定如何审批和维护范围基准 正式验收已完成的项目可交付成果

需求管理计划的主要内容

如何规划 跟踪和报告各种需求活动 配置管理活动 需求优先级排序过程 测量指标及使用这些指标的理由 反映哪些需求属性将被列入跟踪矩阵

需求跟踪矩阵的内容与作用

业务需要 机会 目的和目标 项目目标 项目范围和WBS可交付成果 产品设计 产品开发 测试策略和测试场景 高层级需求到详细需求

作用 确保需求覆盖 跟踪需求从提出到实现的完整性 避免遗漏

验证与测试依据 关联需求与测试用例 确保功能验收

变更影响分析 评估需求变更对范围 进度 成本的影响

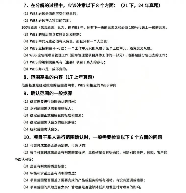
把整个项目工作分解为工作包步骤

识别和分析可交付成果及相关工作 确定WBS的结构和编排方法 自上而下逐层细化分解 为WBS组成部分制定和分配标识编码 核实可交付成果分解的程度是否恰当

项目成本管理

发生成本失控的原因

对工程项目认识不足 组织制度不健全 方法问题 技术的制约 需求管理不当

成本控制的目标

对造成成本基准变更的因素施加影响 确保所有变更请求都得到及时处理 当变更实际发生时 管理这些变更 确保成本支出不超过批准的资金限额 既不超出按时段 WBS组件和活动分配的限额 也不超出项目总限额

监督成本绩效 找出并分析与成本基准间的偏差

对照资金支出 监督工作绩效

防止在成本或资源使用报告中出现未经批准的变更

向干系人报告所有经批准的变更及其相关成本

设法把预期的成本超支控制在可接受的范围内等

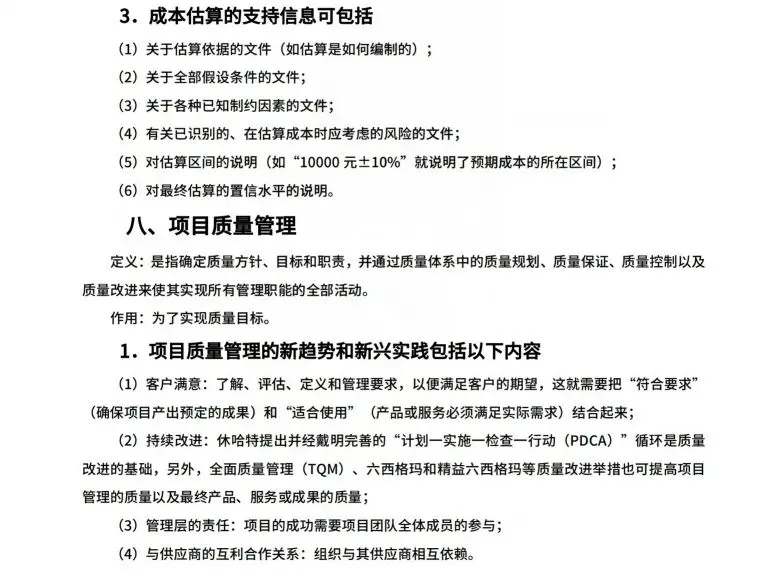
质量管理计划的内容

项目采用的质量标准

项目的质量目标

质量角色与职责

需要质量审查的项目可交付成果和过程

为项目规划的质量控制和质量管理活动

项目使用的质量工具

与项目有关的主要程序 例如处理不符合要求的情况 纠正措施程序以及持续改进程序等

最新文章

随机文章

基本 文件 流程 错误 SQL 调试
  1. 请求信息 : 2026-04-22 03:02:14 HTTP/2.0 GET : https://67808.cn/a/482765.html
  2. 运行时间 : 0.093288s [ 吞吐率:10.72req/s ] 内存消耗:4,530.98kb 文件加载:140
  3. 缓存信息 : 0 reads,0 writes
  4. 会话信息 : SESSION_ID=78626cab146f9daeecb70db20c3410cd
  1. /yingpanguazai/ssd/ssd1/www/no.67808.cn/public/index.php ( 0.79 KB )
  2. /yingpanguazai/ssd/ssd1/www/no.67808.cn/vendor/autoload.php ( 0.17 KB )
  3. /yingpanguazai/ssd/ssd1/www/no.67808.cn/vendor/composer/autoload_real.php ( 2.49 KB )
  4. /yingpanguazai/ssd/ssd1/www/no.67808.cn/vendor/composer/platform_check.php ( 0.90 KB )
  5. /yingpanguazai/ssd/ssd1/www/no.67808.cn/vendor/composer/ClassLoader.php ( 14.03 KB )
  6. /yingpanguazai/ssd/ssd1/www/no.67808.cn/vendor/composer/autoload_static.php ( 4.90 KB )
  7. /yingpanguazai/ssd/ssd1/www/no.67808.cn/vendor/topthink/think-helper/src/helper.php ( 8.34 KB )
  8. /yingpanguazai/ssd/ssd1/www/no.67808.cn/vendor/topthink/think-validate/src/helper.php ( 2.19 KB )
  9. /yingpanguazai/ssd/ssd1/www/no.67808.cn/vendor/topthink/think-orm/src/helper.php ( 1.47 KB )
  10. /yingpanguazai/ssd/ssd1/www/no.67808.cn/vendor/topthink/think-orm/stubs/load_stubs.php ( 0.16 KB )
  11. /yingpanguazai/ssd/ssd1/www/no.67808.cn/vendor/topthink/framework/src/think/Exception.php ( 1.69 KB )
  12. /yingpanguazai/ssd/ssd1/www/no.67808.cn/vendor/topthink/think-container/src/Facade.php ( 2.71 KB )
  13. /yingpanguazai/ssd/ssd1/www/no.67808.cn/vendor/symfony/deprecation-contracts/function.php ( 0.99 KB )
  14. /yingpanguazai/ssd/ssd1/www/no.67808.cn/vendor/symfony/polyfill-mbstring/bootstrap.php ( 8.26 KB )
  15. /yingpanguazai/ssd/ssd1/www/no.67808.cn/vendor/symfony/polyfill-mbstring/bootstrap80.php ( 9.78 KB )
  16. /yingpanguazai/ssd/ssd1/www/no.67808.cn/vendor/symfony/var-dumper/Resources/functions/dump.php ( 1.49 KB )
  17. /yingpanguazai/ssd/ssd1/www/no.67808.cn/vendor/topthink/think-dumper/src/helper.php ( 0.18 KB )
  18. /yingpanguazai/ssd/ssd1/www/no.67808.cn/vendor/symfony/var-dumper/VarDumper.php ( 4.30 KB )
  19. /yingpanguazai/ssd/ssd1/www/no.67808.cn/vendor/topthink/framework/src/think/App.php ( 15.30 KB )
  20. /yingpanguazai/ssd/ssd1/www/no.67808.cn/vendor/topthink/think-container/src/Container.php ( 15.76 KB )
  21. /yingpanguazai/ssd/ssd1/www/no.67808.cn/vendor/psr/container/src/ContainerInterface.php ( 1.02 KB )
  22. /yingpanguazai/ssd/ssd1/www/no.67808.cn/app/provider.php ( 0.19 KB )
  23. /yingpanguazai/ssd/ssd1/www/no.67808.cn/vendor/topthink/framework/src/think/Http.php ( 6.04 KB )
  24. /yingpanguazai/ssd/ssd1/www/no.67808.cn/vendor/topthink/think-helper/src/helper/Str.php ( 7.29 KB )
  25. /yingpanguazai/ssd/ssd1/www/no.67808.cn/vendor/topthink/framework/src/think/Env.php ( 4.68 KB )
  26. /yingpanguazai/ssd/ssd1/www/no.67808.cn/app/common.php ( 0.03 KB )
  27. /yingpanguazai/ssd/ssd1/www/no.67808.cn/vendor/topthink/framework/src/helper.php ( 18.78 KB )
  28. /yingpanguazai/ssd/ssd1/www/no.67808.cn/vendor/topthink/framework/src/think/Config.php ( 5.54 KB )
  29. /yingpanguazai/ssd/ssd1/www/no.67808.cn/config/app.php ( 0.95 KB )
  30. /yingpanguazai/ssd/ssd1/www/no.67808.cn/config/cache.php ( 0.78 KB )
  31. /yingpanguazai/ssd/ssd1/www/no.67808.cn/config/console.php ( 0.23 KB )
  32. /yingpanguazai/ssd/ssd1/www/no.67808.cn/config/cookie.php ( 0.56 KB )
  33. /yingpanguazai/ssd/ssd1/www/no.67808.cn/config/database.php ( 2.48 KB )
  34. /yingpanguazai/ssd/ssd1/www/no.67808.cn/vendor/topthink/framework/src/think/facade/Env.php ( 1.67 KB )
  35. /yingpanguazai/ssd/ssd1/www/no.67808.cn/config/filesystem.php ( 0.61 KB )
  36. /yingpanguazai/ssd/ssd1/www/no.67808.cn/config/lang.php ( 0.91 KB )
  37. /yingpanguazai/ssd/ssd1/www/no.67808.cn/config/log.php ( 1.35 KB )
  38. /yingpanguazai/ssd/ssd1/www/no.67808.cn/config/middleware.php ( 0.19 KB )
  39. /yingpanguazai/ssd/ssd1/www/no.67808.cn/config/route.php ( 1.89 KB )
  40. /yingpanguazai/ssd/ssd1/www/no.67808.cn/config/session.php ( 0.57 KB )
  41. /yingpanguazai/ssd/ssd1/www/no.67808.cn/config/trace.php ( 0.34 KB )
  42. /yingpanguazai/ssd/ssd1/www/no.67808.cn/config/view.php ( 0.82 KB )
  43. /yingpanguazai/ssd/ssd1/www/no.67808.cn/app/event.php ( 0.25 KB )
  44. /yingpanguazai/ssd/ssd1/www/no.67808.cn/vendor/topthink/framework/src/think/Event.php ( 7.67 KB )
  45. /yingpanguazai/ssd/ssd1/www/no.67808.cn/app/service.php ( 0.13 KB )
  46. /yingpanguazai/ssd/ssd1/www/no.67808.cn/app/AppService.php ( 0.26 KB )
  47. /yingpanguazai/ssd/ssd1/www/no.67808.cn/vendor/topthink/framework/src/think/Service.php ( 1.64 KB )
  48. /yingpanguazai/ssd/ssd1/www/no.67808.cn/vendor/topthink/framework/src/think/Lang.php ( 7.35 KB )
  49. /yingpanguazai/ssd/ssd1/www/no.67808.cn/vendor/topthink/framework/src/lang/zh-cn.php ( 13.70 KB )
  50. /yingpanguazai/ssd/ssd1/www/no.67808.cn/vendor/topthink/framework/src/think/initializer/Error.php ( 3.31 KB )
  51. /yingpanguazai/ssd/ssd1/www/no.67808.cn/vendor/topthink/framework/src/think/initializer/RegisterService.php ( 1.33 KB )
  52. /yingpanguazai/ssd/ssd1/www/no.67808.cn/vendor/services.php ( 0.14 KB )
  53. /yingpanguazai/ssd/ssd1/www/no.67808.cn/vendor/topthink/framework/src/think/service/PaginatorService.php ( 1.52 KB )
  54. /yingpanguazai/ssd/ssd1/www/no.67808.cn/vendor/topthink/framework/src/think/service/ValidateService.php ( 0.99 KB )
  55. /yingpanguazai/ssd/ssd1/www/no.67808.cn/vendor/topthink/framework/src/think/service/ModelService.php ( 2.04 KB )
  56. /yingpanguazai/ssd/ssd1/www/no.67808.cn/vendor/topthink/think-trace/src/Service.php ( 0.77 KB )
  57. /yingpanguazai/ssd/ssd1/www/no.67808.cn/vendor/topthink/framework/src/think/Middleware.php ( 6.72 KB )
  58. /yingpanguazai/ssd/ssd1/www/no.67808.cn/vendor/topthink/framework/src/think/initializer/BootService.php ( 0.77 KB )
  59. /yingpanguazai/ssd/ssd1/www/no.67808.cn/vendor/topthink/think-orm/src/Paginator.php ( 11.86 KB )
  60. /yingpanguazai/ssd/ssd1/www/no.67808.cn/vendor/topthink/think-validate/src/Validate.php ( 63.20 KB )
  61. /yingpanguazai/ssd/ssd1/www/no.67808.cn/vendor/topthink/think-orm/src/Model.php ( 23.55 KB )
  62. /yingpanguazai/ssd/ssd1/www/no.67808.cn/vendor/topthink/think-orm/src/model/concern/Attribute.php ( 21.05 KB )
  63. /yingpanguazai/ssd/ssd1/www/no.67808.cn/vendor/topthink/think-orm/src/model/concern/AutoWriteData.php ( 4.21 KB )
  64. /yingpanguazai/ssd/ssd1/www/no.67808.cn/vendor/topthink/think-orm/src/model/concern/Conversion.php ( 6.44 KB )
  65. /yingpanguazai/ssd/ssd1/www/no.67808.cn/vendor/topthink/think-orm/src/model/concern/DbConnect.php ( 5.16 KB )
  66. /yingpanguazai/ssd/ssd1/www/no.67808.cn/vendor/topthink/think-orm/src/model/concern/ModelEvent.php ( 2.33 KB )
  67. /yingpanguazai/ssd/ssd1/www/no.67808.cn/vendor/topthink/think-orm/src/model/concern/RelationShip.php ( 28.29 KB )
  68. /yingpanguazai/ssd/ssd1/www/no.67808.cn/vendor/topthink/think-helper/src/contract/Arrayable.php ( 0.09 KB )
  69. /yingpanguazai/ssd/ssd1/www/no.67808.cn/vendor/topthink/think-helper/src/contract/Jsonable.php ( 0.13 KB )
  70. /yingpanguazai/ssd/ssd1/www/no.67808.cn/vendor/topthink/think-orm/src/model/contract/Modelable.php ( 0.09 KB )
  71. /yingpanguazai/ssd/ssd1/www/no.67808.cn/vendor/topthink/framework/src/think/Db.php ( 2.88 KB )
  72. /yingpanguazai/ssd/ssd1/www/no.67808.cn/vendor/topthink/think-orm/src/DbManager.php ( 8.52 KB )
  73. /yingpanguazai/ssd/ssd1/www/no.67808.cn/vendor/topthink/framework/src/think/Log.php ( 6.28 KB )
  74. /yingpanguazai/ssd/ssd1/www/no.67808.cn/vendor/topthink/framework/src/think/Manager.php ( 3.92 KB )
  75. /yingpanguazai/ssd/ssd1/www/no.67808.cn/vendor/psr/log/src/LoggerTrait.php ( 2.69 KB )
  76. /yingpanguazai/ssd/ssd1/www/no.67808.cn/vendor/psr/log/src/LoggerInterface.php ( 2.71 KB )
  77. /yingpanguazai/ssd/ssd1/www/no.67808.cn/vendor/topthink/framework/src/think/Cache.php ( 4.92 KB )
  78. /yingpanguazai/ssd/ssd1/www/no.67808.cn/vendor/psr/simple-cache/src/CacheInterface.php ( 4.71 KB )
  79. /yingpanguazai/ssd/ssd1/www/no.67808.cn/vendor/topthink/think-helper/src/helper/Arr.php ( 16.63 KB )
  80. /yingpanguazai/ssd/ssd1/www/no.67808.cn/vendor/topthink/framework/src/think/cache/driver/File.php ( 7.84 KB )
  81. /yingpanguazai/ssd/ssd1/www/no.67808.cn/vendor/topthink/framework/src/think/cache/Driver.php ( 9.03 KB )
  82. /yingpanguazai/ssd/ssd1/www/no.67808.cn/vendor/topthink/framework/src/think/contract/CacheHandlerInterface.php ( 1.99 KB )
  83. /yingpanguazai/ssd/ssd1/www/no.67808.cn/app/Request.php ( 0.09 KB )
  84. /yingpanguazai/ssd/ssd1/www/no.67808.cn/vendor/topthink/framework/src/think/Request.php ( 55.78 KB )
  85. /yingpanguazai/ssd/ssd1/www/no.67808.cn/app/middleware.php ( 0.25 KB )
  86. /yingpanguazai/ssd/ssd1/www/no.67808.cn/vendor/topthink/framework/src/think/Pipeline.php ( 2.61 KB )
  87. /yingpanguazai/ssd/ssd1/www/no.67808.cn/vendor/topthink/think-trace/src/TraceDebug.php ( 3.40 KB )
  88. /yingpanguazai/ssd/ssd1/www/no.67808.cn/vendor/topthink/framework/src/think/middleware/SessionInit.php ( 1.94 KB )
  89. /yingpanguazai/ssd/ssd1/www/no.67808.cn/vendor/topthink/framework/src/think/Session.php ( 1.80 KB )
  90. /yingpanguazai/ssd/ssd1/www/no.67808.cn/vendor/topthink/framework/src/think/session/driver/File.php ( 6.27 KB )
  91. /yingpanguazai/ssd/ssd1/www/no.67808.cn/vendor/topthink/framework/src/think/contract/SessionHandlerInterface.php ( 0.87 KB )
  92. /yingpanguazai/ssd/ssd1/www/no.67808.cn/vendor/topthink/framework/src/think/session/Store.php ( 7.12 KB )
  93. /yingpanguazai/ssd/ssd1/www/no.67808.cn/vendor/topthink/framework/src/think/Route.php ( 23.73 KB )
  94. /yingpanguazai/ssd/ssd1/www/no.67808.cn/vendor/topthink/framework/src/think/route/RuleName.php ( 5.75 KB )
  95. /yingpanguazai/ssd/ssd1/www/no.67808.cn/vendor/topthink/framework/src/think/route/Domain.php ( 2.53 KB )
  96. /yingpanguazai/ssd/ssd1/www/no.67808.cn/vendor/topthink/framework/src/think/route/RuleGroup.php ( 22.43 KB )
  97. /yingpanguazai/ssd/ssd1/www/no.67808.cn/vendor/topthink/framework/src/think/route/Rule.php ( 26.95 KB )
  98. /yingpanguazai/ssd/ssd1/www/no.67808.cn/vendor/topthink/framework/src/think/route/RuleItem.php ( 9.78 KB )
  99. /yingpanguazai/ssd/ssd1/www/no.67808.cn/route/app.php ( 1.72 KB )
  100. /yingpanguazai/ssd/ssd1/www/no.67808.cn/vendor/topthink/framework/src/think/facade/Route.php ( 4.70 KB )
  101. /yingpanguazai/ssd/ssd1/www/no.67808.cn/vendor/topthink/framework/src/think/route/dispatch/Controller.php ( 4.74 KB )
  102. /yingpanguazai/ssd/ssd1/www/no.67808.cn/vendor/topthink/framework/src/think/route/Dispatch.php ( 10.44 KB )
  103. /yingpanguazai/ssd/ssd1/www/no.67808.cn/app/controller/Index.php ( 4.81 KB )
  104. /yingpanguazai/ssd/ssd1/www/no.67808.cn/app/BaseController.php ( 2.05 KB )
  105. /yingpanguazai/ssd/ssd1/www/no.67808.cn/vendor/topthink/think-orm/src/facade/Db.php ( 0.93 KB )
  106. /yingpanguazai/ssd/ssd1/www/no.67808.cn/vendor/topthink/think-orm/src/db/connector/Mysql.php ( 5.44 KB )
  107. /yingpanguazai/ssd/ssd1/www/no.67808.cn/vendor/topthink/think-orm/src/db/PDOConnection.php ( 52.47 KB )
  108. /yingpanguazai/ssd/ssd1/www/no.67808.cn/vendor/topthink/think-orm/src/db/Connection.php ( 8.39 KB )
  109. /yingpanguazai/ssd/ssd1/www/no.67808.cn/vendor/topthink/think-orm/src/db/ConnectionInterface.php ( 4.57 KB )
  110. /yingpanguazai/ssd/ssd1/www/no.67808.cn/vendor/topthink/think-orm/src/db/builder/Mysql.php ( 16.58 KB )
  111. /yingpanguazai/ssd/ssd1/www/no.67808.cn/vendor/topthink/think-orm/src/db/Builder.php ( 24.06 KB )
  112. /yingpanguazai/ssd/ssd1/www/no.67808.cn/vendor/topthink/think-orm/src/db/BaseBuilder.php ( 27.50 KB )
  113. /yingpanguazai/ssd/ssd1/www/no.67808.cn/vendor/topthink/think-orm/src/db/Query.php ( 15.71 KB )
  114. /yingpanguazai/ssd/ssd1/www/no.67808.cn/vendor/topthink/think-orm/src/db/BaseQuery.php ( 45.13 KB )
  115. /yingpanguazai/ssd/ssd1/www/no.67808.cn/vendor/topthink/think-orm/src/db/concern/TimeFieldQuery.php ( 7.43 KB )
  116. /yingpanguazai/ssd/ssd1/www/no.67808.cn/vendor/topthink/think-orm/src/db/concern/AggregateQuery.php ( 3.26 KB )
  117. /yingpanguazai/ssd/ssd1/www/no.67808.cn/vendor/topthink/think-orm/src/db/concern/ModelRelationQuery.php ( 20.07 KB )
  118. /yingpanguazai/ssd/ssd1/www/no.67808.cn/vendor/topthink/think-orm/src/db/concern/ParamsBind.php ( 3.66 KB )
  119. /yingpanguazai/ssd/ssd1/www/no.67808.cn/vendor/topthink/think-orm/src/db/concern/ResultOperation.php ( 7.01 KB )
  120. /yingpanguazai/ssd/ssd1/www/no.67808.cn/vendor/topthink/think-orm/src/db/concern/WhereQuery.php ( 19.37 KB )
  121. /yingpanguazai/ssd/ssd1/www/no.67808.cn/vendor/topthink/think-orm/src/db/concern/JoinAndViewQuery.php ( 7.11 KB )
  122. /yingpanguazai/ssd/ssd1/www/no.67808.cn/vendor/topthink/think-orm/src/db/concern/TableFieldInfo.php ( 2.63 KB )
  123. /yingpanguazai/ssd/ssd1/www/no.67808.cn/vendor/topthink/think-orm/src/db/concern/Transaction.php ( 2.77 KB )
  124. /yingpanguazai/ssd/ssd1/www/no.67808.cn/vendor/topthink/framework/src/think/log/driver/File.php ( 5.96 KB )
  125. /yingpanguazai/ssd/ssd1/www/no.67808.cn/vendor/topthink/framework/src/think/contract/LogHandlerInterface.php ( 0.86 KB )
  126. /yingpanguazai/ssd/ssd1/www/no.67808.cn/vendor/topthink/framework/src/think/log/Channel.php ( 3.89 KB )
  127. /yingpanguazai/ssd/ssd1/www/no.67808.cn/vendor/topthink/framework/src/think/event/LogRecord.php ( 1.02 KB )
  128. /yingpanguazai/ssd/ssd1/www/no.67808.cn/vendor/topthink/think-helper/src/Collection.php ( 16.47 KB )
  129. /yingpanguazai/ssd/ssd1/www/no.67808.cn/vendor/topthink/framework/src/think/facade/View.php ( 1.70 KB )
  130. /yingpanguazai/ssd/ssd1/www/no.67808.cn/vendor/topthink/framework/src/think/View.php ( 4.39 KB )
  131. /yingpanguazai/ssd/ssd1/www/no.67808.cn/vendor/topthink/framework/src/think/Response.php ( 8.81 KB )
  132. /yingpanguazai/ssd/ssd1/www/no.67808.cn/vendor/topthink/framework/src/think/response/View.php ( 3.29 KB )
  133. /yingpanguazai/ssd/ssd1/www/no.67808.cn/vendor/topthink/framework/src/think/Cookie.php ( 6.06 KB )
  134. /yingpanguazai/ssd/ssd1/www/no.67808.cn/vendor/topthink/think-view/src/Think.php ( 8.38 KB )
  135. /yingpanguazai/ssd/ssd1/www/no.67808.cn/vendor/topthink/framework/src/think/contract/TemplateHandlerInterface.php ( 1.60 KB )
  136. /yingpanguazai/ssd/ssd1/www/no.67808.cn/vendor/topthink/think-template/src/Template.php ( 46.61 KB )
  137. /yingpanguazai/ssd/ssd1/www/no.67808.cn/vendor/topthink/think-template/src/template/driver/File.php ( 2.41 KB )
  138. /yingpanguazai/ssd/ssd1/www/no.67808.cn/vendor/topthink/think-template/src/template/contract/DriverInterface.php ( 0.86 KB )
  139. /yingpanguazai/ssd/ssd1/www/no.67808.cn/runtime/temp/6df755f970a38e704c5414acbc6e8bcd.php ( 12.06 KB )
  140. /yingpanguazai/ssd/ssd1/www/no.67808.cn/vendor/topthink/think-trace/src/Html.php ( 4.42 KB )
  1. CONNECT:[ UseTime:0.001095s ] mysql:host=127.0.0.1;port=3306;dbname=no_67808;charset=utf8mb4
  2. SHOW FULL COLUMNS FROM `fenlei` [ RunTime:0.001974s ]
  3. SELECT * FROM `fenlei` WHERE `fid` = 0 [ RunTime:0.000844s ]
  4. SELECT * FROM `fenlei` WHERE `fid` = 63 [ RunTime:0.000709s ]
  5. SHOW FULL COLUMNS FROM `set` [ RunTime:0.001506s ]
  6. SELECT * FROM `set` [ RunTime:0.000560s ]
  7. SHOW FULL COLUMNS FROM `article` [ RunTime:0.001898s ]
  8. SELECT * FROM `article` WHERE `id` = 482765 LIMIT 1 [ RunTime:0.001247s ]
  9. UPDATE `article` SET `lasttime` = 1776798134 WHERE `id` = 482765 [ RunTime:0.003542s ]
  10. SELECT * FROM `fenlei` WHERE `id` = 65 LIMIT 1 [ RunTime:0.000815s ]
  11. SELECT * FROM `article` WHERE `id` < 482765 ORDER BY `id` DESC LIMIT 1 [ RunTime:0.001221s ]
  12. SELECT * FROM `article` WHERE `id` > 482765 ORDER BY `id` ASC LIMIT 1 [ RunTime:0.000493s ]
  13. SELECT * FROM `article` WHERE `id` < 482765 ORDER BY `id` DESC LIMIT 10 [ RunTime:0.000852s ]
  14. SELECT * FROM `article` WHERE `id` < 482765 ORDER BY `id` DESC LIMIT 10,10 [ RunTime:0.000831s ]
  15. SELECT * FROM `article` WHERE `id` < 482765 ORDER BY `id` DESC LIMIT 20,10 [ RunTime:0.000882s ]
0.094937s