当前位置:首页>学习笔记>学习笔记丨讲课&演讲表现力

学习笔记丨讲课&演讲表现力

  • 2026-03-29 11:54:07
学习笔记丨讲课&演讲表现力

讲课与演讲的表现力,本质上都是公共表达的艺术,但目标与侧重点不同。它们的联系可以用一个核心观点概括:讲课是“慢演讲”,演讲是“快讲课”。

虽然共享基础,但两者的首要目标和实现路径有根本不同

如何相互借鉴与提升?要提升综合表现力,关键在于融会贯通。

  1. 自我诊断:下次上课或演讲后,问自己:我的表达是偏重“让人懂”还是“让人信”?哪里可以互补?

  2. 跨界练习

    • 尝试用演讲的方式做一次5分钟的知识点讲解(追求吸引与共鸣)。

    • 尝试用讲课的方式做一次10分钟的公开分享(追求清晰与扎实)。

  3. 为讲课注入“演讲力”

    • 设计开场钩子:像演讲一样,用故事、悬念或问题瞬间抓住注意力,而不是直接进入主题。

    • 强化叙事逻辑:将知识点包装成“发现-挑战-解决”的探索故事,而不仅仅是罗列事实。

    • 锤炼语言感染力:在关键结论处,使用演讲的修辞技巧,如排比、比喻,让观点深入人心。

  4. 为演讲夯实“讲课力”

    • 构建坚实骨架:像备课一样,确保演讲逻辑层层递进、无可辩驳,经得起推敲。

    • 提供“知识增量”:让听众感到有实质收获,而不仅是情绪波动,这样才能产生持久影响力。

    • 善用解释技巧:用比喻、类比、具体案例等教学手法,让复杂观点变得清晰易懂。

理解并融合这两种表现力,你就能在需要时自由切换,既能成为引人入胜的说书人和教育者,也能成为受人信赖的布道者和沟通者

01

石林老师:讲课表现力
闻花香、打哈欠
打开你的动作、表情、声音。
完成即完美。

忘词救星两部曲:

1、逐字稿口语化(短句、简单精准、抑扬顿挫、体态表情)

2、不能背逐字稿。逐字稿结构化,应该梳理教学设计,使用“思维导图”。

① 梳理资料,用手写:用纸笔手写所有可能用到的教学内容和方法,先进行头脑风暴式资料收集,建立丰富素材库,便于后续根据实际情况选择性增删内容,卡壳时有替代方案。

② 形成逐字稿,用电脑写:重要公开课/比赛准备,现场抽题情况可跳过此步骤。

③ 把逐字稿变成思维导图,用手写:必须手写(比电子版记忆深刻),提炼关键步骤和关键词,隐性思维可见,形成大脑中的教学"地图",便于临场快速查阅(相比密密麻麻的逐字稿)。思维导图应用:只需记录关键步骤、关键语句和关键提问,其他部分可以灵活处理。

④ 找到板块之间的逻辑:分析设计原理("为什么这么讲"),建立内容间的关联性(即使原本无关),直接复制他人教案效果差的原因是设计逻辑传递缺失。

3、生成性、灵活性、允许卡壳:即使在没有真实学生的无声试讲中,也要想象学生存在,保持交流感。就像日常交流一样需要根据情境自然产生,卡壳时不必焦虑恐慌,继续往下讲即可。

4、补救技巧

  • 停顿技巧:忘记内容时可自然停顿,同时保持表情、思维和眼神的连续性,用灵活性语言填补空白,如"同学们看到书本上……"同时快速查看讲稿。
  • 生成性技巧:可通过"你们是怎么想的"等互动性语言自然过渡。

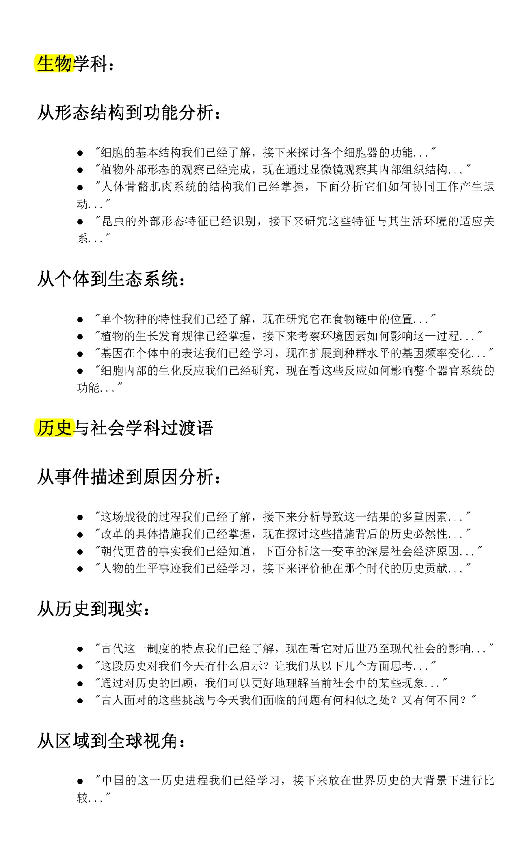
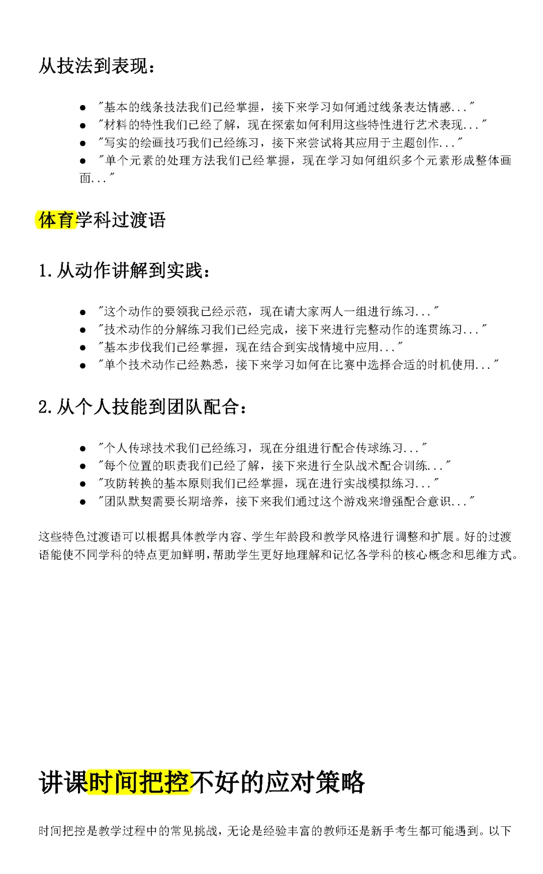
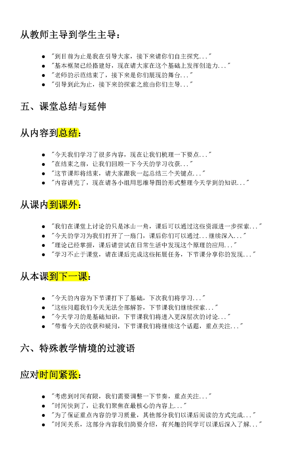
讲课过程中的过渡语/衔接语汇总

讲课时间把控不好的应对策略

抑扬顿挫三个关键:重音(意群)、停顿(节奏感)、语气语调(情感;语势←音量 声调 语速)。语速音色(画面感)。

一、声音的四个维度

声音的维度

内容

重点/易错点

1.音量的大小

音量大小影响情感表达,根据场地、场景调整。

管理学生时,适当降低音量配合下沉语调(如"别说话了")比单纯提高音量更具威慑力。

2.声调的高低

• 钢琴音阶类比do re mi fa sol la si do。

• 高音调表惊讶/兴奋,低音调显威严/沉稳/专业。

管理学生时需压低声调"安静。听到了没有?"

3.语速的快慢

正常表达应有快慢变化(约30%波动),如描述紧急情况加快20%,抒情减慢40%。

关键内容需放慢,次要信息可加快,避免全程匀速。

4.力度的强弱

• 发音清晰度,通过口部操练习增强唇舌力量。

• 重点词语采用爆破发音(如"不-能-这-么-做")。

• 力度≠音量,重点在于唇齿配合的精准度,优秀教师可做到轻声但强力度。

• 弱力度:"我告诉你~"(威慑力下降60%)
• 强力度:"我告诉你。"(字字清晰,停顿0.5秒)
二、乃声之帅。
【胸腹式联合呼吸】
常见问题:浅呼吸导致气息不足,表现为说话时气短。
生理原理:通过膈肌下沉扩大胸腔容量,实现深度呼吸。
丹田位置:肚脐下两指处,是气息支撑的发力点。
沉肩站闻花香单脚站立抬腿时呼吸,感受腹部发力),肋肌呼吸法半打哈欠找位置,可以不特意换气因为说话之间已经呼气进气),惊讶呼吸法(快速换气;吸气后需保持肋肌适度紧张,避免气息一次性放完身体感知;正确呼吸时腰部四周应有向外扩张的圆润感)。
【气息练习】站起来,不要耸肩,保持身体放松。打开表情:微笑从而张开口腔空间。练习前要先呼气再吸气,不能直接吸气,否则会感觉不到气息,然后用腹部力量控制气息的呼出
1、绕口令(每天1-20次)出东门,过大桥,大桥底下一树枣。拿着竿子去打枣,青的多,红的少。一个枣到十个枣,再从十个枣数回一个枣,要求一口气说完才算好。
2、慢慢发"si"音(每天几次):吸气要饱满,吐气要均匀缓慢,不能一下子吐完,吐到完全没气为止。坚持到30s到1min以上。

三、重音:精准传递课堂核心信息

1、案例解析

"关谷你还有一个前妻":重音在"还有"时表示有两个前妻。
"关谷你还有一个前妻":重音在"关谷"时表示只有一个前妻。
2、重音使用场景

①语法重音

句子成分的自然重音位置:

• 谓语("花")

• 宾语("喝")

• 补语("跑得")

易误读为随机重音(如"开了"错误强调主语)

通过基础例句训练自然语感

②逻辑重音

通过调整重音位置,避免歧义(如"这个苹果是切的"vs"这个苹果是的")

强调上下文关联性,需结合意图设计重音

③公认重音规则
• 对比词需重读(如“这本书是我的,不是你的”)
• 比喻词需重读(如“笑容像阳光”“月亮像小船”)
• 列举项目均需重读(如“要学习,要提升,要投资”)
• 叠词需逐次加强重音(如“没有财富,没有名望,没有权势”)
• 人称代词通常不重读,除非强调对比(如“想去旅游”)

教学应用场景

解决讲课平淡问题:

• 语法重音用于基础朗读

• 逻辑重音强化关键信息传递

学生理解偏差可能源于重音错位(如教师强调A,学生接收为B)

通过对比朗读(如"我去吃饭"vs"去吃饭")直观演示差异

例句1 鸣沙山东麓是平均高度为十七米的崖壁。

强调"东麓":区别于鸣沙山其他方位。
强调"崖壁":突出地貌特征。
强调"十七米":具体数据信息。

例句2 那是力争上游的一种树,笔直的干,笔直的枝。它的干呢,通常是丈把高,像是加以人工似的,一丈以内绝无旁枝。

是力争上↑游的一种树,笔直的干,笔直的枝。它的干呢,通常是丈把高,像是加以人工似的,一丈以内绝无旁枝。

注意:朗读避免拖音,保持唇齿力度(口部操练习);重音需干脆利落(如“上游”“笔直”“绝无”)。

例句3

重音选择需服务整体情境(如“有何魔力”侧重“何”,“文人墨客为之倾倒”强调“倾倒”而非“无数”,“文字”呼应下文分析,“盛大约会”强化场景感)。

3、重音(重要的音)可通过重读(提高音量)、非重读方式(如延音、轻重、快慢、停顿、气声等对比方式)强调。

形音义协同设计

通过字形(视觉形象)、字音(听觉形象)、字义(情感内涵)强化表达效果

• “火焰”跳动感,“巨石”沉重感,视觉形象通过音色塑造

• “轰隆”低沉,“叮咚”清脆,听觉形象需匹配词汇特性

• “自由”轻松感,“枷锁”压抑感,通过语调传递情感联想(轻松/广阔)

强调重音的方法

推荐学习《朗读者》(抑扬顿挫 重音/画面感)。

结合语境设计

1. 对比法

①力度控制(重/轻)

②节奏变化(快/慢)语速控制关键是,感知画面细节后自然放慢。

③音长调节(长/短)

2. 音色变化(拟声词)

3. 高级技巧

①气声(表现私密感或虚弱感)
②停顿(制造悬念或强调)
声音颤抖(表现激动或恐惧)

4. 体态语、表情语辅助

• 形象对比(骆驼/羊

• 拟声词(“咔嚓一声,枯枝断了”,断裂声短促清脆,辅以停顿增强画面感) 

常见误区

1. 误将“激情”等同于全程重读,导致听觉疲劳,忽视轻音在对比中的作用

2. 脱离语境机械设计重音

例句4 海浪咆哮着扑向礁石,又悄然褪去。

重音选择:"咆哮"用爆发力,"悄然"用气声弱化,形成动态对比。

进阶技巧:配合语速变化(扑向礁石加速,退去时减速)。

例句5 细碎的舞步,脉脉含情的眼神,结合长线条的舞姿,构成一幅流动的画卷。

"细碎"用轻快节奏,"脉脉含情"用柔和气声,"长线条"延长音节综合要点。
通过语速控制(整体放慢)展现"流动画卷"的意境舞蹈描写。

例句6 你以为我不知道真相?哼,我就知道。

通过延音、气声与重音传递愤怒层次。

分层设计:"你以为"用压抑语调,"早~就知道"突然爆发,"假装看不见"回归低沉。

技巧组合:配合气息变化(从鼻腔哼鸣到胸腔共鸣)和面部表情。

例句7 什么?我不同意!

反差处理:前轻后重("什么?"轻声疑问,"我不同意!"强力斩断)。

变体示范:老年人可用气声颤抖表现"我...不同意"的压抑感。

综合练习1

重音技巧:在"五根手指之间有几个空隙"中,应将重音放在"几个"和"空隙"上,通过停顿和语调变化来强调关键信息。
交流感培养:教学时要想象与学生对话的场景,如"同学们,请观察老师的手"需带有互动语气,避免平铺直叙。
节奏控制:示范案例中"像这样的空隙,数学上称为间隔"需拉长"间隔"一词的发音,语速过快会导致重点不突出。
生活化导入:通过手指间隔的具象演示(5指→4间隔,4指→3间隔)自然引出植树问题的数学规律。
综合练习2

对比强调:在"发霉的面包和新鲜的蘑菇"表述时,需通过音调对比突出"发霉"与"新鲜"的矛盾性。

悬念设置:开场白"看看老师给你们带来了什么"应配合表情和停顿,制造探究悬念。

语速管理:初中课程内容较长时(如真菌定义句),需放慢语速避免信息过载,重点处适当停顿。

情感传递:描述"这两样东西放在一起很不搭"时需配合惊讶表情,增强表现力。

四、停顿:节奏控制与信息留存技巧

核心原则:声音停,心理活动不停,面部表情保持互动,与眼神、表情协调停顿与气息控制配合;保持自然状态,避免刻意。

应用效果:增强师生互动和关联度,通过停顿引导学生思考,创造良好的课堂节奏感。

1、语法停顿:基于标点符号进行的停顿。但完全按照标点停顿会导致表达生硬。

逗号:短停顿。

句号:较长停顿(段落间句号停顿更长)。

冒号、分号、感叹号:中等停顿。

省略号:渐弱式停顿,营造意犹未尽感。

2、逻辑停顿

例句8 我常常遗憾我家门前那块丑石:它黑黝黝地卧在那里,牛似的模样;谁也不知道是什么时候留在这里的,谁也不去理会它。只是麦收时节,门前摊了麦子,奶奶总是说:这块丑石,多占地面呀,抽空把它搬走吧。

正确方法:需结合语法、内容理解进行停顿。
示范读法:"我常常遗憾,我家门前那块丑石"(在"遗憾"后额外停顿)

例句9妈妈说我不对。

不同停顿方式产生不同含义:

"妈妈说,我不对":妈妈在自我批评

"妈妈说我不对":妈妈批评我
"妈妈说我,不对":否定"妈妈说我"这件事
例句10 无鸡鸭亦可,无鱼肉亦可,青菜一碟足矣。

常规读法:表示可以接受简单饮食。

强调读法:"无鸡鸭亦可,无鱼肉亦可"表示拒绝荤菜,只要青菜。

3、心理停顿(情感停顿):基于情感表达需要的停顿。

例句11 当我们面对困难时,有人选择放弃,但更多的人选择咬紧牙关继续前行。

情感强化读法:在"但"字后延长停顿,制造悬念和张力。

教学应用:通过停顿引导学生思考和情感共鸣。

综合练习3 小学课堂通过唐僧师徒分西瓜的故事导入课程,引发学生思考分数等分问题。

关键提问:"八戒真的多吃了吗?"这个问题能激发五年级学生的探究欲望

语势处理:

唐僧语气平稳:"把西瓜平均分成4份,每人1份"

八戒语气夸张:"不够吃!我要2份!"

悟空语气灵动:"那就平均分成8份,给你2份吧"

教学要点:给小学生讲课要注意语势变化,通过音量、音调调节增强表现力。

综合练习4 高中课堂导入通过俗语导入。

教学差异:高中课堂导入与小学不同,需要更成熟的表达方式。采用"聊天式"语气但保持专业性。语势平衡,整体保持平稳,但穿插灵动表达。避免完全平铺直叙,适当加入抑扬顿挫。

关键处适当停顿:"早穿皮袄午穿纱,围着火炉吃西瓜"。

重音强调:"数学语言"、"变化趋势"、"单调性"。

综合练习5 小学语文《观潮》段落朗读。

综合运用:结合重音、停连、语调变化;配合眼神、手势等肢体语言;力度控制,表现浪潮的震撼感。

朗读技巧:

语速由慢到快:"那条白线很快地向我们移来"

重音处理:"逐渐拉长,变粗,横贯江面"

气势渐强:"犹如千万匹白色战马齐头并进"

爆发式结尾:"那声音如同山崩地裂"

教学价值:通过朗读让学生感受文字的画面感,比视频更能培养语言感受力和想象力;优秀朗读能成为本次课亮点。

五、类比法:绘声绘色绘情

1、物体的类比

八大特征:大小、高矮、快慢、强弱

表达技巧:

• 大/重物体:声音低沉缓慢(如"开城门",厚重感通过"开—城—门"的拖长音表现

• 小/轻物体:声音轻柔缓慢(如"轻轻的我走了"要放慢语速)

• 快速动作:短促有力的发音(如"他一个箭步冲了出去"强调"冲"字)

2、色彩的类比

基本规律:明亮色彩↑声音高亢上扬(上行语势);暗沉色彩↓声音低沉下行(下行语势)。

特殊处理,同色不同情:

• 鲜艳的五星红旗:自豪语调明亮上扬,表现自豪感。

• 殷红鲜血:庄重语调低沉缓慢,表现沉重感。

3、情感类比:通过想象意境模拟情感状态。

"我爱你青松气质":保持挺拔感但不僵硬。

"我爱你红梅品格":体现温柔中的坚韧。

青松气质:用铿锵坚毅的语调表现阳刚感。

红梅品格:用温柔坚定的语调表现柔美力量。

4、生理类比:结合气息变化模拟生理反应。
"靖康耻犹未雪":愤怒强烈。
"臣子恨何时灭":无奈叹息。
情感层次:愤怒中隐含无奈,强调整体情感的自然流动。不必过度表演,重在感受情境,合理运用气息停顿增强表现力。
综合练习6 停连组合-朱自清《春》段落。

"盼望着,盼望着"应保持期待感+亲切感的混合语调。学生常见错误是将两个"盼望着"读成完全相同的高语势。

"东风来了"中"东风"需重读,"春天的脚步近了"强调"春天"对比重音。
"一切都像刚睡醒的样子"应带有朦胧感,需放慢节奏;"刚睡醒"对比日常清醒状态,需突出"刚"字形音字处理。
普通话四声发音不到位会影响重音效果,如"山朗润起来了"容易读成下行走势。"涨起来了"要读出水位上升的动感。
"嫩嫩的绿绿的"可连读表现生机勃勃感。"园子里田野里瞧去"快速连读表现视野开阔感。"打两个滚踢几脚球"可加快语速表现连贯动作。
标点处也可根据情感需要连接,如"风轻悄悄的"后保持气息轻柔。
教师自我检查:有的教师会不自觉地重复学生的错误读法,需通过录音进行对比修正。
综合练习7 闻一多《色彩》段落。

常见误区:导入时语调过高(夹子音),形成"同学们,今天课堂开始..."的生硬感,情感外化过度,实际打动效果不佳。

六、互动感表达:从背稿到口语化的自然交流

1、口语化表达的核心要点:① 说短句,用语简单,通俗易懂;② 双向互动;③ 恰到好处的啰嗦(重复关键信息,口语化≠表达混乱。并不像书面语那样精美简洁可重复看);④ 重音停顿;⑤ 配合体态语。

综合练习8 光合作用的书面语转为口语。

转换关键:拆分长句、替换术语、增加比喻(如“接力跑”)等。

2、书面语使用原则:在需要情感支撑或展示文化素养时适当使用。

例句3同学们,干年之前,北宋词人潘阆曾写下“长忆观潮,满郭人争江上望”的豪迈诗句;七百年前,周密在《武林旧事》中记载“浙江之潮,天下之伟观也”。钱塘潮究竟有何魔力,让无数文人墨客为之倾倒?今日让我们循着文字的波涛,赴这场跨越时空的盛大约会。

错误示范:平铺直叙地快速读完,缺乏情感变化。

注意事项:书面语只能锦上添花,不能过多使用;过多书面语会变成词句堆砌,失去课堂真实性和灵动性。

七、专业形象:抬头挺胸、微收下颚、沉肩、收腹、双手自然放在胸腹范围(打开的姿态,不要夹臂,腋窝自然展开约15°,手部下垂至腰部以下会传递消极、不自信的信号)、双脚平行站立微分(避免叉腿、丁字步)。
着装需精神(避免宽松衣服;抬手不会扯衣服,如连衣裙、下装不包住上衣),禁止频繁整理头发(最好扎起不影响动作,披发不挡脸)。
八、手势
1、游泳池法则:想象站在齐腰深的游泳池,手势应保持在腰带以上区域。允许偶尔背手或单手垂下,但避免持续低位手势。
站立时,女教师自然抬臂至胸腹间,男教师可单手搭另一手腕。
2、抬手臂,手腕硬:避免软弱无力的指示动作。
3、手指并、虎口张:指向黑板时应五指并拢,虎口充分张开“请同学们看黑板上”;允许自然变式(如三指并拢),但需保持整体端庄感。
4、节奏一致性:手势必须与讲课内容、语音节奏保持同步,如讲"触觉、嗅觉、听觉"时分别对应五官不同空间位置、"买3盒铅笔"配合计数手势。
九、微笑从眼睛开始笑,再到嘴角上扬,最后是全脸跟着笑。
辅助方法:发"引",微微张开鼻翼(可带动面部肌肉),口部操(提打挺松训练法—提颧肌,打开牙关,挺软腭,松下巴—扩大口腔空间使发音更清晰),弹唇(解除唇部僵硬)。

十、眼神(无生试讲)

场景

眼神处理

重点/易错点

1.全景扫视

设计眼神地图

• 按“中间→左→右”顺序定点注视,配合语言节奏(如“上课,同学们好”)

• Z字形“后→中→前”顺序

避免眼神飘忽或机械扫描(如快速左右晃动,会降低交流感);需自然定点停留。

2.引导回答问题

学生回答时需交替注视回答者与全班,看了回答者,又抬头看其他同学,因为也要观察引导其他同学。传递鼓励(如“说的很好”)或引导补充(如“再从XX角度思考”)

避免仅盯回答者,需兼顾全班互动

3.学生画像构建(性格/外貌特征)模拟真实课堂互动

想象或AI赋予学生具体特征(如“内向女生”“思维敏捷班干部”),匹配差异化引导语、评价语、眼神情感(如鼓励地看向小红“你是怎么想的呢?……很好!”“(大拇指)哇!真厉害,思考得又准又快!”“晓雯,慢慢说(倾身)。”

过度依赖模板化描述(如“靠窗男生你来”“你跃跃欲试由你来”“穿红衣服女生”)会削弱真实感

4.评委眼神交流策略

自我介绍时真诚注视评委;试讲时将评委视为学生一员,自然穿插眼神接触。

忌全程紧盯评委或完全回避目光

5.无实物表演技巧

通过眼神变化(如盯视/环视)和手势配合(如虚拟递物)强化互动真实感

需与语言节奏同步(如“筷子实验”演示)

十一、理答和转述

无生试讲需要教师完整转述学生回答所有内容,包含评价理答、转述两个环节。区分无生试讲有生课堂(仅评价理答)的差异。

理答:对学生的回答进行评价引导的过程。评价是最基础的理答形式,评价语只有肯定/否定,而理答是有引导的反馈。

无生转述核心技巧:评价语+多元化转述 或 转述+评价语。

1、基础转述:直接转述/整合性转述+评价。

“你特别指出了……这个角度很独特!”

“大家看,这位同学不仅分析了温度影响,还强调了催化剂的关键作用。分析得非常全面,这种多维的思考方式值得大家学习!”(如何自然衔接转述内容与教学目标)

2、分层转述(根据回答质量可分为优秀回答、部分正确回答和不够准确回答三类)

部分正确:肯定合理部分并追问"除此之外还有什么?"或开放性问题"月亮意象还蕴含怎样的人生感悟?"认知台阶"在…基础上,还可以思考…",开放性问题

不够准确:重点肯定思考过程的价值,挖掘任何可取之处,包括思考角度、表达勇气等,如"这个思路提供了纠错方向""虽然结论不准确,但关注历史人物的角度很新颖";接着委婉指出不足创造台阶温和引导设问"是唯一因素吗?→不是→那更应关注...",示例(社会经济基础)给出再引导学生补充;最终整合"这样是不是更准确、更全面?"

3、整合性转述(小组讨论或多角度回答同一问题时)

如:大家对贾宝玉这个人物提出了不同角度的见解。第一小组从人物性格出发,指出了贾宝玉叛逆追求自由的一面,这抓住了人物的核心特质。第二小组从人物关系角度分析了贾宝玉与林黛玉的情感纠葛,揭示了他对真情的追求。第三小组则注意到了宝玉与封建礼教的冲突,点出了小说的思想内涵。大家的分析都非常有意义,这实际上是反应了文学作品人物分析的三个层次:个体特征,人物关系和社会意义。

十二、语势:上行、平行、下行语势

【73558原则】在人际交流中,7%来自文字内容,35%来自语气语调,58%来自表情动作。这个比例并非绝对精确,反映了表达效果在于语气语调、表情动作是否到位。

1、上行语势:保持声音自然上扬,不需刻意提高音调,保持自然音色,避免过度"低幼化"。表达高兴、兴奋、欢乐、欣喜、轻松、疑问等积极情绪;幼儿、孩子、少年等年轻群体;小的、轻的、薄的物体(如"嫩嫩的、绿绿的");温顺可爱型(如小白兔)。

例句12"亲爱的观众朋友们,大家过年好!踏着如意舞步,新的一年如约而至!踏着如意舞步,又一个春天踏歌而来!"等节日祝福语。

例句13 “小朋友们,今天我们要去认识一个新朋友,它的名字叫小蜗牛!”面对低年级学生,用上行语势,但不要过度低幼化、不必夹子音(音调提高,嗓音尖细)。

2、平行语势:语势平稳庄重,适用于正式、客观的表达场景。新闻播报、政治课讲解、中青年日常交流等。

例句14 各位观众晚上好,欢迎收看新闻联播节目。开年以来,文旅场景不断上新,服务消费加速升级,新型消费持续涌现,全球最具成长性的超大规模市场释放的巨大潜力,正在为中国经济高质量发展注入源源不断的内生动力。

*推荐跟读《新闻联播》(重音停连特别规范)。

例句15同学们,没有规矩不成方圆,就像体育竞赛离不开竟赛规则一样,良好的市场运行同样需要公平开放透明的市场经济基础制度来维护。

3、下行语势:语调明显向低处走,给人沉重压抑感。严肃场合、负面消息播报、沉重物品描述等,用于描述大型沉重物品(如巨石)、部分老年人说话方式(不是所有老年人都用下行语势,需根据实际情况判断)。

十三、紧张克星:七大方法建立讲台自信

1、接纳紧张
  • 生理本质:紧张是人类生存的本能反应,与任何情绪一样都是身体的正常组成部分。
  • 白熊效应:越是试图消除紧张(如"不要想一只北极熊"的指令),紧张感反而会越强烈。
  • 积极价值:暗示自己“紧张≈兴奋,适度的紧张有利于发挥,就像远古人类面对野兽围攻时的应激反应;如果人类面对任何情况都不紧张,可能早已在进化过程中被淘汰。
2、扩展容量
  • 原理:不是消除紧张,允许紧张存在但不占据主体意识空间。
  • 硬盘比喻:将身体比作电脑硬盘,紧张是占满空间的文件,可通过"外接硬盘"扩展容量。
  • 具体方法:在身体外部想象一个虚拟容器(如肩膀后的透明盒子),将紧张具象化为有颜色/形状/质地的物体(如灰蓝色台球状的紧张球体)。
3、深呼吸
  • 生理机制:胸腹式联合呼吸能直接调节自主神经系统。
  • 双重效果:内在降低呼吸频率,平复生理唤醒状态;外在塑造从容不迫的气场形象。
4、课题分离:评分是考官的课题,我专注过程才能提高通过率。
  • 应专注领域(我的课题):教学设计完善度,试讲练习次数,教学方法学习。
  • 应放弃领域(别人的课题):考官个人偏好,竞争对手水平,题目随机因素。
5、做充分的准备,增强专业度:自信源于充分准备而非天赋,实践比理论更重要。
  • 后置镜头训练法
    • 比镜子/前置镜头更能模拟无生试讲的真实紧张感。
    • 从单句到段落再到完整试讲的渐进训练。
    • 必须录像回放分析改进。
6、与完美主义和解
  • 常见误区:过度关注语言流畅度;纠结过渡语设计;追求零失误表现。
  • 专业建议:评委同样会卡壳,小失误不影响整体;教学设计比细节修饰更重要;允许存在不完美空间。
7、豁出去
  • 心理建设:人生难免丢脸,观众其实不多;放得开能掩盖小问题,拘谨会放大缺陷。
  • 行为准则:把每次机会当作一次演练;用肢体语言传递自信信号。

02

演说公社:演讲独孤九剑

一、演说心法
1、只有还没有学会演讲的人。——电影《国王的演讲》
2、演讲不是等厉害了才开始,而是开始了才变得厉害。
3、从菜鸟到大师的距离是“刻意练习”。
二、演说技法
1、形象(场合行业 IP定位 色彩 体型)塑造第一印象的机会,只有一次。
2、声音(思想、语音/声音洪亮吐字清晰、语调抑扬顿挫、语气坚定自信才有影响、语速适中快慢结合/不可全快全慢、节奏感/念绕口令八百标兵、气息运用续航、肢体语言)
① 朗读朗诵
② 速度:《中国好声音》主持人华少广告语
正宗好凉茶 正宗好声音 欢迎收看由凉茶领导品牌加多宝 为您冠名的加多宝凉茶中国好声音 喝启力添动力 娃哈哈启力精神保健品 为中国好声音加油。本届中国好声音当中四位导师最得意的门生将踏上娃哈哈启力音乐梦想之旅。发短信参与互动立即获得苏宁易购的100元优惠券 感谢苏宁易购对本节目的大力支持。我们的好声音学员如果获得三位或者三位以上导师认可 即可获得苏宁易购提供的1万元音乐梦想基金。感谢上海新锦江大酒店为中国好声音导师提供的酒店赞助。
③ 角色扮演。④ 故事训练等。
3、台风:拍照好看、自如。身体姿势端庄大方、握话筒中段垂直、手势、肢体动作、眼神、表情。忌手指或激光笔指人。
• 握手 接麦 笑定 目定——谢谢大家。
• 站姿:①身体保持平稳与舒适;②身体与地面基本垂直;③不要背对听众;④不要把身体靠在桌子上;⑤不要抖腿;⑥不要重心一边倾倒;⑦不要踮脚。
• 走姿:①踱步、稳;②退步,尽量不要背对听众;③不要频繁走动,不要走得太快;④抬头、挺胸、拉直背脊;⑤让所有听众能看到你。

• 手势:①手势要打开,手腕不要向内弯;②手势伸出要稳,不要晃动;③不要长时间保持同一手势;④忌讳不文明手势。

十种常见手势:①打开--展示。②前推--递进。③划线--条理。④上指--激励。⑤捏点--要点。⑥上托--恳请。⑦下压--使信服。⑧画圈--整合。⑨握拳--肯定。⑩摆手--否定。

常用手势:我(一手放心口),打开(四指并拢,虎口张开,抬手往前送),画圈(手掌轻轻往自己方向画圈),捏点(捏起手指)“要点”“关键”“秘密”,双手打开,往复打开三次如递进三次“我看到,我感到,我想要”,换另一只手表转折如“而现在”。

• 眼神:①目光坚定,不要飘忽;②保持目光的交流,关注到每个人;③不够自信时多看支持你的人;④尽量减少看PPT投影的时间;⑤不要看天花板、地面、窗外;⑥不要长时间盯着一个人。

4、互动
①举手:“觉得演讲很重要的,举个手。”
②提问简单问题:“什么是台风?”
③小游戏(看场合)
④引导:“你不理财…(财不理你)”“知己知彼…(百战不殆)”
⑤重复:“刚才讲了哪些要点?”
5、控场:经验丰富、气场强、对知名者的期待等。
①目光:不断撇向某个区域,以示提醒。
②声音:突然抬高↑、刻意压低、停顿等。
③肢体语言:手势(打开手更伸出去)。
④内容(听众立场):吸引人、有用、听众需要什么。
⑤对话:与其中一人对话,前中后全场注意力会集中,怕被问到。
⑥大声读关键词句。
⑦目光接触。
6、逻辑
演说基本功:编(收集信息)、导(内容设计)、演(演绎呈现)。
逻辑排布很重要。课很长的情况,每讲完前几部分,回顾总结(比如:第一部分演讲重要性 第二部分 演讲存在问题 第三部分 不改变会有什么损失)。
①时间顺序——过去现在未来(三点穷尽为佳),前中后期
②结构顺序——第一,第二,第三
③演绎顺序——是什么,为什么,怎么做/最重要三个关键点。
④重要性顺序——黄金圈顺序(乔布斯演讲):高手思维(从内向外)Why(为什么做):明确动机、目的或价值观。→How(怎么做):制定实现目的的方法或路径。→What(做什么):将方法具体化为具体的行动或成果。这种方式能直击本质,提供内在驱动力和清晰方向。
7、说服力:通过思想影响大家。
①数据法则
②故事法则:通过故事表达
③案例法则:成功案例
④对比法则:对比竞品凸显优势
⑤影响力法则:名人名言,巴菲特“演讲是可以持续投资五六十年的资产,反之,则是持续五六十年的损失。”
8、点睛:留下印象,如金句。
人有善念,天必佑之。
学习的结束,是行动的开始。
从菜鸟到大师的距离,就是刻意练习。
常回来(充电;交友)。
三、参训小记
1、学习动力与目标(激发动力)→海豚与海豹(抓逃破冰游戏)→介绍他人的体验(破冰+初体验)→演讲者的职责→演讲能力的评估→团队组建→分小组练习→号召力训练。
• 介绍他人的体验:
如何自我介绍,或者介绍他人,1分钟调查,有1句印象深刻的特点(如形象的外号如张员外、小富婆),以及令听众排着队想请被介绍者吃饭和加好友?
• 团队建设:组长、组名(武侠派系)、口号、成员、标志性动作、分工(组长/玉皇大帝,学习委员/文曲星,纪律委员/二郎神,后勤总管/灶神,财务积分/财神)
• 分小组练习:需要做一个主题演讲,请为你的演讲设计一个不超过1分钟的开场白/3分钟的演讲内容/1分钟的结尾。

题目一:为什么要有积极的心态

题目二:为什么要珍惜时间

题目三:获得财富的法门

题目四:怎么才算成功

题目五:如何做好自己的事业

题目六:如何才能活得健康

• 号召力训练:成吉思汗如何动员战士们背水一战,从绝路杀出一条生路?三个递进式反问句“战士们,后面就是绝路!(听众立场敌人抢走的土地/牛羊/女人要不要抢回来?我们冲啊!生是英雄,死也荣耀!”

2、克服紧张七大步骤

第1步--接受:世界上98%的人都会紧张;

第2步--转化:脑海自动把所有“紧张”的词汇转化成“兴奋”;

第3步--调整:深呼吸,调整你的呼吸,调整你的状态;

第4步--准备:充分的准备(送礼物的心态,作息良好,新素材,思路大纲)增加你的底气;

第5步--练习:没有训练过的士兵只能送死;

第6步--实践:经常体验就会熟悉;

第7步--习惯:习惯才是一辈子的财富。

四、他山之石

1、主题选择+不同语速音调音色搭配

①宏大象征励志鸡汤

②人生思考分点论述

③个人经历情感故事

2、题目不能“攻击性”,比如《当你老了》。

3、TX

• 服装配主题,如《从英歌谈传承》配英歌服。

• 排比句+逐渐上扬的音调+最高潮停止(此处掌声)+高潮引出主旨后+缓慢抛出互动疑问+停顿+轻声结语“我是XX,谢谢大家!”

肖教练建议:

• 全程阳气呐喊着,阳气太足(PPT色彩、声音),适当时机插点“阴气”;

• 有笑点但观众没笑,不是不好笑哦,要慢一点、停一下,给观众反应的时间

4、律师散文风格,形散神不散。轻音乐+缓速低音短句断句、重点词字字顿强调+穿插非重点词句提速带过。“我的分享,到这里,结束了。祝大家带着…的决心…(主旨)。谢谢大家!”

肖教练建议:差一点冲击力,添加“共鸣话语”镌刻印象。

5、ZY温柔音色+中速。故事讲述音乐起,故事结束音乐止;高潮音乐起,渐强又回归平淡。

肖教练建议:语言优美。尽量加一些“口头话表达”,拉近与听众距离。

6、YT:语调语速比较舒服,很流畅,适合音频课,而没有现场感,可以“诶,大家看,这是我们的创始人。我们的产品有三个优势……”

7、导入以奇妙科学实验自然现象(水在显微镜下的形状),联想推导引出人生哲理——生活例证经历分享——首尾呼应,结尾回到最开始的实验/现象,赠送祝福和肯定。

肖教练建议:callback的应用,第一场初赛、第二场决赛可以一脉相承,最后把第一场的道具科学实验那瓶水拿到现场,并扣题——这就是我在演说公社的仪式感。

8、钩子问题导入主题。“有不被家人理解的时候吗?”

肖教练建议:生活化素材,适合多点现场互动。如肖老师你有过这个烦恼吗?李老师有被女儿说又失约了吗?……

9、导入与主题不能两张皮。用“小马过河,试试再说”导入,与自己这两年的试试产生的巨变是一样的内核,也要用一点功夫顺滑串接、点出来

10、采用独孤九剑格式,由大到小,三个古人典故虽共同印证“幸福是知足”,但重复疲乏、独立存在,可以提炼串接出一个关联性

11、如何结合命题演讲主题“生活”+自己行业?

植物芳香疗愈师,灵敏的嗅觉,可以讲生活素材——五星级酒店的氛香、味道就知道伴侣在家里,生理性喜欢……

12、JY互动

• “如果感到幸福你就拍拍手

• 打油诗“创业苦,创业,创业还要给…交学

13、YY现场调查三个问题——普适不敏感的问题如“家里有60岁以上老人的举手”且围绕核心主题,可以现场举手互动调查。
14、FM保险行业
• 金句卡点,口音特色。
• 反差镜头+情感金句(形象气势→内容情感)。
• 10分钟6条视频别人来拍、打印提词纸会更自然。
• 互动:这是最受鼓励的,如果有大家的掌声…”
• 点评话语:第一感受是“八仙过海…各显神通”。如何结合擅长点,行业特点,选择自己的风格。第二感受是,了解到有PPT和无PPT是两种风格,各有千秋。
五、独孤九剑的应用
6min讲稿打磨:先定数字要点,再定引入和点睛。演练3遍以上,抑扬顿挫和手势。展开尽量结合自身经历,不容易忘记。思维导图记思路,不死记硬背,自然上场。
1、开场(问好+感谢+入题)建议用时1min
• 问好+感谢模板

场景1学习课堂:尊敬的点评老师,亲爱的同学们,还有各位助教,大家下午好!非常感谢组织方提供这么好的学习平台,也非常感谢我们小组的伙伴推荐我上来分享。

场景2招商主持:尊敬的各位领导,各位来宾,亲爱的同事们,大家下午好!非常感谢张总的邀请,让我来担任本次活动的主持人,在此,我借助大家的掌声感谢一下张总。

场景3大型论坛:尊敬的温国辉市长、各位来宾、女士们、先生们、大家上午好!我是今天的分享嘉宾之一XXX,非常感谢中国企业家杂志的邀请,我今天分享的主题是《后疫情时代,企业如何破局》。

• 入题:数据开场、故事讲述(与主题相关)、提出问题、引用名言、开门见山。

2、内容(数字—要点—展开)建议用时4min

注意事项:①尽量不要用“首先”、“其次”等来代替数字;②要点尽量简洁,便于听众记忆;③展开部分可以用挖掘需求、叙述说明、举例子、讲故事、列数据、引用名言、互动等形式。

3、结尾(归纳+点睛+致谢)建议用时1min

• 归纳

举例1 确实我们都要感谢他们,我们的员工,我们的客户,我们的竞争对手。是他们成就了我们企业今天的辉煌。

举例2 刚刚分享的就是我对这个课程的四个感受,分别是理、开、悟、静。理清、打开、领悟、平静。

• 点睛:高潮号召、反问思考、名言警句、故事点题、提出要求。

第一篇《向死而生,活出更绚烂的人生》
(问好)尊敬的点评老师、亲爱的同学们,还有各位助教,大家现在好!(感谢)感谢组织方提供的这个平台。我是XX。
【入题】今天,我想聊聊与死亡有关的话题。讲到死亡,大家第一反应是什么,晦气,回避,可怕?(提问互动)自古以来,关于死亡的探讨并不少见。(引用名言)鲁迅说“有的人活着……他已经死了,有的人死了……他还活着”(引导回答互动),泰戈尔说“要使死如秋叶之静美”,司马迁说“人固有一死,或……重于泰山(引导回答互动),或轻于鸿毛”。
而我想说,生命有限不可怕。我有以下三点理由。(还有这个好事!)想知道更具体的吗,如果想听你就鼓鼓掌!(引导互动)
【数字 要点 展开】
第一,生命有限,我们会更加珍惜。拿我自己来说,人生中第一次面临死亡,是在初二的冬天,我的外婆永远地离开了这个世界,后来才慢慢意识到——世界上很难再遇到比她更疼我的人了,回想起曾经的相处点滴,为什么不更加耐心、细心,为什么不花更多时间陪伴她?认知到每个人的生命都是有限的,我与家人的相处,不容易生气了,不触犯原则的情况下,脑海中都会飘过五个字“那都不是事~”因为我要珍惜人生中重要的人、事、物。
第二,生命有限,我们会更有目标。比如为了不重蹈对外婆的遗憾,我进行了时间分配的优先排序。第一位是家人,第二位是学业事业,当然不同的人生阶段,会有不同排序,从而有不同目标。同学们,你们的排序是什呢?
第三,生命有限,但精神可以不朽。比如外婆虽然离开了,她在我心中继续活着,她的勤劳善良坚韧无私,继续影响着我去做一个正直善良的人。我们在日常生活中、岗位工作中,当我们发挥积极影响力的时候,也在留给这个世界更多精神财富。比如,我们的点评老师在开班教学时,学员们被感染和成长;我们学演讲出师时,用演说成就梦想,思想影响世界!
当你身教言传时,子女在传承;当你解决一个卡点时,同事送上佩服;当你随手送出物资时,受助的人度过难关;在你互联网上做IP时,更多人看到你的正能量被赋能;当你写下一本凝练人生智慧的书时,世世代代都能通过这本书了解你的思想;当烈士们为国捐躯时,祖国的疆土固若金汤,他们的精神永垂不朽,华夏儿女从此盛世如愿!
【归纳】以上就是“生命有限不可怕”的三点理由——会更加珍惜、更有目标、精神不朽。
【点睛】(号召)如果你想活得更有质量、更有目标和动力、留给后代更多精神财富,让我们把握当下,一起活出更精彩、更绚烂的人生吧!(打开手势)
(收场)我的演讲完毕,我是XX,希望陪你在故事里,发现内心的光!谢谢大家!
---------------------
先说第二篇的总结经验:1.时间超时,情景1个即可(当时讲了3个情景严重超时)。2.选题和内容没有站在听众立场(在座有老板,以为我在抨击加班文化),注意力、重点偏移了(我自认为重点是,生命只有一次,重来的抉择原则是我们应该思考的)。3.敏感隐私或道德问题如“选择A 或 B”(A想责备的不敢选,B不想责备的不想选),无法通过这类提问互动,听众会沉默。
第二篇《如果》
(问好)尊敬的点评老师、亲爱的同学们,还有各位助教,大家现在好!(感谢)感谢组织方提供的这个平台。我是XX。
【入题】最近有一个热搜“32岁程序员周末晕倒后猝死”。据媒体报道,高广辉生前有情有义在岗尽责,这是他的奖杯奖状,也可以看到他和妻子相互扶持安定幸福。
看到这,我们或多或少会有些感触?可能是什么?遗憾?不值?悲悯?愤怒?惊愕?(提问互动)觉得不值的小伙伴请举举手(举手互动)我觉得不值,除了谴责公司压榨劳动力之外,在死亡面前,所有荣誉都成了无用之物。让我们思考,如果重来一次,他会如何选择呢,会继续入职这家公司以超高工作量换取较高的薪资,还是以身体为重好好陪伴亲爱的妻子,或者是其他?
突然天空传来奇怪的声音!各位亲爱的宿主,欢迎进入高广辉的内心世界,现在是2025年10月1日,高先生去世前两个月。接下来,会有高先生生活中的三个情景,请根据你的判断做出选择。大家做好准备了吗!
【数字 要点 展开】本意是每个情景隐含一个抉择原则。
情景1(抉择原则“耐心”:除了生死,都是小事,耐心对待重要他人):晚上19点,你忙得焦头烂额,妻子打来电话,语气焦急,原来她不小心转账给装修工多转了1000元,并追讨无果。A埋怨责备 B 柔声安慰
疲惫地回到家里,摔碎了玻璃杯,在沙发上睡着的妻子也被惊醒。A 默默收拾玻璃渣,再和妻子说话B 指责妻子太不小心
情景2(抉择原则“澄心”:承认工作上没有谁离不开谁,自己对重要的人是不可替代):领导要求继续熬过这一阵“公司离不开你,后辈更加离不开你”A继续熬一阵 B婉拒领导
情景3(抉择原则“善心”:扩散积极影响力使你得到更多):同事小王特别佩服你,恳求教一下你解决上个方案的思路和代码。A教同事一部分 B谦虚表达不会
领导看到你在教小王,突发奇想,想开展一次经验分享会,让你把好思路教给更多公司同事。A谦虚婉拒 B婉拒并开始构思写书 C一口答应
【归纳&号召】上面情景纯属虚构,如有雷同,是因为确确实实是我们日常生活点滴。生命是有限的,三类情景,让我们做出更加耐心、更加澄心、更加善心的抉择!
(收场)我的演讲完毕,我是XX,希望陪你在故事里,发现内心的光!谢谢大家!
---------------------
第三篇《我最重要的关系》
【入题】就在昨天看完了两本书,看到了一句书友分享“亲爱的,外面没有别人,只有你自己。”可能有人要问了:什么叫“外面没有别人?”我只听过“外面没有风雨,风雨都是某某带来的。”那就让我们一层一层一层地剥开它这句话的核心,即我最重要的关系是我自己。
【数字 要点 展开】
第一层:马克思说“人是社会关系的总和。”哲学上有三个终极问题:我是谁,我从哪里来,到哪里去?这三个问题的答案往往在关系中浮现。因为每个人现在呈现的样子,都是自己过往所有经历的叠加。在关系中,我们不断地自我发现和调整,可以说在很大程度上,是关系塑造了我们的自我。同时,自我又反作用于关系,影响着对方。举个例子佐证,心理学家很早就发现了,如果没有社会关系,没有人际互动,婴儿会大脑发育迟滞,甚至无法发展出高级心理功能,更加不要提有没有自我。还有唐太宗至理名言:“以铜为镜,可以正衣冠。以古为镜,可以知兴替。以人为镜,可以明得失。”
第二层:所有关系是自己和自己的关系的反映。大多数情况下,我们与他人的关系,映射出来的其实是我们和自己的关系。
网络社交中,你曾因为某人不及时回复甚至不回复,而在脑子里反复猜想纠结吗?比如,无论是朋友关系、还是恋爱关系,不及时回复,客观上并没有多大影响,也许对方也是这么想“忙完再回,不急不急”,但超过10分钟一方就开始焦虑,内耗,内心进行着剧烈的条件化生存反应,直接脑补出一个小剧场,下一句就是“你果然不爱了。”
在人生中,我们不仅学习和他人相处,还在学习如何与自己相处。面对质疑,如果我们完全相信自己,也会略过外界声音的撼动;面对赞美,如果我们自己对自己的优缺点辩证看待,也能悦纳认可和鼓劲向前。即便我们独处时,也在思绪翻涌,情绪纷至,内心的自己也在审视着外在的自己。比如不被回复时,我们很坚定地相信,自己发出的信息是正能量的、是正确的、是有价值的、是需要为自己表达的,发出信息的那一刻,这份肯定由老己给到自己,对方的回复与否是下一回合的事。比如面对他人评价的恐惧,我们很坚信自己站上演讲台,就是赢家!
第三层:如果我们能先爱自己,当外界有波折,我们的内心世界也是平衡安宁的,再来传递爱。
【故事点睛】最近看到一个视频片段,女儿分巧克力。大家猜一猜是怎么分的?(提问互动)她非常坚信自己肯定自己,不是根据补足原则去分配,而是平等地分给了父母,做好了自己,也很好地终结了“爱谁多一点”的难题。
【归纳】以上就是我想分享的观点“最重要的关系是——我和自己的关系”,它通过三层剖析向我们展示了“爱老己,是最值得的事!爱溢则及他人,构建幸福关系!”
---------------------
第四篇《巨星是怎么炼成的:在困境中闪耀》fromDeepSeek
【入题】各位朋友,下午好。问大家一个问题:在场有四川的朋友吗?那么,听过宜宾吗?(提问互动)最近,一首叫《家是宜宾叻》的魔性舞曲很火。它的节奏,来自迈克尔·杰克逊。
一首中国小城的潮流歌曲,为何能与几十年前的世界巨星血脉相连?我想,这恰恰揭示了巨星的本质:他从未被时间封存,而是化为了某种永恒的精神节奏,持续激活着当下。
但今天,我不想只谈论他的王冠与光环。我想带大家看看,这顶王冠之下,那些鲜为人知的伤痕与重量。巨星的炼成,从来不只是天赋的爆发,更是一个人在极致困境中,如何用灵魂回应世界,报之以歌。
【数字 要点 展开】
(第一部分:颠覆过去——从“被毁掉的童年”到“创造爱的宇宙”)首先,我们聊聊“颠覆”。迈克尔颠覆了什么?他首先颠覆了自己悲剧性的过去。
他的童年没有游戏机,只有父亲的皮带和永无止境的排练。5岁时,他唯一的快乐,是透过后台墙壁的缝隙,偷偷模仿偶像詹姆斯·布朗的舞步。暴力与恐惧,本可以催生仇恨,但他却选择了相反的方向。他将所有痛苦,全部倾注进了音乐。他立下誓言:要用音乐,把全世界的人连接起来。
于是,那个在舞台上霸气十足的王者,私下建造了一个叫“梦幻庄园”的童话王国。里面有摩天轮、小火车,和永远相信彼得·潘的孩子。很多人嘲笑他幼稚。但这不是幼稚,这是一个被夺走童年的人,最深刻的反抗与最温柔的梦想。他把现实中得不到的纯真,建造成一个物理空间,并慷慨地向世界敞开,尤其向那些生病、贫困的孩子敞开。他从“被伤害者”,毅然转身,成为了“治愈者”。这是他对过去最伟大的颠覆——用创造对抗毁灭,用大爱消化痛苦。
(第二部分:激活当下——用才华击碎“看不见的墙”)其次,我们看看“激活”。迈克尔激活了什么?他激活了一个时代,也激活了“规则可以被打破”的信念。
时间回到1982年。他的《BillieJean》制作了一部划时代的音乐录影带,但却被当时的音乐电视巨头MTV拒之门外。理由赤裸而简单:因为他是黑人,而MTV当时只播放白人摇滚乐。
面对这堵行业的铜墙铁壁,他可以选择妥协。但他没有。他和他的团队用一项无可争议的武器发起挑战,那就是超越种族的、绝对顶尖的才华。最终,《BillieJean》在MTV播出,瞬间点燃全球。他不仅成为了首位在MTV亮相的黑人巨星,更以一己之力,永久性地撞碎了音乐工业里那堵“肤色的墙”。
他激活的,不仅是流行文化的感官,更是一种精神:当你足够卓越,你就能定义规则,就能让世界看见原本看不见的颜色,听见原本听不见的声音。
(第三部分:绵延未来——在污名的洪流中,坚守清白的孤岛)最后,谈谈“绵延”。巨星的基因如何穿越时间,绵延至今?这关于他最惨烈,也最悲壮的困境。
1993年,一项可怕的指控从天而降,将他拖入“娈童案”的泥潭。一夜之间,全球媒体将他从神坛拉下,钉在道德的耻辱柱上。那笑脸盈盈的流行之王,变成了人人唾弃的妖魔。为了尽快结束这场对精神的凌迟,他选择了支付巨额和解金,想换回宁静。但这被全世界解读为“认罪”。
他的世界坍塌了。但即便如此,在有限的公开露面中,他眼含泪光,依然只有一句话:“我是清白的。”2005年,法庭宣判他所有罪名不成立。而在他去世后,当年的原告也承认,指控是在父亲教唆下的谎言。
真相来了,可是那个被摧毁的人,已经听不到了。他留给世界的,是一个沉重的问号:我们该如何面对与众不同的人?是欣赏他的独特,还是摧毁他的不同?
他用自己生命的悲剧,绵延出一面镜子,照出了世界的偏见与媒体的狂欢。而他选择的回应,不是仇恨,是在最后一轮巡演发布会上的那句:“这是我的最终谢幕。我的音乐,将是我的遗产。”
【归纳&号召】所以,朋友们,巨星究竟是怎样炼成的?
勇于挑战权威、颠覆过去的创新者;他是打破规则、激活当下的引领者;他是谦逊慈悲、影响未来的大爱者。
他是当之无愧的流行音乐之王。他的炼成,不在顺境的光彩中,而在每一次跌倒后,如何用更优美的姿态站起,并将那伤痕化为作品的一部分,献给世界。
最后,我想起他在《Man in the Mirror》中唱到:“If you wanna make the world a better place, take a look at yourself and then make a change.”(若你想让世界更美好,先审视自己,然后做出改变。)
也许我们无法成为舞台上的巨星,但我们都可以成为自己人生的主宰。当我们面对不公,能否有勇气挑战规则?当我们经历创伤,能否依然选择善良?当我们被误解淹没,能否坚守内心的真相?
这才是迈克尔·杰克逊留给我们,最汹涌澎湃的节奏,和最闪耀不朽的遗产。
我的演讲到此结束,谢谢大家!
---------------------
第五篇《迷信》暂定
【数字 要点 展开】知命,改命,使命。
【入题】九华山的地藏禅院有一副对联:“若不回头,谁替你救苦救难;如能转念,何须我大慈大悲。”
-----------------
第六篇《关系》暂定
【归纳】每个人都是一本书,走进并读懂一个人的并不容易。在关系中,书写自己和阅读他人的过程是美丽的,还未到最后一页,仍有灵活创作和无限遐想的空间。
六、六脉神剑(招商演说)

1、引发兴趣。2、挖掘需求。3、项目介绍。4、客户见证。5、合作方案。6、精准成交。

最新文章

随机文章

基本 文件 流程 错误 SQL 调试
  1. 请求信息 : 2026-04-04 20:22:03 HTTP/2.0 GET : https://67808.cn/a/467331.html
  2. 运行时间 : 0.193817s [ 吞吐率:5.16req/s ] 内存消耗:4,752.80kb 文件加载:140
  3. 缓存信息 : 0 reads,0 writes
  4. 会话信息 : SESSION_ID=f8e3b089441860ab0a6061ad00fb364f
  1. /yingpanguazai/ssd/ssd1/www/no.67808.cn/public/index.php ( 0.79 KB )
  2. /yingpanguazai/ssd/ssd1/www/no.67808.cn/vendor/autoload.php ( 0.17 KB )
  3. /yingpanguazai/ssd/ssd1/www/no.67808.cn/vendor/composer/autoload_real.php ( 2.49 KB )
  4. /yingpanguazai/ssd/ssd1/www/no.67808.cn/vendor/composer/platform_check.php ( 0.90 KB )
  5. /yingpanguazai/ssd/ssd1/www/no.67808.cn/vendor/composer/ClassLoader.php ( 14.03 KB )
  6. /yingpanguazai/ssd/ssd1/www/no.67808.cn/vendor/composer/autoload_static.php ( 4.90 KB )
  7. /yingpanguazai/ssd/ssd1/www/no.67808.cn/vendor/topthink/think-helper/src/helper.php ( 8.34 KB )
  8. /yingpanguazai/ssd/ssd1/www/no.67808.cn/vendor/topthink/think-validate/src/helper.php ( 2.19 KB )
  9. /yingpanguazai/ssd/ssd1/www/no.67808.cn/vendor/topthink/think-orm/src/helper.php ( 1.47 KB )
  10. /yingpanguazai/ssd/ssd1/www/no.67808.cn/vendor/topthink/think-orm/stubs/load_stubs.php ( 0.16 KB )
  11. /yingpanguazai/ssd/ssd1/www/no.67808.cn/vendor/topthink/framework/src/think/Exception.php ( 1.69 KB )
  12. /yingpanguazai/ssd/ssd1/www/no.67808.cn/vendor/topthink/think-container/src/Facade.php ( 2.71 KB )
  13. /yingpanguazai/ssd/ssd1/www/no.67808.cn/vendor/symfony/deprecation-contracts/function.php ( 0.99 KB )
  14. /yingpanguazai/ssd/ssd1/www/no.67808.cn/vendor/symfony/polyfill-mbstring/bootstrap.php ( 8.26 KB )
  15. /yingpanguazai/ssd/ssd1/www/no.67808.cn/vendor/symfony/polyfill-mbstring/bootstrap80.php ( 9.78 KB )
  16. /yingpanguazai/ssd/ssd1/www/no.67808.cn/vendor/symfony/var-dumper/Resources/functions/dump.php ( 1.49 KB )
  17. /yingpanguazai/ssd/ssd1/www/no.67808.cn/vendor/topthink/think-dumper/src/helper.php ( 0.18 KB )
  18. /yingpanguazai/ssd/ssd1/www/no.67808.cn/vendor/symfony/var-dumper/VarDumper.php ( 4.30 KB )
  19. /yingpanguazai/ssd/ssd1/www/no.67808.cn/vendor/topthink/framework/src/think/App.php ( 15.30 KB )
  20. /yingpanguazai/ssd/ssd1/www/no.67808.cn/vendor/topthink/think-container/src/Container.php ( 15.76 KB )
  21. /yingpanguazai/ssd/ssd1/www/no.67808.cn/vendor/psr/container/src/ContainerInterface.php ( 1.02 KB )
  22. /yingpanguazai/ssd/ssd1/www/no.67808.cn/app/provider.php ( 0.19 KB )
  23. /yingpanguazai/ssd/ssd1/www/no.67808.cn/vendor/topthink/framework/src/think/Http.php ( 6.04 KB )
  24. /yingpanguazai/ssd/ssd1/www/no.67808.cn/vendor/topthink/think-helper/src/helper/Str.php ( 7.29 KB )
  25. /yingpanguazai/ssd/ssd1/www/no.67808.cn/vendor/topthink/framework/src/think/Env.php ( 4.68 KB )
  26. /yingpanguazai/ssd/ssd1/www/no.67808.cn/app/common.php ( 0.03 KB )
  27. /yingpanguazai/ssd/ssd1/www/no.67808.cn/vendor/topthink/framework/src/helper.php ( 18.78 KB )
  28. /yingpanguazai/ssd/ssd1/www/no.67808.cn/vendor/topthink/framework/src/think/Config.php ( 5.54 KB )
  29. /yingpanguazai/ssd/ssd1/www/no.67808.cn/config/app.php ( 0.95 KB )
  30. /yingpanguazai/ssd/ssd1/www/no.67808.cn/config/cache.php ( 0.78 KB )
  31. /yingpanguazai/ssd/ssd1/www/no.67808.cn/config/console.php ( 0.23 KB )
  32. /yingpanguazai/ssd/ssd1/www/no.67808.cn/config/cookie.php ( 0.56 KB )
  33. /yingpanguazai/ssd/ssd1/www/no.67808.cn/config/database.php ( 2.48 KB )
  34. /yingpanguazai/ssd/ssd1/www/no.67808.cn/vendor/topthink/framework/src/think/facade/Env.php ( 1.67 KB )
  35. /yingpanguazai/ssd/ssd1/www/no.67808.cn/config/filesystem.php ( 0.61 KB )
  36. /yingpanguazai/ssd/ssd1/www/no.67808.cn/config/lang.php ( 0.91 KB )
  37. /yingpanguazai/ssd/ssd1/www/no.67808.cn/config/log.php ( 1.35 KB )
  38. /yingpanguazai/ssd/ssd1/www/no.67808.cn/config/middleware.php ( 0.19 KB )
  39. /yingpanguazai/ssd/ssd1/www/no.67808.cn/config/route.php ( 1.89 KB )
  40. /yingpanguazai/ssd/ssd1/www/no.67808.cn/config/session.php ( 0.57 KB )
  41. /yingpanguazai/ssd/ssd1/www/no.67808.cn/config/trace.php ( 0.34 KB )
  42. /yingpanguazai/ssd/ssd1/www/no.67808.cn/config/view.php ( 0.82 KB )
  43. /yingpanguazai/ssd/ssd1/www/no.67808.cn/app/event.php ( 0.25 KB )
  44. /yingpanguazai/ssd/ssd1/www/no.67808.cn/vendor/topthink/framework/src/think/Event.php ( 7.67 KB )
  45. /yingpanguazai/ssd/ssd1/www/no.67808.cn/app/service.php ( 0.13 KB )
  46. /yingpanguazai/ssd/ssd1/www/no.67808.cn/app/AppService.php ( 0.26 KB )
  47. /yingpanguazai/ssd/ssd1/www/no.67808.cn/vendor/topthink/framework/src/think/Service.php ( 1.64 KB )
  48. /yingpanguazai/ssd/ssd1/www/no.67808.cn/vendor/topthink/framework/src/think/Lang.php ( 7.35 KB )
  49. /yingpanguazai/ssd/ssd1/www/no.67808.cn/vendor/topthink/framework/src/lang/zh-cn.php ( 13.70 KB )
  50. /yingpanguazai/ssd/ssd1/www/no.67808.cn/vendor/topthink/framework/src/think/initializer/Error.php ( 3.31 KB )
  51. /yingpanguazai/ssd/ssd1/www/no.67808.cn/vendor/topthink/framework/src/think/initializer/RegisterService.php ( 1.33 KB )
  52. /yingpanguazai/ssd/ssd1/www/no.67808.cn/vendor/services.php ( 0.14 KB )
  53. /yingpanguazai/ssd/ssd1/www/no.67808.cn/vendor/topthink/framework/src/think/service/PaginatorService.php ( 1.52 KB )
  54. /yingpanguazai/ssd/ssd1/www/no.67808.cn/vendor/topthink/framework/src/think/service/ValidateService.php ( 0.99 KB )
  55. /yingpanguazai/ssd/ssd1/www/no.67808.cn/vendor/topthink/framework/src/think/service/ModelService.php ( 2.04 KB )
  56. /yingpanguazai/ssd/ssd1/www/no.67808.cn/vendor/topthink/think-trace/src/Service.php ( 0.77 KB )
  57. /yingpanguazai/ssd/ssd1/www/no.67808.cn/vendor/topthink/framework/src/think/Middleware.php ( 6.72 KB )
  58. /yingpanguazai/ssd/ssd1/www/no.67808.cn/vendor/topthink/framework/src/think/initializer/BootService.php ( 0.77 KB )
  59. /yingpanguazai/ssd/ssd1/www/no.67808.cn/vendor/topthink/think-orm/src/Paginator.php ( 11.86 KB )
  60. /yingpanguazai/ssd/ssd1/www/no.67808.cn/vendor/topthink/think-validate/src/Validate.php ( 63.20 KB )
  61. /yingpanguazai/ssd/ssd1/www/no.67808.cn/vendor/topthink/think-orm/src/Model.php ( 23.55 KB )
  62. /yingpanguazai/ssd/ssd1/www/no.67808.cn/vendor/topthink/think-orm/src/model/concern/Attribute.php ( 21.05 KB )
  63. /yingpanguazai/ssd/ssd1/www/no.67808.cn/vendor/topthink/think-orm/src/model/concern/AutoWriteData.php ( 4.21 KB )
  64. /yingpanguazai/ssd/ssd1/www/no.67808.cn/vendor/topthink/think-orm/src/model/concern/Conversion.php ( 6.44 KB )
  65. /yingpanguazai/ssd/ssd1/www/no.67808.cn/vendor/topthink/think-orm/src/model/concern/DbConnect.php ( 5.16 KB )
  66. /yingpanguazai/ssd/ssd1/www/no.67808.cn/vendor/topthink/think-orm/src/model/concern/ModelEvent.php ( 2.33 KB )
  67. /yingpanguazai/ssd/ssd1/www/no.67808.cn/vendor/topthink/think-orm/src/model/concern/RelationShip.php ( 28.29 KB )
  68. /yingpanguazai/ssd/ssd1/www/no.67808.cn/vendor/topthink/think-helper/src/contract/Arrayable.php ( 0.09 KB )
  69. /yingpanguazai/ssd/ssd1/www/no.67808.cn/vendor/topthink/think-helper/src/contract/Jsonable.php ( 0.13 KB )
  70. /yingpanguazai/ssd/ssd1/www/no.67808.cn/vendor/topthink/think-orm/src/model/contract/Modelable.php ( 0.09 KB )
  71. /yingpanguazai/ssd/ssd1/www/no.67808.cn/vendor/topthink/framework/src/think/Db.php ( 2.88 KB )
  72. /yingpanguazai/ssd/ssd1/www/no.67808.cn/vendor/topthink/think-orm/src/DbManager.php ( 8.52 KB )
  73. /yingpanguazai/ssd/ssd1/www/no.67808.cn/vendor/topthink/framework/src/think/Log.php ( 6.28 KB )
  74. /yingpanguazai/ssd/ssd1/www/no.67808.cn/vendor/topthink/framework/src/think/Manager.php ( 3.92 KB )
  75. /yingpanguazai/ssd/ssd1/www/no.67808.cn/vendor/psr/log/src/LoggerTrait.php ( 2.69 KB )
  76. /yingpanguazai/ssd/ssd1/www/no.67808.cn/vendor/psr/log/src/LoggerInterface.php ( 2.71 KB )
  77. /yingpanguazai/ssd/ssd1/www/no.67808.cn/vendor/topthink/framework/src/think/Cache.php ( 4.92 KB )
  78. /yingpanguazai/ssd/ssd1/www/no.67808.cn/vendor/psr/simple-cache/src/CacheInterface.php ( 4.71 KB )
  79. /yingpanguazai/ssd/ssd1/www/no.67808.cn/vendor/topthink/think-helper/src/helper/Arr.php ( 16.63 KB )
  80. /yingpanguazai/ssd/ssd1/www/no.67808.cn/vendor/topthink/framework/src/think/cache/driver/File.php ( 7.84 KB )
  81. /yingpanguazai/ssd/ssd1/www/no.67808.cn/vendor/topthink/framework/src/think/cache/Driver.php ( 9.03 KB )
  82. /yingpanguazai/ssd/ssd1/www/no.67808.cn/vendor/topthink/framework/src/think/contract/CacheHandlerInterface.php ( 1.99 KB )
  83. /yingpanguazai/ssd/ssd1/www/no.67808.cn/app/Request.php ( 0.09 KB )
  84. /yingpanguazai/ssd/ssd1/www/no.67808.cn/vendor/topthink/framework/src/think/Request.php ( 55.78 KB )
  85. /yingpanguazai/ssd/ssd1/www/no.67808.cn/app/middleware.php ( 0.25 KB )
  86. /yingpanguazai/ssd/ssd1/www/no.67808.cn/vendor/topthink/framework/src/think/Pipeline.php ( 2.61 KB )
  87. /yingpanguazai/ssd/ssd1/www/no.67808.cn/vendor/topthink/think-trace/src/TraceDebug.php ( 3.40 KB )
  88. /yingpanguazai/ssd/ssd1/www/no.67808.cn/vendor/topthink/framework/src/think/middleware/SessionInit.php ( 1.94 KB )
  89. /yingpanguazai/ssd/ssd1/www/no.67808.cn/vendor/topthink/framework/src/think/Session.php ( 1.80 KB )
  90. /yingpanguazai/ssd/ssd1/www/no.67808.cn/vendor/topthink/framework/src/think/session/driver/File.php ( 6.27 KB )
  91. /yingpanguazai/ssd/ssd1/www/no.67808.cn/vendor/topthink/framework/src/think/contract/SessionHandlerInterface.php ( 0.87 KB )
  92. /yingpanguazai/ssd/ssd1/www/no.67808.cn/vendor/topthink/framework/src/think/session/Store.php ( 7.12 KB )
  93. /yingpanguazai/ssd/ssd1/www/no.67808.cn/vendor/topthink/framework/src/think/Route.php ( 23.73 KB )
  94. /yingpanguazai/ssd/ssd1/www/no.67808.cn/vendor/topthink/framework/src/think/route/RuleName.php ( 5.75 KB )
  95. /yingpanguazai/ssd/ssd1/www/no.67808.cn/vendor/topthink/framework/src/think/route/Domain.php ( 2.53 KB )
  96. /yingpanguazai/ssd/ssd1/www/no.67808.cn/vendor/topthink/framework/src/think/route/RuleGroup.php ( 22.43 KB )
  97. /yingpanguazai/ssd/ssd1/www/no.67808.cn/vendor/topthink/framework/src/think/route/Rule.php ( 26.95 KB )
  98. /yingpanguazai/ssd/ssd1/www/no.67808.cn/vendor/topthink/framework/src/think/route/RuleItem.php ( 9.78 KB )
  99. /yingpanguazai/ssd/ssd1/www/no.67808.cn/route/app.php ( 1.72 KB )
  100. /yingpanguazai/ssd/ssd1/www/no.67808.cn/vendor/topthink/framework/src/think/facade/Route.php ( 4.70 KB )
  101. /yingpanguazai/ssd/ssd1/www/no.67808.cn/vendor/topthink/framework/src/think/route/dispatch/Controller.php ( 4.74 KB )
  102. /yingpanguazai/ssd/ssd1/www/no.67808.cn/vendor/topthink/framework/src/think/route/Dispatch.php ( 10.44 KB )
  103. /yingpanguazai/ssd/ssd1/www/no.67808.cn/app/controller/Index.php ( 4.81 KB )
  104. /yingpanguazai/ssd/ssd1/www/no.67808.cn/app/BaseController.php ( 2.05 KB )
  105. /yingpanguazai/ssd/ssd1/www/no.67808.cn/vendor/topthink/think-orm/src/facade/Db.php ( 0.93 KB )
  106. /yingpanguazai/ssd/ssd1/www/no.67808.cn/vendor/topthink/think-orm/src/db/connector/Mysql.php ( 5.44 KB )
  107. /yingpanguazai/ssd/ssd1/www/no.67808.cn/vendor/topthink/think-orm/src/db/PDOConnection.php ( 52.47 KB )
  108. /yingpanguazai/ssd/ssd1/www/no.67808.cn/vendor/topthink/think-orm/src/db/Connection.php ( 8.39 KB )
  109. /yingpanguazai/ssd/ssd1/www/no.67808.cn/vendor/topthink/think-orm/src/db/ConnectionInterface.php ( 4.57 KB )
  110. /yingpanguazai/ssd/ssd1/www/no.67808.cn/vendor/topthink/think-orm/src/db/builder/Mysql.php ( 16.58 KB )
  111. /yingpanguazai/ssd/ssd1/www/no.67808.cn/vendor/topthink/think-orm/src/db/Builder.php ( 24.06 KB )
  112. /yingpanguazai/ssd/ssd1/www/no.67808.cn/vendor/topthink/think-orm/src/db/BaseBuilder.php ( 27.50 KB )
  113. /yingpanguazai/ssd/ssd1/www/no.67808.cn/vendor/topthink/think-orm/src/db/Query.php ( 15.71 KB )
  114. /yingpanguazai/ssd/ssd1/www/no.67808.cn/vendor/topthink/think-orm/src/db/BaseQuery.php ( 45.13 KB )
  115. /yingpanguazai/ssd/ssd1/www/no.67808.cn/vendor/topthink/think-orm/src/db/concern/TimeFieldQuery.php ( 7.43 KB )
  116. /yingpanguazai/ssd/ssd1/www/no.67808.cn/vendor/topthink/think-orm/src/db/concern/AggregateQuery.php ( 3.26 KB )
  117. /yingpanguazai/ssd/ssd1/www/no.67808.cn/vendor/topthink/think-orm/src/db/concern/ModelRelationQuery.php ( 20.07 KB )
  118. /yingpanguazai/ssd/ssd1/www/no.67808.cn/vendor/topthink/think-orm/src/db/concern/ParamsBind.php ( 3.66 KB )
  119. /yingpanguazai/ssd/ssd1/www/no.67808.cn/vendor/topthink/think-orm/src/db/concern/ResultOperation.php ( 7.01 KB )
  120. /yingpanguazai/ssd/ssd1/www/no.67808.cn/vendor/topthink/think-orm/src/db/concern/WhereQuery.php ( 19.37 KB )
  121. /yingpanguazai/ssd/ssd1/www/no.67808.cn/vendor/topthink/think-orm/src/db/concern/JoinAndViewQuery.php ( 7.11 KB )
  122. /yingpanguazai/ssd/ssd1/www/no.67808.cn/vendor/topthink/think-orm/src/db/concern/TableFieldInfo.php ( 2.63 KB )
  123. /yingpanguazai/ssd/ssd1/www/no.67808.cn/vendor/topthink/think-orm/src/db/concern/Transaction.php ( 2.77 KB )
  124. /yingpanguazai/ssd/ssd1/www/no.67808.cn/vendor/topthink/framework/src/think/log/driver/File.php ( 5.96 KB )
  125. /yingpanguazai/ssd/ssd1/www/no.67808.cn/vendor/topthink/framework/src/think/contract/LogHandlerInterface.php ( 0.86 KB )
  126. /yingpanguazai/ssd/ssd1/www/no.67808.cn/vendor/topthink/framework/src/think/log/Channel.php ( 3.89 KB )
  127. /yingpanguazai/ssd/ssd1/www/no.67808.cn/vendor/topthink/framework/src/think/event/LogRecord.php ( 1.02 KB )
  128. /yingpanguazai/ssd/ssd1/www/no.67808.cn/vendor/topthink/think-helper/src/Collection.php ( 16.47 KB )
  129. /yingpanguazai/ssd/ssd1/www/no.67808.cn/vendor/topthink/framework/src/think/facade/View.php ( 1.70 KB )
  130. /yingpanguazai/ssd/ssd1/www/no.67808.cn/vendor/topthink/framework/src/think/View.php ( 4.39 KB )
  131. /yingpanguazai/ssd/ssd1/www/no.67808.cn/vendor/topthink/framework/src/think/Response.php ( 8.81 KB )
  132. /yingpanguazai/ssd/ssd1/www/no.67808.cn/vendor/topthink/framework/src/think/response/View.php ( 3.29 KB )
  133. /yingpanguazai/ssd/ssd1/www/no.67808.cn/vendor/topthink/framework/src/think/Cookie.php ( 6.06 KB )
  134. /yingpanguazai/ssd/ssd1/www/no.67808.cn/vendor/topthink/think-view/src/Think.php ( 8.38 KB )
  135. /yingpanguazai/ssd/ssd1/www/no.67808.cn/vendor/topthink/framework/src/think/contract/TemplateHandlerInterface.php ( 1.60 KB )
  136. /yingpanguazai/ssd/ssd1/www/no.67808.cn/vendor/topthink/think-template/src/Template.php ( 46.61 KB )
  137. /yingpanguazai/ssd/ssd1/www/no.67808.cn/vendor/topthink/think-template/src/template/driver/File.php ( 2.41 KB )
  138. /yingpanguazai/ssd/ssd1/www/no.67808.cn/vendor/topthink/think-template/src/template/contract/DriverInterface.php ( 0.86 KB )
  139. /yingpanguazai/ssd/ssd1/www/no.67808.cn/runtime/temp/6df755f970a38e704c5414acbc6e8bcd.php ( 12.06 KB )
  140. /yingpanguazai/ssd/ssd1/www/no.67808.cn/vendor/topthink/think-trace/src/Html.php ( 4.42 KB )
  1. CONNECT:[ UseTime:0.000874s ] mysql:host=127.0.0.1;port=3306;dbname=no_67808;charset=utf8mb4
  2. SHOW FULL COLUMNS FROM `fenlei` [ RunTime:0.001055s ]
  3. SELECT * FROM `fenlei` WHERE `fid` = 0 [ RunTime:0.000336s ]
  4. SELECT * FROM `fenlei` WHERE `fid` = 63 [ RunTime:0.000299s ]
  5. SHOW FULL COLUMNS FROM `set` [ RunTime:0.002707s ]
  6. SELECT * FROM `set` [ RunTime:0.000634s ]
  7. SHOW FULL COLUMNS FROM `article` [ RunTime:0.001669s ]
  8. SELECT * FROM `article` WHERE `id` = 467331 LIMIT 1 [ RunTime:0.001980s ]
  9. UPDATE `article` SET `lasttime` = 1775305324 WHERE `id` = 467331 [ RunTime:0.003123s ]
  10. SELECT * FROM `fenlei` WHERE `id` = 65 LIMIT 1 [ RunTime:0.000687s ]
  11. SELECT * FROM `article` WHERE `id` < 467331 ORDER BY `id` DESC LIMIT 1 [ RunTime:0.002411s ]
  12. SELECT * FROM `article` WHERE `id` > 467331 ORDER BY `id` ASC LIMIT 1 [ RunTime:0.001259s ]
  13. SELECT * FROM `article` WHERE `id` < 467331 ORDER BY `id` DESC LIMIT 10 [ RunTime:0.002524s ]
  14. SELECT * FROM `article` WHERE `id` < 467331 ORDER BY `id` DESC LIMIT 10,10 [ RunTime:0.001540s ]
  15. SELECT * FROM `article` WHERE `id` < 467331 ORDER BY `id` DESC LIMIT 20,10 [ RunTime:0.003074s ]
0.197757s