2026.2.4/HELLOMYFRIEND
谢谢素不相识或是相见恨晚的你来到这里
那么,故事开始


《问题化学习》读书笔记
——第一章 绪论
2026年2月共读书目
笔记记录、整理、排版/真真老师
第一部分 问题化学习的原理与方式
第一章 绪论
第一节 问题化学习研究的缘起
一、问题化学习的提出
1.“创新教育猜想”的启示
华东师范大学祝智庭教授在20世纪90年代提出了“创新教育猜想”,即通过让基础教育阶段的学生经历“学解老问题、学解新问题、解决疑难题与发现新问题”的学习循环,来寻找创新教育的突破口。祝智庭教授将其称为“问题化教学”。
2.确立“以学习为基点”的研究方向
国内外教学变革都以“学习”为基点,推动从“教为中心”向“学为中心”的深层变革。正是基于对传统学校教育和课程教学的反思,基于对各国基础教育变革与学习科学领域研究的认识,问题化学习确立了“学习为基点”“学习中心”的研究方向。
3.探索系列化问题的解决
希望学习者通过对一个问题系统内诸多问题的持续性解决,产生智慧,从而从整体上建构知识体系,并获得举一反三的问题解决能力。系列问题的解决促使我们从更宏观的角度、从更系统的高度,思考问题解决,研究学习如何发生、发展及获得怎样的结果,这在以往的问题解决学习研究中往往是被忽略的。
二、“学习为中心”的课改之路
1.课改依然任重道远
课程改革以来,学校课程的结构与体系不断优化,但课堂却转不了型。在当下的学科教学中,知识灌输和技能训练仍然是教学的主要内容和基本方式。
2.基于问题化学习的课堂变革
问题化学习认为:如果学生没有提出自己的问题,真正主动的学习就没有发生;要使学习更具有个人的意义,那么课堂就应该从孩子自己提出问题开始。
3.素养落地在于学习方式的转变
在中国基础教育新课标全面实施的今天,培育核心素养,发展学科关键能力、必备品格、价值观念成为学科教学的最高目标和根本任务。
三、回归人类学习的本质
人类学习的本质是发现并解决问题。
发现问题与解决问题是学习者学习的基本活动形式。
四、培育面向未来的学习者
真正的学习从发现问题开始,我们着力培养的是面向未来的问题化学习者,也就是面对不可预测的世界时能够表现出主动适应性能力的人。其关键能力与必备品格包括了面对未知世界所表现出来的好奇心与学习热情、觉知洞察力与问题解决力。因此,问题化学习者是学习的自主建构者、问题的合作解决者与人生的自我教育者。
第二节 问题化学习的实践演进
一、教学改革的难题是什么
问题化学习从基础教育最难撬动的学科教学出发,发端于学生自主提出问题,突围于“三位一体”聚焦核心问题,深化于持续追问建构问题系统,成长于合作解决问题与自我规划设计,探索素养落地的实践路径。20年所经历的改革行动总结起来就是“直面真问题,摸着石头过河”,以此最终建构起基于问题学习的中国教学改革之路。
二、六次行动串起学习革命
1.解决主动学——学会提问
问题化学习通过课堂上让学生自主发现与提出问题来实现主动学习。
2.解决有效学——“三位一体”聚焦核心问题
具体来说,就是“以学生的问题为起点、以学科的问题为基础、以教师的问题为引导”三位一体聚焦课堂核心问题,保障课堂学习的有效。
3.解决持续学——学会追问
随着学生学习能力的提升,原先由教师聚焦核心间题,后来逐步转化为学生自主判断核心问题。学生不仅要提问,而且要追问,让主动学习得以持续。
4.解决深度学——建构问题系统
这是指由教师组织问题系统,发展为学生自建问题系统,从而把问题解决引向自建构的深度学习。
5.解决互动学——合作解决问题
课堂不只是个体的认知加工过程,而且是学习共同体的集体行。对于问题化学习而言,学生和同伴在一起合作解决问题,既是学习,也是共同生活。
6.解决终身学——学会规划与反思
这是指让学习成为一个自我设计的完整的自觉行动过程,并以此来统领间题的发现、提出、解决与反思。
三、六个场域探索改革路径
1.发现不一样的方式
2.实践不一样的课堂
3.建构不一样的课程
4.培育不一样的学生
5.成就不一样的教师
6.建设不一样的学校
第三节 问题化学习的基本内涵
一、问题与问题观
1.什么是问题
问题空间一般包括以下三个基本成分。
(1)给定条件(given):是指一组已经明确知道的关于问题的条件的描述,即问题的起始状态 (initial state)。
(2)目标(goals):是指关于问题结论的明确的描述,即问题要求的答案或目标状态(goal state)。
(3)障碍(obstacles):是指问题正确的解决方法不是显而易见的,必须通过一定的思维活动才能找到答案而达到目标状态。
任何一个“问题”,都是“给定条件”“目标”和“障碍”这三个成分有机结合的产物。
2.我们的问题观
(1)广义的问题观:
间题化学习中的问题涉及事实性问题、经验性问题、创造性问题,包括是什么、为什么、怎么样、假如什么的问题,也包括老问题、新问题与疑难题。
(2)系统的问题观:
包括从系统的高度透视问题与问题之间的关系,把握每一个问题的诸要素及相互关系,关注这个问题在全局中的位置,也包括从更广阔的视野全面多视角地透视某个问题系统,或对问题全域或问题网络进行全方位透视,把握问题系统之间的联系,并在问题系统的相互联系中理解问题、分析问题和解决问题。
(3)动态发展的问题观:
通过问题生发问题,通过发展来解决问题。在学习的过程中他们不断生成新的问题、解决问题,然后又生成新的问题。
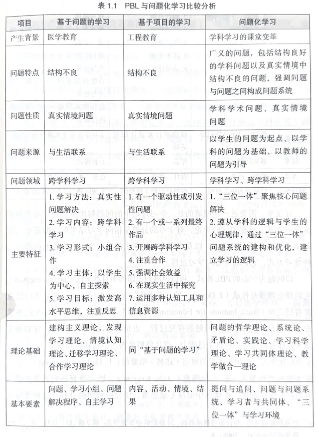
二、问题化学习与PBL
1.问题解决、PBL、问题化学习
2.基于问题的教学设计模式
麦卡锡(B. McCarthy)的4MAT 模式(又称自然学习模式)
梅里尔(M. D. Merrill)的“首要教学原理”,又称“五星教学原理”,
乔纳森(D.H. Jonassen)的面向问题解决的设计理论(Toward a DesigTheory of Problem Solving,DTPs)
美国亚利桑那大学的梅克(J.Maker)等提出了问题连续体理论
在国内,问题教学(有时候也称提问教学),是教师们经常采用的一种教学方法,它倡导通过“提问一答间”的过程来教授知识,启发学生的思维。
三、什么是问题化学习
“问题化学习”,是指学习者在情境中自主发现并提出问题,聚焦核心问题,持续探索追问,形成问题系统,独立及合作解决问题的自我建构学习。其显著特征就是通过系列问题来引发持续性的学习活动,它要求学习活动以学习者对问题的自主发现与提出为开端,用有层次、结构化、可扩展、可持续的问题系统贯穿学习过程和整合各种知识,通过系列问题的解决,实现知识的整体建构、学习的有效迁移与能力素养的逐步形成。
四、“化”之内涵
问题化学习,就是通过调整问题的状态而进行的学习。
五、问题化学习的广泛适用
1.广义的问题解决适用于不同知识类型的学习
2.“三位一体”产生有效的学习问题,在学科学习中具有广泛适用性
3.问题系统化的学习,融通知识建构与问题解决
六、问题化学习的原理概述
1.一个核心理念
2.基本概念内涵
3.三对主要元素
4.主要过程
5.“三位一体”首要原理
6.核心特征与实现形式
7.课堂教学结构
8.五大能力结构
9.六会操作体系
10.课堂生态系统
在问题化学习的学习系统中,激活在于提问,学生自主提出问题是整个学习生态系统的源头;持续在于追问,追问促进生态系统能量的持续流动;平衡在于“三位一体”,以统筹学生、学科、教师的关系;整体在于核心问题,课堂需要聚焦一个具有牵引力与支撑力的统领性问题,抓住学习的主要矛盾;关联在于问题系统,依托系统化问题,在持续解决问题中实现学习经验结构化,使得整体大于部分之和;共生在于学习共同体,课堂不是仅关涉教师与学生之间的关系,而是关涉学生、同伴及教师三者之间的关系;成长在于规划与反思,学习的终极目标是学习者自我设计、自我规划、自我反思的学习,从而实现自我教育。
本章小结