






青岛理工大学新传考研真题难度偏简单,考察风格以着重考察考生基础知识掌握程度为主,整体备考难度不大!非常适合基础较为薄弱、跨考零基础、复习时间不足、以求稳上岸为目标等等情况的同学,是非常好的上岸选择,大家有意向可以大胆报考!
在刚刚过去的2026考研初试里,作为全网独家系统化开设青岛理工大学新传考研辅导小班的机构,@大禹新传在 2026 青岛理工大学新传考研中再创佳绩 ——辅导内容覆盖其中原题 260 分(除1道40分策划实务未讲过原题),且绝大多数题目为模拟考原题或模拟考所涉及考点!@大禹新传 深耕新闻与传播考研领域多年,凭借对各院校考情的深入分析和命题规律的精准把握,打造出一套针对性极强的考研备考辅导体系,助力考生找准复习方向,高效备考。
目前,2026 青理工新传考研复试班即将开班,课程聚焦复试笔试、面试环节,帮助学员全面提升应试能力;2027 青理工新传考研全程班已开启报名,系统化课程覆盖备考全阶段,助力考生扎实走好备考每一步。课程详情可点击下图课程链接&扫码咨询课程老师,了解并锁定专属备考方案。



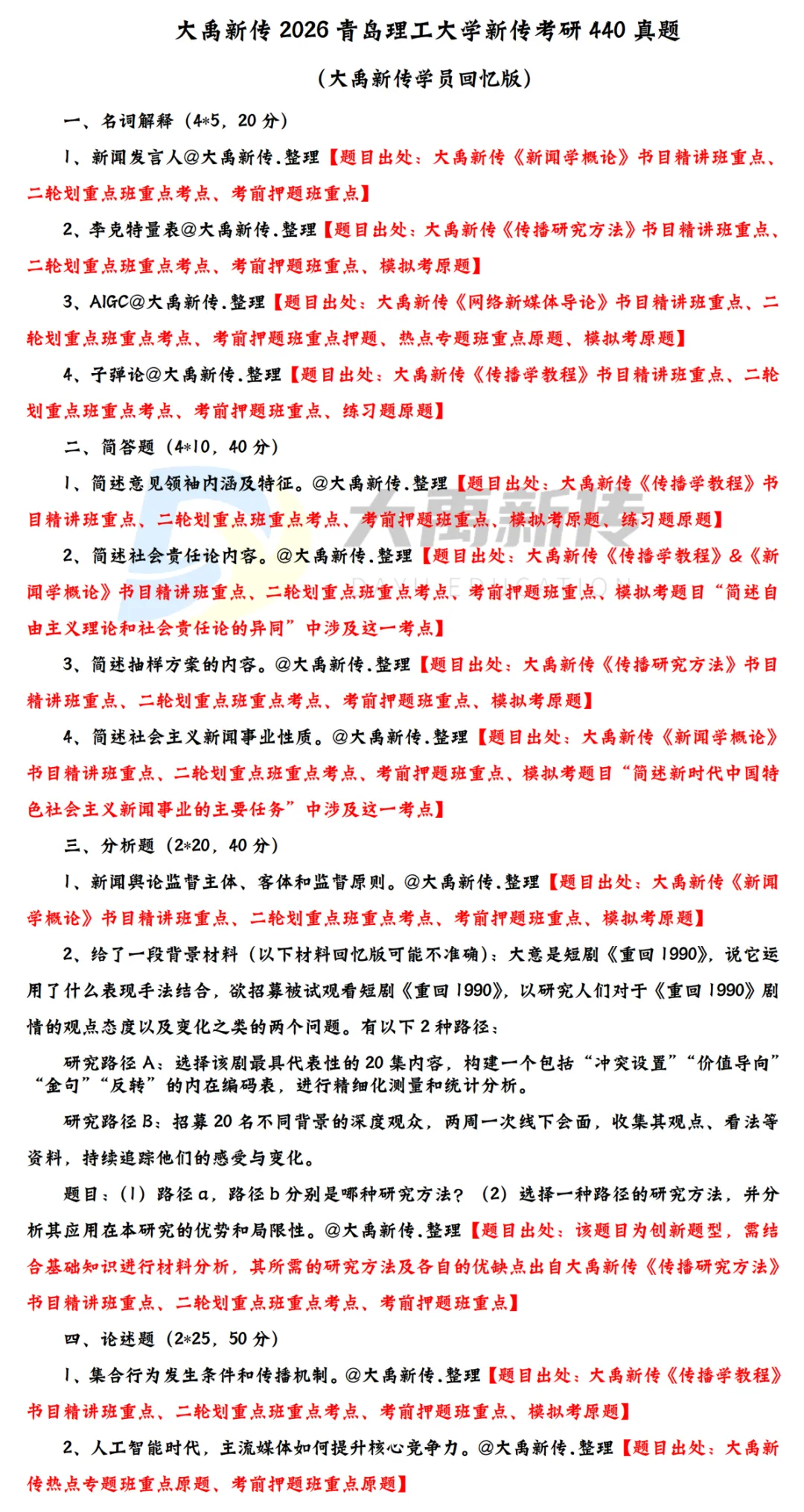
简答题

【题目出处:大禹新传《新闻采访与写作》书目精讲班重点、二轮划重点班重点考点、考前押题班重点】



【题目出处:大禹新传《新闻采访与写作》书目精讲班重点、二轮划重点班重点考点、考前押题班重点】



【题目出处:大禹新传《网络新媒体导论》&《传播学教程》书目精讲班重点、二轮划重点班重点考点、考前押题班重点】





【题目出处:大禹新传《新闻采访与写作》书目精讲班重点、二轮划重点班重点考点、考前押题班重点】



【题目出处:大禹新传《热点:社交媒体内容运营逻辑》书目精讲班重点、二轮划重点班重点考点、模拟考题目“简述“共情”在群体传播中的作用”中涉及这一考点】


【题目出处:大禹新传《新闻采访与写作》书目精讲班重点、二轮划重点班重点考点、考前押题班重点】



【题目出处:大禹新传《新闻采访与写作》书目精讲班重点、二轮划重点班重点考点、考前押题班重点、模拟考原题】




四

选择一个城市,围绕城市文化特色,写一个文旅微短剧策划案,要包括xxx内容(题干中给了要包含的内容,一共给了8个)。@大禹新传.整理
【题目出处:实务写作创新题型,之前学校未考察过的题型,但是给了答题的角度和框架,答题内容和语言组织上可参考实务写作班讲过的电视节目策划&直播策划&短视频策划的语言】

名词解释

【题目出处:大禹新传《新闻学概论》书目精讲班重点、二轮划重点班重点考点、考前押题班重点】



【题目出处:大禹新传《传播研究方法》书目精讲班重点、二轮划重点班重点考点、考前押题班重点、模拟考原题】




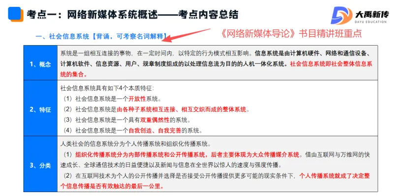
【题目出处:大禹新传《网络新媒体导论》书目精讲班重点、二轮划重点班重点考点、考前押题班重点押题、热点专题班重点原题、模拟考原题】





【题目出处:大禹新传《传播学教程》书目精讲班重点、二轮划重点班重点考点、考前押题班重点、练习题原题】





【题目出处:大禹新传《传播学教程》书目精讲班重点、二轮划重点班重点考点、考前押题班重点、模拟考原题】




【题目出处:大禹新传《传播学教程》&《新闻学概论》书目精讲班重点、二轮划重点班重点考点、考前押题班重点、模拟考题目“简述自由主义理论和社会责任论的异同”中涉及这一考点】






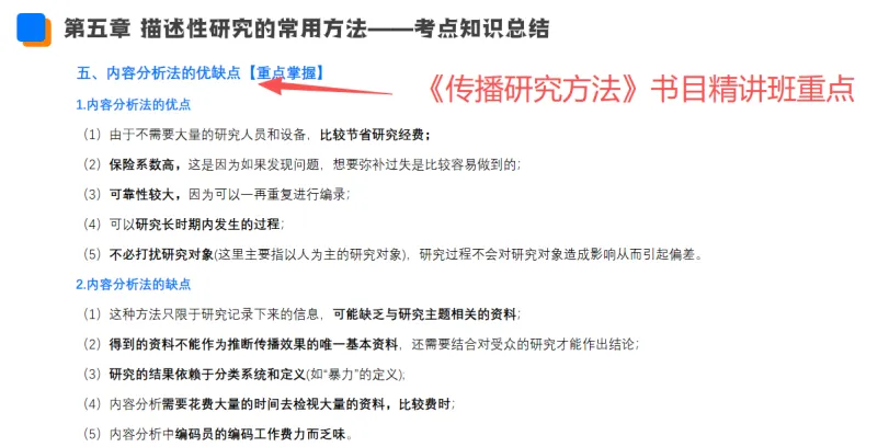
【题目出处:大禹新传《传播研究方法》书目精讲班重点、二轮划重点班重点考点、考前押题班重点、模拟考原题】




【题目出处:大禹新传《新闻学概论》书目精讲班重点、二轮划重点班重点考点、考前押题班重点、模拟考题目“简述新时代中国特色社会主义新闻事业的主要任务”中涉及这一考点】




【题目出处:大禹新传《新闻学概论》书目精讲班重点、二轮划重点班重点考点、考前押题班重点、模拟考原题】






给了一段背景材料(以下材料回忆版可能不准确):大意是短剧《重回1990》,说它运用了什么表现手法结合,欲招募被试观看短剧《重回1990》,以研究人们对于《重回1990》剧情的观点态度以及变化之类的两个问题。有以下2种路径:
研究路径A:选择该剧最具代表性的20集内容,构建一个包括“冲突设置”“价值导向”“金句”“反转”的内在编码表,进行精细化测量和统计分析。
研究路径B:招募20名不同背景的深度观众,两周一次线下会面,收集其观点、看法等资料,持续追踪他们的感受与变化。
题目:(1)路径a,路径b分别是哪种研究方法?(2)选择一种路径的研究方法,并分析其应用在本研究的优势和局限性。@大禹新传.整理
【题目出处:该题目为创新题型,需结合基础知识进行材料分析,其所用的研究方法“研究路径A:内容分析法”&“研究路径B:小组座谈会”及各自的优缺点出自大禹新传《传播研究方法》书目精讲班重点、二轮划重点班重点考点、考前押题班重点、内容分析这一考点在模拟考有涉及】





四

【题目出处:大禹新传《传播学教程》书目精讲班重点、二轮划重点班重点考点、考前押题班重点、模拟考原题】





【题目出处:大禹新传热点专题班重点原题、考前押题班重点原题】










部分文章链接如下:
【学员上岸经验】速看!青岛理工大学新传考研学长高分上岸经验分享来了
【学员上岸经验】青理工新传考研专科毕业4年励志上岸经验分享!


