注意:
因为2026考生购买的资料中不包含26真题,所以对于26真题及答案部分有需要的26考生可以自行前往淘宝店铺购买,大家大致预估自己的分数情况,尽早做好复试准备或者调剂打算。
另外,给我们提供真题进真题悬赏群的小伙伴,可以免费获得一份电子版的真题解析哦(提供专业课的可以获得专业课的,提供法综的可以获得法综的)。同时2027考研的小伙伴现在就可以购买最新真题了,提早明确考研题型和考察方向的改变,以便在复习过程中把握复习方向与复习重点。
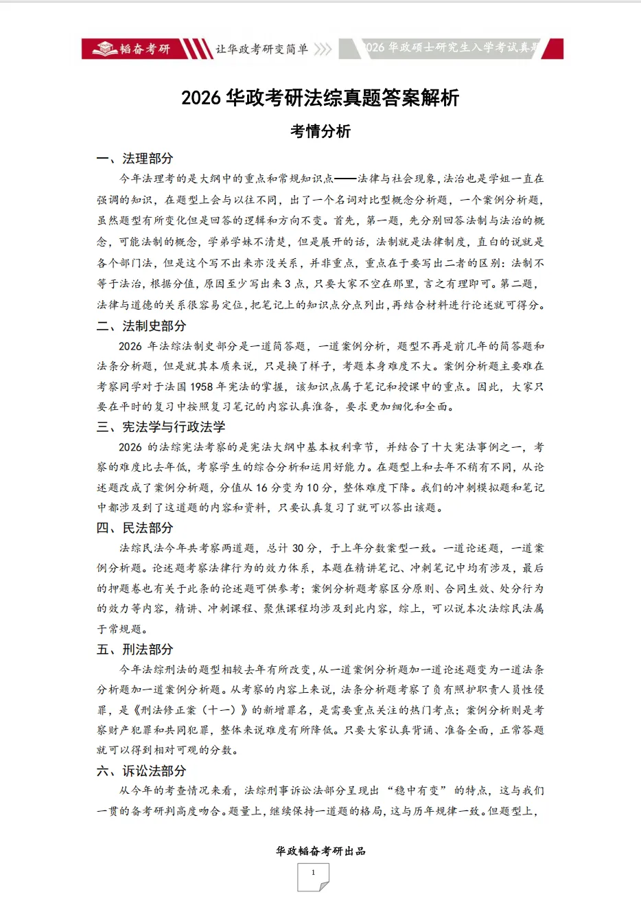
每一专业都以考情分析开篇,从命题形式、命题内容、难度评析和考试建议等方面,重点讲述专业考察重点和考察方向,明确今年的题型变化,了解最新考研动态。
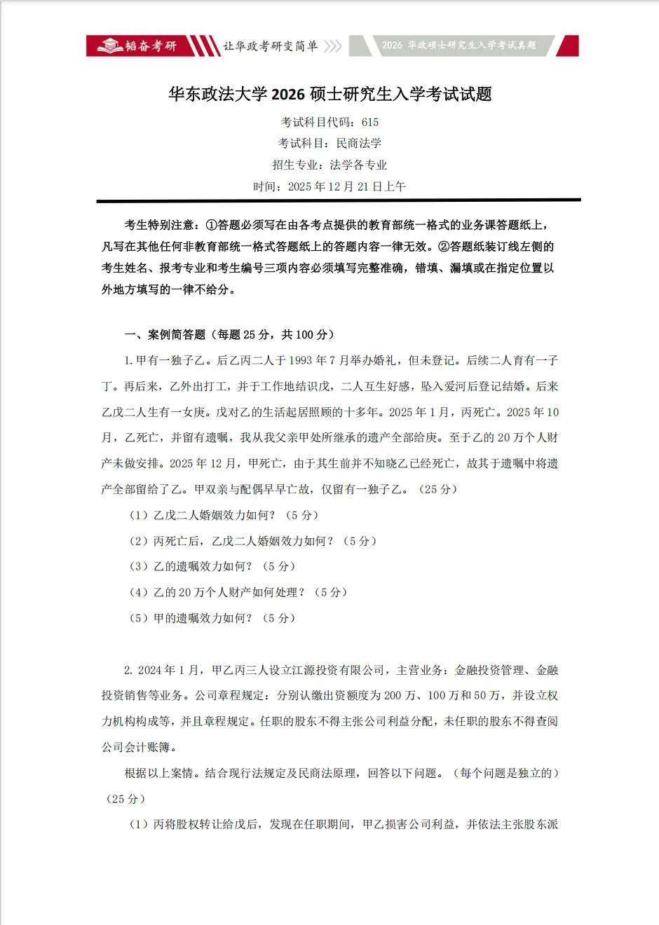
本机构收集的真题,完整、还原,确保还原,都是第一时间从各专业考生手里获取的第一手的真题。方便26考生迅速回忆真题题目,对比参考答案,也便于27及以后考生了解最新真题形式和考察重点、热点、难点,并在使用过程中的全真模拟。
让同学了解命题老师的出题思路,磨刀不误砍柴工,了解命题趋势,才能更好地把握重点复习的方向。

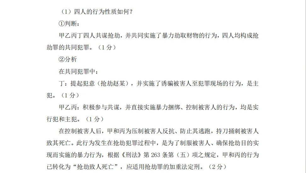
每一真题都配备韬奋考研团队精心制作的参考答案,并标注分值,方便考生更好地估分。但是必须要提醒的是,参考答案是学长学姐基于自己的理解编制,并不代表华政权威、官方答案,并且文科类答题具有主观性,一些观点言之有理也可得分,考生不必过于焦虑。
另外,根据题目分数和答案要点,设置踩点得分,让考生了解到题目的关键得分点,避免答题时遗漏。



设置考点分析,让考生明白考点所在,更有助于了解考点的分布。
