很多人问长辫子老师:“提升孩子阅读与写作成绩的秘诀?”其实,语文成绩的提升是一道“功夫茶”,平日里的阅读、观察、积累,非常重要。
“清明·春假”即将到来,孩子可以走进大自然积累,可以在阅读中积累。有一篇小古文《核舟记》非常适合“亲子共读”。为了激发学生兴趣,可以先让他们看看由AI还原的课文内容。让我们一起先睹为快吧!
在明代文人魏学洢的笔下,一枚小小的桃核被赋予了生命——那是一艘载着东坡与友人的核舟,船窗可启,念珠可数,连船夫听茶的神情都清晰可辨。这便是《核舟记》的魔力:用文字把微小的世界,雕刻得栩栩如生。而今天,长辫子老师教大家像AI一样,跟着这篇古文,学会用眼睛发现细节,用笔墨传递温度。
一、像AI一样“扫描”细节:不放过每一处微小的美
王叔远的雕刻,藏着无数匠心:船身长“八分有奇”,高“二黍许”,窗上刻着“山高月小”的诗句,佛印袒胸露乳、矫首昂视……这些精准的数字与神态,正是观察的密码。
就像AI会逐帧分析图像,我们观察事物时,也要调动所有感官:看一看它的形状、颜色,摸一摸它的质感,听一听它的声音,甚至想一想它的故事。比如观察一支笔,不仅要写“它是黑色的”,更要描述“笔杆上有细细的防滑纹,笔尖在纸上划过,会留下沙沙的声响”。
二、像古文一样“精准表达”:让文字有画面感
《核舟记》最动人的,是用简洁的语言勾勒出鲜活的画面。“苏、黄共阅一手卷”,一个“共”字,便写出了两人并肩赏画的默契;“珠可历历数也”,一个“历历”,就让我们仿佛看见那串念珠在眼前闪光。
我们写作时,也要学会用这样的“精准词”:不用模糊的“很好看”,而用“像被阳光吻过的金箔,在风里轻轻摇晃”;不用笼统的“很安静”,而用“连针掉在地上的声音,都能听得清清楚楚”。让每一个字,都成为一幅小画,在读者眼前徐徐展开。
三、让观察与表达,成为发现世界的眼睛
无论是王叔远的核舟,还是AI的数据分析,本质上都是对世界的“深度凝视”。对我们小学生来说,观察与表达,就是一把打开世界的钥匙:
观察春天,你会发现柳芽是“嫩黄的小逗号”,燕子的尾巴是 “一把灵巧的剪刀”;观察家人,你会看见妈妈眼角的笑纹里藏着温柔,爸爸的手掌上有岁月的纹路;观察自己,你会听见心跳的节奏,看见梦想在笔尖慢慢生长。
《核舟记》告诉我们:再小的事物,只要用心观察,都能绽放出惊人的美;再朴素的文字,只要精准表达,都能传递出动人的力量。就像AI能从数据中发现规律,我们也能从生活中发现诗意——用眼睛去看,用心灵去感,用笔墨去写,让每一个平凡的日子,都成为一篇值得珍藏的“生活记”。
若需要观 AI,跟《核舟记》学习精准观察与表达(全套资料),可以扫描(或长按)下图二维码,直接获取。
《核舟记》模拟图
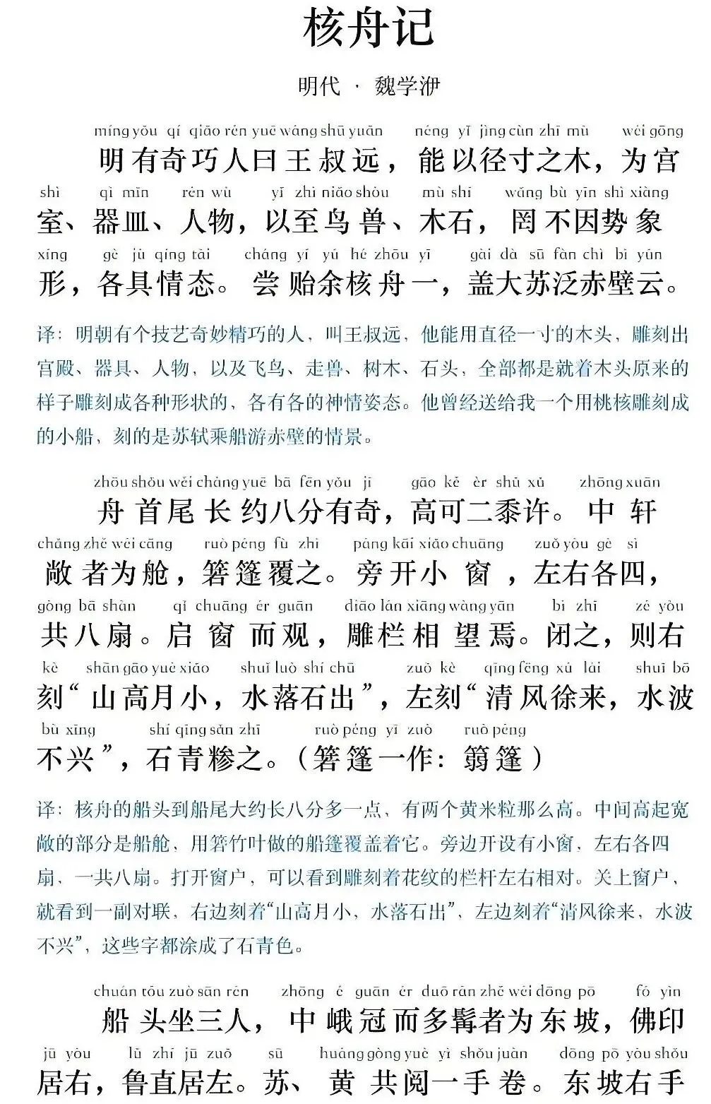
《核舟记》原文+译文 
书名:《长辫子老师漫读必背古诗文130篇》(全3册)
推荐理由:
这是一本适合小学1-6年级的亲子共读书,也是配合统编版小学语文教材的最新古诗文读本。长辫子老师从儿童出发,从自身的教学经验出发,为孩子们量身定做的这套经典古诗文读本,每一篇均设置了“经典诵读台”“名师微课堂”“古诗新译栈”“漫读好时光”和“创意写作坊”。
书名:《新编小学创意写作》(全12册)
推荐理由:这是长辫子老师率领全国近200名写作教学名师打造的“创意写作”书,曾荣获省教学成果一等奖、省中小学优秀校本课程评比一等奖。这套书共12册,你可以一本一本读,也可以把12本放在一起读,就像看章回体小说一样精彩。里面有【阅读体验馆】【名师点拨台】【我的任务卡】【大家来涂鸦】【到生活中去】和【万万想不到】六大栏目,在阅读中学写作,在生活中学写作!长辫子老师共送出96个写作锦囊,让每一只笔都爱上写作!书名:《土豆岛传奇》(全3册)
推荐理由:
这是一本长辫子老师送给孩子们的奇幻礼物!穿越平行时空,欢迎来到土豆岛,和疯狂石头一起爆改校园,征服颠倒教室!不可思议的生命成长之旅,让每个孩子都成为想象大师,在幻想的世界创造出属于自己的成长故事!