


第一节 学前儿童身体移动能力概述
一、身体移动能力相关概述
(一)身体移动能力的概念
身体移动指的是独立和安全地将自己从一处移动到另一处,是身体在空间上移动的技能。身体移动是一项基本运动技能。
身体移动需要调整步态来避开障碍物和必要时改变速度和方向。身体移动需要具备三个必要特征:行进、身体控制和适应。

(二)分类
根据重心转移形式变化,可以将身体移动分为五种基本形式。根据身体移动时是否持器械,可以分成有器械的身体移动和无器械的身体移动两类。

(三)身体移动和身体素质
身体移动需要平衡、协调、力量、耐力、灵敏等身体素质作为基础。教师应有意识地通过改变学前儿童身体移动方式而达到不同身体素质锻炼的目标,通过身体移动练习促进身体素质的提高。

(四)身体移动和运动负荷
不同身体移动项目的运动负荷有所不同。跑、跳、攀等动作强度较大,走、爬等动作的运动强度则相对较小。不同身体移动项目中运动负荷和心理负荷所占比例有所不同。如:连续立定跳,运动负荷大,心理负荷小;向下纵跳,运动负荷小,心理负荷大。
二、学前儿童身体移动能力的内容
比较国内外重要政策文件中对于学前儿童身体移动能力的发展目标,可以发现有以下共同之处:一是身体移动内容大多为走、跑、跳、攀爬等。二是将身体移动与空间认知、社会性和运动创意等因素相互整合。
三、学前儿童身体移动能力的价值
结合格鲁佩的“运动的四大意义维度”分析框架,可以从工具意义、感知和体验意义、社会意义和个体意义等方面来探讨身体移动能力的价值。

第二节学前儿童身体移动能力的发展
一、学前儿童身体移动能力的发展特点

(一)初级移动-前移动一基本移动
动作能力发展是一个持续变化的过程,与此同时,儿童动作行为随着儿童对周围环境的积极了解而逐渐出现了分化。一般来说,学前儿童在发展基本移动能力之前,需要经历初级移动和前移动两个阶段。
阶段 | 移动方式 |
初级移动 | 翻滚、蹒跚、蠕动、爬行 |
前移动 | 爬行、攀爬、滚动 |
基本移动 | 走、跑、跳——单脚跳、双脚跳、立定跳远 |
(二)学前儿童身体移动能力的发展通常处于前控制水平和控制水平
学习一项新运动技能需要经历前控制水平、控制水平、运用水平、熟练水平这由低到高的四个水平阶段,学前儿童通常处于前两种水平。
(三)从建立平衡控制逐渐发展为协调控制,移动速度更快、动作更流畅
学前儿童身体移动是建立在身体姿势控制、平衡系统的成熟基础上的,由于身体移动时需要保持动态稳定性,因此动态平衡是非常必要的条件。学前儿童身体移动的发展轨迹是顺着由易到难原则,先发展低重心的身体移动,再发展高重心的身体移动,依次出现爬、走、跑到跳跃等动作。
(四)适应环境的策略从反应性策略逐渐发展为主动性策略
在适应环境变化的策略方面,学前儿童身体移动能力发展经历了以下三个阶段。

(五)步态控制能力逐渐增强,从把握自己身体运动节奏发展到适应外部运动节奏进行移动
身体移动需要有一定的运动节奏,这与身体控制能力有关。随着身体控制能力的发展,学前儿童从无法控制自己的运动节奏,到逐渐形成稳定的运动节奏,进而能够根据外部信号变化调整自己的运动节奏。
(六)从单一身体移动动作到组合身体移动动作,协调能力逐渐提高
3~6岁儿童腿部动作的发展比手臂动作快,需要一定时间学习如何协调身体。开始对运动形式进行组合(从单一动作到组合动作),例如跑和跳,协调能力有了很大提高,再如助跑跨跳需要一组动作,它比向下纵跳更具挑战。
二、影响学前儿童身体移动能力发展的因素
学前儿童身体移动能力是由儿童的先天遗传潜能,在逐步成熟的基础上与后天习得的经验之上建立起来的。

(一)个体因素
具体影响因素包括神经肌肉的成熟、身长(身高)、感知觉系统、心肺功能。
(二)环境和任务因素
身体移动出现于任务的特征与个体本身和环境强加的约束关系中。
三、学前儿童基本身体移动动作的发展
运动技能发展的阶段性质改变的主要识别方式就是动作技能。本篇主要介绍了走、跑、跳、钻爬四项移动动作。
(一)走
走是实现身体移动的基本技能之一,是人的基本、自然的移动方式。学前末期的行走模式和成人非常相似,达到成熟和自动化的行走模式,能够较自由地适应环境(空间、方向、时间等)变化。
从步态模式和稳定性,适应性步态策略,以及步幅、步频、节奏和协同三个方面来看,不同年段幼儿有不同的发展特点。
走 | 3-4岁 | 4-5岁 | 5-6岁 |
步态模式和稳定性 | 走路逐步趋于协调、稳定。 | 获得了正确姿势,步态均匀,手脚动作正确协调。 | 步态更加自然轻松,步态模式接近成人。 |
适应性步态策略 | 遇到障碍物不会调整步态,容易失去身体平衡。 | 遇到障碍物能够预期并且主动调整身体姿势。 | |
步幅、步频、节奏和协同 | 步幅小,步频快且不稳定,行走速度不稳定,协同行走能力差。 | 形成个人的走步特点,调整节奏能力较差,但步幅有所增长,协同行走能力有所增强。 | 能很好地调节步幅和走步节奏,步幅达到50厘米,表现出良好的协同移动能力。 |
(二)跑
跑可被视为走的发展和延伸,快走时就会出现双脚离地、身体腾空的跑步动作。与走相比,跑步有一个短暂的腾空过程,跑的动作速度更快,由单脚支撑与腾空交替形成周期。跑的动作反映了幼儿多种身体机能的提高。跑是运动(田径、篮球、足球等)中的重要能力,也是每天的常见活动。
学前儿童跑的能力发展迅速,经历着“平稳、速度慢”“平稳、速度快”“平稳、速度快、主动调适强”等阶段。以下围绕平稳、速度和主动调适三个核心要点进行介绍与分析。
跑 | 发展特点 | 具体发展 |
步态和平衡 | 1.姿势从“高位保护”向“低位保护”。 | 2-3岁儿童跑步采用“高位保护”姿势。 4-5岁儿童跑步采用“低位保护”姿势。 |
2.躯干从正直水平向水平前倾转变。 | 2-3岁儿童跑步时上身直,转动幅度小。 4-5岁儿童跑步身体倾斜,重心前移,能更快向一定方向前进。 | |
3.腾空身体能力逐渐增强。 | 腾空时期出现在2岁左右。 2-3岁的步态为小碎步,跑起来脚经常不离地,甚至整个脚掌着地。 4岁后腾空动作有所完善。 | |
速度 | 1.步频主要是由支撑时间与腾空时间构成。 | 2-3岁儿童步幅小且时大时小,步频高。3-4 岁时步幅变化大,步频变化不大,学前儿童跑步速度的提高很大程度与步幅增长有关。 |
2.躯干和四肢协调性。 | 最初手臂与腿不协调,逐渐发展到手臂协调与腿反向摆动。 手臂从左右摆动到前后摆动,摆动更加有力,与脚摆动协调逐渐增强。 | |
3.腿部力量。 | 腿部力量的发展有助于蹬地腿至脚趾充分伸展,以蹬离地面来提供推动力,有效提升了跑步速度。 学前儿童5岁具备疾跑的初步能力。 | |
适应调节能力 | 逐渐增强。 | 3-4岁儿童跑步时的稳定性明显提高,但是在碰撞或者地面凹凸不平时还是容易摔倒,主动适应调节能力较差;控制跑动方向的能力仍很差,直线跑跑不直,跑动中改变方向费力而迟缓。 5-6岁儿童跑的能力发展迅速,表现出成熟的跑步模式,面对障碍能够采用主动策略、改变步态以保持动态平衡,同时控制跑的方向的能力发展很快,能够在跑动中改变方向。 |
(三)跳跃
跳跃一般分成准备、起跳、腾空和落地4个阶段。准备阶段包括助跑和原地两种;起跳阶段是使身体获得较快跃起的速度和合适的角度;腾空阶段主要是维持身体在空中的平衡和为落地准备有利条件;落地阶段主要是缓冲身体和保持身体的平衡。跳跃时,强调全身协调用力,不仅要求下肢快速地屈伸,同时要求上肢摆动与腰腹屈伸的协调配合。
学前儿童跳跃发展迅速,经历着由动作不协调到协调、平衡缓冲能力逐渐增强、由不关心距离到关心距离等特点。
跳跃 | 发展特点 | 具体发展 |
1.动作从不协调到逐渐协调。 | 2-3岁是跳跃能力发展的初期。 3岁幼儿能够掌握双脚起跳时机,起跳动作采用下肢用力。 4-5岁跳跃能力发展很快。 6岁时起跳已能有意识地用力蹬腿和摆臂助跳。 | |
2.平衡缓冲能力逐渐增强。 | 2-3岁儿童跳跃双脚落地时不能主动屈腿缓冲和保持平衡,跨跳落地后常有停顿。 4-5岁时期跳跃的动作日趋合理和丰富。6岁时落地时能有意识地屈腿缓冲,落地更平稳,单脚落地时能够不停顿地继续向前跑。 | |
3.由不关心结果(或质量)到关心结果(或质量), | 2-3 岁儿童对于跳跃的距离和高度不甚关心。 4-5 岁儿童跳跃的距离、高度以及连续跳的时间发展迅速,逐渐关心跳跃结果。6岁儿童对于跳跃的结果距离、高度、次数比较关心。 | |
4.立定跳远和双脚连续跳能力随着年龄增长而发展,同时具有一定的性别差异。 | 从1998—2010年我国3-6岁幼儿立定跳远和双脚连续跳成绩的变化中可以看出,整体上幼儿在跳跃距离、速度方面的能力随着年龄增长有所增长,但是在不同年份的发展趋势有所不同。 |
(四)攀、钻爬
爬行是儿童最早的身体移动方式,直立后儿童虽然较少再用攀、钻爬等动作作为移动的方式,但是直到6岁仍喜爱攀登、钻爬。通过攀、钻、爬,儿童的空间概念、本体觉得到了锻炼,身体素质和心理素质得到了发展。

学前儿童喜爱攀、钻爬。随着年龄和运动经验的增长,学前儿童攀登、钻爬动作的种类、熟练程度和速度不断发展。3岁幼儿在自然发展中能够掌握正面钻、侧面钻等动作,但多为低头、弯腰钻过,屈膝程度较小。由于空间知觉和体位知觉较差和害怕碰到障碍物,幼儿过“洞”后容易出现过早直立动作——导致身体触及障碍物。
第三节 促进学前儿童身体移动能力发展的教育策略
在促进学前儿童身体移动能力发展中,不仅需要提供充分的时间空间让儿童有机会充分体验和练习,还需要提供动作练习以及结构性的体育活动。
一、为学前儿童提供发展身体移动能力的时间、场地和运动设备
充足的时间、多样化的场地和适宜的运动设备等资源是丰富学前儿童身体移动经验、发展幼儿身体移动能力的基本前提。
(一)保证学前儿童开展身体移动的时间
我国《幼儿园工作规程》中规定,每天两小时户外运动时间。
(二)合理、巧妙地利用场地资源
为了促进学前儿童广泛开展身体移动活动,幼儿园首先需要因地制宜、合理规划场地功能,将场地、设施等园内资源与促进幼儿发展相互结合,为幼儿提供不同的身体移动体验。包括:园内户外资源、园内室内资源、园外资源(社区)等,可以设走跑区、跳跃区、攀爬区、钻爬区,发展幼儿不同的身体移动能力。
二、鼓励学前儿童自由探索和练习身体移动能力
(一)鼓励学前儿童在自主运动中发展身体移动能力
开放式运动环境中,每位儿童都有机会决定自主选择玩伴、选择运动材料,自主设计运动场景、自主尝试、探索运动方式。
(二)创设分层的身体移动目标,使学前儿童有机会选择挑战性的身体移动内容
创设分层难度的目标,而不是一个固定的目标。教师可以提供不同难度的器材,儿童自己可以在尝试之后选择符合自己需求水平的运动器材。挑战性学习是指运动的内容处于幼儿最近运动发展区,需要通过幼儿的意志努力才能获得运动经验。
(三)加强自我竞争性运动和自我比较,减少竞争
经常失败的儿童自我价值感会急剧下降,教师应把注意力放在让儿童产生自我竞争的自由活动上,尽量回避能够直接看到失败者和胜利者的游戏。
三、通过环境和任务因素的改变,提高学前儿童身体移动能力
在走、快跑、跳等身体移动的基本动作中,个体因素包括速度、障碍、身体协调、灵敏等,而环境和任务因素包括路线、队列速度、身体姿势、操控等。成人通过调节任务、环境等维度,扩展、丰富幼儿的运动经验,促进幼儿个体在多样化练习中找到运动表现的最佳点。
(一)调整完成动作的时间、空间、人数、力量、路线、方向、幅度以及组合部位等要素
身体移动动作难度的调控可以从练习动作本身变化和在练习动作的基础上增加其他练习动作两个途径进行。


(二)将多个身体移动动作进行组合,设计更有挑战的动作
可以通过游戏情境的创设将几个动作相互搭配。例如,将爬行——快跑——攀爬——向下纵跳等一组动作渗透在“小小快递员”的游戏情境中,使其更富有挑战和刺激性,也可以通过组合动作将几个动作结合在一起。
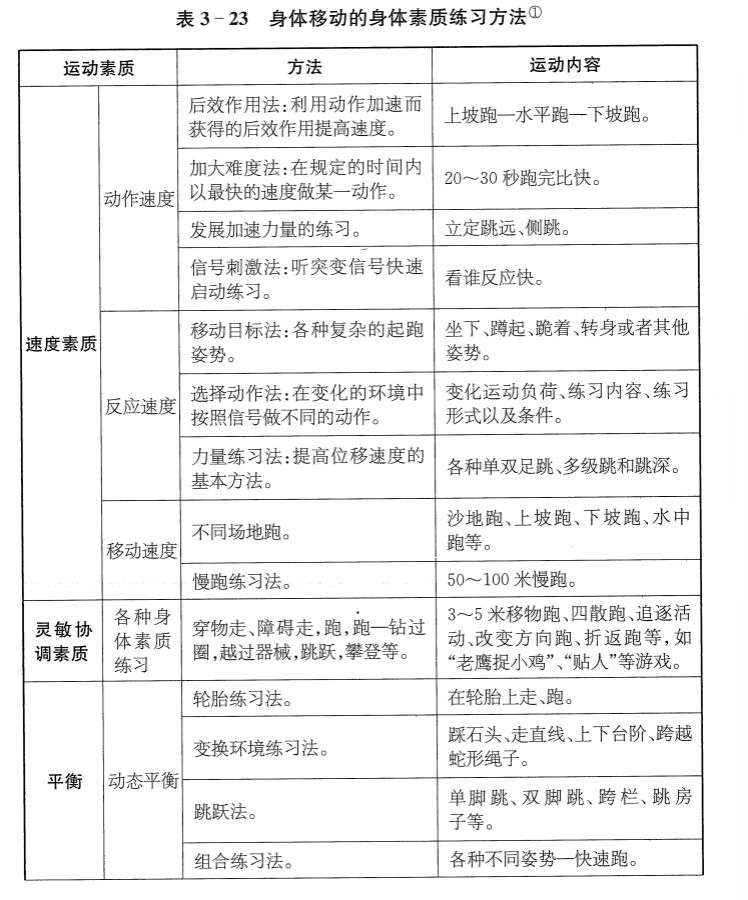
(三)身体移动和身体素质练习相互结合


四、针对不同动作发展水平,教师提供有针对的鹰架支持
(一)不同动作发展阶段的鹰架支持策略
动作发展阶段 | 教师的鹰架支持 | 具体支持 |
前控制(动作泛化)阶段 | 教师鹰架的功能在于有效传递学习信息、激发学习欲望。 教师需要提供正确、优美的示范动作,简短准确的语言提示或者口令,以及有难度动作学习中的保护与帮助。 | |
控制(动作技能分化)阶段 | 教师鹰架重点在于提高儿童运动中对于不同方向、不同空间位置的正确认识。 采用语言、口令,提示幼儿正确的动作节奏和发力时间等,重点在于正确清楚的示范动作。 | 对于小班儿童教师应该带着儿童一起做,在游戏情境中说说做做玩玩; 对于中大班儿童,教师应该运用慢的语速分解示范动作,边说边做。 |
运用(动作技能巩固)阶段 | 教师应该合理运用不同的鹰架,如降低或者提高动作难度改变练习方式使动作技术更加稳定;对于复杂动作或易产生恐惧心理的动作,可采用保护或者帮助提高儿童的安全性或者减少恐惧心理;对于简单或完成较好的动作可采用口令、提示等支持,进一步巩固正确的动作技能。 教师重点在于让儿童注意动作的正确性、观察并纠正错误动作。 | 对于小班儿童,教师应该说说做做玩玩,通过游戏情境提示孩子纠正错误的身体姿势; 对于中大班儿童,教师应该运用语言、温和的态度纠正儿童的错误,帮助每一个儿童,通过动作回放进行讨论,鼓励双人、多人合作游戏。 |
熟练运用(动作技能自动化)阶段 | 教师需要逐渐解除鹰架。鹰架的拆除有时不是一次性的,而是拆除-搭建-再拆除-再搭建-最终拆除的复杂过程,需要教师酌情把握。教师重点在于促进幼儿灵活运用、创造和迁移。 | 对于小班儿童,应该说说做做玩玩,通过不同的游戏情境促进儿童进行动作迁移(跟着滚动的球走、在直线上走); 对于中大班儿童,教师应该运用语言进行指导,鼓励多种玩法,融入竞赛成分。 |
(二)对特定的技能给予提示
模仿性学习是幼儿学习动作技能的重要方法。通过模仿来学习运动技能是由运动领域的特性决定的,教师应采用直接或间接的教学方法,直接的教学方法是指为儿童提供示范,使其能够进行模仿。除了示范,教师需要分析、判断幼儿对动作掌握的难点,通过语言提示和有针对性的动作练习,帮助幼儿理解身体移动的动作要领、体会不同形式身体移动的方式,探索个人空间和集体空间的概念,提高移动质量。
五、加强学前儿童身体移动练习中的保护
负荷较大的跑跳等身体移动应该在松软的场地上进行。跑步时要做好充分的身体准备,以防拉伤、扭伤。幼儿四散跑、躲闪跑时,要提醒幼儿灵活转身,避免碰撞。攀登时,成人既要注意保护幼儿,又要让幼儿懂得有秩序地攀登,并让幼儿学会提高自我保护能力。
六、身体移动与其他领域的整合和延伸学习
美术活动中,可以让幼儿运用粘土、面团、橡皮泥等做出跑步的造型。音乐活动中,可以让幼儿跟着音乐节奏用不同速度进行身体移动。语言活动中,可以让幼儿描绘身体移动时的速度,例如抓快速奔跑的狗。数学活动中,可以在两个标志物之间边跑边数、在不同标记物以及同一标记物有不同数字的地方跑步。科学活动中,可以进行动物分类,知道哪些动物跑得很快;通过动物移动方式认出动物;讨论为什么材料可以有不同用途。社会活动中,知道如何与他人合作——公正地对待他人、理解相同和不同。


阅读、记录、思考