当前位置:首页>学习笔记>《观所缘缘论》|学习笔记(十三·完)

《观所缘缘论》|学习笔记(十三·完)

  • 2026-05-19 04:36:53
《观所缘缘论》|学习笔记(十三·完)
一、原文

觀所緣緣論

陳那菩薩造

三藏法師玄奘奉 詔譯

諸有欲令眼等五識以外色作所緣緣者,或執極微許有實體,能生識故;或執和合,以識生時帶彼相故。二俱非理。所以者何?

極微於五識,  設緣非所緣,

彼相識無故,  猶如眼根等。

所緣緣者,謂能緣識帶彼相起,及有實體令能緣識託彼而生。色等極微,設有實體能生五識,容有緣義,然非所緣,如眼根等於眼等識無彼相故。如是極微於眼等識無所緣義。

和合於五識,  設所緣非緣,

彼體實無故,  猶如第二月。

色等和合於眼識等有彼相故,設作所緣,然無緣義。如眼錯亂見第二月,彼無實體不能生故,如是和合於眼等識無有緣義。故外二事於所緣緣互闕一支,俱不應理。

有執色等各有多相,於中一分是現量境,故諸極微相資各有一和集相。此相實有,各能發生似己相識,故與五識作所緣緣。此亦非理。所以者何?

和集如堅等,  設於眼等識,

是緣非所緣,  許極微相故。

如堅等相雖是實有,於眼等識容有緣義,而非所緣,眼等識上無彼相故。色等極微諸和集相理亦應爾,彼俱執為極微相故。執眼等識能緣極微諸和集相,復有別失。

瓶甌等覺相,  彼執應無別,

非形別故別,  形別非實故。

瓶甌等物大小等者,能成極微多少同故,緣彼覺相應無差別。若謂彼物形相別故覺相別者,理亦不然。頂等別形唯在瓶等假法上有,非極微故。彼不應執極微亦有差別形相。所以者何?

極微量等故,  形別惟在假,

析彼至極微,  彼覺定捨故。

非瓶甌等能成極微有形量別捨微圓相,故知別形在假非實。又形別物析至極微,彼覺定捨。非青等物析至極微,彼覺可捨。由此形別唯世俗有,非如青等亦在實物,是故五識所緣緣體非外色等,其理極成。彼所緣緣豈全不有?非全不有。若爾,云何?

內色如外現,  為識所緣緣,

許彼相在識,  及能生識故。

外境雖無,而有內色似外境現為所緣緣。許眼等識帶彼相起及從彼生,具二義故。此內境相既不離識,如何俱起能作識緣?

決定相隨故,  俱時亦作緣;

或前為後緣,  引彼功能故。

境相與識定相隨故,雖俱時起亦作識緣。因明者說:若此與彼有無相隨,雖俱時生,而亦得有因果相故。或前識相為後識緣,引本識中生似自果功能令起,不違理故。若五識生唯緣內色,如何亦說眼等為緣?

識上色功能,  名五根應理,

功能與境色,  無始互為因。

以能發識比知有根,此但功能,非外所造,故本識上五色功能名眼等根亦不違理,功能發識理無別故。在識在餘雖不可說,而外諸法理非有故,定應許此在識非餘。此根功能與前境色,從無始際展轉為因。謂此功能至成熟位,生現識上五內境色,此內境色復能引起異熟識上五根功能。根境二色與識一異、或非一異?隨樂應說如是諸識惟內境相為所緣緣,理善成立。

二、笔记

若五識生唯緣內色,如何亦說眼等為緣?

識上色功能,  名五根應理,

功能與境色,  無始互為因。

以能發識比知有根,此但功能,非外所造,故本識上五色功能名眼等根亦不違理,功能發識理無別故。在識在餘雖不可說,而外諸法理非有故,定應許此在識非餘。此根功能與前境色,從無始際展轉為因。謂此功能至成熟位,生現識上五內境色,此內境色復能引起異熟識上五根功能。根境二色與識一異、或非一異?隨樂應說如是諸識惟內境相為所緣緣,理善成立。

若五識生唯緣內色,如何亦說眼等為緣?

这是外道们问的第二个问题,在知道所缘是内色后,先问了时间顺序(如何俱起),现在又问:如果五识只缘内色,为什么也说眼根等是生识的缘?在这个问题背后,外道们依然是认为“根”是外在的,否则不会提这个问题。既然五识缘的对象是内色,那所谓“外在”的眼根有什么用呢?直接识缘识就可以了。菩萨怎么说的呢?

識上色功能,  名五根應理,

功能與境色,  無始互為因。

什么是五根呢?五根只是一个“名”,它的本质是“功能”,并不是外在的器官或者物质。在这里陈那菩萨详细解释了“根”的本质:五根并非外在的实体,而是“识上的色功能”,即阿赖耶识中能够生起五根的物质功能。这种功能与所缘的外境色法,从无始以来就互相依存、互为因果。具体两者是怎么无始以来互为因的呢?看下面:

以能發識比知有根,此但功能,非外所造,故本識上五色功能名眼等根亦不違理,功能發識理無別故。在識在餘雖不可說,而外諸法理非有故,定應許此在識非餘。此根功能與前境色,從無始際展轉為因。謂此功能至成熟位,生現識上五內境色,此內境色復能引起異熟識上五根功能。

这里解释为什么可以把识中的功能称为“根”。我们是通过“能生识”这一作用来推断有根存在,但根只是阿赖耶识中的功能,不是外在地、物质性的根。因此,把这些功能命名为眼根、耳根等是合理的。所谓“内”,仅指“不离识”,并非存在一个对应的“外”。既然一切法都不离识,则“内”这个词也是假名施设,根本是为了破除“离识有外境”的执着。所以,在本识(阿赖耶识)上的五种色功能称为眼等根,也并不违背道理,因为功能生发识的道理并无不同。

后面一句在讨论根的功能归属问题:如果硬要问它是在识内还是识外,“虽不可说”,这个不可说到底是什么?怎么会不可说呢?佛教中没有什么是不可说的。所以这里的意思大概是在这个阶段的论述中,还没有提出最后的结论,所以不可说,因为最终结论还在下面。但基于“唯识无境”的道理,外境并不实在,所以这些功能一定是在识内,而非在外。下面的内容在解释偈子最后一句,此根功能與前境色,從無始際展轉為因,謂此功能至成熟位,生現識上五內境色,此內境色復能引起異熟識上五根功能。 这里出现一个词“異熟識”,什么是異熟識?查:

1、一切種子識,謂無始時來樂著戲論熏習為因所生一切種子異熟識。——《瑜伽師地論》

“这个能含藏一切种子的识,指的就是:从无始以来,由于我们内心贪乐、执著于种种虚妄分别和言语概念(戏论),这些执著活动不断地熏染,从而作为根本原因,所产生出来的那个——能摄藏一切潜能种子、并能成熟为果报的生命根本识。”

简单来说,“异熟识”就是“阿赖耶识”的别名,特指第八阿赖耶识作为业力果报的总载体和呈现者这一功能。

2、是故,藏識若現起者,定有一依,謂第七識,在有色界亦依色根;若識種子定有一依,謂異熟識,初熏習位亦依能熏。——《成唯識論》

这一句不仅说明了什么是異熟識,更说明识现行的条件,全面地帮助我理解《观所缘缘论》里提到关于“生現識上五內境色”是如何现的:

因此,阿赖耶识(藏识)要能持续显现活动(现起),必定依赖于两个条件:第一,它必须依赖第七末那识;第二,在有色界,它还必须依赖物质感官(色根)。至于所有心识的种子要能够存在和形成,也必定依赖于两个条件:第一,种子必须储存在阿赖耶识(异熟识)这个总仓库里;第二,种子最初被熏习形成的那一刻,也必须依赖能够进行熏习活动的前七识(能熏)。

理解異熟識后,理解现起的过程,再回到论的原文:此根功能與前境色,從無始際展轉為因,謂此功能至成熟位,生現識上五內境色,此內境色復能引起異熟識上五根功能。

根功能成熟时,所谓成熟即是“因缘和合”,会生起五识所缘的“内境色”,这些内境色被五识缘取后,又会熏习种子,加强阿赖耶识中的根功能。

举一个例子,儿童初学汉字“山”,因缘和合学习这个字,儿童反复看、写这个字,对“山”字影像的每一次专注和记忆,都作为一股熏习力,回流至阿赖耶识,强化了“识别山字”的视觉功能种子,经过多次循环,儿童一看到“山”字,瞬间就能认出——这是因为功能种子已被熏习得极其敏锐,所以这就是“此內境色復能引起異熟識上五根功能。

根境二色與識一異、或非一異?隨樂應說如是諸識惟內境相為所緣緣,理善成立。

根、境、识三者的关系是一吗?是异吗?是非一吗?是非异吗?“隨樂應說”可以从不同角度表述。它们既不完全相同,也不完全不同,属于“非一非异”的关系。对不同的众生说,就会有不同的侧重,所以这里说可以随宜而说。总之,上述论证已善巧成立:一切识的所缘缘,只是内境相(识内相分)。

回顾本论核心观点:我们认识的对象(所缘缘)并非外境实有的极微或和合物,而是阿赖耶识中种子功能所变现的“内色”(相分)。它同时满足“所缘”(识中有其相)和“缘”(能引生识)两个条件。五根也是识内的功能,与外境无关,“唯识无境”。

论文到此结束,虽然对我个人来说算是差不多学完了一遍,但是我还是会拿出来经常读一读,背里面的偈子,随时思维和咀嚼法味。如果思维的过程中还有不清楚的就继续推敲,琢磨。学习的过程是打破我个人知见的过程,也是重塑三观的过程。复习和背诵的过程是把学到的东西继续“熏”回阿赖耶识,转识成智的过程。烦恼越来越少,内心越来越清净,智慧增长,这些都是要通过行动来实现的。每天在这件事情上思维的时间有多少,做的有多少,就能相应多少。
我学习这些经典,不是为了做学问,这一切都是为了修行而服务的。性相圆融,选了一部相宗的论,接下来可能会选一部性宗(中观学派)的经典作为学习,此生只要还有呼吸,这件事情便不能停。

法不孤起,仗境方生。

道不虚行,遇缘即应。

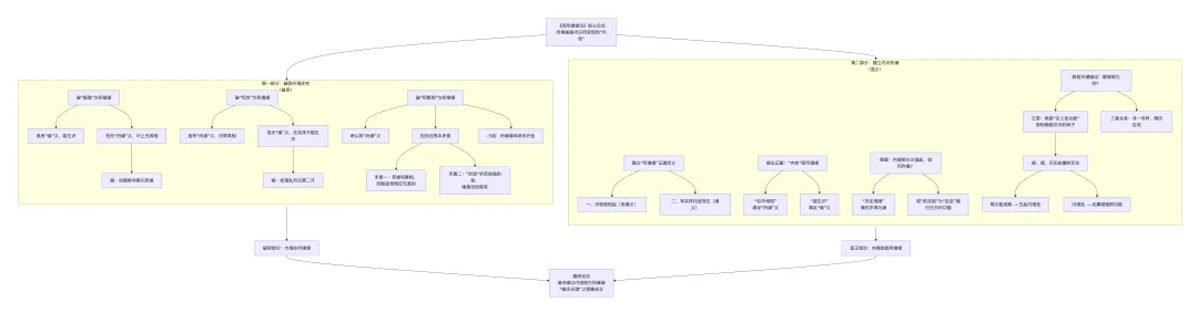
最后把整部论的核心内容整理如下(下载可看大图)。

谷竹·2026·1月

腊月十四·於大风阁

参考资料:
1、《观所缘论释》护法菩萨造·义净法师 译
2、《瑜伽师地论》弥勒菩萨说·玄奘法师译
3、《成唯識論》玄奘法师
4、《唯识二十论》世亲菩萨造·玄奘法师译
5、《观所缘缘论义贯》成观阿阇梨撰

最新文章

随机文章

基本 文件 流程 错误 SQL 调试
  1. 请求信息 : 2026-05-21 08:37:36 HTTP/2.0 GET : https://67808.cn/a/464873.html
  2. 运行时间 : 0.099139s [ 吞吐率:10.09req/s ] 内存消耗:4,579.34kb 文件加载:140
  3. 缓存信息 : 0 reads,0 writes
  4. 会话信息 : SESSION_ID=c8440ac4b7c77e84f9decc1bf0a703a9
  1. /yingpanguazai/ssd/ssd1/www/no.67808.cn/public/index.php ( 0.79 KB )
  2. /yingpanguazai/ssd/ssd1/www/no.67808.cn/vendor/autoload.php ( 0.17 KB )
  3. /yingpanguazai/ssd/ssd1/www/no.67808.cn/vendor/composer/autoload_real.php ( 2.49 KB )
  4. /yingpanguazai/ssd/ssd1/www/no.67808.cn/vendor/composer/platform_check.php ( 0.90 KB )
  5. /yingpanguazai/ssd/ssd1/www/no.67808.cn/vendor/composer/ClassLoader.php ( 14.03 KB )
  6. /yingpanguazai/ssd/ssd1/www/no.67808.cn/vendor/composer/autoload_static.php ( 4.90 KB )
  7. /yingpanguazai/ssd/ssd1/www/no.67808.cn/vendor/topthink/think-helper/src/helper.php ( 8.34 KB )
  8. /yingpanguazai/ssd/ssd1/www/no.67808.cn/vendor/topthink/think-validate/src/helper.php ( 2.19 KB )
  9. /yingpanguazai/ssd/ssd1/www/no.67808.cn/vendor/topthink/think-orm/src/helper.php ( 1.47 KB )
  10. /yingpanguazai/ssd/ssd1/www/no.67808.cn/vendor/topthink/think-orm/stubs/load_stubs.php ( 0.16 KB )
  11. /yingpanguazai/ssd/ssd1/www/no.67808.cn/vendor/topthink/framework/src/think/Exception.php ( 1.69 KB )
  12. /yingpanguazai/ssd/ssd1/www/no.67808.cn/vendor/topthink/think-container/src/Facade.php ( 2.71 KB )
  13. /yingpanguazai/ssd/ssd1/www/no.67808.cn/vendor/symfony/deprecation-contracts/function.php ( 0.99 KB )
  14. /yingpanguazai/ssd/ssd1/www/no.67808.cn/vendor/symfony/polyfill-mbstring/bootstrap.php ( 8.26 KB )
  15. /yingpanguazai/ssd/ssd1/www/no.67808.cn/vendor/symfony/polyfill-mbstring/bootstrap80.php ( 9.78 KB )
  16. /yingpanguazai/ssd/ssd1/www/no.67808.cn/vendor/symfony/var-dumper/Resources/functions/dump.php ( 1.49 KB )
  17. /yingpanguazai/ssd/ssd1/www/no.67808.cn/vendor/topthink/think-dumper/src/helper.php ( 0.18 KB )
  18. /yingpanguazai/ssd/ssd1/www/no.67808.cn/vendor/symfony/var-dumper/VarDumper.php ( 4.30 KB )
  19. /yingpanguazai/ssd/ssd1/www/no.67808.cn/vendor/topthink/framework/src/think/App.php ( 15.30 KB )
  20. /yingpanguazai/ssd/ssd1/www/no.67808.cn/vendor/topthink/think-container/src/Container.php ( 15.76 KB )
  21. /yingpanguazai/ssd/ssd1/www/no.67808.cn/vendor/psr/container/src/ContainerInterface.php ( 1.02 KB )
  22. /yingpanguazai/ssd/ssd1/www/no.67808.cn/app/provider.php ( 0.19 KB )
  23. /yingpanguazai/ssd/ssd1/www/no.67808.cn/vendor/topthink/framework/src/think/Http.php ( 6.04 KB )
  24. /yingpanguazai/ssd/ssd1/www/no.67808.cn/vendor/topthink/think-helper/src/helper/Str.php ( 7.29 KB )
  25. /yingpanguazai/ssd/ssd1/www/no.67808.cn/vendor/topthink/framework/src/think/Env.php ( 4.68 KB )
  26. /yingpanguazai/ssd/ssd1/www/no.67808.cn/app/common.php ( 0.03 KB )
  27. /yingpanguazai/ssd/ssd1/www/no.67808.cn/vendor/topthink/framework/src/helper.php ( 18.78 KB )
  28. /yingpanguazai/ssd/ssd1/www/no.67808.cn/vendor/topthink/framework/src/think/Config.php ( 5.54 KB )
  29. /yingpanguazai/ssd/ssd1/www/no.67808.cn/config/app.php ( 0.95 KB )
  30. /yingpanguazai/ssd/ssd1/www/no.67808.cn/config/cache.php ( 0.78 KB )
  31. /yingpanguazai/ssd/ssd1/www/no.67808.cn/config/console.php ( 0.23 KB )
  32. /yingpanguazai/ssd/ssd1/www/no.67808.cn/config/cookie.php ( 0.56 KB )
  33. /yingpanguazai/ssd/ssd1/www/no.67808.cn/config/database.php ( 2.48 KB )
  34. /yingpanguazai/ssd/ssd1/www/no.67808.cn/vendor/topthink/framework/src/think/facade/Env.php ( 1.67 KB )
  35. /yingpanguazai/ssd/ssd1/www/no.67808.cn/config/filesystem.php ( 0.61 KB )
  36. /yingpanguazai/ssd/ssd1/www/no.67808.cn/config/lang.php ( 0.91 KB )
  37. /yingpanguazai/ssd/ssd1/www/no.67808.cn/config/log.php ( 1.35 KB )
  38. /yingpanguazai/ssd/ssd1/www/no.67808.cn/config/middleware.php ( 0.19 KB )
  39. /yingpanguazai/ssd/ssd1/www/no.67808.cn/config/route.php ( 1.89 KB )
  40. /yingpanguazai/ssd/ssd1/www/no.67808.cn/config/session.php ( 0.57 KB )
  41. /yingpanguazai/ssd/ssd1/www/no.67808.cn/config/trace.php ( 0.34 KB )
  42. /yingpanguazai/ssd/ssd1/www/no.67808.cn/config/view.php ( 0.82 KB )
  43. /yingpanguazai/ssd/ssd1/www/no.67808.cn/app/event.php ( 0.25 KB )
  44. /yingpanguazai/ssd/ssd1/www/no.67808.cn/vendor/topthink/framework/src/think/Event.php ( 7.67 KB )
  45. /yingpanguazai/ssd/ssd1/www/no.67808.cn/app/service.php ( 0.13 KB )
  46. /yingpanguazai/ssd/ssd1/www/no.67808.cn/app/AppService.php ( 0.26 KB )
  47. /yingpanguazai/ssd/ssd1/www/no.67808.cn/vendor/topthink/framework/src/think/Service.php ( 1.64 KB )
  48. /yingpanguazai/ssd/ssd1/www/no.67808.cn/vendor/topthink/framework/src/think/Lang.php ( 7.35 KB )
  49. /yingpanguazai/ssd/ssd1/www/no.67808.cn/vendor/topthink/framework/src/lang/zh-cn.php ( 13.70 KB )
  50. /yingpanguazai/ssd/ssd1/www/no.67808.cn/vendor/topthink/framework/src/think/initializer/Error.php ( 3.31 KB )
  51. /yingpanguazai/ssd/ssd1/www/no.67808.cn/vendor/topthink/framework/src/think/initializer/RegisterService.php ( 1.33 KB )
  52. /yingpanguazai/ssd/ssd1/www/no.67808.cn/vendor/services.php ( 0.14 KB )
  53. /yingpanguazai/ssd/ssd1/www/no.67808.cn/vendor/topthink/framework/src/think/service/PaginatorService.php ( 1.52 KB )
  54. /yingpanguazai/ssd/ssd1/www/no.67808.cn/vendor/topthink/framework/src/think/service/ValidateService.php ( 0.99 KB )
  55. /yingpanguazai/ssd/ssd1/www/no.67808.cn/vendor/topthink/framework/src/think/service/ModelService.php ( 2.04 KB )
  56. /yingpanguazai/ssd/ssd1/www/no.67808.cn/vendor/topthink/think-trace/src/Service.php ( 0.77 KB )
  57. /yingpanguazai/ssd/ssd1/www/no.67808.cn/vendor/topthink/framework/src/think/Middleware.php ( 6.72 KB )
  58. /yingpanguazai/ssd/ssd1/www/no.67808.cn/vendor/topthink/framework/src/think/initializer/BootService.php ( 0.77 KB )
  59. /yingpanguazai/ssd/ssd1/www/no.67808.cn/vendor/topthink/think-orm/src/Paginator.php ( 11.86 KB )
  60. /yingpanguazai/ssd/ssd1/www/no.67808.cn/vendor/topthink/think-validate/src/Validate.php ( 63.20 KB )
  61. /yingpanguazai/ssd/ssd1/www/no.67808.cn/vendor/topthink/think-orm/src/Model.php ( 23.55 KB )
  62. /yingpanguazai/ssd/ssd1/www/no.67808.cn/vendor/topthink/think-orm/src/model/concern/Attribute.php ( 21.05 KB )
  63. /yingpanguazai/ssd/ssd1/www/no.67808.cn/vendor/topthink/think-orm/src/model/concern/AutoWriteData.php ( 4.21 KB )
  64. /yingpanguazai/ssd/ssd1/www/no.67808.cn/vendor/topthink/think-orm/src/model/concern/Conversion.php ( 6.44 KB )
  65. /yingpanguazai/ssd/ssd1/www/no.67808.cn/vendor/topthink/think-orm/src/model/concern/DbConnect.php ( 5.16 KB )
  66. /yingpanguazai/ssd/ssd1/www/no.67808.cn/vendor/topthink/think-orm/src/model/concern/ModelEvent.php ( 2.33 KB )
  67. /yingpanguazai/ssd/ssd1/www/no.67808.cn/vendor/topthink/think-orm/src/model/concern/RelationShip.php ( 28.29 KB )
  68. /yingpanguazai/ssd/ssd1/www/no.67808.cn/vendor/topthink/think-helper/src/contract/Arrayable.php ( 0.09 KB )
  69. /yingpanguazai/ssd/ssd1/www/no.67808.cn/vendor/topthink/think-helper/src/contract/Jsonable.php ( 0.13 KB )
  70. /yingpanguazai/ssd/ssd1/www/no.67808.cn/vendor/topthink/think-orm/src/model/contract/Modelable.php ( 0.09 KB )
  71. /yingpanguazai/ssd/ssd1/www/no.67808.cn/vendor/topthink/framework/src/think/Db.php ( 2.88 KB )
  72. /yingpanguazai/ssd/ssd1/www/no.67808.cn/vendor/topthink/think-orm/src/DbManager.php ( 8.52 KB )
  73. /yingpanguazai/ssd/ssd1/www/no.67808.cn/vendor/topthink/framework/src/think/Log.php ( 6.28 KB )
  74. /yingpanguazai/ssd/ssd1/www/no.67808.cn/vendor/topthink/framework/src/think/Manager.php ( 3.92 KB )
  75. /yingpanguazai/ssd/ssd1/www/no.67808.cn/vendor/psr/log/src/LoggerTrait.php ( 2.69 KB )
  76. /yingpanguazai/ssd/ssd1/www/no.67808.cn/vendor/psr/log/src/LoggerInterface.php ( 2.71 KB )
  77. /yingpanguazai/ssd/ssd1/www/no.67808.cn/vendor/topthink/framework/src/think/Cache.php ( 4.92 KB )
  78. /yingpanguazai/ssd/ssd1/www/no.67808.cn/vendor/psr/simple-cache/src/CacheInterface.php ( 4.71 KB )
  79. /yingpanguazai/ssd/ssd1/www/no.67808.cn/vendor/topthink/think-helper/src/helper/Arr.php ( 16.63 KB )
  80. /yingpanguazai/ssd/ssd1/www/no.67808.cn/vendor/topthink/framework/src/think/cache/driver/File.php ( 7.84 KB )
  81. /yingpanguazai/ssd/ssd1/www/no.67808.cn/vendor/topthink/framework/src/think/cache/Driver.php ( 9.03 KB )
  82. /yingpanguazai/ssd/ssd1/www/no.67808.cn/vendor/topthink/framework/src/think/contract/CacheHandlerInterface.php ( 1.99 KB )
  83. /yingpanguazai/ssd/ssd1/www/no.67808.cn/app/Request.php ( 0.09 KB )
  84. /yingpanguazai/ssd/ssd1/www/no.67808.cn/vendor/topthink/framework/src/think/Request.php ( 55.78 KB )
  85. /yingpanguazai/ssd/ssd1/www/no.67808.cn/app/middleware.php ( 0.25 KB )
  86. /yingpanguazai/ssd/ssd1/www/no.67808.cn/vendor/topthink/framework/src/think/Pipeline.php ( 2.61 KB )
  87. /yingpanguazai/ssd/ssd1/www/no.67808.cn/vendor/topthink/think-trace/src/TraceDebug.php ( 3.40 KB )
  88. /yingpanguazai/ssd/ssd1/www/no.67808.cn/vendor/topthink/framework/src/think/middleware/SessionInit.php ( 1.94 KB )
  89. /yingpanguazai/ssd/ssd1/www/no.67808.cn/vendor/topthink/framework/src/think/Session.php ( 1.80 KB )
  90. /yingpanguazai/ssd/ssd1/www/no.67808.cn/vendor/topthink/framework/src/think/session/driver/File.php ( 6.27 KB )
  91. /yingpanguazai/ssd/ssd1/www/no.67808.cn/vendor/topthink/framework/src/think/contract/SessionHandlerInterface.php ( 0.87 KB )
  92. /yingpanguazai/ssd/ssd1/www/no.67808.cn/vendor/topthink/framework/src/think/session/Store.php ( 7.12 KB )
  93. /yingpanguazai/ssd/ssd1/www/no.67808.cn/vendor/topthink/framework/src/think/Route.php ( 23.73 KB )
  94. /yingpanguazai/ssd/ssd1/www/no.67808.cn/vendor/topthink/framework/src/think/route/RuleName.php ( 5.75 KB )
  95. /yingpanguazai/ssd/ssd1/www/no.67808.cn/vendor/topthink/framework/src/think/route/Domain.php ( 2.53 KB )
  96. /yingpanguazai/ssd/ssd1/www/no.67808.cn/vendor/topthink/framework/src/think/route/RuleGroup.php ( 22.43 KB )
  97. /yingpanguazai/ssd/ssd1/www/no.67808.cn/vendor/topthink/framework/src/think/route/Rule.php ( 26.95 KB )
  98. /yingpanguazai/ssd/ssd1/www/no.67808.cn/vendor/topthink/framework/src/think/route/RuleItem.php ( 9.78 KB )
  99. /yingpanguazai/ssd/ssd1/www/no.67808.cn/route/app.php ( 1.72 KB )
  100. /yingpanguazai/ssd/ssd1/www/no.67808.cn/vendor/topthink/framework/src/think/facade/Route.php ( 4.70 KB )
  101. /yingpanguazai/ssd/ssd1/www/no.67808.cn/vendor/topthink/framework/src/think/route/dispatch/Controller.php ( 4.74 KB )
  102. /yingpanguazai/ssd/ssd1/www/no.67808.cn/vendor/topthink/framework/src/think/route/Dispatch.php ( 10.44 KB )
  103. /yingpanguazai/ssd/ssd1/www/no.67808.cn/app/controller/Index.php ( 4.81 KB )
  104. /yingpanguazai/ssd/ssd1/www/no.67808.cn/app/BaseController.php ( 2.05 KB )
  105. /yingpanguazai/ssd/ssd1/www/no.67808.cn/vendor/topthink/think-orm/src/facade/Db.php ( 0.93 KB )
  106. /yingpanguazai/ssd/ssd1/www/no.67808.cn/vendor/topthink/think-orm/src/db/connector/Mysql.php ( 5.44 KB )
  107. /yingpanguazai/ssd/ssd1/www/no.67808.cn/vendor/topthink/think-orm/src/db/PDOConnection.php ( 52.47 KB )
  108. /yingpanguazai/ssd/ssd1/www/no.67808.cn/vendor/topthink/think-orm/src/db/Connection.php ( 8.39 KB )
  109. /yingpanguazai/ssd/ssd1/www/no.67808.cn/vendor/topthink/think-orm/src/db/ConnectionInterface.php ( 4.57 KB )
  110. /yingpanguazai/ssd/ssd1/www/no.67808.cn/vendor/topthink/think-orm/src/db/builder/Mysql.php ( 16.58 KB )
  111. /yingpanguazai/ssd/ssd1/www/no.67808.cn/vendor/topthink/think-orm/src/db/Builder.php ( 24.06 KB )
  112. /yingpanguazai/ssd/ssd1/www/no.67808.cn/vendor/topthink/think-orm/src/db/BaseBuilder.php ( 27.50 KB )
  113. /yingpanguazai/ssd/ssd1/www/no.67808.cn/vendor/topthink/think-orm/src/db/Query.php ( 15.71 KB )
  114. /yingpanguazai/ssd/ssd1/www/no.67808.cn/vendor/topthink/think-orm/src/db/BaseQuery.php ( 45.13 KB )
  115. /yingpanguazai/ssd/ssd1/www/no.67808.cn/vendor/topthink/think-orm/src/db/concern/TimeFieldQuery.php ( 7.43 KB )
  116. /yingpanguazai/ssd/ssd1/www/no.67808.cn/vendor/topthink/think-orm/src/db/concern/AggregateQuery.php ( 3.26 KB )
  117. /yingpanguazai/ssd/ssd1/www/no.67808.cn/vendor/topthink/think-orm/src/db/concern/ModelRelationQuery.php ( 20.07 KB )
  118. /yingpanguazai/ssd/ssd1/www/no.67808.cn/vendor/topthink/think-orm/src/db/concern/ParamsBind.php ( 3.66 KB )
  119. /yingpanguazai/ssd/ssd1/www/no.67808.cn/vendor/topthink/think-orm/src/db/concern/ResultOperation.php ( 7.01 KB )
  120. /yingpanguazai/ssd/ssd1/www/no.67808.cn/vendor/topthink/think-orm/src/db/concern/WhereQuery.php ( 19.37 KB )
  121. /yingpanguazai/ssd/ssd1/www/no.67808.cn/vendor/topthink/think-orm/src/db/concern/JoinAndViewQuery.php ( 7.11 KB )
  122. /yingpanguazai/ssd/ssd1/www/no.67808.cn/vendor/topthink/think-orm/src/db/concern/TableFieldInfo.php ( 2.63 KB )
  123. /yingpanguazai/ssd/ssd1/www/no.67808.cn/vendor/topthink/think-orm/src/db/concern/Transaction.php ( 2.77 KB )
  124. /yingpanguazai/ssd/ssd1/www/no.67808.cn/vendor/topthink/framework/src/think/log/driver/File.php ( 5.96 KB )
  125. /yingpanguazai/ssd/ssd1/www/no.67808.cn/vendor/topthink/framework/src/think/contract/LogHandlerInterface.php ( 0.86 KB )
  126. /yingpanguazai/ssd/ssd1/www/no.67808.cn/vendor/topthink/framework/src/think/log/Channel.php ( 3.89 KB )
  127. /yingpanguazai/ssd/ssd1/www/no.67808.cn/vendor/topthink/framework/src/think/event/LogRecord.php ( 1.02 KB )
  128. /yingpanguazai/ssd/ssd1/www/no.67808.cn/vendor/topthink/think-helper/src/Collection.php ( 16.47 KB )
  129. /yingpanguazai/ssd/ssd1/www/no.67808.cn/vendor/topthink/framework/src/think/facade/View.php ( 1.70 KB )
  130. /yingpanguazai/ssd/ssd1/www/no.67808.cn/vendor/topthink/framework/src/think/View.php ( 4.39 KB )
  131. /yingpanguazai/ssd/ssd1/www/no.67808.cn/vendor/topthink/framework/src/think/Response.php ( 8.81 KB )
  132. /yingpanguazai/ssd/ssd1/www/no.67808.cn/vendor/topthink/framework/src/think/response/View.php ( 3.29 KB )
  133. /yingpanguazai/ssd/ssd1/www/no.67808.cn/vendor/topthink/framework/src/think/Cookie.php ( 6.06 KB )
  134. /yingpanguazai/ssd/ssd1/www/no.67808.cn/vendor/topthink/think-view/src/Think.php ( 8.38 KB )
  135. /yingpanguazai/ssd/ssd1/www/no.67808.cn/vendor/topthink/framework/src/think/contract/TemplateHandlerInterface.php ( 1.60 KB )
  136. /yingpanguazai/ssd/ssd1/www/no.67808.cn/vendor/topthink/think-template/src/Template.php ( 46.61 KB )
  137. /yingpanguazai/ssd/ssd1/www/no.67808.cn/vendor/topthink/think-template/src/template/driver/File.php ( 2.41 KB )
  138. /yingpanguazai/ssd/ssd1/www/no.67808.cn/vendor/topthink/think-template/src/template/contract/DriverInterface.php ( 0.86 KB )
  139. /yingpanguazai/ssd/ssd1/www/no.67808.cn/runtime/temp/6df755f970a38e704c5414acbc6e8bcd.php ( 12.06 KB )
  140. /yingpanguazai/ssd/ssd1/www/no.67808.cn/vendor/topthink/think-trace/src/Html.php ( 4.42 KB )
  1. CONNECT:[ UseTime:0.000466s ] mysql:host=127.0.0.1;port=3306;dbname=no_67808;charset=utf8mb4
  2. SHOW FULL COLUMNS FROM `fenlei` [ RunTime:0.000777s ]
  3. SELECT * FROM `fenlei` WHERE `fid` = 0 [ RunTime:0.000338s ]
  4. SELECT * FROM `fenlei` WHERE `fid` = 63 [ RunTime:0.000345s ]
  5. SHOW FULL COLUMNS FROM `set` [ RunTime:0.000567s ]
  6. SELECT * FROM `set` [ RunTime:0.000214s ]
  7. SHOW FULL COLUMNS FROM `article` [ RunTime:0.000575s ]
  8. SELECT * FROM `article` WHERE `id` = 464873 LIMIT 1 [ RunTime:0.001786s ]
  9. UPDATE `article` SET `lasttime` = 1779323856 WHERE `id` = 464873 [ RunTime:0.004533s ]
  10. SELECT * FROM `fenlei` WHERE `id` = 65 LIMIT 1 [ RunTime:0.000318s ]
  11. SELECT * FROM `article` WHERE `id` < 464873 ORDER BY `id` DESC LIMIT 1 [ RunTime:0.000570s ]
  12. SELECT * FROM `article` WHERE `id` > 464873 ORDER BY `id` ASC LIMIT 1 [ RunTime:0.000437s ]
  13. SELECT * FROM `article` WHERE `id` < 464873 ORDER BY `id` DESC LIMIT 10 [ RunTime:0.000848s ]
  14. SELECT * FROM `article` WHERE `id` < 464873 ORDER BY `id` DESC LIMIT 10,10 [ RunTime:0.002078s ]
  15. SELECT * FROM `article` WHERE `id` < 464873 ORDER BY `id` DESC LIMIT 20,10 [ RunTime:0.012998s ]
0.100966s