那我们今天跟大家一起来学习氧输送与氧代谢,那这门课程。今天呢,我会从这几个方面来跟大家分享我的一些看法和建议哈。那今天我们先看一下氧输送的这个问题 —— 即使提到氧输送,很多人可能会觉得它触不可及,觉得它可能是一个相对来说在我们的重症环境里用得比较少的东西,但事实上,我们现在用得越来越多。从 2015 年北京共识的推广,我们对血流动力学的理念和认识应该更加深入,其中有一个章节就有几条推荐意见,其实是关于氧输送、氧代谢的这样的一个理念。
那么什么叫氧输送呢?其实就是单位时间内,由我们的左心运送到全身组织的氧的总量,这就是氧输送。它其实包含两个关键:一个是 “单位时间”,一个是 “动脉输送的氧总量”,这就是氧输送的简单概念。
其实说到氧输送的概念,我们一定会想到它是在一个系统里进行的,对吧?早在 1968 年,与普尼亚大使同期的两位教授,就已经优化了氧输送相关的系统。如果回归到人的身上,这个氧输送系统由什么组成呢?它一定有肺的呼吸功能,然后是心脏的输送功能,再到组织的氧利用,这个就是我们最简单的氧输送系统。在这个系统里,我们通过肺的气体交换,让氧气进入血液,再通过血液往全身组织输送;同时,血液在血管内流动会受血管阻力影响,而阻力由各级血管的管径决定 —— 这样就组成了我们完整的氧输送系统。
我们知道,氧输送系统的路径是:氧气从大气到肺部,再到心脏,然后到动脉、组织、细胞,最后到静脉。在这个过程中,氧气的分压是逐渐下降的,这就是我们说的 “氧气级联反应”。具体来看:大气中的氧先进入肺泡,肺泡要和肺泡周围的血液进行气体交换,这里就涉及到气血比例(V/Q 比)的问题;经过肺交换的血液,从全身静脉回到右心房、右心室,再通过肺动脉进入肺部,经肺静脉回到左心房、左心室,最后通过全身动脉输送到各个组织,满足组织灌注需求。
另外,全身各个组织器官对氧的需求(也就是氧代谢)是不一样的。比如心脏的耗氧量最大,它的冠脉血流对应的中心静脉血氧饱和度只有 40 左右。再看氧分压的具体变化:大气压下氧分压约 760mmHg,吸入氧浓度 21%,所以大气中的氧分压约 160mmHg;到了肺泡里,氧分压变成 100mmHg;进入动脉后,氧分压降至 96~98mmHg;到组织内,氧分压约 45mmHg;到线粒体时,氧分压就更低了,只有 4~8mmHg—— 这就是氧气输送的完整系统和级联反应过程。
那这个过程由谁控制呢?心脏输出的血液(CO,心输出量)中,最主要的携氧物质是血红蛋白(Hb)。血红蛋白有一个特性:它会形成 “氧合解离曲线”—— 在肺部,血红蛋白与氧结合;到了不同组织,随着氧分压下降,血红蛋白会与氧解离,释放氧气供组织利用。
根据 Fick 方程,氧输送(DO₂)的计算公式是:DO₂ = 动脉血氧含量(CaO₂)× 心输出量(CO)。而动脉血氧含量(CaO₂)的计算公式是:CaO₂ = 1.34× 血红蛋白(Hb)× 动脉血氧饱和度(SaO₂) + 0.003× 动脉氧分压(PaO₂)。由此可见,影响 DO₂的因素包括:心输出量(CO)、动脉血氧饱和度(SaO₂)、血红蛋白(Hb)、动脉氧分压(PaO₂)。但因为动脉氧分压的系数(0.003)很小,所以它对 CaO₂的影响非常小,主要影响因素还是血红蛋白和动脉血氧饱和度。
那什么是动脉血氧饱和度(SaO₂)呢?它指的是 100ml 血液中实际含有的氧量,其中 98% 的氧与血红蛋白结合,只有 1.5% 左右是物理溶解在血液中的氧。而 SaO₂与动脉氧分压(PaO₂)的关系,就是我们说的 “氧解离曲线”——SaO₂的水平由血红蛋白氧解离曲线决定。我们常说的 “P50”,是指 SaO₂达到 50% 时对应的 PaO₂,正常情况下 P50 约 26mmHg,它反映的是血红蛋白与氧的亲和力:如果 P50 增大(比如从 26 变成 50),说明血红蛋白与氧的亲和力下降,氧更容易释放到组织;反之则亲和力增强,氧不易释放。此外,氧解离曲线还会受温度、pH 值、局部代谢产物等因素影响。
再看血红蛋白(Hb)的作用:血红蛋白由 4 个单体构成四聚体,成人血红蛋白主要由 2 条 α 链和 2 条 β 链组成。在肺部(氧分压高),血红蛋白能 100% 与氧结合;随着血液流向组织(氧分压逐渐下降),血红蛋白会逐步解离,释放氧气,直到到达细胞或组织,满足其氧需求 —— 这一特性决定了氧能被精准输送到各个组织,实现氧的合理分配。
我们可以通过一个例子理解血红蛋白对氧输送的影响:正常情况下,血红蛋白浓度为 15g/100ml,此时 100ml 血液能结合的氧量为 1.34×15≈20ml;如果组织摄取 5ml 氧,那么静脉血氧含量就是 20-5=15ml,对应的静脉血氧饱和度约 75%,即 SaO₂从 100% 下降 25%。但如果是贫血状态,血红蛋白浓度降至 7.5g/100ml,100ml 血液结合的氧量就只有 1.34×7.5≈10ml;同样组织摄取 5ml 氧,静脉血氧含量就是 10-5=5ml,对应的静脉血氧饱和度降至 50%,即 SaO₂从 100% 下降 50%—— 这说明贫血时,相同氧消耗下血氧饱和度下降更明显,氧摄取率显著增加,所以临床中对于贫血导致氧输送降低的患者,需要优先纠正贫血。

接下来我们讲氧消耗(VO₂)。氧消耗指的是在微循环水平,组织细胞实际消耗的氧量 —— 血液携带的氧被组织利用后,动脉血氧含量会下降,下降的这部分氧量就是 VO₂。根据 Fick 方程,VO₂的计算公式是:VO₂ =(动脉血氧含量 CaO₂ - 静脉血氧含量 CvO₂)× 心输出量 CO。从公式可以看出,VO₂主要与 SaO₂、静脉血氧饱和度(SvO₂)、血红蛋白(Hb)相关。
还有一个重要指标是 “氧摄取率(OER)”,它反映的是组织细胞摄取氧的能力,本质是氧消耗与氧输送的比值,即 OER = VO₂ / DO₂。结合 CaO₂和 CvO₂的公式推导后,OER 还可以表示为:OER = 1 - 混合静脉血氧饱和度(SvO₂)。正常情况下,SvO₂的参考值是 70%~75%,所以 OER 的正常范围是 25%~30%(即 0.25~0.3),这体现了氧输送与氧消耗的平衡关系。
氧气在血液中的运输靠 “弥散” 实现,这一过程符合物理弥散规律:弥散效率与可供扩散的面积(如血管直径)、气体扩散系数(不同气体系数不同)、氧分压差(压力梯度)成正比,与扩散距离成反比。前面提到的氧分压逐级下降(大气→肺泡→动脉→组织→线粒体),形成了稳定的压力梯度,驱动氧气从血红蛋白中释放,最终弥散到线粒体 —— 线粒体是机体能量代谢的终端,通过氧化呼吸链消耗氧,产生 ATP 供能。




影响氧消耗(VO₂)的因素有很多,比如体力活动(如跑步)、发热、应激(如焦虑、疼痛)、寒战、癫痫发作、躁动等,这些情况都会导致 VO₂增加;而低温、麻醉状态、线粒体功能障碍(如严重感染)等,会导致 VO₂降低。影响氧供(DO₂)的因素则包括前面提到的 CO、Hb、SaO₂,以及心脏功能状态、血管阻力等。
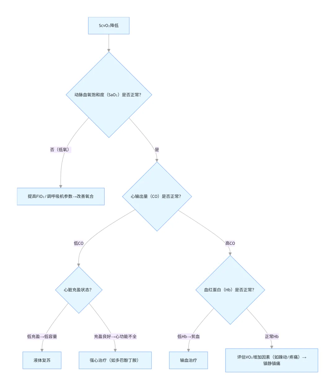
2021 年发表的一篇研究还提出了基于 ScvO₂的临床处理流程,具体如下:
若 ScvO₂降低,先评估动脉血氧饱和度(SaO₂):
◦若 SaO₂降低(提示低氧):提高吸入氧浓度,或调整呼吸机参数(如提高 PEEP),改善氧合;
◦若 SaO₂正常:进一步测量心输出量(CO);
若 CO 降低:
◦若心脏呈低充盈状态(提示低容量):进行液体复苏;
◦若心脏充盈良好(提示心功能不全):给予强心药物(如多巴酚丁胺);
若 CO 升高:
◦若血红蛋白(Hb)降低(提示贫血代偿性 CO 升高):给予输血治疗;
◦若 Hb 正常(提示 VO₂增加):评估是否存在躁动、疼痛、应激等因素,给予镇静、镇痛治疗。

最后给大家分享一个临床病例:患者是 32 岁男性,因胸闷到当地卫生院就诊,随即出现心跳骤停、瞳孔散大,经 20 分钟心肺复苏后心跳恢复,但意识未恢复,转诊至县医院。县医院检查显示:二氧化碳分压 14.8mmHg,乳酸 20mmol/L(显著升高),考虑病情危重,转至我院急救中心。我院急诊检查:血气分析 pH 6.992(严重酸中毒),氧分压 20mmHg(低氧),血钾高,肝肾功能指标异常(总胆红素 48.6μmol/L,肌酐 195μmol/L),提示多器官功能衰竭;心电图示房性心动过速,伴 ICQ3T3 波形(提示心肌损伤);超声心动图示下腔静脉直径 2.5cm(宽大固定),右心显著增大,左心受压(呈 “D” 型),射血分数 65%,估测肺动脉压 70mmHg(显著升高)。初步怀疑肺动脉栓塞,行肺动脉造影未发现血栓,排除栓塞后,考虑为肺动脉高压导致的梗阻性休克,伴心肺复苏后微循环障碍、多器官功能衰竭。



最后总结一下:氧输送与氧消耗的过程涉及肺(气体交换)、心脏(泵血)、血管(血流通道)、组织(氧利用)、线粒体(能量代谢)五个关键环节,每个环节出现问题都可能导致氧代谢失衡。临床中需要进行解析化、阶梯化评估,结合全身和局部氧代谢指标,精准干预,才能实现对重症患者的有效管理。
氧输送与氧代谢
(一)核心概念:氧输送与氧代谢系统
1. 氧输送(DO₂)定义
单位时间内左心运送到全身组织的氧总量,是维持组织灌注的核心指标。
1.氧输送系统组成

3. 关键区别:不同器官的静脉血氧饱和度(SvO₂)
器官 | 静脉血氧饱和度(SvO₂) | 特点 |
心脏 | ~40% | 耗氧量最大 |
胃肠道 | ~66% | 对缺氧敏感 |
肾脏 | ~92% | 耗氧量相对较低 |
全身混合静脉 | 70%~75%(正常参考值) | 反映整体氧供需平衡 |
(二)关键公式与影响因素
指标 | 计算公式 | 核心影响因素 |
氧输送(DO₂) | DO₂ = 动脉血氧含量(CaO₂)× 心输出量(CO) | 1. 心输出量(CO):受容量、心功能、梗阻因素影响2. 血红蛋白(Hb):贫血会显著降低 DO₂3. 动脉血氧饱和度(SaO₂):低氧会降低 SaO₂ |
动脉血氧含量(CaO₂) | CaO₂ = 1.34×Hb×SaO₂ + 0.003×PaO₂ | 1. Hb 和 SaO₂(主要,占 98% 携氧)2. 动脉氧分压(PaO₂,次要,仅 1.5% 物理溶解氧) |
氧消耗(VO₂) | VO₂ =(CaO₂ - CvO₂)× CO | 1. SaO₂、静脉血氧饱和度(SvO₂)2. Hb、CO |
氧摄取率(OER) | OER = VO₂/DO₂ = 1 - SvO₂ | SvO₂(正常 70%~75%→OER 25%~30%) |
(三)氧解离曲线与 P50
1. 氧解离曲线核心意义
反映 SaO₂与 PaO₂的关系,决定氧在肺部结合、在组织解离的效率。
2. P50 与氧亲和力的关系
P50 变化 | 氧亲和力变化 | 临床意义(组织氧供) | 常见影响因素 |
增大(如 26→50mmHg) | 下降 | 氧易从 Hb 释放→组织氧供增加 | 酸中毒(pH↓)、高热、高碳酸血症 |
减小(如 26→20mmHg) | 升高 | 氧难从 Hb 释放→组织氧供减少 | 碱中毒(pH↑)、低温、一氧化碳中毒 |
(四)氧输送(DO₂)与氧消耗(VO₂)的关系
1. 关系曲线

2. 氧负荷试验
试验步骤 | 结果解读 | 临床处理方向 |
1. 基础状态测 VO₂、DO₂2. 快速提高 DO₂(如扩容 / 调呼吸)3. 复测 VO₂、DO₂ | VO₂随 DO₂增加→依赖期(缺氧) | 需继续提高 DO₂ (如纠正贫血 / 强心) |
| VO₂不随 DO₂变化→非依赖期 | 避免过度复苏 |
(五)临床评估指标:全身 vs 局部
类型 | 指标名称 | 参考值 | 临床意义 |
全身指标 | 混合静脉血氧饱和度(SvO₂) | 70%~75% | 整体氧供需平衡核心指标 |
| 中心静脉血氧饱和度(ScvO₂) | 70%~75% | 替代 SvO₂,便捷测量 |
| 动脉血乳酸 | <2mmol/L | 升高提示组织缺氧 / 灌注不足 |
| 氧摄取率(OER) | 25%~30% | 反映组织摄氧能力 |
局部指标 | 胃黏膜 pH 值 | >7.35 | 胃肠道缺氧敏感指标 |
| 脑氧饱和度 | 55%~75% | 脑灌注 / 氧供评估 |
| 肌氧饱和度 | >60% | 骨骼肌局部灌注评估 |
(六)ScvO₂降低的临床处理流程

(七)典型病例总结
病例信息 | 关键病情特点 | 治疗核心措施 | 指标改善趋势(入院→出院) |
32 岁男性 | 心跳骤停复苏后 + 多器官衰竭 + 肺动脉高压(梗阻性休克)+ 乳酸 > 30mmol/L | 1. ECMO 支持(解除右心梗阻)2. 动态调容量(降 CVP)3. 降肺动脉压药物4. 监测 DO₂/VO₂/ScvO₂ | 乳酸:>30→5→正常ScvO₂:97%→70%~83%CVP:20→5mmHg |