当前位置:首页>学习笔记>矛盾论学习笔记

矛盾论学习笔记

  • 2026-05-20 09:04:12
矛盾论学习笔记

一、引言

教员青年时期为了寻找救国救民的方向和道路,立志寻找世界的大本大源,并用以指导自己的努力和奋斗方向,并为之终身不懈。1917年8月23日,他在致黎锦熙的信中提出,“以大本大源为号召”,通过改造和普及哲学、伦理学来变换全国的思想,这就是救国救民的根本道路。1920年11月,教员又说:“我不赞成没有主义头痛医头脚痛医脚的解决”,“我想我们学会,不可徒然做人的聚集,感情的结合,要变为主义的结合才好。教员两篇经典著作,《矛盾论》和《实践论》,《实践论》主要阐述了唯物主义认识论的基本原理。《矛盾论》主要阐释了唯物主义辩证法的核心即对立统一规律,两论分别体现实事求是和对立统一,这是否就是他的大本大源呢,暂且不做评价,但两论的极端重要性是无需置疑的;另在传统辩论(如正反两方不同观点)、争论或斗争的双方、中国人自相矛盾的俗语的双方(如评价一个人既有人不可貌相;也有相由心生;善恶价值观里面既有善有善报,恶有恶报;也有人善被人欺,马善被人骑)都须纳入辩证法视角下才能理解,矛盾着的两方分别代表着各自的真相,是事物在不同发展阶段和状态中的表现,或者互为补充,呈现完整状态。

二、矛盾的定义

矛盾的基本定义

通读完矛盾论,里面涉及到的主要词汇包括主要矛盾、次要矛盾、矛盾的主要方面、次要方面、差异、运动、相互关系、同一性和斗争性、矛盾的斗争形式等等,
我们以a和b来指代矛盾的双方、以U来指代矛盾ab相互关系的统一体,以R来指代矛盾呈现的相互关系,呈现出数学上的基本定义如下:
矛盾(a, b) = (a ∈ U) ∧ (b ∈ U) ∧ R(a, b, U)
a ∈ U且 b ∈ U:差异双方必须同属于统一体U。这是前提。
R(a, b, U):在U内,a和b必须存在相互限制、相互联结的关系R(呈现不同状态)
`∧` (逻辑与):以上条件必须同时满足,矛盾关系才成立。

矛盾系统的定义

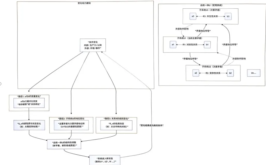
我们假定一个事物或系统内部,有变量U、其中包含U1 、U2 、U3、 Un,某一个U是当前主要矛盾,有矛盾的方面变量a1、b1; a2、b2; a3、b3;an、 bn;分别属于不同的U1、U2 、U3 、Un,构建了不同的变量R1、R2、R3 、Rn,系统图如下:
上图揭示了复杂矛盾系统的三层核心动态机制:

1. 矛盾子系统(Un)的横向互动

假定当前主要矛盾所在的U1为主导系统状态,其变化会传导影响U2、U3等其他次要矛盾子系统。
次要矛盾(U2, U3)也会在特定条件下,通过外部影响反作用于U1。

2. 变化的三条核心路径

路径1(a/b → U):矛盾双方a、b的力量变化(如强弱易位)会首先引发其所在的子统一体Un内部状态的改变,即事物性质的改变(如从稳定走向动荡)。
路径2(U地位):条件变化会导致不同子统一体的重要性排序更替。原先的主要矛盾U1可能降级,次要矛盾U2可能上升成为新的主要矛盾。
路径3(R规则):矛盾双方相互作用的关系R本身也会发生质变(如从合作变为竞争对抗)。

3. 系统的整体演进与反馈

上述三种变化最终汇聚,引发总统一体U的结构性调整,系统进入一个由新的主要矛盾、新的矛盾关系所定义的新阶段。
这个新状态又会形成新的条件,反过来影响下一轮的变化,构成一个持续演进、永不停滞的辩证循环。

三、矛盾论书面学习

以下部分结合自己的学习心得对矛盾论书面部分进行展开:

3.1两种宇宙观

  1. 形而上学,亦称玄学。这种思想,无论在中国,在欧洲,在一个很长的历史时间内,是属于唯心论的宇宙观,并在人们的思想中占了统治的地位(易经有言:形而上者谓之道形而下者谓之器,形而上(道)指的是事物的本质和原则,是超越具体形态的存在;而形而下(器)则是具体的物质和形式,是道的体现。)形而上学部分人相信一种客观的、永恒的真理,认为真理永远是真理,所以说是孤立片面静止的看待问题。即是确定了事物本身的本质,认为这个本质永恒不变。
  2. 事物的本质不是单一的某个对象,而是联系的组合(对立统一规律与世界的大本大源联系紧密,不是单一的某个形而上的东西来决定现象界(佛教的色界),而至少是两个特定对象相互关系的综合来决定事物的发展、变化、运动。“大本大源”不是某种终极实体(如“道”“理”“绝对精神”),而是普遍存在于具体事物中的矛盾运动规律。这一规律既具有普遍性(矛盾无处不在),又必须通过具体分析特殊矛盾才能把握。
  3. 有时候观点理念抱持者不是迂腐,而是其思想、权力和身份认同与自身结合,形成了一个无法自我突破的闭环。巨大的损失撼动并改变了其他党内同志认识。使大家转而支持了教员(人性不是先验、静止的“善”或“恶”,而是在社会实践的矛盾运动中历史地环境的生成的。这打破了唯心主义和机械唯物论的人性观。)

3.2矛盾的普遍性

  1. 解决情绪内耗、焦虑主要观点:1、矛盾的普遍性、2、事物内部矛盾的第一性,外部条件的第二性。(当人生命停止以后,就没有矛盾和问题,不然人在任何地方任何时间从事任何活动都会面临问题和矛盾,所以不必过度焦虑和内耗;内因是事物发展根本原因,告诫我们在面临问题时不要抱怨外部环境,要从自己身上找原因,用时间、用方法去找解决办法)
  2. 人的内部无限的认识能力(人类世代连续的整体认识能力)与此种认识能力仅在外部被局限(历史条件、社会环境、地理限制、特定自然条件、社会生产方式的制约。例如,封建社会的认识局限根源于小农经济与宗法制度)的而且认识上也被局限的个别人们身上(个人生命限制、感官、大脑的局限性,所处立场与意识形态)的实际的实现二者之间的矛盾,是在人类世代的无穷(人生代代相传已、江月年年只相似)的——至少对于我们,实际上是无穷的——连续系列之中,是在无穷的前进运动(人类改造世界的社会实践)之中解决的。”(宇宙无限性、知识浩渺性、系统的复杂性,推动人类永远保持谦逊和敬畏的心态去追求安全生存边界)(认识的矛盾贯穿于整个人类社会生活之中,既指历史时间上,也指范围领域上、既包括个人,也包括群体,人世难逢开口笑、上疆场彼此弯弓月,流遍了郊原血)
  3. 僧道难道就不会面临问题和矛盾了吗,通过阅读见月律师的《一梦漫言》,发现里面的问题和矛盾还不少,一个真正的修行人,是要更加注重主观矛盾解决的,是要使主观更符合客观的实际,见月律师的故事雄辩地说明:
矛盾无处不在:从自然威胁到人际纷争,从内心挣扎到社会冲突,修行之路布满矛盾。认为出家便是“逃避矛盾进入净土”,是彻底的误解。无所谓净土,只有在矛盾中锻造出来的内心境界。正是克服自然艰苦,锻造了其坚韧不拔的品格;经历政治斗争,锤炼了其弘法护教的智慧与担当;应对社会冲突,促成了其圆融应机的方便;战胜内心魔障,最终成就了其戒行清净、慧光朗照的僧格。每一步提升,都以解决一个层次的矛盾为标志。
4、如何理解差异就是矛盾:遵循差异→ 对立 → 冲突(激化)的发展过程,差异本身只是素材,只是对客观存在的区分;而矛盾关系是在差异识别的基础上展开的结构性判断。在矛盾关系表达式中R(a, b, U)中的a和b必须存在同一性和斗争性关系,矛盾关系才成立
如黑色与白色:在颜色系统中,它们互为补色、彼此定义,存在关系R(相互排斥又依存),矛盾成立。
又如黑色与巨大:不存在一个共同的、有意义的统一体使它们形成关系,矛盾不成立。
启示:统一体是重要变量:对“统一体”的定义不同,判断结果会截然不同。分析矛盾,首先要问:“我是在哪个系统、哪个层面、哪种时间尺度下看问题?” 这是最重要的思维切换。
关系®是对立统一的动态过程:矛盾关系不是静态的“不同”,而是动态的“相互作用”。既有激烈的利益对抗,也有暂时的温和的此消彼长,它们都是矛盾,但性质和解决方法完全不同。
针对不同差异构成的矛盾及其强弱状态,需要不同的处理方法,设计象限工具如下:
5、新过程的发生是什么呢?这是旧的统一和组成此统一的对立成分让位于新的统一和组成此统一的对立成分,于是新过程就代替旧过程而发生。旧过程完结了,新过程发生了。新过程又包含着新矛盾,开始它自己的矛盾发展史。(不要解决了一个主要问题就沾沾自喜,旧的矛盾解决了,马上会有新的矛盾产生,矛盾论如何指导我们进行心理和定力建设)矛盾的普遍性启示在于:不要内耗、矛盾无时无处不在;不要骄傲,旧矛盾消失,新矛盾产生!不要用单一、僵化、本能的方式去处理一切差异,不同差异构成的不同矛盾需要不同的处理方式!

3.3矛盾的特殊性

  1. 首先是各种物质运动形式中的矛盾,都带特殊性。人的认识物质,就是认识物质的运动形式,因为除了运动的物质以外,世界上什么也没有,而物质的运动则必取一定的形式。对于物质的每一种运动形式,必须注意它和其他各种运动形式的共同点(一切存在物,一切生活在地上和水中的东西,只是由于某种运动才得以存在、生活。例如,历史的运动创造了社会关系,工业的运动给我们提供了工业产品等等。《马克思恩格斯选集》第1卷第106页)
  2. 任何运动形式,其内部都包含着本身特殊的矛盾。这种特殊的矛盾,就构成一事物区别于他事物的特殊的本质(与“差异即矛盾”公式的关系:矛盾(a, b) = (a ∈ U) ∧ (b ∈ U) ∧ R(a, b, U)。“特殊的矛盾” 就体现在那个特殊的统一体(U) 和特殊的关系(R) 之中。分析特殊性,就是具体地界定U和R。与“四象限”工具的关系:象限帮你初步分类矛盾(对抗/非对抗等),但特殊性原理要求你在同一象限内,进一步识别每个矛盾的独特性。例如,同是“对抗性矛盾”(第三象限),劳资矛盾的处理方式,与两个竞品公司间的矛盾处理方式,因矛盾的特殊性不同,策略也截然不同)
  3. 中俄革命相同的 U₀,证明了马克思主义关于社会革命普遍规律的科学性。而各自特殊的 U₁ 与 U₂,则决定了必须遵循 “矛盾的特殊性”原理,进行完全不同的战略设计。
俄国革命的公式:在U₁(工业城市权力体系) 中,主要矛盾 = 无产阶级(a)∈ U₁ ∧ 资产阶级(b)∈ U₁ ∧ 政治统治权争夺的R(a,b,U₁)。
中国革命的公式:在U₂(半殖民地农村生存体系) 中,首要解决的主要矛盾 = 农民(a)∈ U₂ ∧ 地主阶级(b)∈ U₂ ∧ 土地分配与生存权的R(a,b,U₂)。只有解决了这个矛盾,才能获得力量,去解决U₀中更上层的矛盾。
4、人类的认识过程,一个是由特殊到一般,一个是由一般到特殊。
5、研究矛盾的特殊性,才有可能充分地认识矛盾的普遍性(此点不难理解,未作充分的特殊性认识,对于矛盾普遍性认识则是不充分不深刻的),充分地认识诸种事物的共同的本质;另一方面,在我们认识了事物的共同的本质以后,还必须继续研究那些尚未深入地研究过的或者新冒出来的具体的事物。
6、我们的教条主义者是懒汉,他们拒绝对于具体事物做任何艰苦的研究工作(哲学论著出现带感情色彩的词语,要加以注意,做任何具体的工作,要掌握矛盾的特殊性,不是著述或空想得来的,艰苦一词指出来实践的艰巨性、长期性,据说释迦摩尼也曾说懒惰是人最大的恶,看来教员与释迦牟尼看法一致
7、不但要研究每一个大系统的物质运动形式的特殊的矛盾性及其所规定的本质,而且要研究每一个物质运动形式在其发展长途中的每一个过程的特殊的矛盾及其本质。一切运动形式的每一个实在的非臆造的发展过程内,都是不同质的。(三个词语、大系统近似于系统科学中的复杂系统,大系统随条件变化,呈现出时间上的主要矛盾变化,而每个复杂系统其矛盾的特殊性形成了其自身的本质)
关于物质运动形式在其发展长途中的每一个过程的特殊的矛盾及其本质,以农业系统在不同季节简单的主要矛盾划分举例如下:不代表所有地区以及不同的农业区域。
春:萌发之力与倒春寒的对抗
阶段本质:生命唤醒与开局奠基期。
主要矛盾:作物种子内在的“萌发生机”与外部“低温、寒潮、干旱等不利条件”之间的矛盾。
矛盾分析
统一体(U):春耕。
矛盾双方:`a` = 种子/幼苗内在的生命力(要求适宜的温度、水分以破土、生根);`b` = 春季气候的不稳定性(倒春寒、春旱等)。
关系(R):此阶段一切农事活动(选种、育苗、整地、灌溉、防霜)都围绕 “创造条件,保护并促进`a`,抵抗或规避`b`” 展开。矛盾解决得好,苗全苗壮,为全年打下基础;解决不好,直接导致减产甚至绝收。
农谚体现:“清明前后,种瓜点豆”(把握生机),“春天孩儿面,一日变三变”(警惕不利条件)。
夏:旺盛生长与自然胁迫的平衡
阶段本质:营养生长与灾害防控的决胜期。
主要矛盾:作物“旺盛生长需求”与“病虫害、杂草、涝渍、干旱等胁迫”之间的矛盾。
矛盾分析
统一体(U):田间管理与灾害防御系统。
矛盾双方:`a` = 作物对光、热、水、肥的最大化需求;`b` = 各种生物与非生物胁迫对其生长资源的争夺与破坏。
关系(R):矛盾表现为激烈的生存竞争。农事核心是 “保障供给(`a`),同时全力清剿或抵御(`b`)” 。田间管理(施肥、灌溉、中耕)是为`a`服务,而植保、排涝、除草则是与`b`斗争。此阶段矛盾最复杂,斗争最激烈。
农谚体现:“夏锄多一遍,秋收多一石”(保障供给),“六月不热,五谷不结”(生长需求)。
秋:成熟收获与时间风险的赛跑
阶段本质:物质转化与成果兑现的紧迫期。
主要矛盾:作物“完熟收获的紧迫性”与“天气突变、劳力紧张、市场波动等风险”之间的矛盾。
矛盾分析
统一体(U):收获、储运与初加工系统。
矛盾双方:`a` = 必须抓住短暂的最佳窗口期,完成收割、晾晒、归仓;`b` = 连绵秋雨、早霜、风暴等天气风险,以及人力、运力不足等现实约束。
关系(R):这是与时间的赛跑,矛盾具有极强的时效性。一切工作以 “抢” 为核心——抢晴收割、抢时晾晒、抢价销售。主要矛盾从生产领域的“与自然斗”,部分转向流通领域的“与市场、时间斗”。
农谚体现:“抢秋抢秋,不抢就丢”,“秋分早,霜降迟,寒露种麦正当时”(极致的时间窗口)。
冬:休养蓄力与未来筹划的统一
阶段本质:系统休整与再生产的规划期。
主要矛盾:田地与农人的“休养生息需求”与“为来年春耕进行物质、技术准备”之间的矛盾。
矛盾分析
统一体(U):农业再生产循环的承继系统。
矛盾双方:`a` = 恢复地力、保养农具、休整人力;`b` = 必须完成的农田水利建设、积肥沤肥、选种学习、来年规划等准备工作。
关系(R):这对矛盾是 “看似对立,实则统一” 的典范。“休”是为了更好的“作”。有效的冬季准备(`b`)是保障春季生机(`a`的延续)的必要条件。此阶段的主要矛盾是一种 “建设性的、指向未来的紧张感” ,而非对抗性的冲突。
农谚体现:“冬闲变冬忙,来年多打粮”,“瑞雪兆丰年”(休养与准备的价值)。
8、不同质的矛盾,只有用不同质的方法才能解决(骨头用砍刀好解决点,而要用镰刀就比较费力)
9、教条主义者不遵守这个原则,他们不了解诸种革命情况的区别,因而也不了解应当用不同的方法去解决不同的矛盾(不了解不同的U和R(a,b),总会犯错误)
10、为要暴露事物发展过程中的矛盾在其总体上、在其相互联结上的特殊性,就是说暴露事物发展过程的本质,就必须暴露过程中矛盾各方面的特殊性,否则暴露过程的本质成为不可能,这也是我们作研究工作时必须十分注意的。
这句话建立了一个环环相扣的认知链条:
要认识事物发展过程的“本质”
↓(本质即矛盾在总体上的特殊性)
必须暴露“矛盾在总体上、相互联结上的特殊性”
↓(总体特殊性由各方互动构成)
就必须先暴露“矛盾各方面的特殊性”
↓(否则)
认识本质将成为不可能
简单说:整体源于局部,本质藏于具体。不认识“矛盾各方”这个“零件”的特殊性,就根本无法理解它们组装成的“机器”(总体矛盾)是如何特殊运转的。
公式化过程如下:
界定统一体(U):首先要确定你研究的过程是什么(如“公司A的转型过程”)。这就是你分析的战场。
找出矛盾各方(a, b...):将笼统的“困难”、“问题”分解为具体的、活生生的对立方面。
深入各方内部(暴露特殊性):像做人物侧写一样,弄清每一方的具体构成、核心利益、行为逻辑、优势与软肋。这是最关键、最需要下功夫的一步。
分析互动联结(R):看它们如何在U中具体地相互依赖、相互斗争。是争夺资源?是目标冲突?还是规则不合?
综合得出本质:基于以上所有具体分析,你才能抽象出对这个过程的深刻、独特、能指导实践的本质认识。
需要警惕的误区:
以整体印象代替具体分析:动不动就说“官僚主义阻碍创新”、“既得利益者保守”。谁是官僚?哪些利益?如何具体阻碍? 必须回答这些问题。
忽视任何一方的特殊性:只看到推动者的理想与远见,看不到维护者的合理诉求与现实压力,分析就会偏颇,解决方案就会天真。
11、关于矛盾主要方面的理解
在矛盾统一体U 中:a和b是矛盾的两个对立面,它们共同构成了矛盾的基本结构。a和b是变量,不是常量。它们的内涵、形态、力量强度会随时间、条件变化。a和b之间存在力量对比(强弱变化),这种对比决定了 “矛盾的主要方面” ,并驱动着矛盾的转化与发展。
上图展示了在一个假想的发展过程中:
阶段1:b(t) 的力量强于 a(t),b是矛盾的主要方面,事物的性质由b主导。
阶段2:双方力量趋近平衡,斗争激烈,事物处于量变积累期。
临界点:a(t) 的力量超过 b(t)。
阶段3:a(t) 成为新的主要方面,事物的性质发生质变,进入新阶段.
如何理解a和b是变量
在不同的U中,a和b的强度、形态、关系模式R会发生变化,一段时间占据优势的一方,就是矛盾的主要方面,根据四象限就有不同的对策,那么如何分析a和b的变化呢?
分析变量a和b的步骤
一、识别变量
当前的a和b具体指什么?它们可能以什么形式出现或伪装?(伪装是指通过矛盾转移(代理人或替身)、矛盾升华(个人诉求道德化)、矛盾扭曲(因受压制以相反形式呈现)、矛盾反转或倒错的形式出现(主次或因果的颠倒)深知世界是复杂的,人的动机是多层的,矛盾极少以它本来的面貌示人。
二、评估强度
衡量a和b强弱的关键指标是什么?(如:权力、资源、道义、时机);当前这些指标的对比数据如何?
三、判断趋势
哪些条件变化正在导致a增强或b减弱?双方变化的速度如何?
四、预见转化
力量对比逆转的“临界点” 可能是什么?如果主要方面转化,事物的性质会如何改变?
总结
确定了U和R,是搭建了矛盾的静态舞台。分析a(t)和b(t)的强弱变化,则是观察舞台上演员的实时表演与力量博弈。不同矛盾之间的地位转化,正是由于各个矛盾内部的a(t)和b(t)力量变化,以及它们对整个系统影响力对比变化的结果。将a和b视为变量,就是用历史的、过程的、斗争的眼光看待矛盾。它要求我们摒弃“贴标签”式的静态分析,转而进行持续的“力量诊断”。这不仅是理解世界的更深刻方式,更是预测变化、把握时机、引导转化的高级战略思维。
12、所谓了解矛盾的各个方面,就是了解它们每一方面各占何等特定的地位,各用何种具体形式和对方发生互相依存又互相矛盾的关系,在互相依存又互相矛盾中,以及依存破裂后,又各用何种具体的方法和对方作斗争
依存破裂后,又各用何种具体的方法和对方作斗争,这句话对识别矛盾统一体U及U的变化(地位,性质,提供了启示)统一体不是固定标签,而是随矛盾运动不断被重新界定和排序的“生命体”。依存破裂会暴露当前的主要矛盾
13、列宁说:马克思主义的最本质的东西,马克思主义的活的灵魂,就在于具体地分析具体的情况(课本上说过的话)
14、研究问题,忌带主观性、片面性和表面性。(谈到主观性,又不得不谈到克服人性的弱点去正确的认识事物,延安整风运动期间,教员给谢觉哉的信中写道:“客观地看问题,即是孔老先生说的‘毋意,毋必,毋固,毋我’,你三日信的精神,与此一致,盼加发挥。”又说“事情只求其‘是’,闲气都是浮云”
关于克服看人看事带着主观性(不仅自身还有他人视角,社会中的人较多都带有主观性),这是评价一个人(也包括自我评价)、一件事所持的态度、标准和视角。也是做人极紧要之处。以下这些缺点,不可不慎,意即为主观臆断、凭空猜测。(所谓谣言止于智者,就是在这里的具体体现,身处高位,慎之又慎)
b,必即为绝对肯定或绝对否定,这种方法否认人性和事物的复杂性,不留余地。
c,固即为停滞呆板或拘泥固执,否认事物的变化性,忽略了变化中的客观情况。
(毋固、毋必提醒我们对事物保持开放和谦卑的态度,在变化中把我事物的全体)
d,我即为坚持自己的利益、立场、认知水平的视角,忽视对方的利益、立场、认知水平的视角
(转换立场先行的认知视角,把握双方或多方的认知视角)
闲气都是浮云(人们常因意气、面子、派系等产生“闲气”,这些情绪会严重遮蔽对“是”的追求。将其喻为“浮云”,既是蔑视,也是提醒:与追寻真理相比,个人情绪得失微不足道,必须超脱。)
15、研究问题,忌带主观性、片面性和表面性。(关于片面性,教员在这里运用了一连串的只了解一方,不了解一方的排比展开,其中有只了解顺利情形一方,不了解困难情形一方,生意好的时候,知道了情况好的时候的表现,就沾沾自喜,生意不好的时候就情绪低落)
只了解U中的a,不了解U中的b,尤其当这个a是因自身的意必固我(毋意,毋必,毋固,毋我)而干扰,无法正确的了解b(认知到的虚假的b是由a的情绪或人性弱点生成的错误的镜像b),只了解U1,不了解U2\U3\U...,,错把U1当成当前系统主要矛盾,或者错误的界定R的关系,都是不可取的
16、一句很不错的话:这个世界并非单纯由外部的事物构成,更是由我们如何看待这些事物而建构(我们认知的边界,就是我们世界的边界)(做自己的医生,自身恰是自己的手术师,眼耳鼻舌身只能感知有限的事物外部特征,而克服自身弱点才能对同一件对象有了多个审慎的视角,做自己的导师和老师)我们对现实的认知,是客观实在与主观建构相互作用的产物,不仅难在客观实际的复杂性和多变性,更难在主观构建需要克服的自身的巨大的弱点性和习气心性。
17、列宁说:“要真正地认识对象,就必须把握和研究它的一切方面、一切联系和‘媒介’。我们决不会完全地作到这一点,可是要求全面性,将使我们防止错误,防止僵化(承认把握一切方面、一切联系和媒介的困难,人不可能不犯错误,但在意识上认识到这一点,可以保证错误的改正而不是一条道走到黑,上帝视角是全面、变化、深刻的把握事物,这是圣人级别才能做到的)这正是认识论本身的辩证法,认识本身需要克服自己的意必固我等人性弱点,调整和把握认知视角及方法,不断的去修正和深化自身的认识。
18、表面性,是对矛盾总体和矛盾各方的特点都不去看,否认深入事物里面精细U研究矛盾特点的必要,仅仅站在那里远远地望一望,粗枝大叶地看到一点矛盾的形相,就想动手去解决矛盾(答复问题、解决纠纷、处理工作、指挥战争)。这样的做法,没有不出乱子的。(矛盾论中关于个人主观构建部分我往往比较注意、深入事物里面精细地既是要求我们自身应秉持一种谦逊和勇气的态度去对待事物。)
19、事物发展过程的根本矛盾及为此根本矛盾所规定的过程的本质,非到过程完结之日,是不会消灭的;但是事物发展的长过程中的各个发展的阶段,情形又往往互相区别。这是因为事物发展过程的根本矛盾的性质和过程的本质虽然没有变化,但是根本矛盾在长过程中的各个发展阶段上采取了逐渐激化的形式。并且,被根本矛盾所规定或影响的许多大小矛盾中,有些是激化了,有些是暂时地或局部地解决了,或者缓和了,又有些是发生了,因此,过程就显出阶段性来。如果人们不去注意事物发展过程中的阶段性,人们就不能适当地处理事物的矛盾。
给与我们工作中的提示:
识别当前阶段的主要矛盾(如市场部与研发部之间的资源分配需求)。因为根本矛盾主要的影响其他矛盾并规定当前事物性质,哪些矛盾激化了(如从员工抱怨到离职)、哪些矛盾缓和了(如建立协作机制解决部门配合问题)、哪些新情况出现了(如市场竞争加大,对产品质量与创新提出了更高要求)、哪些矛盾解决了(如修复了某主要产品的bug)。
对于主要矛盾规定下的四种矛盾状态,我们应秉持以下四种态度:
对激化的矛盾,争取在主要矛盾框架下调取现系统资源解决。
对缓和的矛盾,加以巩固。
对已解决的矛盾,谨慎评估,使之成为经验积累的学习库,并起到警示作用。
对新出现的矛盾,进行紧急的评估与定位。
对于主要矛盾框架下的四种矛盾状态之间的相互关系,规定如下:
通过上图,重点关注下面两类路径演化
根本矛盾是“总导演”和“能量源,主要的决定次要矛盾之运动及状态演化
a 由缓和到激化(量变>质变)
最需警惕、也最可预见的路径,对于可能的激化,依据对于事物的处理经验,建立精准的信号监测指标
b 由解决到新生   (a状态到b状态的飞跃)
一个矛盾的“已解决” 状态,必然释放出系统资源(注意力、人力、资金)并改变系统结构,从而为 “新矛盾” 的产生创造了条件,当我们成功解决一个主要矛盾时,就应立即问:“这个解决方案,创造了什么新条件?可能催生哪些新矛盾?谁会是下一个‘麻烦制造者’,
1.扫描新条件:“我们创造了哪些新资源、新规则、新空白?”
2.预判新对立:“这些新条件,最可能催生出哪些新的、结构性的对立统一关系?(例如:效率与灵活性的对立、短期回报与长期布局的对立)”
3.主动设计系统(核心步骤):“我们如何设计新的流程、团队、考核方式或文化,来引导这个潜在的对立统一关系,使其成为健康的、建设性的张力,而非破坏性的冲突?”
例如,预见可能产生“保守 vs 创新”的对立,就提前设立“核心业务线”与“创新孵化器”双轨制,并制定资源流动规则。
4. 监控与调整:“我们的设计是否有效?潜在矛盾是被‘管理’和‘利用’了,还是正在激化?
19、研究事物发展过程中的各个发展阶段上的矛盾的特殊性,不但必须在其联结上、在其总体上去看,而且必须从各个阶段中矛盾的各个方面去看。
在反帝反封建框架下共产党与国民党分析框架:
教员的分析严格遵循了“阶段→各方特点→相互关系→本质”的链条。
第一步:界定“统一体U”与发展阶段
统一体U:中国近代民主革命(反帝反封建)。
发展阶段:明确划分为三个不同质的阶段,即U₁(第一次国共合作)、U₂(土地革命战争)、U₃(抗日民族统一战线)。每个阶段社会主要矛盾不同,决定了统一体的阶段性本质不同。
第二步:在每一阶段内,深入研究“矛盾各方面”的特点(即a与b的变量分析)
这是避免片面性的关键。教员对两党(a与b)的分析,不是贴标签,而是动态的、具体的、条件化的。
关键洞察:a和b的特点都是由其 “内因”(阶级基础、党性质、认知水平) 与 “外因”(与其他矛盾的相互作用,如与帝国主义、人民大众的矛盾) 共同塑造的。这就是“要研究这两党的阶级基础以及因此在各个时期所形成的它们和其他方面的矛盾的对立”的含义。
第三步:综合两方面特点,把握“特殊的相互关系”(即R(a, b, U))
基于对a和b的精细把握,两党间动态、复杂的关系(R)就得到了合乎逻辑的解释:
U₁,关系R₁是“联合”:因为a(国民党)有革命性,b(共产党)愿合作,共同矛盾(反帝反封建)突出。
U₂,关系R₂是“破裂与斗争”:因为a变为反动,b坚持革命,主要矛盾转化为阶级对抗。
U₃,关系R₃是“又联合又斗争”:因为a有抗日一面(可联合),但其反人民本性未变(须斗争);b已成熟,能驾驭复杂联合。
第四步:上升到“总体”理解过程的本质
完成以上三步,我们就能在“联结上”和“总体”上理解这一历史过程:它不是简单的“分久必合、合久必分”,而是由中国社会根本矛盾运动所规定的、不同社会力量基于各自特质、在变化条件下相互作用所必然产生的、一个有规律的辩证发展过程。
20、由于事物范围的极其广大,发展的无限性,所以,在一定场合为普遍性的东西,而在另一一定场合则变为特殊性。反之,在一定场合为特殊性的东西,而在另一一定场合则变为普遍性。由于特殊的事物是和普遍的事物联结的,由于每一个事物内部不但包含了矛盾的特殊性,而且包含了矛盾的普遍性,普遍性即存在于特殊性之中,所以,当着我们研究一定事物的时候,就应当去发现这两方面及其互相联结,发现一事物内部的特殊性和普遍性的两方面及其互相联结,发现一事物和它以外的许多事物的互相联结。矛盾的普遍性和矛盾的特殊性的关系,就是矛盾的共性和个性的关系。其共性是矛盾存在于一切过程中,并贯串于一切过程的始终,矛盾即是运动,即是事物,即是过程,也即是思想。否认事物的矛盾就是否认了一切。这是共通的道理,古今中外,概莫能外。所以它是共性,是绝对性。然而这种共性,即包含于一切个性之中,无个性即无共性。假如除去一切个性,还有什么共性呢?因为矛盾的各各特殊,所以造成了个性。一切个性都是有条件地暂时地存在的,所以是相对的。
这一共性个性、绝对相对的道理,是关于事物矛盾的问题的精髓,不懂得它,就等于抛弃了辩证法。
21 关于如何判定矛盾的普遍性与特殊性
矛盾在高层级表现为普遍性,在低层级展现为特殊性。
形式表达:若在U₀中存在一个普遍矛盾 P,其表达式为 `P = (A ∈ U₀) ∧ (B ∈ U₀) ∧ R₀(A, B, U₀)`。
向下转化:当我们将视角聚焦到U₀的一个子集或具体实例 U₁时,普遍矛盾P并不会直接“复印”到U₁中。相反,P 的具体表现,会因U₁的特殊条件,而“孵化”或“展现”为一个具有U₁自身特点的特殊矛盾 p₁
`p₁ = (a₁ ∈ U₁) ∧ (b₁ ∈ U₁) ∧ R₁(a₁, b₁, U₁)`
其中,`(a₁, b₁)` 是 `(A, B)` 在U₁中的具体化形态,`R₁` 是 `R₀` 在U₁条件下的特殊表现。
举例:
U₀(人类社会)的普遍矛盾P:生产力与生产关系的矛盾 `(A=生产力, B=生产关系, R₀=适应与不适应的动态关系)`。
U₁(近代中国)的特殊矛盾p₁:表现为 “中华民族与帝国主义的矛盾 (a₁)” 和 “人民大众与封建主义的矛盾 (b₁)” 的复杂交织,其关系R₁由半殖民地半封建的特殊条件所塑造。这里的 `(a₁, b₁)` 是 `(A, B)` 在特定历史社会结构中的特殊表现。
特殊性在更高层级比较中,可上升为普遍性
形式表达:若在U₁, U₂, U₃ 等多个具体统一体中,都观察到了结构相似的特殊矛盾 `p₁, p₂, p₃`,即:
`p₁ = (a₁ ∈ U₁) ∧ (b₁ ∈ U₁) ∧ R₁(a₁, b₁, U₁)`
`p₂ = (a₂ ∈ U₂) ∧ (b₂ ∈ U₂) ∧ R₂(a₂, b₂, U₂)`
`p₃ = ...`
向上抽象:当我们发现`(a₁, b₁, R₁)`, `(a₂, b₂, R₂)` ... 在结构上同构(即遵循相似的对立统一关系模式)时,我们就可以将它们抽象为一个在更高层级 U₀‘ 中的普遍矛盾 P’。
`P' = (A' ∈ U₀') ∧ (B' ∈ U₀') ∧ R₀'(A', B', U₀')`
其中,`(A’, B’)` 是 `(a₁, a₂...)` 和 `(b₁, b₂...)` 的抽象共性,`R₀‘` 是 `R₁, R₂...` 的关系模式共性。
在实际工作中,人或组织的精力及资源是有限的,且确定某一事物的最邻近的上U和下U才有较大意义,且对于同一种事物,不同的视角下呈现不同的U上和U下。如松树就有文学审美视角 (P1)、植物科学维保视角 (P2)、环境工程美化视角 (P3),判定过程如下:
最邻近下层统一体U_down(P) 的判定公式
U_down(P) = System( Parts(O_P, P), R_in(P) )
Parts(O_P, P):在视角P下,维持 O_P 核心属性与功能所必需的关键特征或子系统的集合。这些“部分”不一定是物理部件,而是功能或意义单元。
R_in(P):在视角P下,这些部分之间维持 O_P 整体性的核心内在矛盾关系。
Parts(O) 是 O 的直接功能组成部分的集合。这些部分不是无限微观的,而是维持O 作为一个整体存在所必需的、功能上相对独立的 “器官”或“模块”
R_in 是 Parts(O) 内部 维持 O 整体性的 核心相互作用关系,尤其表现为对立统一的矛盾关系。
System 表示由这些部分及其关系构成的、具有特定功能的有机整体。
操作步骤:
将O 分解为几个功能上既相对独立、又不可或缺的核心组成部分。
找出这些部分之间最重要的、决定O 基本状态的对立统一关系(如竞争资源、协作共生、供需平衡等)。
由这些部分和关系构成的、能解释O 关键功能的最小系统,即为 U_down。
最邻近上层统一体U_up(P) 的判定公式
U_up(P) = System( {O_P} ∪ Neighbors(O_P, P), R_out(P) )
Neighbors(O_P, P):在视角P下,与 O_P 的核心属性发生直接、关键相互作用的外部事物集合
R_out(P):在视角P下, O_P 与其邻居之间的核心外部矛盾关系。
Neighbors(O) 是与O有直接、频繁的物质、能量、信息交换 的外部实体的集合。这些实体是 O 生存或运作不可脱离的直接伙伴、竞争者或环境因子。
R_out 是O与 Neighbors(O) 之间的 核心相互作用关系,尤其表现为对立统一的矛盾关系。
System 表示由 O、其邻居及它们的关系构成的、具有特定功能的有机整体。
操作步骤
列出与O 有直接往来(如争夺资源、提供支持、施加压力)的关键外部实体。
找出O 与这些实体之间最核心的对立统一关系(如竞争、共生、适应、剥削等)。
由O、这些实体及其关系构成的、能决定 O 外部处境的最小系统,即为 U_up。

3.4主要的矛盾和主要的矛盾方面

  1. 在复杂的事物的发展过程中,有许多的矛盾存在,其中必有一种是主要的矛盾,由于它的存在和发展规定或影响着其他矛盾的存在和发展。(主要矛盾存在的必然性,且起着主导的地位),然而不管怎样,过程发展的各个阶段中,只有一种主要的矛盾起着领导的作用,是完全没有疑义的(主要矛盾存在的阶段性、时间性)由此可知,任何过程如果有多数矛盾存在的话,其中必定有一种是主要的,起着领导的、决定的作用,其他则处于次要和服从的地位。因此,研究任何过程,如果是存在着两个以上矛盾的复杂过程的话,就要用全力找出它的主要矛盾。捉住了这个主要矛盾,一切问题就迎刃而解了。(用全力,突出工作的重点和感情上的热忱,必须加以注意,尤其当毛选中出现了带有感情色彩的词语时候)万千的学问家和实行家,不懂得这种方法,结果如堕烟海,找不到中心,也就找不到解决矛盾的方法。(以上,指出主要矛盾的极端重要性、存在的必然性、阶段性)(警惕因专业细分、信息烟海以及都想要的心态、对主要矛盾变化的迟钝反应,都是需要加以注意的,需要斩断纷繁复杂的表象,直指核心。它要求的不仅是一种分析方法,更是一种战略定力、决断勇气和小我换大我的牺牲精神、灵活的动态切换的智慧)
  2. 比如个人在多种社会关系中,哪些关系对是主要的关系,主要关系的的主要方面又是什么。哪些次要的关系在耗散你的精力、资源和情绪。
  3. 不能把过程中所有的矛盾平均看待,必须把它们区别为主要的和次要的两类,着重于捉住主要的矛盾。(问题多如牛毛、但是人的精力是有限的。必须对问题进行主次区分、抓住核心问题着重解决,反对平均主义、反对四处救火、反对“所有问题都重要”的庸俗辩证法。这要求一种 “战略性舍弃”的勇气——为了在主要战场决胜,必须甘愿在次要战场承受损失和压力。人生有时候也需要不断舍弃和承担损失)
  4. 但是在各种矛盾之中,不论是主要的或次要的,矛盾着的两个方面,又是否可以平均看待呢?也是不可以的(在各种U的a和b里,a和b能否平均看待呢,这是以前没有看懂的地方,现在看大概就是这个意思,不可以就是否定,不是平均主义。)无论什么矛盾,矛盾的诸方面,其发展是不平衡的(ab呈现强弱不一致的原因,既是发展)。有时候似乎势均力敌,然而这只是暂时的和相对的情形,基本的形态则是不平衡。(a和b势均力敌的状态是暂时和相对的,a强b弱或a弱b强则是大多数的状态,a强b强或a弱b弱只是暂时状态,直到,b或a的消失,事物的性质发生变化),矛盾着的两方面中,必有一方面是主要的,他方面是次要的。其主要的方面,即所谓矛盾起主导作用的方面。事物的性质,主要地是由取得支配地位的矛盾的主要方面所规定的。(判定事物当下的性质从矛盾的主要方面入手,不要被暂时的ab状态迷惑,有时候就像电器设备开关,开启和闭合类似a和b,随着人的需要,呈现a和b的不同状态,但是不能长期的保持既开启又关闭的状态,告诫我们需要像鹰一样锐利的眼力(识别主要方面),也需要水一样柔软的智慧(懂得在力量不对等时迂回))
4、矛盾的主要和非主要的方面互相转化着,事物的性质也就随着起变化。在矛盾发展的一定过程或一定阶段上,主要方面属于甲方,非主要方面属于乙方;到了另一发展阶段或另一发展过程时,就互易其位置,这是依靠事物发展中矛盾双方斗争的力量的增减程度来决定的。
5、事物的性质主要地是由取得支配地位的矛盾的主要方面所规定的。取得支配地位的矛盾的主要方面起了变化,事物的性质也就随着起变化。(主要矛盾的主要方面、规定着事物的性质,而一旦主要矛盾的主要方面发生变化,则事物的性质也就发生变化。)
6、任何事物的内部都有其新旧两个方面的矛盾,形成为一系列的曲折的斗争。斗争的结果,新的方面由小变大,上升为支配的东西;旧的方面则由大变小,变成逐步归于灭亡的东西。而一当新的方面对于旧的方面取得支配地位的时候,旧事物的性质就变化为新事物的性质。世界上总是这样以新的代替旧的,总是这样新陈代谢、除旧布新或推陈出新的。
7、研究学问的时候,由不知到知的矛盾也是如此。当着我们刚才开始研究某学问的时候,对于某学问的无知或知之不多的情况,和某某的知识之间,互相矛盾着。然而由于努力学习,可以由无知转化为有知,由知之不多转化为知之甚多,由对于知识与经验盲目性改变为能够自由运用。
8、有人觉得有些矛盾并不是这样。例如,生产力和生产关系的矛盾,生产力是主要的;理论和实践的矛盾,实践是主要的;经济基础和上层建筑的矛盾,经济基础是主要的:它们的地位并不互相转化。这是机械唯物论的见解,不是辩证唯物论的见解。诚然,生产力、实践、经济基础,一般地表现为主要的决定的作用,谁不承认这一点,谁就不是唯物论者。然而,生产关系、理论、上层建筑这些方面,在一定条件之下,又转过来表现其为主要的决定的作用,这也是必须承认的。当着不变更生产关系,生产力就不能发展的时候,生产关系的变更就起了主要的决定的作用。当着如同列宁所说“没有革命的理论,就不会有革命的运动”〔25〕的时候,革命理论的创立和提倡就起了主要的决定的作用。当着某一件事情(任何事情都是一样)要做,但是还没有方针、方法、计划或政策的时候,确定方针、方法、计划或政策,也就是主要的决定的东西。当着政治文化等等上层建筑阻碍着经济基础的发展的时候,对于政治上和文化上的革新就成为主要的决定的东西了。我们这样说,是否违反了唯物论呢?没有。因为我们承认总的历史发展中是物质的东西决定精神的东西,是社会的存在决定社会的意识;但是同时又承认而且必须承认精神的东西的反作用,社会意识对于社会存在的反作用,上层建筑对于经济基础的反作用。这不是违反唯物论,正是避免了机械唯物论,坚持了辩证唯物论。(承认物质的第一性,但意识在某些阶段也会起到主要的决定作用,意识是暂时的,相对的,物质是长久的,绝对的
9、如果不研究过程中主要的矛盾和非主要的矛盾以及矛盾之主要的方面和非主要的方面这两种情形,也就是说不研究这两种矛盾情况的差别性,那就将陷入抽象的研究(真正的辩证法,不是空洞地谈论“一切皆矛盾”,而是像使用精密手术刀一样,去解剖矛盾的系统结构:先在纵横交错的矛盾网络中,找到那条主导性的“中枢神经”(主要矛盾);再对这根神经进行显微分析,看清其内部的权力结构(矛盾的主要方面)。)
10、这两种矛盾情况的差别性或特殊性,都是矛盾力量的不平衡性即指主要矛盾和次要矛盾存在差别或特殊)世界上没有绝对地平衡发展的东西,我们必须反对平衡论,或均衡论。矛盾的主要方面和非主要方面在发展过程中的变化,正是表现出新事物代替旧事物的力量。
11、大家知道,战争与和平是互相转化的。战争转化为和平,例如第一次世界大战转化为战后的和平,中国的内战现在也停止了,出现了国内的和平。和平转化为战争,例如一九二七年的国共合作转化为战争,现在的世界和平局面也可能转化为第二次世界大战(矛盾论写作于1937年,二战爆发于1939年)。为什么是这样?因为在阶级社会中战争与和平这样矛盾着的事物,在一定条件下具备着同一性。(在战争与和平这从属于阶级政治统一体下,遵循一定条件的强弱变化)所谓矛盾在一定条件下的同一性,就是说,我们所说的矛盾乃是现实的矛盾,具体的矛盾,而矛盾的互相转化也是现实的、具体的。为什么鸡蛋能够转化为鸡子,而石头不能够转化为鸡子呢?为什么战争与和平有同一性,而战争与石头却没有同一性呢?为什么人能生人不能生出其他的东西呢?没有别的,就是因为矛盾的同一性要在一定的必要的条件之下。缺乏一定的必要的条件,就没有任何的同一性。
12、“为什么人的头脑不应当把这些对立看作死的、凝固的东西,而应当看作生动的、有条件的、可变动的、互相转化的东西”呢?因为客观事物本来是如此的。(本就如此)客观事物中矛盾着的诸方面的统一或同一性,本来不是死的、凝固的,而是生动的、有条件的、可变动的、暂时的、相对的东西,一切矛盾都依一定条件向它们的反面转化着。这种情况,反映在人们的思想里,就成了马克思主义的唯物辩证法的宇宙观。(把握对于原则性与灵活性的辩证统一,既避免教条,也避免机会主义者(稳定内核
13、一切过程都有始有终,一切过程都转化为它们的对立物。一切过程的常住性是相对的,但是一种过程转化为他种过程的这种变动性则是绝对的。无论什么事物的运动都采取两种状态,相对地静止的状态和显著地变动的状态。两种状态的运动都是由事物内部包含的两个矛盾着的因素互相斗争所引起的。当着事物的运动在第一种状态的时候,它只有数量的变化,没有性质的变化,所以显出好似静止的面貌。当着事物的运动在第二种状态的时候,它已由第一种状态中的数量的变化达到了某一个最高点,引起了统一物的分解,发生了性质的变化,所以显出显著地变化的面貌。对立的统一是有条件的、暂时的、相对的,而对立的互相排除的斗争则是绝对的。矛盾的同一性是有条件的,矛盾的斗争性是无条件的,绝对性的。

3.5矛盾的斗争形式

1、对抗:对抗是矛盾斗争的一种形式,而不是矛盾斗争的一切形式

3.6 后记

以上是我近期学习矛盾论之感悟,欢迎大家批评指正,转载请注明来源。

最新文章

随机文章

基本 文件 流程 错误 SQL 调试
  1. 请求信息 : 2026-05-20 13:53:36 HTTP/2.0 GET : https://67808.cn/a/461453.html
  2. 运行时间 : 0.095681s [ 吞吐率:10.45req/s ] 内存消耗:4,418.08kb 文件加载:140
  3. 缓存信息 : 0 reads,0 writes
  4. 会话信息 : SESSION_ID=2913be413a4cd3700adfe493747b4757
  1. /yingpanguazai/ssd/ssd1/www/no.67808.cn/public/index.php ( 0.79 KB )
  2. /yingpanguazai/ssd/ssd1/www/no.67808.cn/vendor/autoload.php ( 0.17 KB )
  3. /yingpanguazai/ssd/ssd1/www/no.67808.cn/vendor/composer/autoload_real.php ( 2.49 KB )
  4. /yingpanguazai/ssd/ssd1/www/no.67808.cn/vendor/composer/platform_check.php ( 0.90 KB )
  5. /yingpanguazai/ssd/ssd1/www/no.67808.cn/vendor/composer/ClassLoader.php ( 14.03 KB )
  6. /yingpanguazai/ssd/ssd1/www/no.67808.cn/vendor/composer/autoload_static.php ( 4.90 KB )
  7. /yingpanguazai/ssd/ssd1/www/no.67808.cn/vendor/topthink/think-helper/src/helper.php ( 8.34 KB )
  8. /yingpanguazai/ssd/ssd1/www/no.67808.cn/vendor/topthink/think-validate/src/helper.php ( 2.19 KB )
  9. /yingpanguazai/ssd/ssd1/www/no.67808.cn/vendor/topthink/think-orm/src/helper.php ( 1.47 KB )
  10. /yingpanguazai/ssd/ssd1/www/no.67808.cn/vendor/topthink/think-orm/stubs/load_stubs.php ( 0.16 KB )
  11. /yingpanguazai/ssd/ssd1/www/no.67808.cn/vendor/topthink/framework/src/think/Exception.php ( 1.69 KB )
  12. /yingpanguazai/ssd/ssd1/www/no.67808.cn/vendor/topthink/think-container/src/Facade.php ( 2.71 KB )
  13. /yingpanguazai/ssd/ssd1/www/no.67808.cn/vendor/symfony/deprecation-contracts/function.php ( 0.99 KB )
  14. /yingpanguazai/ssd/ssd1/www/no.67808.cn/vendor/symfony/polyfill-mbstring/bootstrap.php ( 8.26 KB )
  15. /yingpanguazai/ssd/ssd1/www/no.67808.cn/vendor/symfony/polyfill-mbstring/bootstrap80.php ( 9.78 KB )
  16. /yingpanguazai/ssd/ssd1/www/no.67808.cn/vendor/symfony/var-dumper/Resources/functions/dump.php ( 1.49 KB )
  17. /yingpanguazai/ssd/ssd1/www/no.67808.cn/vendor/topthink/think-dumper/src/helper.php ( 0.18 KB )
  18. /yingpanguazai/ssd/ssd1/www/no.67808.cn/vendor/symfony/var-dumper/VarDumper.php ( 4.30 KB )
  19. /yingpanguazai/ssd/ssd1/www/no.67808.cn/vendor/topthink/framework/src/think/App.php ( 15.30 KB )
  20. /yingpanguazai/ssd/ssd1/www/no.67808.cn/vendor/topthink/think-container/src/Container.php ( 15.76 KB )
  21. /yingpanguazai/ssd/ssd1/www/no.67808.cn/vendor/psr/container/src/ContainerInterface.php ( 1.02 KB )
  22. /yingpanguazai/ssd/ssd1/www/no.67808.cn/app/provider.php ( 0.19 KB )
  23. /yingpanguazai/ssd/ssd1/www/no.67808.cn/vendor/topthink/framework/src/think/Http.php ( 6.04 KB )
  24. /yingpanguazai/ssd/ssd1/www/no.67808.cn/vendor/topthink/think-helper/src/helper/Str.php ( 7.29 KB )
  25. /yingpanguazai/ssd/ssd1/www/no.67808.cn/vendor/topthink/framework/src/think/Env.php ( 4.68 KB )
  26. /yingpanguazai/ssd/ssd1/www/no.67808.cn/app/common.php ( 0.03 KB )
  27. /yingpanguazai/ssd/ssd1/www/no.67808.cn/vendor/topthink/framework/src/helper.php ( 18.78 KB )
  28. /yingpanguazai/ssd/ssd1/www/no.67808.cn/vendor/topthink/framework/src/think/Config.php ( 5.54 KB )
  29. /yingpanguazai/ssd/ssd1/www/no.67808.cn/config/app.php ( 0.95 KB )
  30. /yingpanguazai/ssd/ssd1/www/no.67808.cn/config/cache.php ( 0.78 KB )
  31. /yingpanguazai/ssd/ssd1/www/no.67808.cn/config/console.php ( 0.23 KB )
  32. /yingpanguazai/ssd/ssd1/www/no.67808.cn/config/cookie.php ( 0.56 KB )
  33. /yingpanguazai/ssd/ssd1/www/no.67808.cn/config/database.php ( 2.48 KB )
  34. /yingpanguazai/ssd/ssd1/www/no.67808.cn/vendor/topthink/framework/src/think/facade/Env.php ( 1.67 KB )
  35. /yingpanguazai/ssd/ssd1/www/no.67808.cn/config/filesystem.php ( 0.61 KB )
  36. /yingpanguazai/ssd/ssd1/www/no.67808.cn/config/lang.php ( 0.91 KB )
  37. /yingpanguazai/ssd/ssd1/www/no.67808.cn/config/log.php ( 1.35 KB )
  38. /yingpanguazai/ssd/ssd1/www/no.67808.cn/config/middleware.php ( 0.19 KB )
  39. /yingpanguazai/ssd/ssd1/www/no.67808.cn/config/route.php ( 1.89 KB )
  40. /yingpanguazai/ssd/ssd1/www/no.67808.cn/config/session.php ( 0.57 KB )
  41. /yingpanguazai/ssd/ssd1/www/no.67808.cn/config/trace.php ( 0.34 KB )
  42. /yingpanguazai/ssd/ssd1/www/no.67808.cn/config/view.php ( 0.82 KB )
  43. /yingpanguazai/ssd/ssd1/www/no.67808.cn/app/event.php ( 0.25 KB )
  44. /yingpanguazai/ssd/ssd1/www/no.67808.cn/vendor/topthink/framework/src/think/Event.php ( 7.67 KB )
  45. /yingpanguazai/ssd/ssd1/www/no.67808.cn/app/service.php ( 0.13 KB )
  46. /yingpanguazai/ssd/ssd1/www/no.67808.cn/app/AppService.php ( 0.26 KB )
  47. /yingpanguazai/ssd/ssd1/www/no.67808.cn/vendor/topthink/framework/src/think/Service.php ( 1.64 KB )
  48. /yingpanguazai/ssd/ssd1/www/no.67808.cn/vendor/topthink/framework/src/think/Lang.php ( 7.35 KB )
  49. /yingpanguazai/ssd/ssd1/www/no.67808.cn/vendor/topthink/framework/src/lang/zh-cn.php ( 13.70 KB )
  50. /yingpanguazai/ssd/ssd1/www/no.67808.cn/vendor/topthink/framework/src/think/initializer/Error.php ( 3.31 KB )
  51. /yingpanguazai/ssd/ssd1/www/no.67808.cn/vendor/topthink/framework/src/think/initializer/RegisterService.php ( 1.33 KB )
  52. /yingpanguazai/ssd/ssd1/www/no.67808.cn/vendor/services.php ( 0.14 KB )
  53. /yingpanguazai/ssd/ssd1/www/no.67808.cn/vendor/topthink/framework/src/think/service/PaginatorService.php ( 1.52 KB )
  54. /yingpanguazai/ssd/ssd1/www/no.67808.cn/vendor/topthink/framework/src/think/service/ValidateService.php ( 0.99 KB )
  55. /yingpanguazai/ssd/ssd1/www/no.67808.cn/vendor/topthink/framework/src/think/service/ModelService.php ( 2.04 KB )
  56. /yingpanguazai/ssd/ssd1/www/no.67808.cn/vendor/topthink/think-trace/src/Service.php ( 0.77 KB )
  57. /yingpanguazai/ssd/ssd1/www/no.67808.cn/vendor/topthink/framework/src/think/Middleware.php ( 6.72 KB )
  58. /yingpanguazai/ssd/ssd1/www/no.67808.cn/vendor/topthink/framework/src/think/initializer/BootService.php ( 0.77 KB )
  59. /yingpanguazai/ssd/ssd1/www/no.67808.cn/vendor/topthink/think-orm/src/Paginator.php ( 11.86 KB )
  60. /yingpanguazai/ssd/ssd1/www/no.67808.cn/vendor/topthink/think-validate/src/Validate.php ( 63.20 KB )
  61. /yingpanguazai/ssd/ssd1/www/no.67808.cn/vendor/topthink/think-orm/src/Model.php ( 23.55 KB )
  62. /yingpanguazai/ssd/ssd1/www/no.67808.cn/vendor/topthink/think-orm/src/model/concern/Attribute.php ( 21.05 KB )
  63. /yingpanguazai/ssd/ssd1/www/no.67808.cn/vendor/topthink/think-orm/src/model/concern/AutoWriteData.php ( 4.21 KB )
  64. /yingpanguazai/ssd/ssd1/www/no.67808.cn/vendor/topthink/think-orm/src/model/concern/Conversion.php ( 6.44 KB )
  65. /yingpanguazai/ssd/ssd1/www/no.67808.cn/vendor/topthink/think-orm/src/model/concern/DbConnect.php ( 5.16 KB )
  66. /yingpanguazai/ssd/ssd1/www/no.67808.cn/vendor/topthink/think-orm/src/model/concern/ModelEvent.php ( 2.33 KB )
  67. /yingpanguazai/ssd/ssd1/www/no.67808.cn/vendor/topthink/think-orm/src/model/concern/RelationShip.php ( 28.29 KB )
  68. /yingpanguazai/ssd/ssd1/www/no.67808.cn/vendor/topthink/think-helper/src/contract/Arrayable.php ( 0.09 KB )
  69. /yingpanguazai/ssd/ssd1/www/no.67808.cn/vendor/topthink/think-helper/src/contract/Jsonable.php ( 0.13 KB )
  70. /yingpanguazai/ssd/ssd1/www/no.67808.cn/vendor/topthink/think-orm/src/model/contract/Modelable.php ( 0.09 KB )
  71. /yingpanguazai/ssd/ssd1/www/no.67808.cn/vendor/topthink/framework/src/think/Db.php ( 2.88 KB )
  72. /yingpanguazai/ssd/ssd1/www/no.67808.cn/vendor/topthink/think-orm/src/DbManager.php ( 8.52 KB )
  73. /yingpanguazai/ssd/ssd1/www/no.67808.cn/vendor/topthink/framework/src/think/Log.php ( 6.28 KB )
  74. /yingpanguazai/ssd/ssd1/www/no.67808.cn/vendor/topthink/framework/src/think/Manager.php ( 3.92 KB )
  75. /yingpanguazai/ssd/ssd1/www/no.67808.cn/vendor/psr/log/src/LoggerTrait.php ( 2.69 KB )
  76. /yingpanguazai/ssd/ssd1/www/no.67808.cn/vendor/psr/log/src/LoggerInterface.php ( 2.71 KB )
  77. /yingpanguazai/ssd/ssd1/www/no.67808.cn/vendor/topthink/framework/src/think/Cache.php ( 4.92 KB )
  78. /yingpanguazai/ssd/ssd1/www/no.67808.cn/vendor/psr/simple-cache/src/CacheInterface.php ( 4.71 KB )
  79. /yingpanguazai/ssd/ssd1/www/no.67808.cn/vendor/topthink/think-helper/src/helper/Arr.php ( 16.63 KB )
  80. /yingpanguazai/ssd/ssd1/www/no.67808.cn/vendor/topthink/framework/src/think/cache/driver/File.php ( 7.84 KB )
  81. /yingpanguazai/ssd/ssd1/www/no.67808.cn/vendor/topthink/framework/src/think/cache/Driver.php ( 9.03 KB )
  82. /yingpanguazai/ssd/ssd1/www/no.67808.cn/vendor/topthink/framework/src/think/contract/CacheHandlerInterface.php ( 1.99 KB )
  83. /yingpanguazai/ssd/ssd1/www/no.67808.cn/app/Request.php ( 0.09 KB )
  84. /yingpanguazai/ssd/ssd1/www/no.67808.cn/vendor/topthink/framework/src/think/Request.php ( 55.78 KB )
  85. /yingpanguazai/ssd/ssd1/www/no.67808.cn/app/middleware.php ( 0.25 KB )
  86. /yingpanguazai/ssd/ssd1/www/no.67808.cn/vendor/topthink/framework/src/think/Pipeline.php ( 2.61 KB )
  87. /yingpanguazai/ssd/ssd1/www/no.67808.cn/vendor/topthink/think-trace/src/TraceDebug.php ( 3.40 KB )
  88. /yingpanguazai/ssd/ssd1/www/no.67808.cn/vendor/topthink/framework/src/think/middleware/SessionInit.php ( 1.94 KB )
  89. /yingpanguazai/ssd/ssd1/www/no.67808.cn/vendor/topthink/framework/src/think/Session.php ( 1.80 KB )
  90. /yingpanguazai/ssd/ssd1/www/no.67808.cn/vendor/topthink/framework/src/think/session/driver/File.php ( 6.27 KB )
  91. /yingpanguazai/ssd/ssd1/www/no.67808.cn/vendor/topthink/framework/src/think/contract/SessionHandlerInterface.php ( 0.87 KB )
  92. /yingpanguazai/ssd/ssd1/www/no.67808.cn/vendor/topthink/framework/src/think/session/Store.php ( 7.12 KB )
  93. /yingpanguazai/ssd/ssd1/www/no.67808.cn/vendor/topthink/framework/src/think/Route.php ( 23.73 KB )
  94. /yingpanguazai/ssd/ssd1/www/no.67808.cn/vendor/topthink/framework/src/think/route/RuleName.php ( 5.75 KB )
  95. /yingpanguazai/ssd/ssd1/www/no.67808.cn/vendor/topthink/framework/src/think/route/Domain.php ( 2.53 KB )
  96. /yingpanguazai/ssd/ssd1/www/no.67808.cn/vendor/topthink/framework/src/think/route/RuleGroup.php ( 22.43 KB )
  97. /yingpanguazai/ssd/ssd1/www/no.67808.cn/vendor/topthink/framework/src/think/route/Rule.php ( 26.95 KB )
  98. /yingpanguazai/ssd/ssd1/www/no.67808.cn/vendor/topthink/framework/src/think/route/RuleItem.php ( 9.78 KB )
  99. /yingpanguazai/ssd/ssd1/www/no.67808.cn/route/app.php ( 1.72 KB )
  100. /yingpanguazai/ssd/ssd1/www/no.67808.cn/vendor/topthink/framework/src/think/facade/Route.php ( 4.70 KB )
  101. /yingpanguazai/ssd/ssd1/www/no.67808.cn/vendor/topthink/framework/src/think/route/dispatch/Controller.php ( 4.74 KB )
  102. /yingpanguazai/ssd/ssd1/www/no.67808.cn/vendor/topthink/framework/src/think/route/Dispatch.php ( 10.44 KB )
  103. /yingpanguazai/ssd/ssd1/www/no.67808.cn/app/controller/Index.php ( 4.81 KB )
  104. /yingpanguazai/ssd/ssd1/www/no.67808.cn/app/BaseController.php ( 2.05 KB )
  105. /yingpanguazai/ssd/ssd1/www/no.67808.cn/vendor/topthink/think-orm/src/facade/Db.php ( 0.93 KB )
  106. /yingpanguazai/ssd/ssd1/www/no.67808.cn/vendor/topthink/think-orm/src/db/connector/Mysql.php ( 5.44 KB )
  107. /yingpanguazai/ssd/ssd1/www/no.67808.cn/vendor/topthink/think-orm/src/db/PDOConnection.php ( 52.47 KB )
  108. /yingpanguazai/ssd/ssd1/www/no.67808.cn/vendor/topthink/think-orm/src/db/Connection.php ( 8.39 KB )
  109. /yingpanguazai/ssd/ssd1/www/no.67808.cn/vendor/topthink/think-orm/src/db/ConnectionInterface.php ( 4.57 KB )
  110. /yingpanguazai/ssd/ssd1/www/no.67808.cn/vendor/topthink/think-orm/src/db/builder/Mysql.php ( 16.58 KB )
  111. /yingpanguazai/ssd/ssd1/www/no.67808.cn/vendor/topthink/think-orm/src/db/Builder.php ( 24.06 KB )
  112. /yingpanguazai/ssd/ssd1/www/no.67808.cn/vendor/topthink/think-orm/src/db/BaseBuilder.php ( 27.50 KB )
  113. /yingpanguazai/ssd/ssd1/www/no.67808.cn/vendor/topthink/think-orm/src/db/Query.php ( 15.71 KB )
  114. /yingpanguazai/ssd/ssd1/www/no.67808.cn/vendor/topthink/think-orm/src/db/BaseQuery.php ( 45.13 KB )
  115. /yingpanguazai/ssd/ssd1/www/no.67808.cn/vendor/topthink/think-orm/src/db/concern/TimeFieldQuery.php ( 7.43 KB )
  116. /yingpanguazai/ssd/ssd1/www/no.67808.cn/vendor/topthink/think-orm/src/db/concern/AggregateQuery.php ( 3.26 KB )
  117. /yingpanguazai/ssd/ssd1/www/no.67808.cn/vendor/topthink/think-orm/src/db/concern/ModelRelationQuery.php ( 20.07 KB )
  118. /yingpanguazai/ssd/ssd1/www/no.67808.cn/vendor/topthink/think-orm/src/db/concern/ParamsBind.php ( 3.66 KB )
  119. /yingpanguazai/ssd/ssd1/www/no.67808.cn/vendor/topthink/think-orm/src/db/concern/ResultOperation.php ( 7.01 KB )
  120. /yingpanguazai/ssd/ssd1/www/no.67808.cn/vendor/topthink/think-orm/src/db/concern/WhereQuery.php ( 19.37 KB )
  121. /yingpanguazai/ssd/ssd1/www/no.67808.cn/vendor/topthink/think-orm/src/db/concern/JoinAndViewQuery.php ( 7.11 KB )
  122. /yingpanguazai/ssd/ssd1/www/no.67808.cn/vendor/topthink/think-orm/src/db/concern/TableFieldInfo.php ( 2.63 KB )
  123. /yingpanguazai/ssd/ssd1/www/no.67808.cn/vendor/topthink/think-orm/src/db/concern/Transaction.php ( 2.77 KB )
  124. /yingpanguazai/ssd/ssd1/www/no.67808.cn/vendor/topthink/framework/src/think/log/driver/File.php ( 5.96 KB )
  125. /yingpanguazai/ssd/ssd1/www/no.67808.cn/vendor/topthink/framework/src/think/contract/LogHandlerInterface.php ( 0.86 KB )
  126. /yingpanguazai/ssd/ssd1/www/no.67808.cn/vendor/topthink/framework/src/think/log/Channel.php ( 3.89 KB )
  127. /yingpanguazai/ssd/ssd1/www/no.67808.cn/vendor/topthink/framework/src/think/event/LogRecord.php ( 1.02 KB )
  128. /yingpanguazai/ssd/ssd1/www/no.67808.cn/vendor/topthink/think-helper/src/Collection.php ( 16.47 KB )
  129. /yingpanguazai/ssd/ssd1/www/no.67808.cn/vendor/topthink/framework/src/think/facade/View.php ( 1.70 KB )
  130. /yingpanguazai/ssd/ssd1/www/no.67808.cn/vendor/topthink/framework/src/think/View.php ( 4.39 KB )
  131. /yingpanguazai/ssd/ssd1/www/no.67808.cn/vendor/topthink/framework/src/think/Response.php ( 8.81 KB )
  132. /yingpanguazai/ssd/ssd1/www/no.67808.cn/vendor/topthink/framework/src/think/response/View.php ( 3.29 KB )
  133. /yingpanguazai/ssd/ssd1/www/no.67808.cn/vendor/topthink/framework/src/think/Cookie.php ( 6.06 KB )
  134. /yingpanguazai/ssd/ssd1/www/no.67808.cn/vendor/topthink/think-view/src/Think.php ( 8.38 KB )
  135. /yingpanguazai/ssd/ssd1/www/no.67808.cn/vendor/topthink/framework/src/think/contract/TemplateHandlerInterface.php ( 1.60 KB )
  136. /yingpanguazai/ssd/ssd1/www/no.67808.cn/vendor/topthink/think-template/src/Template.php ( 46.61 KB )
  137. /yingpanguazai/ssd/ssd1/www/no.67808.cn/vendor/topthink/think-template/src/template/driver/File.php ( 2.41 KB )
  138. /yingpanguazai/ssd/ssd1/www/no.67808.cn/vendor/topthink/think-template/src/template/contract/DriverInterface.php ( 0.86 KB )
  139. /yingpanguazai/ssd/ssd1/www/no.67808.cn/runtime/temp/6df755f970a38e704c5414acbc6e8bcd.php ( 12.06 KB )
  140. /yingpanguazai/ssd/ssd1/www/no.67808.cn/vendor/topthink/think-trace/src/Html.php ( 4.42 KB )
  1. CONNECT:[ UseTime:0.001148s ] mysql:host=127.0.0.1;port=3306;dbname=no_67808;charset=utf8mb4
  2. SHOW FULL COLUMNS FROM `fenlei` [ RunTime:0.001592s ]
  3. SELECT * FROM `fenlei` WHERE `fid` = 0 [ RunTime:0.000751s ]
  4. SELECT * FROM `fenlei` WHERE `fid` = 63 [ RunTime:0.000690s ]
  5. SHOW FULL COLUMNS FROM `set` [ RunTime:0.001422s ]
  6. SELECT * FROM `set` [ RunTime:0.000537s ]
  7. SHOW FULL COLUMNS FROM `article` [ RunTime:0.000967s ]
  8. SELECT * FROM `article` WHERE `id` = 461453 LIMIT 1 [ RunTime:0.000655s ]
  9. UPDATE `article` SET `lasttime` = 1779256416 WHERE `id` = 461453 [ RunTime:0.001733s ]
  10. SELECT * FROM `fenlei` WHERE `id` = 65 LIMIT 1 [ RunTime:0.000379s ]
  11. SELECT * FROM `article` WHERE `id` < 461453 ORDER BY `id` DESC LIMIT 1 [ RunTime:0.000492s ]
  12. SELECT * FROM `article` WHERE `id` > 461453 ORDER BY `id` ASC LIMIT 1 [ RunTime:0.000694s ]
  13. SELECT * FROM `article` WHERE `id` < 461453 ORDER BY `id` DESC LIMIT 10 [ RunTime:0.001988s ]
  14. SELECT * FROM `article` WHERE `id` < 461453 ORDER BY `id` DESC LIMIT 10,10 [ RunTime:0.001140s ]
  15. SELECT * FROM `article` WHERE `id` < 461453 ORDER BY `id` DESC LIMIT 20,10 [ RunTime:0.001540s ]
0.098364s