彩悦学姐
西南大学生物学在读,考研390+(总分全校第二,专业课第一),辅导经验丰富,辅导西南大学生物学考生多名(均上岸),专业基础扎实(获连续三年一等学业奖学金、优秀研究生、国家级竞赛一项、省级竞赛两项),精心研究历年真题与命题规律,熟悉最新考纲考点,熟悉各学院导师及科研动向,熟悉西南大学考情及招生情况,擅长针对不同学员的情况进行针对性规划,对待工作细心及耐心,积极为同学答疑解惑。

研当当25届上岸成绩统计
及录取喜报已出!!
详情点击下方图片可查!!

学弟学妹们,现将西南大学2026年真题考察内容及我们全程班的押题情况进行分析:
一、普通生物学
1、考察情况:
题型延续了往年的题型,分为单选、判断、名词解释、简答、论述。从报名初试课程的学员反馈来看,95%以上的题课上都有讲过,主观题覆盖率100%,由于考察细致,有些小题出的偏了,但并没有超纲。和往年一样,普生在选择、判断小题上会有一些偏的题,但占比很小,在5分左右,比如今年考到了“选择:感觉苦味的味觉细胞主要分布在哪里?”“判断:泥盆纪早于侏罗纪”,对于这种细节的考察,在课上也曾反复强调学员,普生课本上的内容都有可能考,不要主观感觉偏题怪题不会考,一切皆有可能考,要想拿高分,就要反反复复逐字逐句地看课本,课本是第一手资料,把课本吃透比看什么额外的习题书都管用,除了正文段落(段落中的观点有时会举一些例子,方便理解,这种例子也不要放过)、还有每一节的引言部分、大标题、小标题、图示、课后习题也需要仔细阅读。考察内容上,通过学员回忆反馈,重点考查了动物生理、植物生殖与分类、物种进化、遗传、生态学、代谢、分子生物学、细胞生物学方面的内容,考察非常广泛,在明年的复习当中,一定要加大这些方面的学习力度,尤其是动植物篇的学习,要从结构、进化、生理功能、生殖、营养代谢全方面进行系统的学习。
我们在基础课上针对往年考察情况,带着学员们逐字逐句地画了课本上的知识点,对于报名全程班的学员来说,无疑是一件非常能帮助学员筑牢知识基础的好事,当然强化班与冲刺班的课程同样发挥了关键作用。强化阶段针对核心高频考点、近十年真题的逐个讲解,帮助学员提高学习效率,掌握高频考点;冲刺阶段针对命题趋势、答题技巧及两次押题模拟考试,也教给学员如何规范答题、答题思路拆解、如何避坑等等,经学员反馈,对于避免丢分多拿分起到了有效帮助。
2、初试真题押题情况:
(1)名词解释
1、双受精(在研当当冲刺班押题卷、强化班真题详解课件、学习群上传的背诵资料中均有涉及此题)
研当当冲刺班押题卷:

研当当强化班真题详解:

研当当全程班背诵资料:

(2) 简答
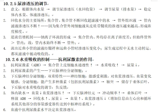
1. 饮水多尿量大,饮水少或不饮水尿量少,说明调节尿量的过程。(在学习群上传的背诵资料中有涉及这个题)


2. 碳循环的过程。(研当当强化课中详细讲过碳循环)

3.裸子植物和被子植物的区别。(在学员群上传的背诵资料中有类似题)

4. 自由组合内容和分子机制。(在研当当冲刺班押题卷及强化班真题详解均有涉及)
研当当考前押题卷:

真题详解:

(3)论述
1、脂肪、蛋白质、糖类、维生素各自的作用,能否缺失其中一个。(研当当基础班讲过及学员群上传背诵资料中有)
基础班课件:


背诵资料:

2、从生殖、细胞调控等方面描述基因工程在作物中的应用,以及现在面临的挑战和作用。(学员群上传的资料中有涉及)

二、生物化学
1、考察情况:
生化也是延续了往年的题型,比普生多了多选题,其他题型一致。从学员反馈来看,95%以上的题课上都有讲过,小题无偏题怪题,大题只有一个题出的有点偏,考到了蓝白班筛选的原理,总体相较于2025年难度降低了很多,预测今年分数线会上调。试卷明显加强了对代谢整合、分子机制和实验技术的考查。选择题、简答、论述题都体现出“既重基础,又重联系与应用”的命题导向。记忆性内容减少,理解性、分析性和计算性内容占比提升。尤其主观题,注重代谢途径的整合、实验原理的理解、疾病与生化机制的联系,要求知识系统化、条理化。
对于从基础课开始跟着学姐的学员来说,相信大家能感受到,我们课程的货真价实,从基础课开始,我们对几乎所有可能考到的知识点进行了讲解,每节课都给大家上传PPT,每节课都有练习题,让大家不需要拿着厚厚的枯燥的课本看,也不需要浪费时间做一些质量参差不齐的习题集,大大提升了大家的学习效率。此外,学姐也将需要区分对比的知识点进行了总结,比如“三种可逆抑制剂对比、血红蛋白肌红蛋白对比、别构酶于米氏酶的区别等”。强化阶段,我们对近十年的真题手把手带着大家分析,教给大家答题思路,除了近十年真题,也将02-14年的真题制作成了PPT,学姐也给大家整理了解析,节省了大家的时间。在冲刺阶段,我针对高频考点中的实验技术,比如蛋白质分离纯化技术、蛋白质互作技术、蛋白质DNA互作技术、基因敲除技术、基因突变技术等等进行了梳理,并且蛋白质DNA互作技术被压中,同时针对代谢中的所有能量计算专题进行了梳理,论述题中“琥珀酰coa彻底氧化放能”是我们重点反复强调的内容。
2、真题押题情况:
(1) 选择(以下题目均在研当当全程班课程中详细讲过)
1、a-螺旋
研当当基础班课件:

2、肽平面
研当当基础班课件:

3、Km
研当当基础班课件:

4、反竞争抑制剂

5、血红蛋白肌红蛋白对比

6、别构酶与米氏酶的区别

7、丙酮酸到pep的酶
研当当基础班课件:

(2)多选
1.参与合成后随链的物质?(研当当基础课讲过、考前冲刺模拟卷考过)
研当当基础课课件:

研当当考前冲刺模拟卷:

2.用于检测DNA与蛋白质相互作用的实验方法?(俩个缩写有seq,一个有名字中有Hy……)(研当当强化课讲过,考前冲刺模拟卷考过蛋白质互作、蛋白质核酸互作技术)
研当当强化课课件:



(3)名词解释(5分*4)
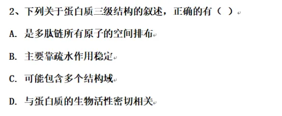
1.蛋白质的三级结构(在研当当基础班详细讲过,研当当考前冲刺模拟卷考过)
研当当基础班课件:


研当当考前冲刺模拟卷:

2.基因组(在研当当强化班真题详解时拓展过)
研当当强化班课件:

3.变性(在研当当基础班详细讲过蛋白质及DNA变性、研当当考前冲刺模拟卷蛋白质变性的选择题)
研当当基础班课件:

研当当考前冲刺模拟卷:

4.变构效应(在研当当基础班详细讲过、研当当考前冲刺模拟卷考过)
研当当基础班课件:

研当当考前冲刺模拟卷:



(5)简答10*3
1.6-磷酸葡萄糖在主要的三个代谢中的反应,相应的亚细胞结构,关键酶,生理意义。(在研当当基础班详细讲过、研当当考前冲刺模拟卷出过类似题)

研当当考前冲刺模拟卷:

3.痛风的意义,别嘌呤醇可以治疗痛风的原理(在研当当基础班详细讲过)

(6) 论述20*2
1、一分子琥珀酰coa彻底氧化分解释放的能量?(在研当当基础班详细讲过,在冲刺班是针对代谢中所有能量计算题进行了详细梳理)

2、论述酶高效催化的机理。(在研当当基础班详细讲过此题的答题要点并详细展开讲解)
研当当基础班课件:


Kai
开
Ke
课

-西南大学生物学考研群-

西南大学生物学考研往期精选:
26西南大学生物学考研 | 最后一个月,稳住心态,你一定行!
26西南大学生物学考研 | 核心高频考点总结(基于2015-2024真题)
26西南大学生物学考研 | 《生物化学》第1章重点知识点分享
最后,公众号改变了推送规则,
宝宝们一定要点击“在看”,

点它,分享点赞在看都在这里