学习笔记 | 论文 | 《公立医院数据资产入表财务管理路径与框架研究》_中国医学科学院北京协和医院_陈隽
医院数据资产:是指公立医院在提供医疗、教学、科研等业务活动过程中持有或控制的,预期能够产生管理服务潜力或带来经济利益流入的数据资源;
医院数据资产财务管理:是指医院根据《政府会计准则》等财经法规制定的管理原则,处理医院数据资产相关业务活动的一系列财务关系的经济管理工作,实现其作为资产发挥价值的确认过程;
医院数据资产入表:是指医院数据资源按照医院数据资产财务管理路径,进行逐步确认后计入医院资产负债表,合法成为资产负债表中的“资产” 项。
数据资源及时转化为数据资产反映到财务报表上,可以客观反映医院的真实财务状况与运行状态,优化资产负债表结构,推动行业高质量发展。
根据论文《公立医院数据资产入表财务管理路径与框架研究》中构建的路径与框架,财务部门是医院数据资产入表工作的核心牵头与专业执行部门,其主要职责贯穿整个路径,具体包括:
数据资产入表是一项跨部门的系统性工程,需要多部门协同。
【插一段业务推广】2026 服务升级 | 推出“医院数据资产管理专项服务”,为医院提供从规划到落地的一站式解决方案。我们的服务,精准对应试点五大任务(编制数据资产台账、开展数据资产登记、完善授权运营机制、健全收益分配机制、规范推进交易流通),完成需求对接(深入调研,精准把握医院特色与核心需求)、方案细化( 量身定制,明确服务范围、周期与交付成果)、落地执行( 全程驻场或按需响应,解决实施中一切问题)、总结上报(协助梳理成果,撰写报告,助力医院打造标杆案例)。医院数据资产管理“通关秘籍”,立即联系我们,获取专属定制方案。【业务推广】2026服务升级 | 推出“医院数据资产管理专项服务方案”
继续,图1医院数据资产入表财务管理路径,是一个线性的、分步骤的逻辑流程图。清晰地展示了数据资产入表的三个核心步骤:判断能否形成资产 → 会计处理与计量 → 报告。它重点在于阐明“需要做什么”以及各个步骤之间的先后逻辑关系。
图2医院数据资产入表的财务管理框架,是一个整合了路径、核心工具(计量模型)和闭环管理的系统框架图。在图1的三步路径基础上,深度融合了两个关键的计量模型(经济利益预测计量模型、成本归集分摊计量模型),并将其作为支撑“判断能否形成资产”这一关键环节的决策工具。它形成了一个从“数据资源”开始,经过判断、计量、处理,最终完成“报告与入表”的闭环系统。


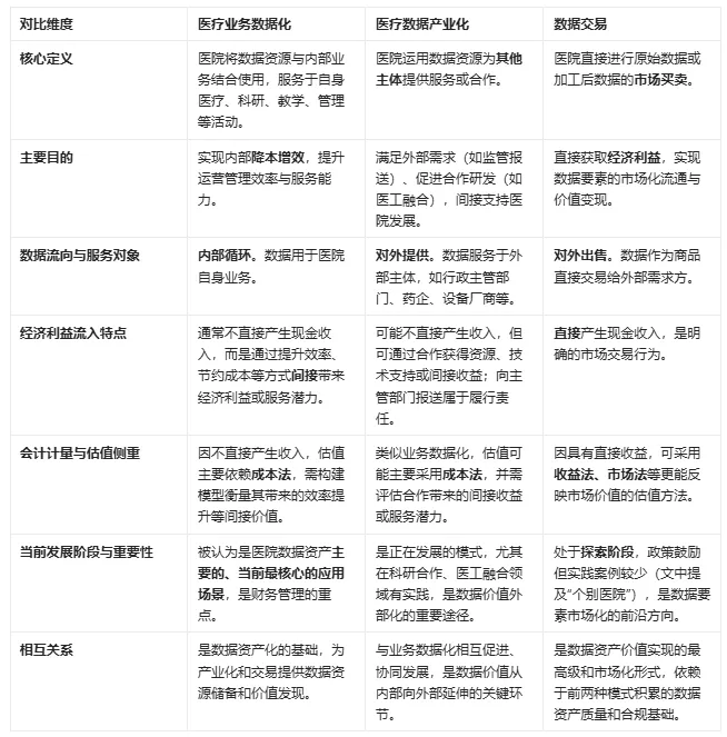
根据论文《公立医院数据资产入表财务管理路径与框架研究》,对医院数据资产服务于会计主体的三种业务模式对比如下:

总结来说:
这三种模式代表了医院数据资产价值实现的不同深度和方向。
“医疗业务数据化”是基础和内功,“医疗数据产业化”是延伸和协作,“数据交易”则是直接的市场变现。它们在数据流向、收益模式、会计处理上各有特点,共同构成了医院数据资产多元化的价值实现路径。
论文原文:(支持下载)






新型数据服务商,专注医疗健康数据资产化服务,数据流通交易服务“一站式”全流程服务。致力于通过技术创新与行业深度融合,推动特定行业数据资产的高效利用与价值最大化。帮助客户构建完善的数据资产管理体系。政策解读与合规咨询服务,优选推荐适合客户情况的数据资产管理平台和工具,检测数据质量,实现数据自动流动的闭环。帮助客户实现数据资源的共享与利用,实现数据资产的最大化利用,促进业务合作与资源共享。
2026年,我们推出以下服务项目
2026 服务升级 | 推出“医院数据资产管理专项服务”,为医院提供从规划到落地的一站式解决方案。我们的服务,精准对应试点五大任务(编制数据资产台账、开展数据资产登记、完善授权运营机制、健全收益分配机制、规范推进交易流通),完成需求对接(深入调研,精准把握医院特色与核心需求)、方案细化( 量身定制,明确服务范围、周期与交付成果)、落地执行( 全程驻场或按需响应,解决实施中一切问题)、总结上报(协助梳理成果,撰写报告,助力医院打造标杆案例)。医院数据资产管理“通关秘籍”,立即联系我们,获取专属定制方案。【业务推广】2026服务升级 | 推出“医院数据资产管理专项服务方案”





