
小伙伴们,大家好

26考研告一段落,大家都辛苦啦!

上期分析10所985自命题戳这里>>>
牛轧糖深感荣幸,也会再接再厉!
本期312统考的小伙伴:
最新答案全文解析+分院校估计排名
牛轧糖押题180+详细出处
















































2026届312统考真题给27、28考研人的启示:
①基础知识的掌握&有自命题思路很重要:对于国内大佬的研究、前沿有一定解非常非常重要。本次题目有一定难度,但是总体还是基础,很多知识考察很细。
例如,简答题:72.简述萨丕尔—沃尔夫语言相对论假设及其演变,并列举一个支持性证据。选择题:13.正念冥想的要素不包括( )。64.以下哪些符合人本主义的人格理论观点?( )
②知识学透,需要多思考加工,反向思维,灵活应用。
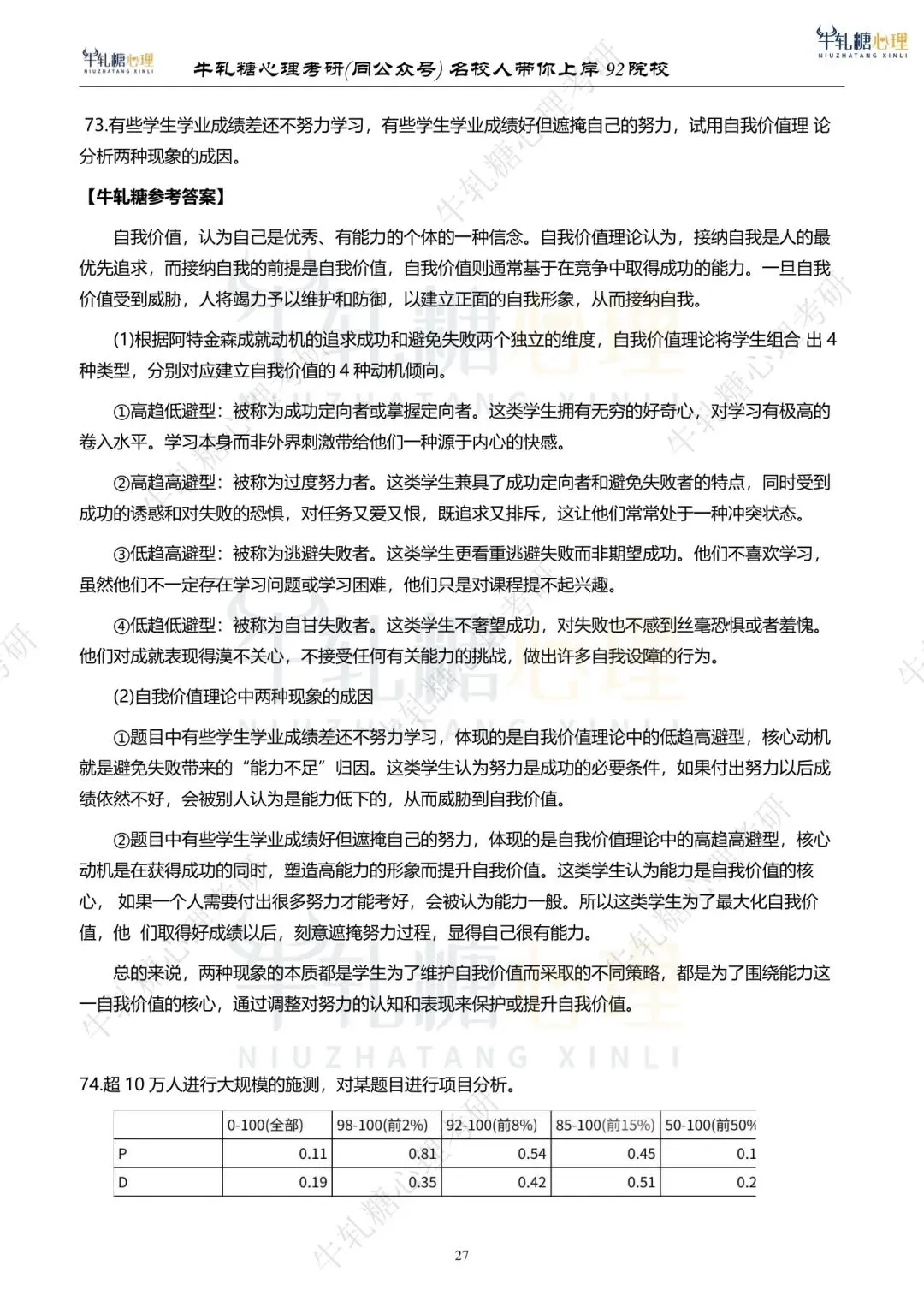
例如:简答题:73.有些学生学业成绩差还不努力学习,有些学生学业成绩好但遮掩自己的努力,试用自我价值理论分析两种现象的成因。综合题:75.随着互联网和自媒体的发展,媒体暴力成为一个不容忽视的现象,其与青少年暴力行为之间的 关系愈发受到关注。回答问题。
③理论记忆要深刻。理论的发展很重要,在背某部分的多个理论时,按照顺序和理论之间的前后关系进行记忆。
一个是平时的积累,掌握著名的人物和主要理论。例如选择题第2题:例如选择题1.心理学在关注人生挫折的同时,还要关注人生中的美好事物,注重积极品质的培养,持这种观点的心理学家( ),公众号平时会积累心理学家👉100位著名心理学家系列一 | 划重点!考试会考!
牛轧糖已经为大家标明了章节出处,考点分析,详细答案解析。









公众号后台回复
【26考研312真题】
【26考研312真题】
【26考研312真题】
即可免费领取
26考研312统考真题详解pdf
紧张虐人的312统考院校估分来了,分院校:排名、政治、英语、总分(快点奔走相告,好准备复试!!
说明:312统考各大院校,因为地区原因,公共课分数稍有出入,北京上海的小伙伴政治可以主观题压个2-5分
🐳🐳🐳点赞在看转发,
👀下期预测各院校312复试线!(有大道消息的那种
25高分喜报|中科院第一|人大第一|央财第一|复旦第二|华东top|北师top5|天大top5|东南top5|上交top10|北林top


有考研问题可扫描下方二维码
咨询牛轧糖考研班主任—糖姐
⬇︎⬇︎⬇︎⬇︎


