近几年的家庭教育领域似乎每隔一段时间都能出一些热议作品,比如原作叫好译作被吐口水的《园丁与木匠》,比如纪录片《他乡的童年》,比如比尔盖茨推荐过的《教养》《你当像鸟飞往你的山》…………2022年有《看见孩子》,2024年有许知远×林小英的对谈,2025年的“爆款”无疑是梁鸿的《要有光》。

从年前开始看起,断断续续在春节期间看完。这是一本没有太多文学性的纪实文学,叙事角度频繁切换,多个人物交替出场。如果没有提前对本书结构进行“预习”,毫无铺垫就直接看的话,甚至会有读不下去的感觉。比如刚看时我以为“阿叔”是作者的化身,本书是不是在宣传“阿叔”的工作室。
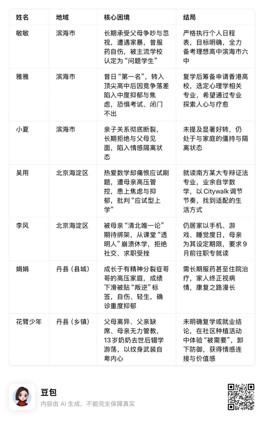
整本书分为三个篇章,记录的是三个不同城市的孩子们的遭遇。他们是家庭情感缺位、教育评价单一、社会支持不足的牺牲品代表,而绝非个体“脆弱”。
他们的经历或许和你身边的都不一样。孩子们患上抑郁症也不都是因为学习——妈妈对学习从没要求的最后也抑郁症了——但是他们的故事一定可以让你反思。
有人指摘此书不够深度剖析,阅读体验不佳等等。文字的确未做太多修饰,但是已经足够触目惊心。我用豆包梳理了部分核心人物关系和梗概,作为辅助性阅读,在此分享。
后台输入“要有光”,会自动回复电子书的百度网盘链接。

1
滨海市:
中等城市·家庭创伤+学业高压
敏敏
• 抑郁症原因:父母长期家暴(肉体+冷暴力)、学业高压、家庭婚姻破裂。母亲常扇巴掌、用字典砸肚子、扯头发撞墙;父亲在她求助时冷漠旁观,甚至在她吞药自杀后仍冷嘲热讽。
• 核心遭遇:小学时被送进“以打为主”的托管班,六年级因成绩下滑遭母亲街头拖拽打骂;初中被强制送入军事化管理的和光中学,因无法忍受严苛制度,尝试割腕、喝洗衣液、离家出走,最终吞服89粒药片住进ICU。
• 结局:休学3年后自学,通过阿叔的认知疗愈调整心态,中考差2分未达普高线,入读私立中学,目标考上理想高中。

雅雅
• 抑郁症原因:“必须考第一”的自我施压、父母关系畸形(父亲缺位+母亲表演式牺牲)、校园竞争压力。
• 核心遭遇:高中考入重点中学后,从班级第一滑落至中游,因焦虑出现手抖、无法落笔答题的情况;向母亲倾诉时,母亲比她更崩溃,父亲认为“哭是耻辱”。情绪失控时挥刀乱舞,被送进精神病院住院20多天,学会“表演正常”以求出院。
• 结局:申请香港高校心理学相关专业,希望结合西方心理学与中国现状,帮助同类受困青少年。

小正
• 抑郁症原因:破碎家庭的情感撕裂(父母离婚+爷爷奶奶与母亲教育理念冲突)、校园社会性隔离、家长忽视心理问题。
• 核心遭遇:小学六年级因疑似多动症,上课频繁发出声响、爬桌送东西,被同学孤立,家长联名要求退学;学校安排母亲陪读,他被安置在教室“孤岛”座位(四周空无一人);母亲因害怕失去监护权,拒绝让孩子就医确诊。
• 结局:仍在原学校与家长、学校拉锯,未得到有效治疗,未来存在走向极端的风险。

小夏
• 抑郁症原因:长期家庭暴力(父亲当众踩头殴打)、父母互相指责推诿、家庭情感缺位。
• 核心遭遇:13岁因去酒吧被父亲当众按倒踩头,此后情绪失控、当众打滚、多次试图跳楼,被送进精神病院;见到父亲或听到其名字就尖叫、浑身发软,出现惊恐发作。
• 结局:被阿叔接出并与家庭隔离,在补习班住近一年;成年后大专毕业,任旅游公司分店店长,工作能力获认可。

小关
• 抑郁症原因:母亲的完美主义控制(混淆教师与母亲角色)、家长忽视孩子求救信号、高知家庭的功利化教育。
• 核心遭遇:作业写不好就整页撕掉重写,数学题错一道要多做十题;小学时抗议老师不当言论、成绩下滑求助时,仅得到“报培训班”的敷衍回应;高中彻底拒学后,母亲强行中断阿叔的干预,深夜持续敲门逼迫沟通,导致他彻底闭门不出近两年。
• 结局:阿叔提出“母亲完全退出干预”后,同意月下散步,书末暗示在无控制的安全环境中有走出困境的希望。

铁子
• 抑郁症原因:原生家庭中父亲不认同心理干预、母亲缺乏科学方法、早期未建立集体规则意识。
• 核心遭遇:高一时因情绪问题打学生、踹校门,被学校要求退学;休学期间学习认知疗法,复学后因学校拆厕所隔断门,擅自拆老师厕所门装到学生厕所;但也会主动帮助抑郁同学和班主任做心理疏导。
• 结局:稳定就读高二,接受自身知识偏科,会主动记录行为并复盘,社会适应能力显著提升。

小丽
• 抑郁症原因:母亲的情绪宣泄式家暴、亲子沟通缺失、长期被忽视人际关系问题。
• 核心遭遇:小学二年级厌学,母亲联合老师施压,作业慢撕卷子、弹琴错打手心;疫情期间彻底失控,锁房两三个月不洗澡、黑白颠倒打游戏,严重社恐到不敢独自扫码买奶茶。
• 结局:按自己节奏每周到补习班学习,社恐症状缓解,能与熟悉的人简单交流,有“重新开始”的意愿。

2
北京海淀区:
大城市·精英教育内卷+价值真空
吴用
• 抑郁症原因:精英教育内卷、“刷题vs思考”的价值撕裂、家长的功利化期望。
• 核心遭遇:不到3岁开始上培训班,初中因数学天赋被推上清北竞赛路线,但厌恶“刷题机器”定位;在培训基地因想深夜学习与保安冲突,情绪崩溃;被诊断为心境障碍倾向,休学多年。
• 结局:放弃精英路线,入读南方大专研读辩证法,在哲学思考中寻找自我。

李风
• 抑郁症原因:“快乐教育”的悖论、学校边缘化(成绩垫底被忽视)、家庭情感支持崩塌(父亲学术缺位+母亲情绪宣泄)。
• 核心遭遇:初中直升高中后成绩垫底,长期在班级遭受冷暴力,几乎无机会发言;高一暑假被安排在学校旁租房上晚自习,因反感压抑情绪,最终坚决拒学,对任何选择只说“都行”。
• 结局:书末仍未复学,在家睡觉、看手机、散步,无明确“异常”但缺乏生活动力。

万小健
• 抑郁症原因:顶尖中学实验班的极致竞争压力、母亲“以名校为唯一目标”的功利化期待、自我表达与应试规范的冲突。母亲沈春将全部人生价值绑定他的升学,父亲高中三年被派驻外地,家庭情感支持单一。
• 核心遭遇:从小被塞满补习班,考入北京顶尖中学实验班,始终被当作“清北苗子”培养。作文因坚持表达真实想法而非应试模板,常扣20多分,被母亲要求打印范文模仿“八股文”;高三时作业本多次空白,出现逃学、情绪压抑等情况,母亲因焦虑与他激烈争吵,甚至目睹同学家长因孩子教育问题患上乳腺癌、同学站在窗边欲跳楼的场景。2024年高考失利,未达清北分数线,母亲崩溃大哭,认为“自己人生彻底失败”。
• 结局:未陷入长期抑郁,快速调整后自主申请国外大学,选择自己热爱的物理专业(无关职业前景,仅因兴趣);母亲沈春“大梦初醒”,意识到“孩子上任何学校都不会被毁”,重新投入自己的事业,不再被升学焦虑裹挟。

3
丹县:
县城/乡镇·留守孤独+情感荒漠
娟娟
• 抑郁症原因:县城留守背景下的家庭信任破裂、亲子沟通失效。
• 核心遭遇:成长于县城,母亲试图学习心理学修复关系,但早年积累的信任已彻底崩塌,对母亲的任何关心都会暴怒,长期情感压抑导致心理危机。
• 结局:住进卫生院精神科接受治疗,母亲仍在努力学习心理学尝试重建联结,过程艰难。

花臂少年
• 抑郁症原因:极致孤独(自幼丧母+父亲常年打工+奶奶去世后无人照料)、缺乏情感寄托。
• 核心遭遇:将奶奶名字纹在手臂,用烟头烫、刀片划自己,称“疼痛能让我感觉自己还活着”;被确诊为重度焦虑,后期出现精神分裂症状,难以表达喜怒哀乐。
• 结局:曾失去意识、浑身是伤被送医,长期处于医疗干预中,是乡村留守儿童心理困境的极端缩影。


这是我记录下的第103篇时光笔记
更多文章请关注公众号历史消息
浪~去旅行
宜兴 | 清迈 | 平潭岛 | 宏村&呈坎 | 莫干山 | 海宁&吴江 | 湖州 | 安吉 | 杭州 | 苏州 | 台州 | 天目湖 | 三亚 | 大理&西双版纳 | 台湾| 巢湖 | 2017在路上 | 玩海必备 | 飞马水城 | 九华山 | 盐城 | 淮安 | 黄山 | 桂林&大理 | 杭州 | 上海 | 拈花湾 | 丽江 | 文昌 | 融创 | 宁夏 | 丽水 | 徐岙底 | 乌村 | 万宁 | 呼伦贝尔 | 沪宁沿江高铁 | 长白山 | 徽州 | 马鞍山 | 宣城泾县 | 重庆 | 宜昌 | 双山岛 | 庐山 | 衢州 | 雁荡山 | 厦门 | 泉州 | 长春 | 洛阳 | 香港 | 马尔代夫
玩~溜娃ing
上海奈尔宝 | 南京奈尔宝 | 恐龙实验室 | Zoonana | 米格鲁 | 法租界之秋 | 春夏农场 | 苏家文创 | 宅家玩 | 海底世界&昆虫博物馆 | 心无限 | 金陵小城 | 白马公园时光岛 | 赏心谷 | 大马营 | 东方娃娃科学展 | 非遗馆 | 城墙博物馆 | 小西湖 | 老门东 | 壹品庄园 | 丰硕农场 | 江宁谷里 | 滑冰+游泳 | 十里长山凹 | 湖熟共享稻田 | 免费无动力乐园合集 | 雨花城市公园 | 建邺滨江walk | 2024爬山
看~儿童剧展
二刷纸美人 | 一刷纸美人 | 不莱梅的音乐家 | 拆钢琴 | 你是演奏家2 | 你是演奏家1 | 踢踏狗 | 放屁大象吹低音号2 | 跳舞吧!宝贝 | 魔法师的白手套 | 三只小猪 | 异想天开的艺术家 | 企鹅的北极熊爸爸 | 安团音乐会 | 豆荚宝宝打击乐 | 吹牛大王 | 小蜗牛艾玛 | 鳄鱼怎么了 | 新新小行星 | 猫飞狗跳 | 钢琴解剖课 | 好饿的毛毛虫 | 省美术馆 | 六朝博物馆 | 宋瓷展 | 非遗风筝展
韶~碎碎念
现男友 | 轨道车 | 面向未来 | 3岁绘本推荐 | 番茄炒蛋 | 早教启发 | 扔勺子 | 两岁书 | 好大学 | 时光慢慢走 | 数理化or文史哲 | 乐高测评 | 计划表 | 2021夏天故事 | 疫情实录 | 免费学习app | 主题学习 | 幼升小文具攻略 | 旅途神器 | 文具推荐 |电子榨菜
思~小杂记
产后17个月 | 健身1年小结 | 健身2年小结 | 《孩子:挑战》| 《爱和自由》1 | 《爱和自由》2| 《爱和自由》3 | 好好说话| 《幼儿数学核心概念》| 《欢迎来到一年级》 | 《哪吒2》
观~大小人物
