八点半美术史论
►►►
WOW
美术考研
26真题解析
西南交通大学
649 中外美术史
►
真题解析
西南交通大学美术与书法专业
649中外美术史
试卷结构为名词解释5个、简答题4个、论述题2个。
从考察角度来看,中外美较为均衡,且均为基本知识点,
无超纲题目、无偏僻考点。
从考察的知识点类型上看,多考察艺术家、艺术作品、艺术流派,属常规考法。
总之,题型简单,考法基础,易冲刺高分。
►
名词解释
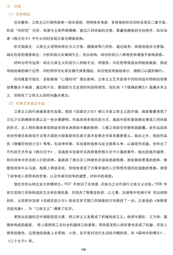
毕加索(外美)

(答案来源:八点半美术史论《背诵资料-名词解释》)
2.米开朗基罗(外美)

(答案来源:八点半美术史论《背诵资料-名词解释》)
3.《千里江山图》 (中美)

(答案来源:八点半美术史论《背诵资料-名词解释》)
4.《清明上河图》 (中美)

(答案来源:八点半美术史论《背诵资料-名词解释》)
5.《兰亭序》 (中美)

(答案来源:八点半美术史论《背诵资料-名词解释》)
►
简答题
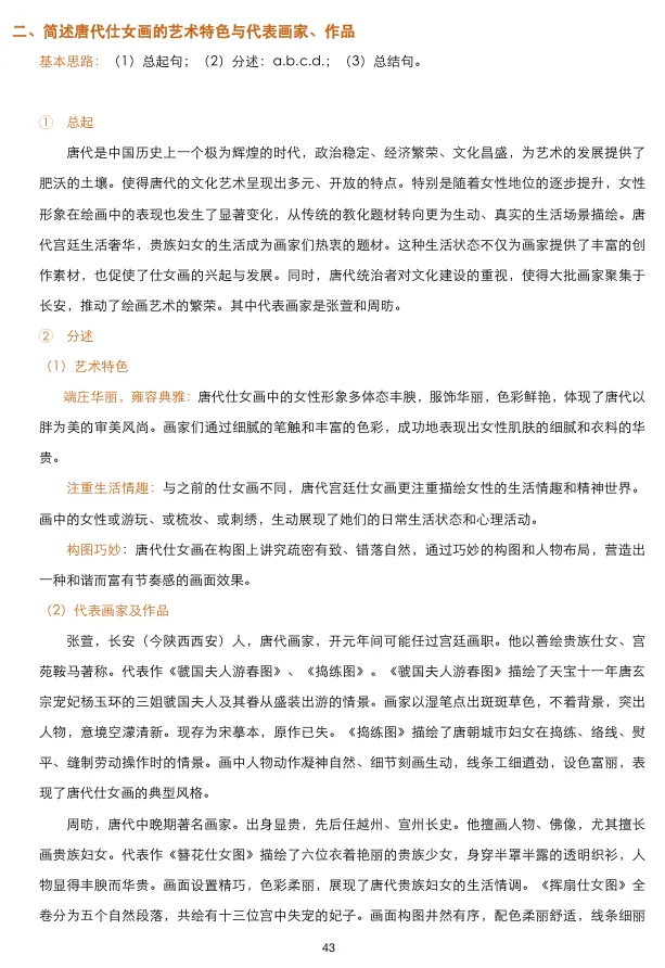
1.简述唐代仕女人物画 (中美)


(答案来源:八点半美术史论《背诵资料-简答论述》)
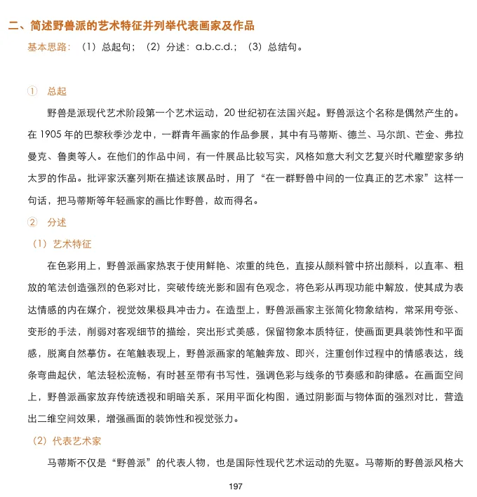
2.简述表现主义 (外美)


(答案来源:八点半美术史论《背诵资料-简答论述》)
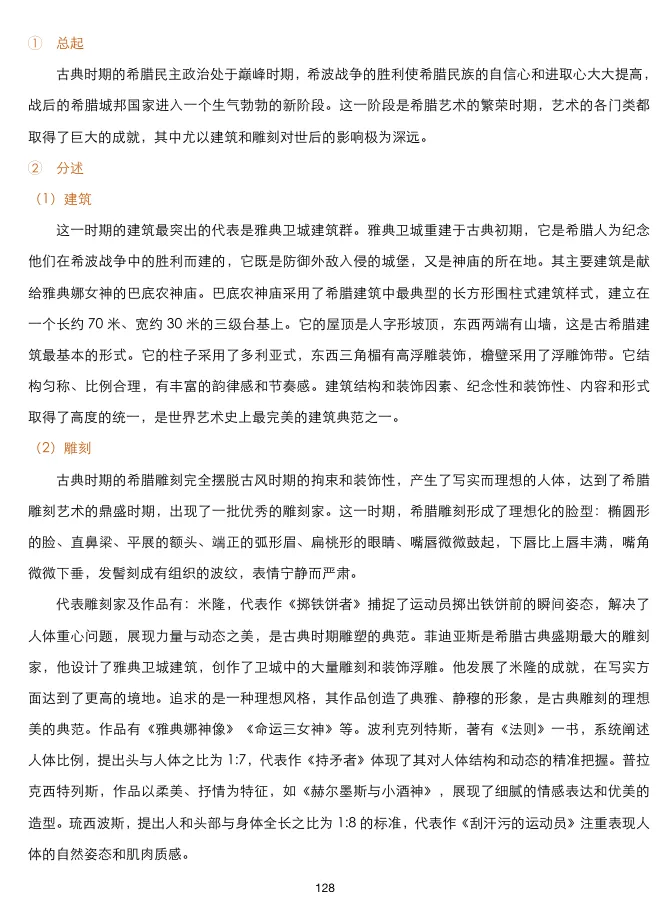
3.简述古希腊雕塑 (外美)


(答案来源:八点半美术史论《背诵资料-简答论述》)
4.简述意大利文艺复兴美术 (外美)


(答案来源:八点半美术史论《背诵资料-简答论述》)
►
论述题
1.列举两个西方现代艺术流派,并阐述其代表人物、作品和观念。 (外美)




(答案来源:八点半美术史论《背诵资料-简答论述》)
2.列举一个中国古代画家,并通过分析其作品阐述其艺术价值 (中美)

(答案来源:八点半美术史论《背诵资料-简答论述》)

微信号:BDBMSLZX
微信公众号:八点半美术史论
小红书:八点半美术史论考研
B站:八点半美术史论

美术考研必备资料

八点半美术史论学员成绩