一、启动程序
(一)法律法规
1.《刑事诉讼法》
第四十二条 辩护人收集的有关犯罪嫌疑人不在犯罪现场、未达到刑事责任年龄、属于依法不负刑事责任的精神病人的证据,应当及时告知公安机关、人民检察院。
第五十一条 公诉案件中被告人有罪的举证责任由人民检察院承担,自诉案件中被告人有罪的举证责任由自诉人承担。
第五十二条 审判人员、检察人员、侦查人员必须依照法定程序,收集能够证实犯罪嫌疑人、被告人有罪或者无罪、犯罪情节轻重的各种证据……
第一百四十六条 为了查明案情,需要解决案件中某些专门性问题的时候,应当指派、聘请有专门知识的人进行鉴定。
2.《公安机关办理刑事案程序规定》
第二百四十八条第一款 为了查明案情,解决案件中某些专门性问题,应当指派、聘请有专门知识的人进行鉴定。
第三百四十二条 公安机关发现实施暴力行为,危害公共安全或者严重危害公民人身安全的犯罪嫌疑人,可能属于依法不负刑事责任的精神病人的,应当对其进行精神病鉴定。(强制医疗章节)
3.《人民检察院刑事诉讼规则》
第二百一十八条 人民检察院为了查明案情,解决案件中某些专门性的问题,可以进行鉴定。
鉴定由人民检察院有鉴定资格的人员进行。必要时,也可以聘请其他有鉴定资格的人员进行,但是应当征得鉴定人所在单位同意。
第二百二十一条第三款 犯罪嫌疑人的辩护人或者近亲属以犯罪嫌疑人有患精神病可能而申请对犯罪嫌疑人进行鉴定的,鉴定费用由申请方承担。
4.《精神疾病司法鉴定暂行规定》(卫医字[89]第17号)
第十七条 司法机关委托鉴定时,需有《委托鉴定书》,说明鉴定的要求和目的,并应当提供下列材料:
(一)被鉴定人及其家庭情况;
(二)案件的有关材料;
(三)工作单位提供的有关材料;
(四)知情人对鉴定人精神状态的有关证言;
(五)医疗记录和其他有关检查结果。
5.《中华人民共和国精神卫生法》(2018修正)
第二十八条 除个人自行到医疗机构进行精神障碍诊断外,疑似精神障碍患者的近亲属可以将其送往医疗机构进行精神障碍诊断。对查找不到近亲属的流浪乞讨疑似精神障碍患者,由当地民政等有关部门按照职责分工,帮助送往医疗机构进行精神障碍诊断。
疑似精神障碍患者发生伤害自身、危害他人安全的行为,或者有伤害自身、危害他人安全的危险的,其近亲属、所在单位、当地公安机关应当立即采取措施予以制止,并将其送往医疗机构进行精神障碍诊断。
医疗机构接到送诊的疑似精神障碍患者,不得拒绝为其作出诊断。
(二)典型案例
2024-02-1-177-003吴某固故意杀人案——司法精神病鉴定的启动与操作
【裁判要旨】
对于被告人作案动机异常、回答问题或者精神状态存疑的,人民法院要重点对被告人的刑事责任能力进行审查,查明有无因精神障碍影响刑事责任能力的可能。对于审前未作司法精神病鉴定,人民法院经审查认为有鉴定必要的,即便被告人及其近亲属未提出司法精神病鉴定申请,也应当依职权启动鉴定程序。具体操作之中,既可以自行委托鉴定,也可以视情通知人民检察院补充鉴定,以准确认定被告人作案时的刑事责任能力,确保案件依法准确处理。
(三)理论观点
我国的刑事诉讼法对于精神病司法鉴定采用职权主义,将精神病司法鉴定的启动权交由公、检、法三机关,辩护人或者近亲属以犯罪嫌疑人可能患有精神病为由而申请对犯罪嫌疑人进行鉴定的,人民检察院也只是“可以”启动鉴定,而不是必须启动鉴定,并且“鉴定费用由申请方承担”。其原因多样,其中之一是,在发生了引人注目的凶杀案件的场合,一旦将被告人交付精神病鉴定,如得出有病的结论,后面的裁判将会陷入非常被动的地步。司法机关判断启动的标准在于判断其是否具有辨认和判断能力。
(四)小结
精神病鉴定均为司法机关依职权启动,犯罪嫌疑人的辩护人或近亲属可以申请启动精神病鉴定程序,但未明确规定必须鉴定的标准。司法机关可以依据行为人的表现进行是否具有辨认和判断能力的标准衡量,以决定是否启动司法精神鉴定程序。
二、鉴定事项
刑事责任能力、受审能力、服刑能力(含是否适合收监)、性自我防卫能力鉴定
(一)《法医类司法鉴定执业分类规定》司规〔2020〕3号
第二十六条 刑事类行为能力鉴定。对涉及犯罪嫌疑人或被告人、服刑人员以及强奸案件中被害人的行为能力进行鉴定。包括刑事责任能力、受审能力、服刑能力(含是否适合收监)、性自我防卫能力鉴定等。

(二)《精神疾病司法鉴定暂行规定》卫医字[89]第17号
第九条 刑事案件中,精神疾病司法鉴定包括:
(一)确定被鉴定人是否患有精神疾病,患何种精神疾病,实施危害行为时的精神状态,精神疾病和所实施危害行为之间的关系,以及有无刑事责任能力。
(二)确定被鉴定人在诉讼过程中的精神状态以及有无诉讼能力。
(三)确定被鉴定人在服刑期间的精神状态以及对应当采取的法律措施的建议。
第十九条 刑事案件被鉴定人责任能力的评定:被鉴定人实施危害行为时,经鉴定患有精神疾病,由于严重的精神活动障碍,致使不能辨认或者不能控制自己行为的,为无刑事责任能力。
被鉴定人实施危害行为时,经鉴定属于下列情况之一的,为具有责任能力:
1.具有精神疾病的既往史,但实施危害行为时并无精神异常;
2.精神疾病的间歇期,精神症状已经完全消失。
第二十一条 诉讼过程中有关法定能力的评定:
(一)被鉴定人为刑事案件的被告人,在诉讼过程中,经鉴定患有精神疾病,致使不能行使诉讼权利的,为无诉讼能力。
(二)被鉴定人为民事案件的当事人或者是刑事案件的自诉人,在诉讼过程中经鉴定患有精神疾病,致使不能行使诉讼权利的,为无诉讼能力。
(三)控告人、检举人、证人等提供不符合事实的证言,经鉴定患有精神疾病,致使缺乏对客观事实的理解力或判断力的,为无作证能力。
第二十二条 其他有关法定能力的评定:
(一)被鉴定人是女性,经鉴定患有精神病,在她的性不可侵犯遭到侵害时,对自身所受的侵害或严重后果缺乏实质性理解能力的,为无自我防卫能力。
(二)被鉴定人在服刑、劳动教养或者被裁决受治安处罚中,经鉴定患有精神疾病,由于严重的精神活动障碍,致使其无辨认能力或控制能力,为无服刑、受劳动教养能力或者无受处罚能力。
三、具体事项——刑事责任能力
(一)法律法规
1.《刑法》
第十八条 精神病人在不能辨认或者不能控制自己行为的时候造成危害结果,经法定程序鉴定确认的,不负刑事责任,但是应当责令他的家属或者监护人严加看管和医疗;在必要的时候,由政府强制医疗。
间歇性的精神病人在精神正常的时候犯罪,应当负刑事责任。
尚未完全丧失辨认或者控制自己行为能力的精神病人犯罪的,应当负刑事责任,但是可以从轻或者减轻处罚。
醉酒的人犯罪,应当负刑事责任。
精神障碍 Mental Disorder
又称精神疾病(mental illness),是指在各种因素的作用下造成的心理功能失调,而出现感知、思维、情感、行为、意志及智力等精神活动方面的异常。
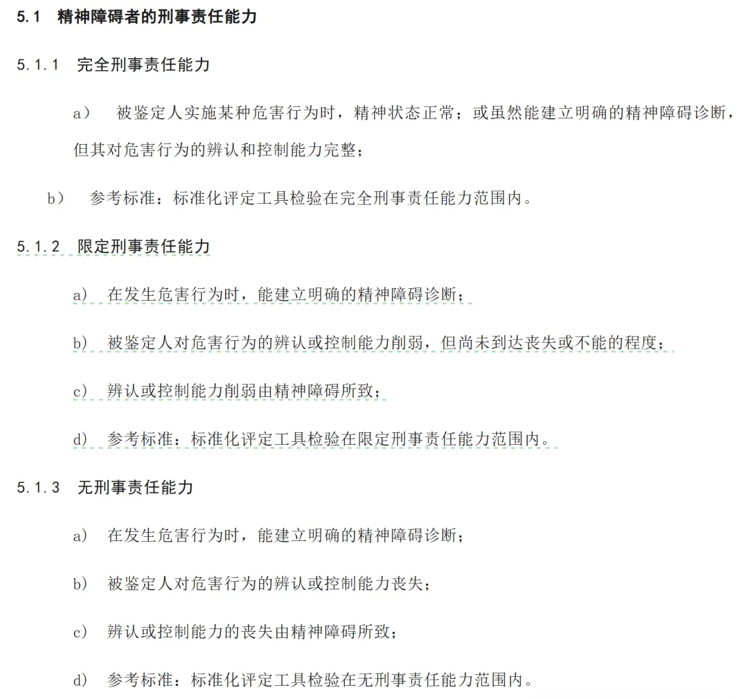
4.2 刑事责任能力的评定有两个要件:医学要件和法学要件。医学要件为存在某种精神障碍;法学要件为该精神障碍是否影响其危害行为的辨认能力或控制能力及影响程度。
4.4 进行刑事责任能力评定时,首先应评定被鉴定人的精神状态,根据CCMD或ICD进行医学诊断,在医学诊断的基础上再考察辨认和控制能力受损程度,根据辨认或控制能力的损害程度评定责任能力等级。

详细分类见 中国精神障碍分类与诊断标准第三版(CCMD-3)(1996)
《国际疾病分类》(ICD-11)(2018)


4.5 辨认与控制能力损害程度的判断应从以下方面进行评估:作案动机、作案前先兆、作案的诱因、作案时间选择性、地点选择性、对象选择性、工具选择性、作案当时情绪反应、作案后逃避责任、审讯或检查时对犯罪事实掩盖、审讯或检查时有无伪装、对作案行为的罪错性认识、对作案后果的估计、生活自理能力、工作或学习能力、自知力、现实检验能力、自我控制能力。


详细精神疾病评定见 《精神障碍者刑事责任能力评定大纲》
(二)争议问题
1.医学标准or法学标准
(1)理论观点
我国《刑法》第 18 条将辨认、控制能力作为判断精神病人刑事责任能力的组成部分,且将“经法定鉴定程序确认”作为行为人不负刑事责任的条件,则就精神病人刑事责任判断而言,虽然必须考虑医学鉴定,但其本质上仍然是一个法学判断,司法工作人员必须从维护社会秩序的现实需要出发,兼顾刑法上的主观责任原则,合理确定精神病人承担刑事责任的范围。一方面,对于精神病人刑事责任能力的精神病司法鉴定,启动权掌握在司法工作人员手中;另一方面,对于医生所给出的精神病司法鉴定结论,通常情况下,司法人员必须采信,但在有充分理由的情况下,也可以不采信或部分采信。
(2)典型案例:进行鉴定意见的实质性审查
a 2024-02-1-187-001王某华绑架、强制猥亵案——对“尚未完全丧失辨认或者控制自己行为能力”的认定
【裁判要旨】
被告人为精神病人的,其刑事责任能力的认定,要结合被告人既往病史、法医精神病鉴定意见、案发时被告人的作案目的、动机、方式以及作案过程、作案前后表现等具体情况判断。被告人被法医精神病鉴定意见认定为限定刑事责任能力的,应当根据被告人实施危害行为时辨认能力或控制能力减弱的程度,综合考虑犯罪的事实、性质、情节、后果以及被告人的主观恶性和人身危险性等,结合所有法定、酌定量刑情节,决定是否予以从宽处罚以及从宽处罚的幅度。
b 2024-04-1-177-005刘某某故意杀人案——对刑事责任能力重新鉴定申请要从形式、实质方面予以全面审查判断
【裁判理由】
法院生效裁判认为:本案审理过程中涉及被告人刘某某刑事责任能力问题。
1.最高人民法院关于适用《中华人民共和国刑事诉讼法》的解释第九十七条、第九十八条对鉴定意见的着重审查内容及不得作为定案根据的情形作出了规定,故对于当事人提出重新鉴定申请的,应当首先对在案的鉴定意见进行形式审查。本案司法鉴定意见书形式要件完备、鉴定程序符合法律规定,鉴定意见明确,鉴定机构和鉴定人具有法定资质。
此外,本案侦查机关具有启动鉴定的合理性事由,被告人刘某某的刑事责任能力鉴定系由公安机关委托,因根据调查,刘某某案发前曾因脑缺血、病毒性脑炎疾病等就医,且在押期间有不合常理的表现。需要注意的是,是否启动精神病司法鉴定,应当根据案件具体情况综合分析。
2.鉴定结论受到鉴定人本身的知识水平、经验、所依据的材料等的影响。本案中,被害方提交重新鉴定申请的同时,提交了专家论证意见,即从鉴定所依据的调查材料、精神检查欠充分,刘某某案发前准备、应对行为、案发后表现等方面,倾向于评定刘某某为完全刑事责任能力。对于这些异议意见,法院应当听取,对鉴定结论进行实质性审查,一方面应当对鉴定意见所依据的材料进行审查,确定是否全面充分,本案鉴定依据的材料既包括刘某某的就医情况、讯问笔录、亲属邻居询问笔录、同监室人员询问笔录、羁押期间现实表现记载等书面材料,也包括对刘某某的精神检查、辅助检查等,鉴定意见对刘某某案发前的行为、案发后的表现等均作出了分析,对其行为有现实事件诱发、案发后乱跑、割腕等也已予考量,已经对被害方提交的专家论证意见中所提异议进行回应。另一方面,应当与在案其他证据综合考量,确定鉴定意见与其他在案证据有无矛盾之处,本案的鉴定意见与被告人供述、证人证言、发破案经过、抓获经过等其他在案证据能够相互印证,无矛盾之处。
3.经过对鉴定意见证据能力和证明力的审查和认定,本案已有的鉴定意见足以采信,不应当决定重新鉴定。但鉴于本案系故意杀人案件,被害人家属强烈要求重新鉴定,为了实现良好的社会效果和法律效果,应对重新鉴定的必要性再做审查。一是根据最高人民法院对于曾经被鉴定过系限定刑事责任能力的被告人,核准死刑立即执行的已有判例,对重新鉴定结论与原鉴定意见结论不同的情况进行分析;二是要求鉴定人出庭或同意被害方提出的专家出庭申请,根据当庭对鉴定意见的说明、论证再次审查是否有重新鉴定的必要。故法院依法作出如上裁判。
【裁判要旨】
当事人对被告人限定刑事责任能力鉴定意见有异议申请重新鉴定的,法院应审查是否符合法定条件并结合具体案情决定是否重新鉴定。在审查认定时,首先应当根据刑事诉讼法解释的规定进行证据能力审查,包括鉴定委托程序等是否合法,鉴定机构、鉴定人是否具备法定资质,鉴定材料是否真实可靠,鉴定过程和方法是否符合专业规范等情形。其次应结合庭审质证结果、案件事实等对鉴定结论是否采信进行实质性判断,即证明力审查,尤其是有异议的专家论证意见,及与在案证据的矛盾之处。再次应综合全案进行必要性审查。对于原鉴定意见足以采信的,则可不重新鉴定
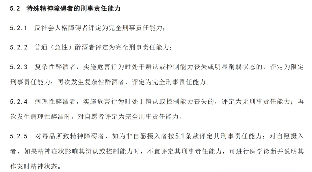
2.醉酒、吸毒
(1)理论观点
现实生活中,引起精神障碍或疾病的原因多种多样,很多因为吸毒、酗酒、邪教程度的封建迷信、偏执等导致辨认、控制能力降低乃至丧失,在医学判断上,其中不少情形就是由于精神障碍而导致辨认、控制能力丧失的场景。但从刑法规范的立场来看,吸毒、酗酒、邪教等本身是法律所不允许的违反规范行为,行为人在有意利用其而陷入不能辨认、控制自己行为状态而实施犯罪的场合,就是所谓“原因自由行为”,要作为刑事犯罪处理。
(2)典型案例
a 2023-05-1-177-016陈某寿故意杀人案——吸食毒品致精神障碍后故意杀人案件的处理原则
【裁判要旨】
行为人故意或过失造成自己的无责任能力状态并且在这种状态下造成了危害结果,这种利用自己为工具的行为应当被看作其实行行为,与利用物理工具的行为(如驱赶猛兽杀人)具有相同的刑法意义。在行为人起先没有实施暴行等结果行为的意思,但由于饮酒、吸毒等原因行为而产生了该意思时,可以肯定原因行为与结果之间存在因果关系。在行为人事先就有实施结果行为的意思,出于鼓起勇气等动机而饮酒、吸毒导致丧失责任能力,进而在该状态下实施了结果行为时,也可以肯定原因行为与结果之间的因果关系。既然行为人在实施与结果的发生具有因果关系的行为时具有责任能力,而且具有故意或者过失,就具有了可罚性。因此,根据原因自由行为的法理,对于故意或者过失导致自己陷入限定责任能力状态进而实施犯罪的,应当追究刑事责任,而且不能适用从轻或者减轻处罚的规定
b 2023-05-1-177-011彭某故意杀人案——吸食毒品后控制、辨别能力受影响而实施犯罪行为的,依法应当承担刑事责任
【裁判要旨】
1.具有辨认、控制能力的行为人,故意或者过失使自己一时陷入丧失或者尚未完全丧失辨认、控制能力的状态,并在该状态下实施了符合犯罪构成的行为,依法应当承担刑事责任。
2.吸食毒品而致精神障碍的,不属刑法意义上的精神病人
3.抑郁症、焦虑症是否影响刑事责任能力认定的问题
《CCMD-3》将心境障碍(情感性精神障碍)划分为了躁狂发作、双相障碍、抑郁发作和持续性发作几种类型。经笔者检索相关文章,国内专家纪术茂牵头制定的《精神障碍者刑事责任能力评定大纲》中便给出了答案。《大纲》认为,焦虑症、疑病症: 辨认和控制能力无明显障碍, 评定为完全责任能力。
而上述评定大纲中将抑郁发作分为“轻度抑郁发作”“重度抑郁发作”和“伴有精神病性症状的抑郁症”三种情形:
1. “轻度抑郁发作”的情形, 其辨认能力和控制能力无明显缺损, 评定为完全责任能力;
2. “重度抑郁发作”的情形,伴有明显的自杀企图或者行为, 但缺乏幻觉、妄想等精神病性症状,区分不同情况予以评定;
3. “伴有精神病性症状的抑郁症”的情形: 如果行为与精神病性症状有因果关系, 辨认或者控制能力丧失时, 评定为无责任能力。
简单总结:焦虑症一般不影响刑事责任能力认定;而抑郁症属于心境障碍,是否影响刑事责任能力,重点考察其发作时是否伴有精神病性症状。
如,在郭某旭故意伤害、故意毁坏财物罪一案中(【2025】冀0427刑初9号),经鉴定郭某旭患有双相情感障碍,涉案期间为不伴精神病性症状的抑郁发作,郭某旭对本案应评定为具有完全刑事责任能力。
重度抑郁者为了免除亲人在世的痛苦和不幸遭遇,常有预谋地将亲人杀死,然后自杀。这又被称为“怜悯性杀亲”,其知道杀人是违法的,且极为周密地实施杀人行为,但因为重度抑郁使行为人丧失了对杀亲说“不”的意思决定能力(丧失控制能力),仍被评定为无责任能力。
(三)小结
司法精神病鉴定,具体判断顺序:
1.行为人是否为精神病人:司法人员应严格依据医学标准认定行为人是否属于精神病人。司法人员不能直接推翻行为人为精神病人的鉴定结论,如对鉴定结论持怀疑态度的,应当重新进行鉴定。如果司法人员与鉴定人员均认为行为人不是精神病人,就可认定行为人具有完全责任能力。
2.先判断控制能力,再判断辨认能力:
(1)控制能力:行为选择能力(作案时间选择性、地点选择性、对象选择性、工具选择性),自我保护能力(作案后逃避责任、审讯或检查时对犯罪事实掩盖、审讯或检查时有无伪装),临场应对能力(作案当时可依据周围环境采取相应的应对行为)。
(2)辨认能力:一是精神病人的动机、目的是否荒谬离奇并脱离现实,二是精神病人是否曲解了危害行为的违法性质,三是精神病人对危害后果是否缺乏认识。
(3)家族精神病史的考察
结论:其一,如果行为人丧失控制能力,则可得出无责任能力的结论,无需再讨论行为人的辨认能力问题,对此当无异议。其二,如果行为人控制能力完整,则需进一步考察行为人的辨认能力情况。如果行为人辨认能力丧失,应认定为无责任能力;如果辨认能力受损,应认定为限制责任能力;如果辨认能力完整,应认定为完全责任能力。其三,如果行为人控制能力受损,则需进一步考察行为人的辨认能力情况。如果辨认能力丧失,应认定为无责任能力。如果并未丧失辨认能力,此时不论辨认能力完整还是受损,均应认定为限制责任能力。
四、具体事项——刑事责任能力——强制医疗
(一)法律法规
1.《刑诉法》
第三百零二条 实施暴力行为,危害公共安全或者严重危害公民人身安全,经法定程序鉴定依法不负刑事责任的精神病人,有继续危害社会可能的,可以予以强制医疗。
2.《中华人民共和国精神卫生法》中华人民共和国主席令第6号
第三十条 精神障碍的住院治疗实行自愿原则。
诊断结论、病情评估表明,就诊者为严重精神障碍患者并有下列情形之一的,应当对其实施住院治疗:
(一)已经发生伤害自身的行为,或者有伤害自身的危险的;
(二)已经发生危害他人安全的行为,或者有危害他人安全的危险的。
第三十一条 精神障碍患者有本法第三十条第二款第一项情形的,经其监护人同意,医疗机构应当对患者实施住院治疗;监护人不同意的,医疗机构不得对患者实施住院治疗。监护人应当对在家居住的患者做好看护管理。
第三十二条第一款 精神障碍患者有本法第三十条第二款第二项情形,患者或者其监护人对需要住院治疗的诊断结论有异议,不同意对患者实施住院治疗的,可以要求再次诊断和鉴定。
第三十五条 再次诊断结论或者鉴定报告表明,不能确定就诊者为严重精神障碍患者,或者患者不需要住院治疗的,医疗机构不得对其实施住院治疗。
再次诊断结论或者鉴定报告表明,精神障碍患者有本法第三十条第二款第二项情形的,其监护人应当同意对患者实施住院治疗。监护人阻碍实施住院治疗或者患者擅自脱离住院治疗的,可以由公安机关协助医疗机构采取措施对患者实施住院治疗。
在相关机构出具再次诊断结论、鉴定报告前,收治精神障碍患者的医疗机构应当按照诊疗规范的要求对患者实施住院治疗。
(二)典型案例
1.人身伤害型
2023-02-1-017-002张某强制医疗案——精神病人是否具有“继续危害社会可能”的审查判断
【裁判理由】
法院生效决定认为:虽然被申请人张某在被采取临时保护性约束措施期间,经过治疗病情有所好转,家属亦提出愿意在家对张某严加看管和医疗,但张某还是有继续危害社会的可能,故申请机关申请对张某强制医疗的主张成立。主要理由:一是,被申请人张某对社会中的不特定人实施了暴力行为,致一人轻伤、一人轻微伤,其社会危害性已经达到以危险方法危害公共安全罪的犯罪程度,且经法定程序鉴定为依法不负刑事责任的精神病人。二是,从张某实施暴力行为的起因、过程看,根据在案司法精神病鉴定意见,张某存在被害妄想,存在言语性幻听;有精神病家族史,其本人性格内向、脾气暴躁,与妻子少有交流,怀疑心重,日常言行表现出一定的异常。此外,张某发射的飞镖内所装的药水为琥珀胆碱,该种药物对人体危害严重,甚至可能导致被害人出现窒息最终死亡。可见,张某一旦发病,其自知力消退,导致其行为冲动、不计后果,所实施的暴力行为将对公共安全和公民人身安全产生严重危害。三是,从张某到案后的治疗情况看,经过积极治疗,张某的病情虽有缓解,但其在治疗期间已出现藏药行为,张某在院治疗期间尚且不愿主动服药,说明其对自己的病情认识不够。四是,从张某家属的监管能力看,张某在生活、工作中自我支配意识强,自尊心极强,对于自己的事务有自己的想法,极少听取家人的意见。张某一旦出院在家治疗,不愿被他人当作精神病人对待而刻意躲避家人监管、不坚持服药导致病情复发的可能性较大,再次实施暴力行为的可能性也较大。
【裁判要旨】
精神病人是否具有“继续危害社会可能”的审查判断,系法院审理强制医疗案件的重点和难点。要根据全案事实和证据,综合考虑被申请人暴力行为的性质、严重程度以及被申请人病发原因、过程、治疗经过、家属实际监管能力等情况,并听取被申请人及其法定代理人、主治医师、鉴定人的意见,依法作出是否强制医疗的决定。
2.暴力侵财型
2025-02-1-230-001陈某基故意毁坏财物强制医疗案——强制医疗决定的考量因素
【裁判理由】
《中华人民共和国刑事诉讼法》第三百零二条规定:“实施暴力行为,危害公共安全或者严重危害公民人身安全,经法定程序鉴定依法不负刑事责任的精神病人,有继续危害社会可能的,可以予以强制医疗。”据此,依法对被申请人决定强制医疗应当满足以下条件:一是被申请人系经法定程序鉴定依法不负刑事责任的精神病人;二是被申请人实施了暴力行为,且该行为危害公共安全或者严重危害公民人身安全,社会危害性已经达到犯罪程度;三是有继续危害社会的可能。
本案中,尚无必要对被申请人陈某基予以强制医疗。具体而言:(1)陈某基先后三次将砖块抛入停车场内,造成三辆车轻微损坏,尽管达到了
故意毁坏财物罪的入罪门槛(毁坏公私财物3次以上),但未造成他人伤亡后果,属偶尔实施的轻微暴力,尚未达到刑事诉讼法第三百零二条规定的“危害公共安全或者严重危害公民人身安全”的程度。(2)陈某基经鉴定系“中度精神发育迟滞”,在情感和行为方面表现幼稚,智力低下,与冲动攻击型精神病患者具有一定区别。经强制医疗所评估认为,陈某基经系统治疗,病情稳定,服药依从性较好,住院治疗期间未发生冲动、试图伤人、自杀、自伤等行为。(3)陈某基的家属具有监护意愿,并提供相关材料证明具备监护条件和能力,故可认为陈某基病情能够在家得到有效控制,再继续危害社会的可能性较小。综合考虑陈某基实施暴力行为的事实、性质、情节、后果和精神情况评估,以及其家属的监护意愿和监护能力,广州中院依法撤销原审法院作出的强制医疗决定。
【裁判要旨】
经法定程序鉴定依法不负刑事责任的精神病人实施故意毁坏财物行为,未危害公共安全或者严重危害公民人身安全,且其经治疗后病情稳定,家属具有监管意愿和能力,继续危害社会的可能性较低的,不符合刑事诉讼法第三百零二条规定的予以强制医疗的条件,依法不予强制医疗可责令其家属或者监护人严加看管和医疗。
五、具体事项——受审能力
(一)法律法规
《刑事诉讼法》第二百零六条 在审判过程中,有下列情形之一,致使案件在较长时间内无法继续审理的,可以中止审理:
(一)被告人患有严重疾病,无法出庭的;
(二)被告人脱逃的;
(三)自诉人患有严重疾病,无法出庭,未委托诉讼代理人出庭的;
(四)由于不能抗拒的原因。
中止审理的原因消失后,应当恢复审理。中止审理的期间不计入审理期限。
第二百九十六条 因被告人患有严重疾病无法出庭,中止审理超过六个月,被告人仍无法出庭,被告人及其法定代理人、近亲属申请或者同意恢复审理的,人民法院可以在被告人不出庭的情况下缺席审理,依法作出判决。(不同意恢复审理,继续中止,等被告人恢复受审能力,恢复庭审;被告人死亡,终止审理)
(二)典型案例
2024-02-1-179-004夏某华故意伤害案——对经鉴定无受审能力的被告人的程序处理
【裁判要旨】
1.受审能力的判断以被告人接受审判时为节点,强调参与庭审期间的现时能力;刑事责任能力的判断则以被告人实施犯罪行为时为节点,本质是判断有无承担刑事责任的能力。因此,具备刑事责任能力的被告人可能并不具备受审能力。
2.法院在审理涉限定刑事责任能力被告人的案件时,应首先着重审查被告人供述等言词证据的表达是否流畅、回答是否切题。其次,在送达庭前相关材料以及在庭审中面对面交流时,进一步判断被告人的表达能力、思维逻辑是否清晰,最终确定被告人是否具有受审能力以及是否需要对受审能力进行鉴定。
3.当案件因被告人不具备受审能力而中止审理后,法院需要首先评估其受审能力经治疗得以恢复的可能性。作案时具有完全刑事责任能力,审判期间被告人患有严重精神疾病无法出庭,中止审理超过六个月,被告人仍然无法出庭,被告人及其法定代理人、近亲属申请或者同意恢复审理的,人民法院可以在被告人不出庭的情况下缺席审判,依法作出判决;被告人无法表达意愿的,其法定代理人、近亲属可以代为申请或者同意恢复审理。
六、具体事项——服刑能力、性防卫能力(略)
七、时间要求
(一)鉴定时间
《司法鉴定程序通则》中华人民共和国司法部令第132号
第二十八条 司法鉴定机构应当自司法鉴定委托书生效之日起三十个工作日内完成鉴定。
鉴定事项涉及复杂、疑难、特殊技术问题或者鉴定过程需要较长时间的,经本机构负责人批准,完成鉴定的时限可以延长,延长时限一般不得超过三十个工作日。鉴定时限延长的,应当及时告知委托人。
司法鉴定机构与委托人对鉴定时限另有约定的,从其约定。
在鉴定过程中补充或者重新提取鉴定材料所需的时间,不计入鉴定时限。
(二)案件审查时间
《刑诉法》第一百四十九条 对犯罪嫌疑人作精神病鉴定的期间不计入办案期限。
【参考文献】
闫红伟《浅析刑事案件精神病鉴定的若干实务问题》
黎宏《精神病人刑事责任能力的判断》
李立众《精神病人责任能力的认定方案研究》
陈卫东、程雷、孙皓、潘侠、杨剑炜《刑事案件精神病鉴定实施情况调研报告》
(以上不作定论,欢迎讨论)