当前位置:首页>学习笔记>ARDS 患者的呼吸改变(学习笔记)

ARDS 患者的呼吸改变(学习笔记)

  • 2026-05-18 10:24:26
ARDS 患者的呼吸改变(学习笔记)

开始我们的讲题,我的讲题是 ARDS 患者的呼吸改变。

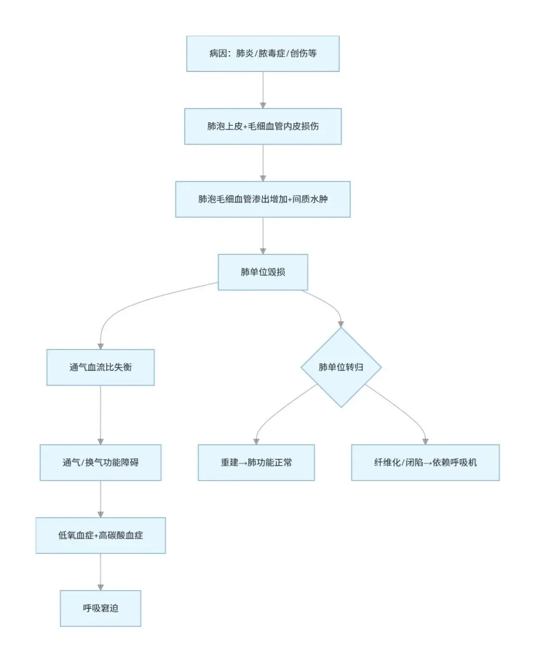
我们都知道 ARDS 呢它是一个综合征,所以它整个现代的这种临床的定义呢,还是以一系列的呼吸的改变为主要的定义。那它主要表现的有几个特征,一个呢就是它的病因多样性,任何的临床中常见的这些疾病,比如说肺炎、脓毒症休克,或者是创伤,不管是什么原因,最后都会作用到呼吸系统,引起一系列的病理生理的改变,导致氧合的下降还有呼吸的窘迫,主要就是这些表现。所以我们在临床当中看到的就是它的病因是有这种多样性的。

那如果从病理的本质来看 ARDS 的本质呢,可以看到它其实就是在整个疾病过程中,我们的肺单位毁损和重建的过程。当 ARDS 早期,可能是一种急性发病为主的时候,会看到大量的肺泡单位,肺泡上皮的损伤,毛细血管内皮的损伤,所以整个的肺单位就表现出来水肿和肺泡毛细血管渗出的增加、间质的水肿,是这么一系列的病理生理改变。

那随着疾病的进程以后,ARDS 可能慢慢的转归会分为两个方向,一个是整个的肺泡单位重建,恢复到了正常的结构和功能,这个时候它的呼吸功能基本上不会受到影响;还有一部分呢,就是由于大量的肺单位的毁损,肺泡单位并没有完全能够重建,主要是一种纤维化的组织,甚至有的一些肺泡就完全闭陷了。所以这一类的病理改变,会导致患者整个病程很长,再一个就是肺功能始终无法恢复,无法摆脱呼吸机的支持。这是病理上的两个转归方向。

那从整个大体的表现来看,ARDS 也表现出来肺部损伤的不均匀性。我们能够看到在 CT 影像上,虽然重力依赖区这一部分肺组织表现出明确的功能丧失,但是通过特殊的观察可以发现,原先在 CT 上表现好的这一部分区域,也存在一部分肺单位的损伤。所以它整个肺内的改变是完全不均匀的,几乎可以发生在肺部的各个区域。

由于 ARDS 的这些病理和大体上的改变,所以它主要会影响呼吸的通气血流比,同时呢由于有大量的肺单位的毁损,整个通气功能和换气功能也会发生相应的变化,最终临床上会见到低氧血症和高碳酸血症的症状,患者会表现出来呼吸的窘迫。

从呼吸生理学的角度呢,我们知道影响呼吸的主要因素是氧分压、二氧化碳分压和 PH 值。它们作用在呼吸中枢的机制,都是通过中枢化学感受器和外周化学感受器来实现的,但只不过这三者对不同的化学感受器的刺激或者影响是不大一样的。

氧分压的降低,对中枢其实并不会非常灵敏地反应到呼吸的变化,但是严重的缺氧会抑制我们的呼吸,导致呼吸的暂停;但是对外周的化学感受器,氧分压的降低能够非常灵敏地刺激外周化学感受器,从而改变我们的呼吸驱动,改变呼吸运动,进而纠正低氧。但是这种氧分压降低对呼吸中枢的影响,会随着时间的延长逐渐降低。因此从长期的角度来看,二氧化碳分压的改变是呼吸驱动的更主要的因素。

二氧化碳分压的变化,对中枢和外周的化学感受器都会兴奋呼吸中枢,促使更多的二氧化碳被排出。PH 值的变化主要是影响外周化学感受器,对中枢化学感受器的作用并不是很大;中枢的 PH 值变动,主要是通过二氧化碳分压改变来间接影响中枢呼吸中枢对呼吸功能的调控,是这样的机制。

那这张图呢就是能够很直观地告诉我们,从呼吸中枢的变化如何影响到通气的改变。它主要是通过我们的呼吸中枢,然后作用到脊神经,再通过神经肌肉接头,进一步使呼吸肌做功,从而产生气流,产生通气。

那这张图呢就是二氧化碳分压和通气的关系。这张图里面有两个曲线,一个是灰色的曲线,这是二氧化碳的代谢曲线;还有一个实线的,是二氧化碳通气曲线,我们一会来详细说。然后我们先看右边的数学表达式,这个表达式告诉我们,二氧化碳分压和几个因素相关,一个是二氧化碳生成的量,另外呢是整个肺泡的通气量,也就是死腔和潮气量的比值,还有分钟通气量,这些说到底就是通气量和二氧化碳的关系。

这个灰色的曲线告诉我们,随着通气量的降低,二氧化碳的分压会逐渐升高;同样,随着二氧化碳分压的降低,对应的也是分钟通气量的增加。不同的因素会导致刚才数学表达式里的几个因素变化,进而导致曲线上移和下降。那黑色的这条曲线呢,其实说明二氧化碳是如何影响通气的,整个随着二氧化碳值增加,通气量是不断增加的,通气的需求是不断增加的。这个虚线呢,代表我们在睡眠状态下,二氧化碳驱动通气的关系,这是这张图形带给我们的提示。

我们来看一下,这张图告诉我们的是在正常状态下和病理状态下,我们的呼吸系统发生了什么样的改变。先看 A 图,A 图是通气曲线,为了理解,它把呼吸中枢用一个脑曲线来表达,把呼吸肌做工这一块用通气曲线来抽象。这两个曲线告诉我们,在生理状态下,这两个曲线是重合的,也就是说在特定的二氧化碳分压下,呼吸中枢产生的呼吸驱动全部能转变成通气,转变成分钟通气量,就是这样的。

那 B 图告诉我们的是,在病理状态下,呼吸中枢和通气部分产生分离了。也就是说当给定一个二氧化碳分压,它对呼吸中枢产生的通气量需求,所产生的神经冲动,是需要达到一个目标的二氧化碳分压对应的通气量,但实际上由于通气功能受到损伤,不能达到预期的通气量,不能实现二氧化碳分压改善的结局。这个时候,虽然在通气,但二氧化碳分压还是在持续升高,对应的就来到了一个新的二氧化碳分压水平。这个时候呼吸中枢也在发生变化,对通气量的需求也在增加,神经驱动信号会更强,产生的呼吸驱动也会更强,所以这个时候二氧化碳升高的速度会相对缓慢,当达到代谢平衡的话,这个时候的通气量才是实际的通气量。也就是说在病理状态下,呼吸中枢产生的信号和呼吸产生的通气量之间是不匹配的。

这张表总结了刚才涉及到的脑曲线和通气曲线变化的一些影响因素,这个是刚才说到的代谢双曲线的一些影响因素。从整体上来看,在整个病理状态下,都会影响到脑曲线和通气曲线的变化,也会影响到二氧化碳代谢的变化,从而导致呼吸驱动的增强。

我们来看一下这张图,这张图反映的就是自主呼吸过强对呼吸生理的一些影响。左图是一个没有自主呼吸的机械通气的病人,这个时候肺泡内压是 30cm 水柱,胸腔内压如果是 10cm 水柱的话,跨肺泡压就是 30cm 减去 10cm,等于 20cm 水柱。那如果看肺毛细血管跨肺毛细血管压的话,就是毛细血管内压 12cm 水柱减去 10cm 水柱,相当于 2cm 水柱。这个就是正常状态下没有自主呼吸的压力情况。

那如果患者有自主呼吸以后,假设胸腔内压从正的 10cm 水柱变成了负的 20cm 水柱,整个的跨肺泡压就变成 30 减去 - 20,等于 50cm 水柱;同样的,跨肺血管压就变成 8cm 减去 - 20cm,等于 28cm 水柱。所以患者产生自主呼吸以后,自主呼吸过强以后,液体会从肺泡毛细血管进入到肺间质,然后再进一步进入到肺泡内,从而导致肺泡水肿,这是自主呼吸过强产生的一系列病理生理改变。

这张图表现的是自主呼吸过强对整个肺内通气的影响。左图表示的是呼气末,蓝色区域代表肺泡膨胀良好的区域,红色区域代表肺泡不张的区域;右图代表吸气末的影像,同样蓝色区域代表肺泡膨胀的区域,红色代表通气不良的区域。

在食道内放置一个测压装置,同时在肺底部也就是重力依赖区的地方也放置一个压力测压器。通过吸气的时候能够看到,在膈肌的水平,局部区域的肺泡膨胀率先大于食道测压的区域,也就是说这一部分肺泡组织先于其他肺组织膨胀。这个带来的结果就是,在吸气相结束的时候,膈肌平面的这部分肺组织已经膨胀完毕,而这个时候食道区域的肺组织还没有完全膨胀;在呼气阶段的时候,就有可能出现先膨胀的这部分区域的气体,进入到没有膨胀的这部分肺组织当中,产生一种钟摆效应。这个也是自主呼吸过强产生的一种病理生理改变。

那基于以上几种的改变,整个在呼吸机的波形上表现出来的就是双触发,同时会引起肺泡压力产生剧烈波动,同样肺泡的容量也会产生剧烈波动,会进一步造成气压伤。

那这张图呢就是告诉我们机械通气是如何影响呼吸驱动的。在讲这个图之前,我还是想说一个点,就是我们应用镇静镇痛、呼吸机支持,治疗的目标是在哪块。其实这张图也能告诉我们,治疗的目标还是希望脑曲线和机械曲线能够恢复重合或者恢复偶联。

我们看这三张图,A 图中脑曲线和机械曲线是分离的,红色的两条线代表机械通气状态下,它和代谢曲线重合的地方,就是当前二氧化碳分压所在的通气量需求。先看下面这条红线,代表最低通气量,这个时候二氧化碳分压已经满足了当下对通气的需求,但是这个通气并没有满足脑曲线的通气需求。

那当我们调整呼吸机的设置,提高通气量,这个时候它重新又和代谢的曲线发生了重叠,这个时候二氧化碳分压所在的通气量,是同时满足了脑曲线和通气曲线的通气量需求。所以在这个时候,患者的呼吸才能够调整下来,或者在这个通气模式下,整个的呼吸频率或者通气量才满足机体的需求。

同样的,下面 B 图是压控模式下脑曲线和通气曲线的变化,也是在低通气的时候,低通气和代谢曲线相重合的二氧化碳分压,确实满足了当下二氧化碳的通气需求,但是这个二氧化碳对脑曲线还是有一部分的刺激作用。所以只有调整呼吸机达到高通气的模式下,这个时候的通气和二氧化碳分压才能够消除对脑曲线的驱动,也就是说能够消除对中枢的驱动。这个曲线还是告诉我们,做镇静镇痛、机械通气,其实可以纠正脑曲线和机械曲线的分离。

最后呢我们对课程进行一个总结。首先 ARDS 还是一个综合征,它主要的病理改变是肺单位的毁损和通气血流比的失衡,还有通气和换气功能的丧失。在病理状态下,二氧化碳分压的改变是驱动呼吸的主要因素,同样在病理状态下,代谢双曲线和通气双曲线也会发生改变,主要就是脑曲线和通气曲线的分离。

经过我们的治疗,机械通气的目的也是希望能够恢复脑曲线和机械曲线的偶联,同时改善通气。

以上就是我的讲课内容,谢谢主持人。

ARDS 患者的呼吸改变 

一、 核心概念梳理

概念

关键内容

ARDS 定义

急性呼吸窘迫综合征,病因多样的综合征,以氧合下降、呼吸窘迫为核心表现

病理本质

肺单位毁损 - 重建的过程,分两种转归:1. 肺泡重建→肺功能恢复2. 肺泡纤维化 / 闭陷→依赖呼吸机、病程延长

肺部损伤特点

不均匀性:全肺均可受累,重力依赖区损伤更显著,正常影像区域也可能存在隐匿损伤

临床核心表现

低氧血症、高碳酸血症、呼吸窘迫

二、 病理生理机制(流程图)

三、 呼吸驱动的影响因素(对比表)

影响呼吸的三大因素:氧分压(PaO₂)、二氧化碳分压(PaCO₂)、pH 值,通过外周 / 中枢化学感受器调控呼吸,具体作用如下:

影响因素

对中枢化学感受器作用

对外周化学感受器作用

核心特点

PaO₂降低

不灵敏,严重缺氧时抑制呼吸

灵敏刺激,增强呼吸驱动

短期有效,长期作用减弱

PaCO₂升高

强烈兴奋

兴奋

长期呼吸驱动的核心因素,促使 CO₂排出

pH 值降低

间接作用(通过 PaCO₂介导)

直接刺激

主要通过外周感受器发挥作用

四、 正常 vs 病理状态下 脑曲线与通气曲线(示意图 + 对比)

1. 核心定义

脑曲线:呼吸中枢根据 PaCO₂等因素产生的通气需求

通气曲线:呼吸肌实际完成的通气量

2. 状态对比

状态

曲线关系

生理意义

正常状态

脑曲线 = 通气曲线(重合)

呼吸中枢的通气需求完全转化为实际通气

病理状态(ARDS)

脑曲线≠通气曲线(分离)

通气功能受损,实际通气量无法满足中枢需求→PaCO₂持续升高→呼吸驱动进一步增强

3. 可视化示意图

【正常状态】

PaCO₂ → 脑曲线 → 脊神经→呼吸肌→通气曲线(与脑曲线重合)→ 通气量满足需求

【病理状态(ARDS)】

PaCO₂ → 脑曲线(高需求) → 脊神经→呼吸肌→通气曲线(低输出)→ 通气量不足→PaCO₂↑→脑曲线需求进一步↑

五、 自主呼吸过强的危害(机制图 + 后果)

1. 压力变化机制

自主呼吸过强→胸腔内压由正压→负压→跨肺泡压、跨肺血管压骤升

无自主呼吸(机械通气):

跨肺泡压=肺泡内压(30cmH₂O) - 胸腔内压(10cmH₂O)=20cmH₂O

自主呼吸过强:

跨肺泡压=肺泡内压(30cmH₂O) - 胸腔内压(-20cmH₂O)=50cmH₂O

2. 危害连锁反应

肺内通气异常:“钟摆效应” 示意图

  • 吸气末:膈肌平面肺泡先膨胀,食道区域肺泡未完全膨胀
  • 呼气时:先膨胀区域的气体→流入未膨胀区域(类似 “钟摆摆动”)
  • 后果:通气分布不均,加重肺损伤

 六、 机械通气的治疗目标

核心目标:恢复脑曲线与机械曲线的偶联 / 重合

实现路径

1.调整呼吸机参数(提高通气量、选择合适模式:容量控制 / 压控)

2.结合镇静镇痛,降低呼吸中枢驱动

3.最终使实际通气量同时满足脑曲线需求代谢曲线需求,纠正低氧、高碳酸血症

七、 课程核心总结

1.ARDS 病理核心:肺单位毁损 + 通气血流比失衡→通气 / 换气功能障碍

2.呼吸驱动核心:病理状态下 PaCO₂是主要驱动因素

3.核心矛盾:病理状态下脑曲线与通气曲线分离

4.治疗关键:机械通气 + 镇静镇痛,恢复两条曲线的偶联,改善通气

最新文章

随机文章

基本 文件 流程 错误 SQL 调试
  1. 请求信息 : 2026-05-19 19:55:18 HTTP/2.0 GET : https://67808.cn/a/461366.html
  2. 运行时间 : 0.185517s [ 吞吐率:5.39req/s ] 内存消耗:4,391.16kb 文件加载:140
  3. 缓存信息 : 0 reads,0 writes
  4. 会话信息 : SESSION_ID=187d9af1a5a798b804da076bae299029
  1. /yingpanguazai/ssd/ssd1/www/no.67808.cn/public/index.php ( 0.79 KB )
  2. /yingpanguazai/ssd/ssd1/www/no.67808.cn/vendor/autoload.php ( 0.17 KB )
  3. /yingpanguazai/ssd/ssd1/www/no.67808.cn/vendor/composer/autoload_real.php ( 2.49 KB )
  4. /yingpanguazai/ssd/ssd1/www/no.67808.cn/vendor/composer/platform_check.php ( 0.90 KB )
  5. /yingpanguazai/ssd/ssd1/www/no.67808.cn/vendor/composer/ClassLoader.php ( 14.03 KB )
  6. /yingpanguazai/ssd/ssd1/www/no.67808.cn/vendor/composer/autoload_static.php ( 4.90 KB )
  7. /yingpanguazai/ssd/ssd1/www/no.67808.cn/vendor/topthink/think-helper/src/helper.php ( 8.34 KB )
  8. /yingpanguazai/ssd/ssd1/www/no.67808.cn/vendor/topthink/think-validate/src/helper.php ( 2.19 KB )
  9. /yingpanguazai/ssd/ssd1/www/no.67808.cn/vendor/topthink/think-orm/src/helper.php ( 1.47 KB )
  10. /yingpanguazai/ssd/ssd1/www/no.67808.cn/vendor/topthink/think-orm/stubs/load_stubs.php ( 0.16 KB )
  11. /yingpanguazai/ssd/ssd1/www/no.67808.cn/vendor/topthink/framework/src/think/Exception.php ( 1.69 KB )
  12. /yingpanguazai/ssd/ssd1/www/no.67808.cn/vendor/topthink/think-container/src/Facade.php ( 2.71 KB )
  13. /yingpanguazai/ssd/ssd1/www/no.67808.cn/vendor/symfony/deprecation-contracts/function.php ( 0.99 KB )
  14. /yingpanguazai/ssd/ssd1/www/no.67808.cn/vendor/symfony/polyfill-mbstring/bootstrap.php ( 8.26 KB )
  15. /yingpanguazai/ssd/ssd1/www/no.67808.cn/vendor/symfony/polyfill-mbstring/bootstrap80.php ( 9.78 KB )
  16. /yingpanguazai/ssd/ssd1/www/no.67808.cn/vendor/symfony/var-dumper/Resources/functions/dump.php ( 1.49 KB )
  17. /yingpanguazai/ssd/ssd1/www/no.67808.cn/vendor/topthink/think-dumper/src/helper.php ( 0.18 KB )
  18. /yingpanguazai/ssd/ssd1/www/no.67808.cn/vendor/symfony/var-dumper/VarDumper.php ( 4.30 KB )
  19. /yingpanguazai/ssd/ssd1/www/no.67808.cn/vendor/topthink/framework/src/think/App.php ( 15.30 KB )
  20. /yingpanguazai/ssd/ssd1/www/no.67808.cn/vendor/topthink/think-container/src/Container.php ( 15.76 KB )
  21. /yingpanguazai/ssd/ssd1/www/no.67808.cn/vendor/psr/container/src/ContainerInterface.php ( 1.02 KB )
  22. /yingpanguazai/ssd/ssd1/www/no.67808.cn/app/provider.php ( 0.19 KB )
  23. /yingpanguazai/ssd/ssd1/www/no.67808.cn/vendor/topthink/framework/src/think/Http.php ( 6.04 KB )
  24. /yingpanguazai/ssd/ssd1/www/no.67808.cn/vendor/topthink/think-helper/src/helper/Str.php ( 7.29 KB )
  25. /yingpanguazai/ssd/ssd1/www/no.67808.cn/vendor/topthink/framework/src/think/Env.php ( 4.68 KB )
  26. /yingpanguazai/ssd/ssd1/www/no.67808.cn/app/common.php ( 0.03 KB )
  27. /yingpanguazai/ssd/ssd1/www/no.67808.cn/vendor/topthink/framework/src/helper.php ( 18.78 KB )
  28. /yingpanguazai/ssd/ssd1/www/no.67808.cn/vendor/topthink/framework/src/think/Config.php ( 5.54 KB )
  29. /yingpanguazai/ssd/ssd1/www/no.67808.cn/config/app.php ( 0.95 KB )
  30. /yingpanguazai/ssd/ssd1/www/no.67808.cn/config/cache.php ( 0.78 KB )
  31. /yingpanguazai/ssd/ssd1/www/no.67808.cn/config/console.php ( 0.23 KB )
  32. /yingpanguazai/ssd/ssd1/www/no.67808.cn/config/cookie.php ( 0.56 KB )
  33. /yingpanguazai/ssd/ssd1/www/no.67808.cn/config/database.php ( 2.48 KB )
  34. /yingpanguazai/ssd/ssd1/www/no.67808.cn/vendor/topthink/framework/src/think/facade/Env.php ( 1.67 KB )
  35. /yingpanguazai/ssd/ssd1/www/no.67808.cn/config/filesystem.php ( 0.61 KB )
  36. /yingpanguazai/ssd/ssd1/www/no.67808.cn/config/lang.php ( 0.91 KB )
  37. /yingpanguazai/ssd/ssd1/www/no.67808.cn/config/log.php ( 1.35 KB )
  38. /yingpanguazai/ssd/ssd1/www/no.67808.cn/config/middleware.php ( 0.19 KB )
  39. /yingpanguazai/ssd/ssd1/www/no.67808.cn/config/route.php ( 1.89 KB )
  40. /yingpanguazai/ssd/ssd1/www/no.67808.cn/config/session.php ( 0.57 KB )
  41. /yingpanguazai/ssd/ssd1/www/no.67808.cn/config/trace.php ( 0.34 KB )
  42. /yingpanguazai/ssd/ssd1/www/no.67808.cn/config/view.php ( 0.82 KB )
  43. /yingpanguazai/ssd/ssd1/www/no.67808.cn/app/event.php ( 0.25 KB )
  44. /yingpanguazai/ssd/ssd1/www/no.67808.cn/vendor/topthink/framework/src/think/Event.php ( 7.67 KB )
  45. /yingpanguazai/ssd/ssd1/www/no.67808.cn/app/service.php ( 0.13 KB )
  46. /yingpanguazai/ssd/ssd1/www/no.67808.cn/app/AppService.php ( 0.26 KB )
  47. /yingpanguazai/ssd/ssd1/www/no.67808.cn/vendor/topthink/framework/src/think/Service.php ( 1.64 KB )
  48. /yingpanguazai/ssd/ssd1/www/no.67808.cn/vendor/topthink/framework/src/think/Lang.php ( 7.35 KB )
  49. /yingpanguazai/ssd/ssd1/www/no.67808.cn/vendor/topthink/framework/src/lang/zh-cn.php ( 13.70 KB )
  50. /yingpanguazai/ssd/ssd1/www/no.67808.cn/vendor/topthink/framework/src/think/initializer/Error.php ( 3.31 KB )
  51. /yingpanguazai/ssd/ssd1/www/no.67808.cn/vendor/topthink/framework/src/think/initializer/RegisterService.php ( 1.33 KB )
  52. /yingpanguazai/ssd/ssd1/www/no.67808.cn/vendor/services.php ( 0.14 KB )
  53. /yingpanguazai/ssd/ssd1/www/no.67808.cn/vendor/topthink/framework/src/think/service/PaginatorService.php ( 1.52 KB )
  54. /yingpanguazai/ssd/ssd1/www/no.67808.cn/vendor/topthink/framework/src/think/service/ValidateService.php ( 0.99 KB )
  55. /yingpanguazai/ssd/ssd1/www/no.67808.cn/vendor/topthink/framework/src/think/service/ModelService.php ( 2.04 KB )
  56. /yingpanguazai/ssd/ssd1/www/no.67808.cn/vendor/topthink/think-trace/src/Service.php ( 0.77 KB )
  57. /yingpanguazai/ssd/ssd1/www/no.67808.cn/vendor/topthink/framework/src/think/Middleware.php ( 6.72 KB )
  58. /yingpanguazai/ssd/ssd1/www/no.67808.cn/vendor/topthink/framework/src/think/initializer/BootService.php ( 0.77 KB )
  59. /yingpanguazai/ssd/ssd1/www/no.67808.cn/vendor/topthink/think-orm/src/Paginator.php ( 11.86 KB )
  60. /yingpanguazai/ssd/ssd1/www/no.67808.cn/vendor/topthink/think-validate/src/Validate.php ( 63.20 KB )
  61. /yingpanguazai/ssd/ssd1/www/no.67808.cn/vendor/topthink/think-orm/src/Model.php ( 23.55 KB )
  62. /yingpanguazai/ssd/ssd1/www/no.67808.cn/vendor/topthink/think-orm/src/model/concern/Attribute.php ( 21.05 KB )
  63. /yingpanguazai/ssd/ssd1/www/no.67808.cn/vendor/topthink/think-orm/src/model/concern/AutoWriteData.php ( 4.21 KB )
  64. /yingpanguazai/ssd/ssd1/www/no.67808.cn/vendor/topthink/think-orm/src/model/concern/Conversion.php ( 6.44 KB )
  65. /yingpanguazai/ssd/ssd1/www/no.67808.cn/vendor/topthink/think-orm/src/model/concern/DbConnect.php ( 5.16 KB )
  66. /yingpanguazai/ssd/ssd1/www/no.67808.cn/vendor/topthink/think-orm/src/model/concern/ModelEvent.php ( 2.33 KB )
  67. /yingpanguazai/ssd/ssd1/www/no.67808.cn/vendor/topthink/think-orm/src/model/concern/RelationShip.php ( 28.29 KB )
  68. /yingpanguazai/ssd/ssd1/www/no.67808.cn/vendor/topthink/think-helper/src/contract/Arrayable.php ( 0.09 KB )
  69. /yingpanguazai/ssd/ssd1/www/no.67808.cn/vendor/topthink/think-helper/src/contract/Jsonable.php ( 0.13 KB )
  70. /yingpanguazai/ssd/ssd1/www/no.67808.cn/vendor/topthink/think-orm/src/model/contract/Modelable.php ( 0.09 KB )
  71. /yingpanguazai/ssd/ssd1/www/no.67808.cn/vendor/topthink/framework/src/think/Db.php ( 2.88 KB )
  72. /yingpanguazai/ssd/ssd1/www/no.67808.cn/vendor/topthink/think-orm/src/DbManager.php ( 8.52 KB )
  73. /yingpanguazai/ssd/ssd1/www/no.67808.cn/vendor/topthink/framework/src/think/Log.php ( 6.28 KB )
  74. /yingpanguazai/ssd/ssd1/www/no.67808.cn/vendor/topthink/framework/src/think/Manager.php ( 3.92 KB )
  75. /yingpanguazai/ssd/ssd1/www/no.67808.cn/vendor/psr/log/src/LoggerTrait.php ( 2.69 KB )
  76. /yingpanguazai/ssd/ssd1/www/no.67808.cn/vendor/psr/log/src/LoggerInterface.php ( 2.71 KB )
  77. /yingpanguazai/ssd/ssd1/www/no.67808.cn/vendor/topthink/framework/src/think/Cache.php ( 4.92 KB )
  78. /yingpanguazai/ssd/ssd1/www/no.67808.cn/vendor/psr/simple-cache/src/CacheInterface.php ( 4.71 KB )
  79. /yingpanguazai/ssd/ssd1/www/no.67808.cn/vendor/topthink/think-helper/src/helper/Arr.php ( 16.63 KB )
  80. /yingpanguazai/ssd/ssd1/www/no.67808.cn/vendor/topthink/framework/src/think/cache/driver/File.php ( 7.84 KB )
  81. /yingpanguazai/ssd/ssd1/www/no.67808.cn/vendor/topthink/framework/src/think/cache/Driver.php ( 9.03 KB )
  82. /yingpanguazai/ssd/ssd1/www/no.67808.cn/vendor/topthink/framework/src/think/contract/CacheHandlerInterface.php ( 1.99 KB )
  83. /yingpanguazai/ssd/ssd1/www/no.67808.cn/app/Request.php ( 0.09 KB )
  84. /yingpanguazai/ssd/ssd1/www/no.67808.cn/vendor/topthink/framework/src/think/Request.php ( 55.78 KB )
  85. /yingpanguazai/ssd/ssd1/www/no.67808.cn/app/middleware.php ( 0.25 KB )
  86. /yingpanguazai/ssd/ssd1/www/no.67808.cn/vendor/topthink/framework/src/think/Pipeline.php ( 2.61 KB )
  87. /yingpanguazai/ssd/ssd1/www/no.67808.cn/vendor/topthink/think-trace/src/TraceDebug.php ( 3.40 KB )
  88. /yingpanguazai/ssd/ssd1/www/no.67808.cn/vendor/topthink/framework/src/think/middleware/SessionInit.php ( 1.94 KB )
  89. /yingpanguazai/ssd/ssd1/www/no.67808.cn/vendor/topthink/framework/src/think/Session.php ( 1.80 KB )
  90. /yingpanguazai/ssd/ssd1/www/no.67808.cn/vendor/topthink/framework/src/think/session/driver/File.php ( 6.27 KB )
  91. /yingpanguazai/ssd/ssd1/www/no.67808.cn/vendor/topthink/framework/src/think/contract/SessionHandlerInterface.php ( 0.87 KB )
  92. /yingpanguazai/ssd/ssd1/www/no.67808.cn/vendor/topthink/framework/src/think/session/Store.php ( 7.12 KB )
  93. /yingpanguazai/ssd/ssd1/www/no.67808.cn/vendor/topthink/framework/src/think/Route.php ( 23.73 KB )
  94. /yingpanguazai/ssd/ssd1/www/no.67808.cn/vendor/topthink/framework/src/think/route/RuleName.php ( 5.75 KB )
  95. /yingpanguazai/ssd/ssd1/www/no.67808.cn/vendor/topthink/framework/src/think/route/Domain.php ( 2.53 KB )
  96. /yingpanguazai/ssd/ssd1/www/no.67808.cn/vendor/topthink/framework/src/think/route/RuleGroup.php ( 22.43 KB )
  97. /yingpanguazai/ssd/ssd1/www/no.67808.cn/vendor/topthink/framework/src/think/route/Rule.php ( 26.95 KB )
  98. /yingpanguazai/ssd/ssd1/www/no.67808.cn/vendor/topthink/framework/src/think/route/RuleItem.php ( 9.78 KB )
  99. /yingpanguazai/ssd/ssd1/www/no.67808.cn/route/app.php ( 1.72 KB )
  100. /yingpanguazai/ssd/ssd1/www/no.67808.cn/vendor/topthink/framework/src/think/facade/Route.php ( 4.70 KB )
  101. /yingpanguazai/ssd/ssd1/www/no.67808.cn/vendor/topthink/framework/src/think/route/dispatch/Controller.php ( 4.74 KB )
  102. /yingpanguazai/ssd/ssd1/www/no.67808.cn/vendor/topthink/framework/src/think/route/Dispatch.php ( 10.44 KB )
  103. /yingpanguazai/ssd/ssd1/www/no.67808.cn/app/controller/Index.php ( 4.81 KB )
  104. /yingpanguazai/ssd/ssd1/www/no.67808.cn/app/BaseController.php ( 2.05 KB )
  105. /yingpanguazai/ssd/ssd1/www/no.67808.cn/vendor/topthink/think-orm/src/facade/Db.php ( 0.93 KB )
  106. /yingpanguazai/ssd/ssd1/www/no.67808.cn/vendor/topthink/think-orm/src/db/connector/Mysql.php ( 5.44 KB )
  107. /yingpanguazai/ssd/ssd1/www/no.67808.cn/vendor/topthink/think-orm/src/db/PDOConnection.php ( 52.47 KB )
  108. /yingpanguazai/ssd/ssd1/www/no.67808.cn/vendor/topthink/think-orm/src/db/Connection.php ( 8.39 KB )
  109. /yingpanguazai/ssd/ssd1/www/no.67808.cn/vendor/topthink/think-orm/src/db/ConnectionInterface.php ( 4.57 KB )
  110. /yingpanguazai/ssd/ssd1/www/no.67808.cn/vendor/topthink/think-orm/src/db/builder/Mysql.php ( 16.58 KB )
  111. /yingpanguazai/ssd/ssd1/www/no.67808.cn/vendor/topthink/think-orm/src/db/Builder.php ( 24.06 KB )
  112. /yingpanguazai/ssd/ssd1/www/no.67808.cn/vendor/topthink/think-orm/src/db/BaseBuilder.php ( 27.50 KB )
  113. /yingpanguazai/ssd/ssd1/www/no.67808.cn/vendor/topthink/think-orm/src/db/Query.php ( 15.71 KB )
  114. /yingpanguazai/ssd/ssd1/www/no.67808.cn/vendor/topthink/think-orm/src/db/BaseQuery.php ( 45.13 KB )
  115. /yingpanguazai/ssd/ssd1/www/no.67808.cn/vendor/topthink/think-orm/src/db/concern/TimeFieldQuery.php ( 7.43 KB )
  116. /yingpanguazai/ssd/ssd1/www/no.67808.cn/vendor/topthink/think-orm/src/db/concern/AggregateQuery.php ( 3.26 KB )
  117. /yingpanguazai/ssd/ssd1/www/no.67808.cn/vendor/topthink/think-orm/src/db/concern/ModelRelationQuery.php ( 20.07 KB )
  118. /yingpanguazai/ssd/ssd1/www/no.67808.cn/vendor/topthink/think-orm/src/db/concern/ParamsBind.php ( 3.66 KB )
  119. /yingpanguazai/ssd/ssd1/www/no.67808.cn/vendor/topthink/think-orm/src/db/concern/ResultOperation.php ( 7.01 KB )
  120. /yingpanguazai/ssd/ssd1/www/no.67808.cn/vendor/topthink/think-orm/src/db/concern/WhereQuery.php ( 19.37 KB )
  121. /yingpanguazai/ssd/ssd1/www/no.67808.cn/vendor/topthink/think-orm/src/db/concern/JoinAndViewQuery.php ( 7.11 KB )
  122. /yingpanguazai/ssd/ssd1/www/no.67808.cn/vendor/topthink/think-orm/src/db/concern/TableFieldInfo.php ( 2.63 KB )
  123. /yingpanguazai/ssd/ssd1/www/no.67808.cn/vendor/topthink/think-orm/src/db/concern/Transaction.php ( 2.77 KB )
  124. /yingpanguazai/ssd/ssd1/www/no.67808.cn/vendor/topthink/framework/src/think/log/driver/File.php ( 5.96 KB )
  125. /yingpanguazai/ssd/ssd1/www/no.67808.cn/vendor/topthink/framework/src/think/contract/LogHandlerInterface.php ( 0.86 KB )
  126. /yingpanguazai/ssd/ssd1/www/no.67808.cn/vendor/topthink/framework/src/think/log/Channel.php ( 3.89 KB )
  127. /yingpanguazai/ssd/ssd1/www/no.67808.cn/vendor/topthink/framework/src/think/event/LogRecord.php ( 1.02 KB )
  128. /yingpanguazai/ssd/ssd1/www/no.67808.cn/vendor/topthink/think-helper/src/Collection.php ( 16.47 KB )
  129. /yingpanguazai/ssd/ssd1/www/no.67808.cn/vendor/topthink/framework/src/think/facade/View.php ( 1.70 KB )
  130. /yingpanguazai/ssd/ssd1/www/no.67808.cn/vendor/topthink/framework/src/think/View.php ( 4.39 KB )
  131. /yingpanguazai/ssd/ssd1/www/no.67808.cn/vendor/topthink/framework/src/think/Response.php ( 8.81 KB )
  132. /yingpanguazai/ssd/ssd1/www/no.67808.cn/vendor/topthink/framework/src/think/response/View.php ( 3.29 KB )
  133. /yingpanguazai/ssd/ssd1/www/no.67808.cn/vendor/topthink/framework/src/think/Cookie.php ( 6.06 KB )
  134. /yingpanguazai/ssd/ssd1/www/no.67808.cn/vendor/topthink/think-view/src/Think.php ( 8.38 KB )
  135. /yingpanguazai/ssd/ssd1/www/no.67808.cn/vendor/topthink/framework/src/think/contract/TemplateHandlerInterface.php ( 1.60 KB )
  136. /yingpanguazai/ssd/ssd1/www/no.67808.cn/vendor/topthink/think-template/src/Template.php ( 46.61 KB )
  137. /yingpanguazai/ssd/ssd1/www/no.67808.cn/vendor/topthink/think-template/src/template/driver/File.php ( 2.41 KB )
  138. /yingpanguazai/ssd/ssd1/www/no.67808.cn/vendor/topthink/think-template/src/template/contract/DriverInterface.php ( 0.86 KB )
  139. /yingpanguazai/ssd/ssd1/www/no.67808.cn/runtime/temp/6df755f970a38e704c5414acbc6e8bcd.php ( 12.06 KB )
  140. /yingpanguazai/ssd/ssd1/www/no.67808.cn/vendor/topthink/think-trace/src/Html.php ( 4.42 KB )
  1. CONNECT:[ UseTime:0.000459s ] mysql:host=127.0.0.1;port=3306;dbname=no_67808;charset=utf8mb4
  2. SHOW FULL COLUMNS FROM `fenlei` [ RunTime:0.000654s ]
  3. SELECT * FROM `fenlei` WHERE `fid` = 0 [ RunTime:0.000912s ]
  4. SELECT * FROM `fenlei` WHERE `fid` = 63 [ RunTime:0.001918s ]
  5. SHOW FULL COLUMNS FROM `set` [ RunTime:0.000562s ]
  6. SELECT * FROM `set` [ RunTime:0.005073s ]
  7. SHOW FULL COLUMNS FROM `article` [ RunTime:0.000784s ]
  8. SELECT * FROM `article` WHERE `id` = 461366 LIMIT 1 [ RunTime:0.001546s ]
  9. UPDATE `article` SET `lasttime` = 1779191718 WHERE `id` = 461366 [ RunTime:0.005961s ]
  10. SELECT * FROM `fenlei` WHERE `id` = 65 LIMIT 1 [ RunTime:0.000294s ]
  11. SELECT * FROM `article` WHERE `id` < 461366 ORDER BY `id` DESC LIMIT 1 [ RunTime:0.000427s ]
  12. SELECT * FROM `article` WHERE `id` > 461366 ORDER BY `id` ASC LIMIT 1 [ RunTime:0.001115s ]
  13. SELECT * FROM `article` WHERE `id` < 461366 ORDER BY `id` DESC LIMIT 10 [ RunTime:0.008587s ]
  14. SELECT * FROM `article` WHERE `id` < 461366 ORDER BY `id` DESC LIMIT 10,10 [ RunTime:0.013950s ]
  15. SELECT * FROM `article` WHERE `id` < 461366 ORDER BY `id` DESC LIMIT 20,10 [ RunTime:0.005335s ]
0.187363s