
《现代汉语》是面向中文系本科生开设的一门专业基础课,是汉语言文学专业的核心课程之一。教学任务是向学生系统讲授现代汉语的语音、词汇、语法等方面的专业知识。
不少学校都会将这门课程安排在大一学期,学分通常为2-3个,对GPA的影响相对还是比较大的。

(图源:武汉大学文学院官网)
除此之外,作为中文系的专业基础课,是知识体系构建的关键。很多院校在保研时也会涉及对这门课程的考核,尤其对于想要报考语言学和汉硕方向的汉语言er来说,学好《现代汉语》至关重要。

(图源:山东大学文学院官网)
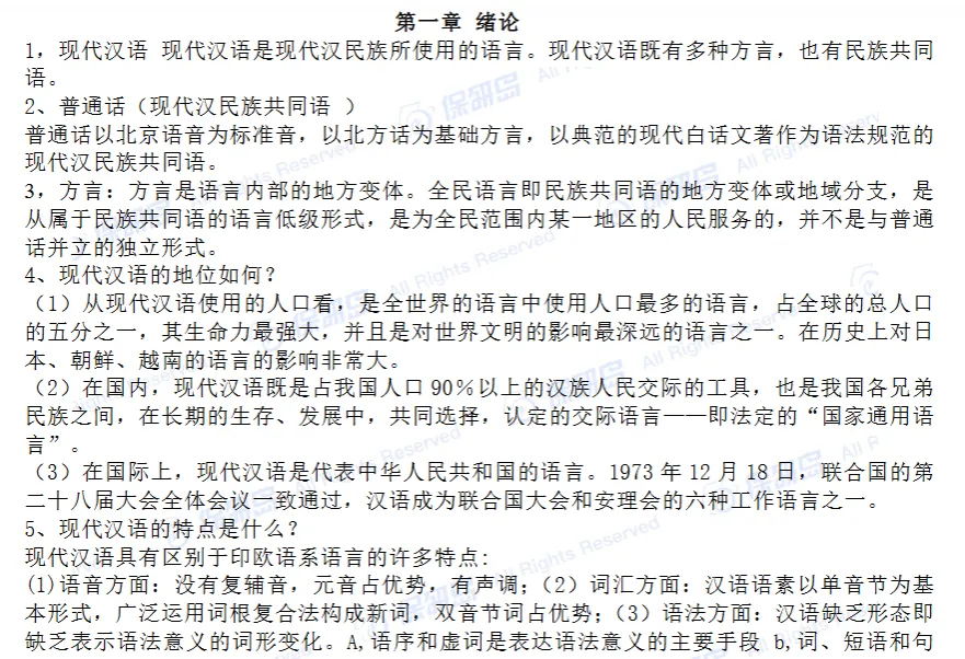
知识体系详解
尽管不同学校的《现代汉语》课程选用的教材不同,但核心学习都是围绕语音、词汇、语法等知识板块开展的。

学习方法
学会制作思维导图
尽管《现代汉语》知识体系庞大,其逻辑性是比较强的。建议每位汉语言er在学习这门课程的时候都动手做每个章节的思维导图,这样既有助于厘清每个章节的重难点,还能形成自己的知识体系,在复习或者备考时能够快速查漏补缺。
理解为主,记忆为辅,相似知识点的对比学习
《现代汉语》中存在部分较为抽象、难理解概念,在学习过程中若是仅将概念背下来,不结合具体的例子去领会,不仅容易忘记,而且在答题过程中也很难拿到高分。
比如,在词汇部分,理解词义的演变可以通过观察一些网络流行语的变化。“粉丝” 一词原本指用绿豆等的淀粉制成的线状食品,现在广泛用于指对某个人或事物狂热喜爱的人。通过这种实际案例,能更好地理解词义演变的过程和机制。
再比如,对于“语义关系”,教材给出的定义是:隐藏在句法结构后面由该词语的语义范畴所建立起来的关系。单从教材的给出的解释来看,不仅晦涩难懂,而且还很容易与起相似的概念“句法关系”混淆。因此,要想真正理解和记忆这个知识点,就需要我们在学习中能够结合具体的例子:

重视课后练习
不管是哪个版本的教材,每一章的学习结束后,一般都会附有例题或者课后练习题。尽管课后练习题的题目都相对常规,但其涵盖了课本中的各个知识点,非常适合用于课后巩固以及考前复习。

保研路上走的每一步都会算数
岛主随时为各位汉语言er保驾护航
精心打磨,悉心分析,为大家带来
↓↓↓
《现代汉语专业课学习资料包》

内容一览
1
《现代汉语》精讲课程

2
《现代汉语》课件

3
知识点总结

4
现代汉语辅导与习题集

✦
•
✦
从课前复习到课后巩固
从期末备考到保研复习
一个资料包即可搞定《现代汉语》!
领取方式
扫码下方海报
即可免费领取
【现代汉语专业课复习资料包】

更多资讯、资料请扫码咨询保研顾问 ↓

-end-



欢迎大家加入汉语言保研交流群👉保研福利 | 汉语言保研交流答疑群
- 资料合集 -
想掌握更多汉语言专业保研一手资讯、干货
点击下方关注我们哦~

