

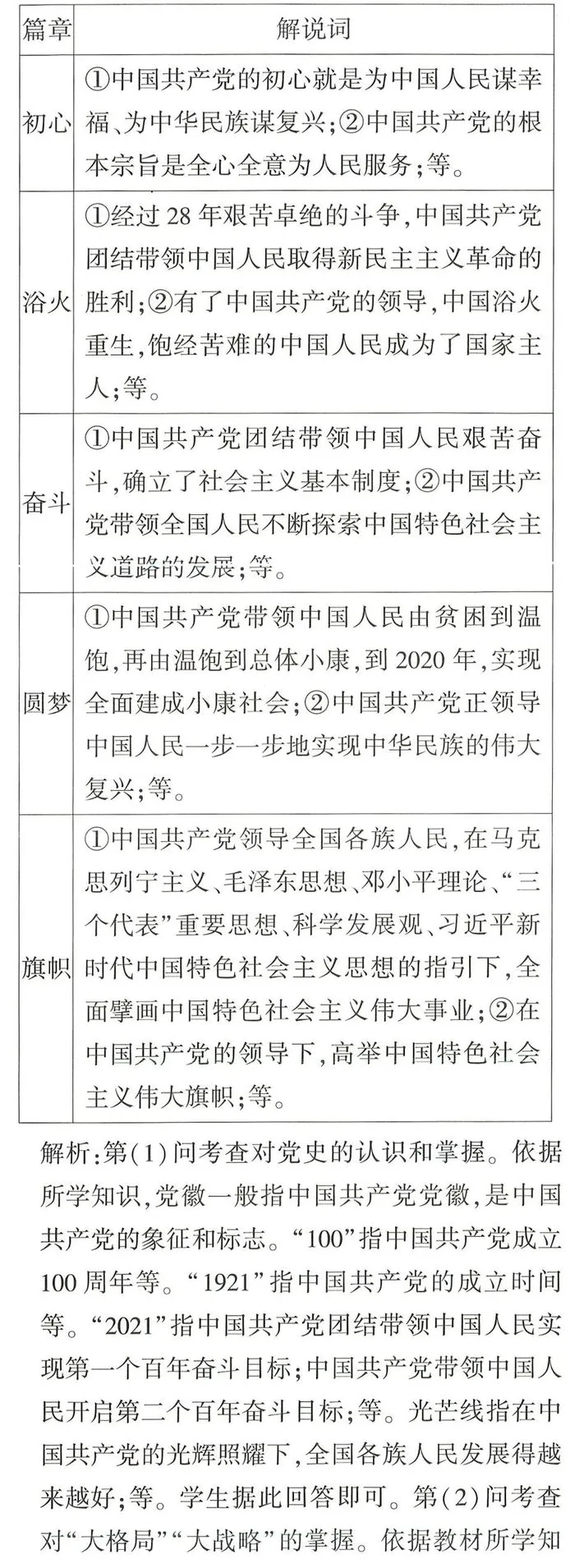
本公众号学习类更新计划
周一:语文/机动
周二:数学/历史
周三:英语/机动
周四:物理/机动
周五:化学/史政
周六:地理/生物
周日:机动/机动
本科目相关链接
├ ┌ 七年级上册知识考点思维导图
├ ├ 七年级下册知识考点思维导图
├ ├ 八年级上册知识考点思维导图
├ ├ 八年级下册知识考点思维导图
├ ├ 九年级上册知识考点思维导图
├ └ 九年级下册知识考点思维导图
├ 02 分年级分单元必背漫画知识点
├ ┌ 七年级上册各单元必背知识点
├ ├ 七年级下册各单元必背知识点
├ ├ 八年级上册各单元必背知识点
├ ├ 八年级下册各单元必背知识点
├ ├ 九年级上册各单元必背知识点
├ └ 九年级下册各单元必背知识点
├ 03 分年级各单元知识考点汇总
├ ┌ 七年级上册各单元知识考点
├ ├ 七年级下册各单元知识考点
├ ├ 八年级上册各单元知识考点
├ ├ 八年级下册各单元知识考点
├ ├ 九年级上册各单元知识考点
├ └ 九年级下册各单元知识考点
├ 04 各年级分单元测试卷下载
├ ┌ 七年级上册各单元测试卷
├ ├ 七年级下册各单元测试卷
├ ├ 八年级上册各单元测试卷
├ ├ 八年级下册各单元测试卷
├ ├ 九年级上册各单元测试卷
├ └ 九年级下册各单元测试卷
├ 05 其它汇总资料

测试卷及答案解析
第一、二单元 测试卷PDF下载
上学期期中 综合测试卷PDF下载
第三、四单元 测试卷PDF下载
上学期期末 综合测试卷PDF下载
第三单元 文明与家园
素养综合测试卷(一)

素养综合测试卷(二)

专项巩固训练卷(三)
守望精神家园

第四单元 和谐与梦想
素养综合测试卷(一)

素养综合测试卷(二)

专项巩固训练卷(四)
中国人 中国梦

(均展示部分,请下载pdf文件)
请在微信客户端打开
PDF版下载(可打印)
【识别二维码下载或下面链接百度云下载】
第三单元 文明与家园
素养综合测试卷(2套)
通过网盘分享的文件:Harry 初中试卷9年级上册道法(3)第3单元测试卷.pdf
链接: https://pan.baidu.com/s/1XbRBHvME332lgIsfzzyFyg 提取码: zf6q

第四单元 和谐与梦想
素养综合测试卷(2套)
通过网盘分享的文件:Harry 初中试卷9年级上册道法(3)第4单元测试卷.pdf
链接: https://pan.baidu.com/s/1Y50eAUmrQhFPJtpys1OjZg 提取码: qugw

专项巩固训练卷(三、四)
守望精神家园、中国人 中国梦
通过网盘分享的文件:Harry 初中试卷9年级上册道法(3)专项3-4测试卷.pdf
链接: https://pan.baidu.com/s/1dlppZoO7_eo6UhgU6becGg 提取码: e9u5

\\ 九上道法试卷答案 //
第三单元 文明与家园
素养综合测试卷(一)




请在微信客户端打开
素养综合测试卷(二)




专项巩固训练卷(三)
守望精神家园





请在微信客户端打开
第四单元 和谐与梦想
素养综合测试卷(一)




素养综合测试卷(二)





请在微信客户端打开
专项巩固训练卷(四)
中国人 中国梦




上 册
必读书目
必读书目
《水 浒 传》 《儒 林 外 史》
《围 城》 《格 列 夫 游 记》
《契 诃 夫 短 篇 小 说 选》 《我 是 猫》
高尔基自传体三部曲
四大名著学生版
国内经典文学著作
《四世同堂》 《呼兰河传》 《繁星·春水》
影响一生的世界名著
《大卫,科波菲尔》 《呼啸山庄》
《安娜,卡列妮娜》《瓦尔登湖》
大型国学史学经典
《少年读中国简史》《资治通鉴》林汉达&雪岗《中国历史故事集》
《中国历代名人精粹》《中华名人传记》(未完)
英语、有声书、奥数训练……更多请关注进入公众号菜单获取
欢迎关注eboy公众号

需要排版好打印的,请回复联系
本公众号其它文章链接
2020年4月发布的中小学课外阅读目录
《教育部基础教育课程教材发展中心 中小学生阅读指导目录(2020年版)》
(点击黑体字部分查看对应的目录)
【图文媒体均来自网络,若涉及版权,反馈处理】


