考研大战落幕,真题对照结果新鲜出炉!经统计,今年多道考研真题,与我们日常授课的重点题型、核心例题高度重合。从考点拆解到解题思路,课堂上反复强调的内容,成为了考场上的得分利器。深耕考研赛道,用专业教研为学员铺路,这就是我们的底气!
法基主观题命中统计
三、简答题:第 51~54 小题,每小题 10 分,共 40 分。
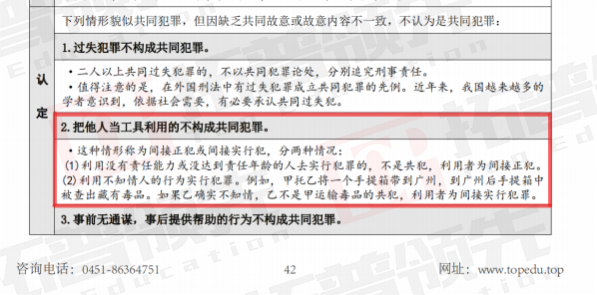
51、间接实行犯是介于共同犯罪和单独犯罪的特殊犯罪形式。简述间接实行犯的正犯性及其表现。
【刑法基础讲义】第42页
53、简述自然人选取姓氏遵循的规则。
【 民法基础讲义】第198页
54、简述不能作为遗嘱见证人的情形。
【 民法基础讲义】第232页
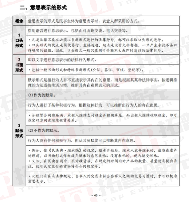
56、《民法典》169 条:代理人需要转委托第三人代理的,应当取得被代理人的同意或者追认。转委托代理经被代理人同意或者追认的,被代理人可以就代理事务直接指示转委托的第三人,代理人仅就第三人的选任以及对第三人的指示承担责任。转委托代理未经被代理人同意或者追认的,代理人应当对转委托的第三人的行为承担责任;但是,在紧急情况下代理人为了维护被代理人的利益需要转委托第三人代理的除外。
(1)转委托被代理人追认的形式有哪些?
【民法基础讲义】第46页
(2)代理人紧急情况的认定。
【民法讲义】
五、案例分析题:第 57~58 小题,每小题 15 分,共 30 分。
57、甲在境外开设赌博账号,按照其从中的获利进行抽成。甲组织国内的赌客偷越国边境,到境外进行赌博。案发的时候,甲账户上的涉案资金已经达到了5 个亿。
(1)甲的行为应认定为开设赌场罪和运输他人偷越国(边)境罪。该认定是否正确并说明理由。
(2)对甲应当从一重罪处罚,是否正确?
【主观题讲义】第25页 ——近乎原题
58、甲分期付款买车从 A 公司买了一辆车。以汽车作为抵押,约定在 6 月 28 号进行抵押登记。B 公司从 C 银行贷款了 100 万。甲以自己的车为该笔贷款做担保,C 银行在 6月 18 号对该担保进行了抵押登记。乙为该笔贷款提供保证担保。B 公司的贷款到期后,B公司还不上款。然后乙向C 银行承担了保证责任。周某从 C 银行借款 200 万,以自己的房子做抵押。约定在 4 月底前进行抵押登记。但是在登记之前,4 月 16 日周某又将自己的房子卖给了李强,并完成了过户登记。
(1)A 公司的抵押权是否优先于 C 银行?
(2)乙承担了保证责任之后,能否向甲请求按比例进行责任分担?
(3)银行可以向周某请求承担什么责任?
【择校模拟题三】 ——原题知识点
法综主观题命中统计
三、简答题(51-53 小题,每小题 10 分,共 30 分)
51、“有法律规定的地方,从一定程度上来说,行为都要受到一定的约束。”简述这一说法体现的法的基本特征及其内涵。
【法综背诵讲义】第3页
52、简述人民检察院的组织体制及其工作原则。 【法综背诵讲义】第100页/考前冲刺卷2
53、简述中国法律起源的特点。
【法综背诵讲义】第 104页
四、分析题(54-56 题,每小题 10 分,共 30 分)
54、20 世纪,有人提出法律推理就像自动售货机一样,吞进去的是材料和诉讼费,吐出来的是判决和理由。新世纪以来,人工智能的迅猛发展,“AI 法院” ,用人工智能来辅助判案。有人认为 AI 已经能够取代人进行判案,这是“自动售货机 2.0”。
结合法律推理的特征和形式,对上述两个时代关于“自动售货机”的观点进行分析。
【法综背诵讲义】第33页/考前模拟一
55、网络平台等新兴技术的发展,让劳动者没有明确的下班时间。如外卖平台等。有人大代表提出“劳动离线权”提案,让劳动者得以休息。
(1)该提案体现了公民的什么基本权利?
(2)宪法和法律是如何规定国家保障公民这些权利的?
【法综背诵讲义】第88页
56、律文:诸监临主司受财而枉法者,一尺杖一百,一疋加一等,十五疋绞。
【疏议】监临主司,谓统摄案验及行案主典之类。受有事人财而为曲法处断者,一尺杖一百,一疋加一等,十五疋绞。
律文:不枉法者,一尺杖九十,二疋加一等,三十疋加役流。
【疏议】虽受有事人财,判断不为曲法,一尺杖九十,二疋加一等,三十疋加役流。
根据上述文字,回答下列问题:
(1)受财枉法和受财不枉法的含义。
(2)受财枉法和受财不枉法在处罚上的区别。
(3)该制度规定的基本精神和意义。
【考前冲刺卷二】 ——近乎原题
【法综背诵讲义】第116页
五、论述题(57-58 题,每小题 15 分,共 30 分)
57、“破窗效应”是指一个窗户如果破了之后不及时进行修理的话,它就会迅速全面破损。结合这一效应,论述严格执法的内涵和要求。
【法综背诵讲义】第23页
58、我国的宪法和相关法律规范对文化制度进行了全面的规定。试论述文化制度在我国宪法上的内容和实现途径。
【法综背诵讲义】第89页
祝大家都能一战成硕~
